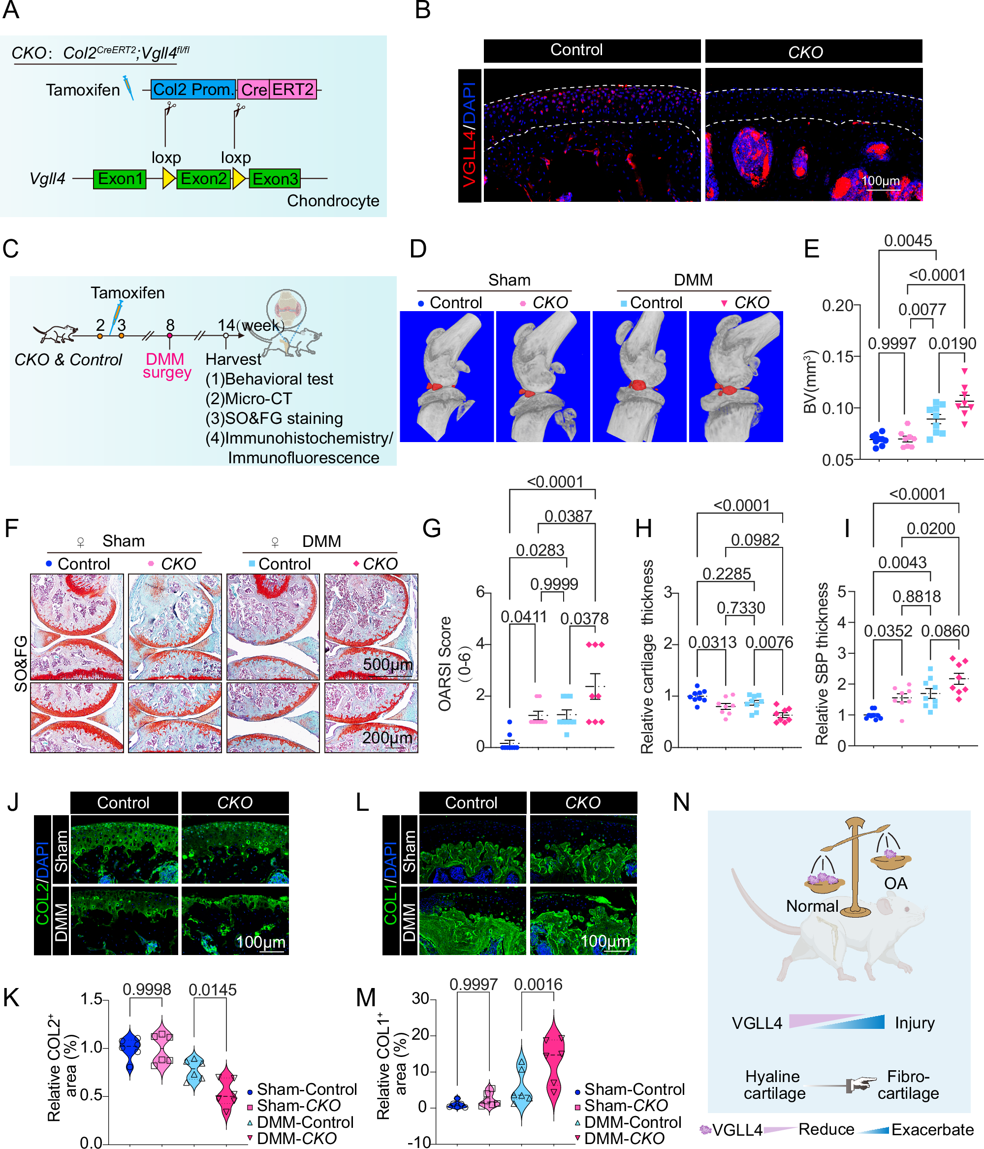
Fig. 3: Articular cartilage extracellular matrix disorders in Vgll4 CKO mice.

A Schematic illustration of the construction of an animal model of articular chondrocyte-specific Vgll4 knockout in mice. CKO: Col2CreERT2; Vgll4fl/fl. B Immunofluorescence staining for VGLL4 expression was performed on frozen sections of joints from 30-week-old CKO and littermate control mice. Red: VGLL4; blue: DAPI. Scale bar = 100 μm. C Workflow of the experiments used to evaluate the osteoarthritic phenotypes of the CKO mice after DMM surgery. D Representative micro-CT scans showing the volumes of the calcified meniscus and synovium (Marked in red). mice: n = 9, 8, 9, 8. E Quantification of calcified meniscus and synovial tissue volume in (D). Ordinary one-way ANOVA, means ± SEMs. mice: n = 9, 8, 9, 8. F SO&FG staining of female mouse knee joints. Scale bar = 500 μm (top), 200 μm (bottom). mice: n = 9, 8, 9, 8. The image below is an enlarged image of a portion of the above image. G Quantification of the indicated OARSI score in (F). Ordinary one-way ANOVA, means ± SEMs. mice: n = 9, 8, 9, 8. H Quantification of the relative cartilage thickness in (F). Ordinary one-way ANOVA, means ± SEMs. mice: n = 9, 8, 9, 8. I Quantification of the indicated relative SBP thickness in (F). SBP, subchondral bone plate. Ordinary one-way ANOVA, means ± SEMs. mice: n = 9, 8, 9, 8. J Immunofluorescence staining for COL2 expression was performed on paraffin-embedded joint sections. Scale bar = 200 μm. K Quantitative statistics of the proportion of COL2-positive cell areas (%) in (J) were performed by ImageJ software. Ordinary one-way ANOVA, means ± SEMs. n = 6 samples per group. L Immunofluorescence staining for COL1 expression was performed on paraffin-embedded joint sections. Scale bar = 200 μm. M Quantitative statistics of the proportion of COL1-positive cell areas (%) in (L) were performed by ImageJ software. Ordinary one-way ANOVA, means ± SEMs. n = 6 samples per group. N VGLL4 expression was reduced after cartilage injury, and VGLL4 deficiency resulting in hyaline cartilage degradation and transformation to fibrocartilage. Fig. 3c, 3n: Created in BioRender. Suo, J. (2025) https://BioRender.com/ecujlzt.