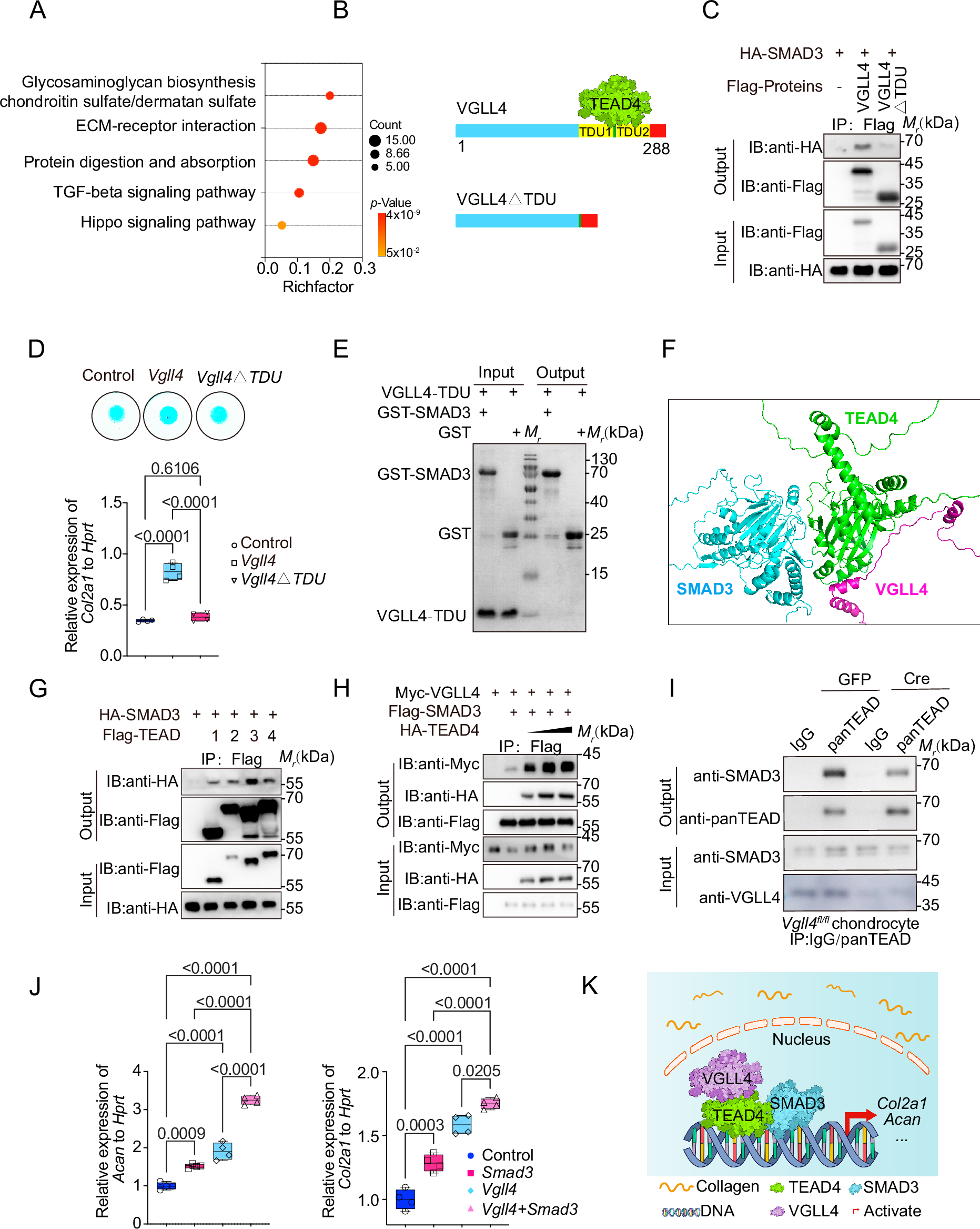
Fig. 4: TEAD4 mediates the interactions between VGLL4 and SMAD3.

A KEGG analysis of downregulated genes in Vgll4–/– mouse chondrocytes. B Schematic of the VGLL4 TDU domain at the full-length position of the VGLL4 protein. The TEAD4 protein binds to the TDU domain (top). Schematic of the VGLL4 ΔTDU build (bottom). C Co-immunoprecipitation experiments of SMAD3 (HA tag) and VGLL4/VGLL4 ΔTDU (Flag tag) in HEK-293T cells. IP: Flag. D Chondrocytes infected with Gfp (Control), Vgll4 or Vgll4 ΔTDU lentivirus were cultured in micromass and stained with alcian blue on the 7th day of induced chondrocyte differentiation (top). RT‒PCR was performed to determine the expression levels of Col2a1 (bottom). Boxes: 25th–75th percentiles; centre line: median; whiskers: 1.5×IQR. E GST pulldown analysis of purified GST-SMAD3 and VGLL4 TDU proteins. F Overall SMAD3-TEAD4-VGLL4 complex structural model predicted by AlphaFold2. SMAD3, TEAD4 and VGLL4 are shown in cyan, green and magenta, respectively. G Co-immunoprecipitation experiments of SMAD3 (HA tag) and TEAD1/2/3/4 (Flag tag) in HEK-293T cells. IP: Flag. H Co-immunoprecipitation experiments of TEAD4 (HA tag), SMAD3 (Flag tag) and VGLL4 (Myc tag) in HEK-293T cells. IP: Flag. I Co-immunoprecipitation experiments of SMAD3 and TEADs in the chondrocytes of the Vgll4fl/fl mice treated with GFP or Cre lentivirus. IP: Pan-TEAD. J RT‒PCR was performed to determine the gene expression of Col2a1 and Acan in chondrocytes after infection with the Control, Smad3, Vgll4 or Smad3+Vgll4 lentivirus in chondrocytes. Ordinary one-way ANOVA was used, and the data are presented as the means ± SEMs. n = 4 per group. Boxes: 25th–75th percentiles; centre line: median; whiskers: 1.5×IQR. K Model diagram of the function of the VGLL4-TEAD4-SMAD3 complex.