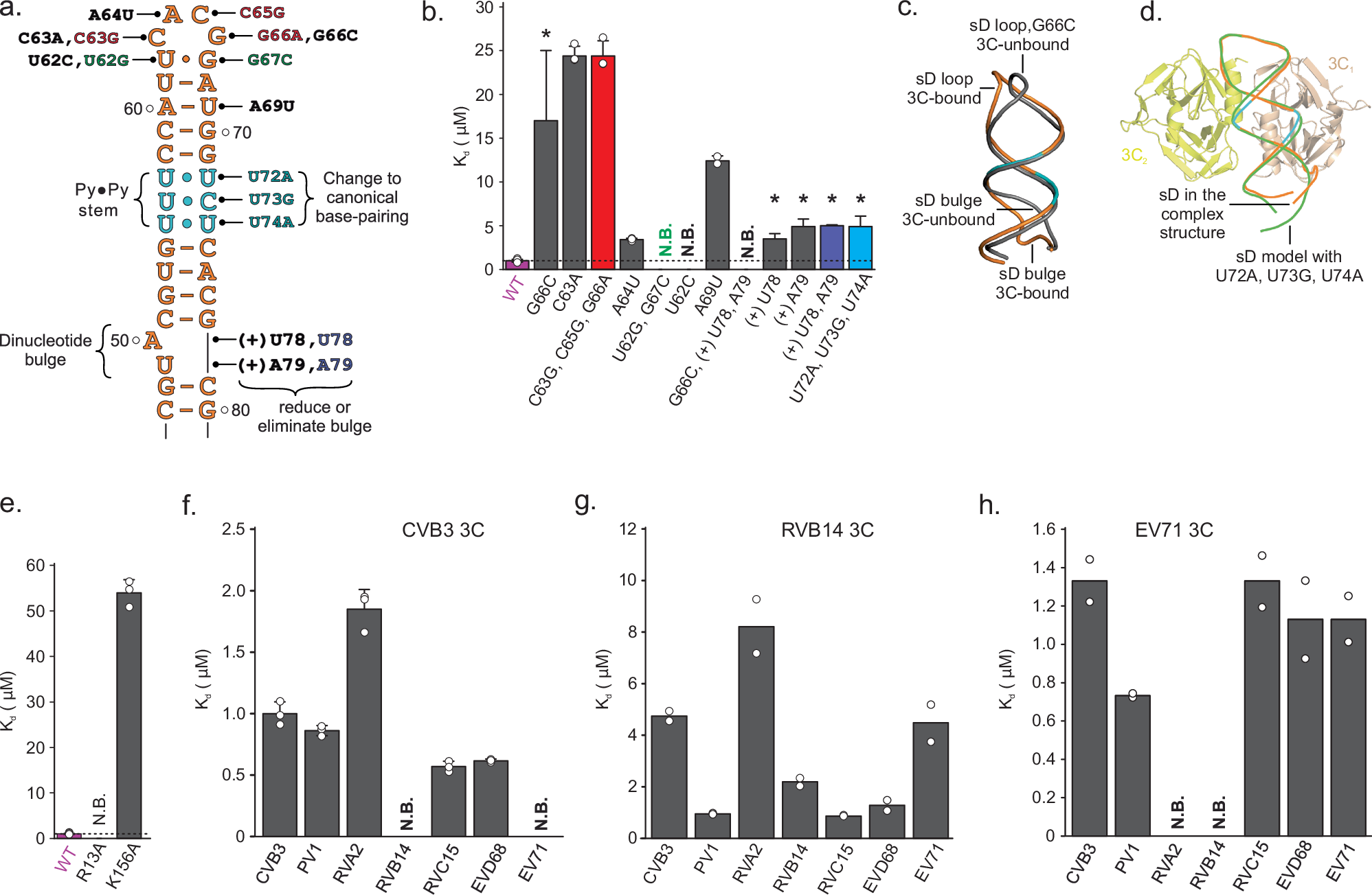
Fig. 3: ITC-based binding studies of CL and 3C interactions across enteroviruses.

a Representations of all CVB3 CL constructs used for ITC measurements showing the positions of mutations or insertions within the sD loop. The nucleotides colored in black indicate point mutations or insertions. The red, green, and blue colored nucleotides represent the corresponding simultaneous mutations or insertions. b The apparent Kds for binding wild-type CVB3 3C with CL mutants as measured by ITC. The data with * were adopted from Das et al.27 for facile comparisons. c Alignment of 3C-bound sD and protein-free sD crystal structures showing altered conformations of the loop and bulge regions. The 3C-free sD loop forms a GNRA-type tetraloop due to the G66C mutation27, but the protein-bound WT loop forms a UNCG-type tetraloop. d Superposition of the 3C-bound sD and a hypothetical sD model (green) with the non-canonical Py•Py region replaced by canonical pairs via U72A, U73G, and U74A mutations. e The apparent Kds for binding wild-type CVB3 CL with 3C mutant constructs. The horizontal dotted line in b and d indicates the Kd for wild-type CL binding with wild-type 3C for facile comparison. The apparent Kds for cross-binding of (f) CVB3 3C, g RVB14 3C, and (h) EV71 3C with seven different enteroviral species. The reported Kds (depicted as bars) in b, e and f are the mean ± s.d. from three biological replicates, and those in g and h are the mean from two biological replicates. The filled circle indicates the Kd from each replicate, and the error bars in b, e, and f represent the s.d. (see Supplementary Figs. 6–10 for representative ITC profiles). The N.B., in b and e–h, depicts no detectable binding observed by ITC at the given conditions. Source data are provided as a Source Data file.