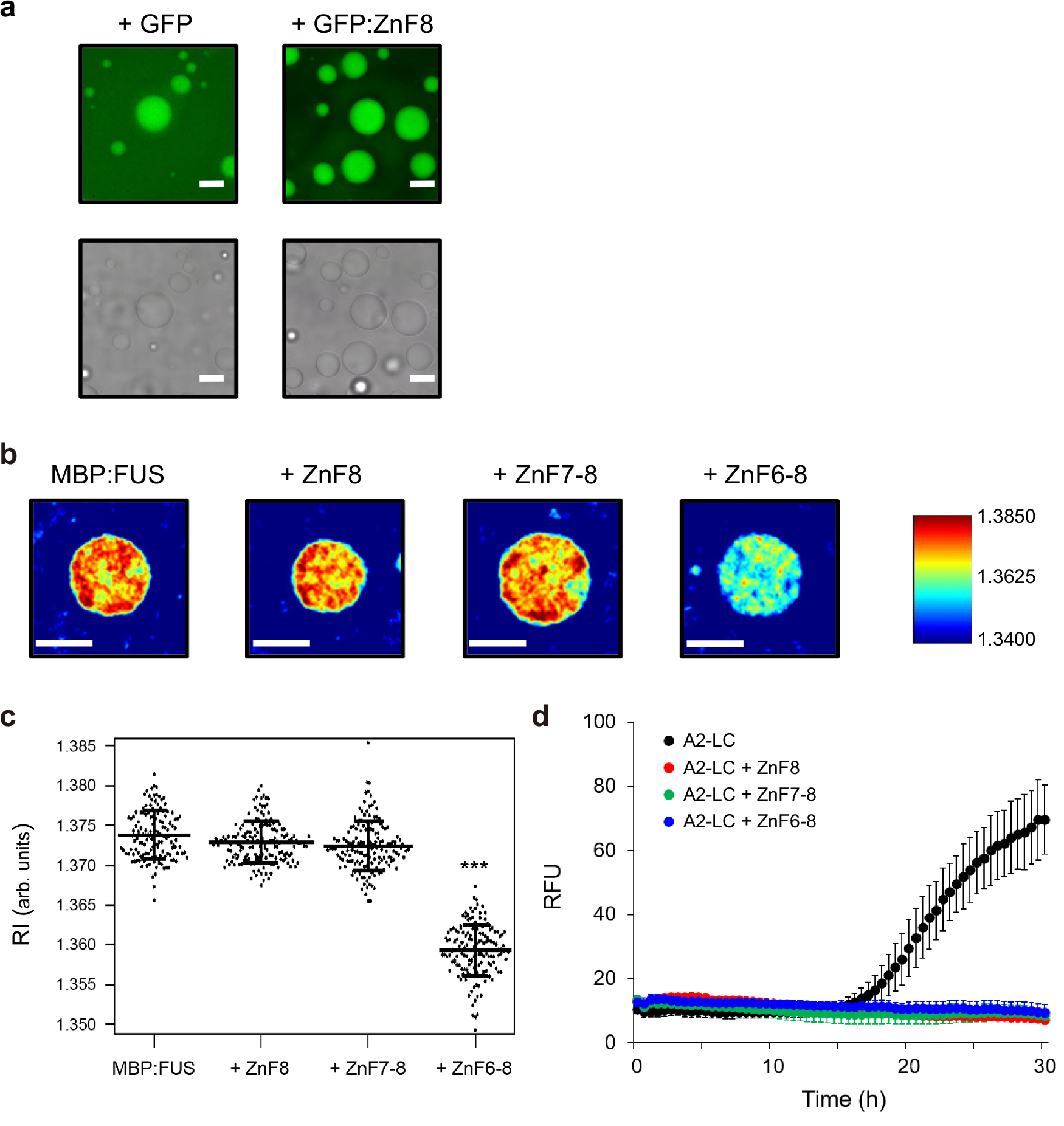
Fig. 3: The binding of ZnF affects the phase separation of LC domains.
From: Zinc finger domains bind low-complexity domain polymers

a Microscopic images of MBP:FUS droplets in the presence of GFP or GFP fusion ZEB2 ZnF8 (GFP:ZnF8). Three independent experiments were performed. Scale bars are 5 μm. b Refractive index (RI) images of MBP:FUS droplets in the absence (MBP:FUS) and presence of ZEB2 ZnF peptides (ZnF8, ZnF7-8, and ZnF6-8). Scale bars are 5 μm. c Quantitative analysis of Fig. 3b (n = 133 (MBP:FUS), 156 (ZnF8), 153 (ZnF7-8), and 152 (ZnF6-8), respectively). Statistical significance was examined by one-way analysis of variance with Tukey’s honest significant difference post hoc test. All statistical tests were two-sided. A significant difference was observed only for MBP:FUS droplets in the presence of ZnF6-8 compared with MBP:FUS droplets as the control (***p < 0.001). Data represents as mean ± SD. The unit of study was a single droplet, and each n represents an individual droplet measured from images acquired in separate fields of view. d Thioflavin T assays of hnRNPA2 LC domain (A2-LC) in the absence (black) and presence of ZEB2 ZnF6-8 peptide (ZnF6-8, blue), ZEB2 ZnF7-8 peptide (ZnF7-8, green) and ZEB2 ZnF8 (red). Data represent means ± SD (n = 4 technical replicates).