Abstract
Self-association of low-complexity protein sequences (LC domains) is important for polymer formation. Several molecular chaperones are involved in the regulation of LC domain polymer formation. However, the mechanisms underlying cell recognition of LC domain polymers remain unclear. Here we show that zinc finger domains (ZnFs) bind LC domains of RNA-binding proteins in a cross-β polymer-dependent manner. ZnFs bound to LC domain hydrogels and suppressed LC domain polymer formation. Moreover, ZnFs preferentially recognize LC domains in the polymeric state. These findings suggest that ZnFs act as physiological regulators of LC domain polymer formation.
Similar content being viewed by others
Introduction
Low-complexity protein sequences (LC domains) are disordered regions of proteins with a limited number of amino acids that drive phase transitions into gel-like or liquid-like states1,2,3, which in turn form membrane-less organelles and play a key role within living cells4,5,6. Dysregulating phase separation of RNA binding proteins (RBPs) with LC domains, including heterogeneous nuclear ribonucleoprotein A2 (hnRNPA2)7, fused in sarcoma (FUS)8, and TAR DNA-binding protein of 43 kDa (TDP43)9, leads to the formation of pathogenic fibrils and may cause amyotrophic lateral sclerosis (ALS) and other neurodegenerative diseases10,11.
There are several known influences on LC domains. For example, post-translational modifications control chemical properties of LC domains12. Karyopherins13,14,15,16 and other molecular chaperones17,18,19 have been found to regulate the phase separation of LC domains. A recent study also demonstrated how de novo designed proteins have the potential to inhibit the polymer formation of amyloid fibrils20. However, it remains unclear how the length of LC domain polymers are determined and subsequently kept from becoming too long.
In this study, we show zinc finger domains (ZnFs) as candidate molecules in modifying ALS pathogenesis from three bioinformatic approaches. We investigate the role of ZnFs in phase separation, with a focus on the interaction between ZnFs and LC domains. The approaches we utilized in this study include the following: (i) an assessment of interactions by hydrogel binding assay; (ii) monitoring the polymer formation; and (iii) a detailed solution nuclear magnetic resonance (NMR) analysis. We describe here how ZnFs interact with LC domains, providing additional mechanistic insights on ZnFs.
Results
Genes encoding Zn-binding and ZnF are enriched in ALS with FUS-mutations
Cell-fate transition is involved in cancer, cardiovascular diseases, and neurodegenerative diseases21,22. To examine the molecules commonly altered, we analyzed two datasets: RNA-seq data of motor neurons (MNs) derived from FUS mutant human-induced pluripotent stem cells (hiPSCs)23 and ChIP-seq (H3K27ac) data of cell-fate transition induced by hypoxia mimic condition24. The genes common to both datasets included Krüppel-like factor 4 (KLF4) and other transcription factor genes (Fig. 1a). KLF4 is a transcription factor with ZnFs that regulates diverse cellular processes and one of the stem cell factors required for the induction of iPSCs25. Gene ontology (GO) enrichment analysis of two datasets revealed significant differences in the expression of genes related to transcription factors and metal binding as with genes related to cell adhesion, cytoskeleton, and cell migration. In addition, protein domain enrichment analysis in MNs derived from FUS mutant hiPSCs showed differences in the expression of genes with ZnFs (Supplementary Fig. 1). The genes encoding zinc binding and ZnF were enriched compared to the human proteome (Fig. 1b). These results showed that genes encoding Zn-binding and ZnF are enriched in ALS with FUS-mutations.
a Venn diagram showing gene overlap in two comparisons, RNA-seq data of motor neurons derived from FUS mutant hiPSCs (FUS mutant) and ChIP-seq data of CoCl2-treated Human aortic endothelial cell (HAEC_CoCl2). b Percentages of genes encoding zinc binding and ZnF domains in the three datasets of FUS mutant, HAEC_CoCl2, and human proteome. c Binding assays of GFP fusion KLF4 fragments to hydrogels derived from the mCherry fusion hnRNPA2 LC domain (mCh:A2-LC). d Binding assays of various GFP fusion ZnF (GFP:ZEB1 ZnF5-7, ZEB2 ZnF6-8, and ZNF512B ZnF3-5) to mCh:A2-LC. e Binding assays of GFP fusion ZEB2 ZnF6-8 (GFP:ZEB2 ZnF6-8) to various mCherry fusion LC domains (mCh:A2-LC, mCh:FUS-LC, and mCh:TDP43-LC). f Binding assays of GFP fusion ZEB2 fragments to mCh:A2-LC hydrogels.
ZnFs of transcription factors interact with LC domains of RBPs
KLF4 forms round droplets in the nucleus and has been proposed to recruit other transcription factors26. To test if KLF4 interacts with nuclear proteins, we performed the hydrogel binding assay. In this assay, we employed green fluorescent protein (GFP) tagged KLF4 fragments (Fig. 1c). Hydrogels of mCherry fusion LC domain of hnRNPA2 (mCh:A2-LC) were incubated with GFP-fused KLF4 fragments. Only GFP-fused ZnFs of KLF4 (GFP:KLF4-ZnF1-3) bound to the mCh:A2-LC hydrogel; other KLF4 domains did not. In addition, the DNA binding domain of other representative stem cell transcription factors, including octamer-binding transcription factor 4 (OCT4), SRY-box transcription factor 2 (SOX2) and myc proto-oncogene protein (MYC), did not bind to A2-LC (Supplementary Fig. 2a).
Zinc finger E-box binding homeobox 1 (ZEB1) and ZEB2, zinc finger protein 512B (ZNF512B) are major transcription factors and related to neurodegenerative diseases27,28,29. GFP fusion ZnFs of these transcription factors showed binding to hydrogels of mCh:A2-LC in a similar manner as seen in GFP:KLF4-ZnF1-3 (Fig. 1d). The presence of Zn ions did not influence the binding of GFP:ZEB2-ZnF6-8 to the mCh:A2-LC hydrogels (Supplementary Fig. 2b). Moreover, other C2H2-type ZnF, ZNF609 ZnF and WT1 ZnF, also showed binding to A2-LC. By contrast, the RanBP2-type ZnF, FUS ZnF, did not show any binding to A2-LC, while MDM4 ZnF exhibited a weak interaction. Furthermore, the C3H1-type zinc finger, ZC3H14 ZnF, did not bind to A2-LC (Supplementary Fig. 2c). These results suggested that the type of ZnFs may influence binding to LC domains.
In addition, we observed that ZnFs bind to other LC domains of FUS (FUS-LC) and TDP43 (TDP43-LC) as with A2-LC (Fig. 1e). Among domains of ZEB2, ZnFs of ZEB2 bound to mCh:A2-LC hydrogels (Fig. 1f). The larger the number of ZnFs was, the stronger ZnFs bound to the A2-LC hydrogels (Supplementary Fig. 2d, e). GFP:ZEB2 ZnF8x3, consisting of three tandem ZnF8 repeats, also bound to mCh:A2-LC in a similar way as GFP:ZEB2 ZnF6-8 did (Supplementary Fig. 2f). This suggests that the specific arrangement of ZnF is not crucial; rather, the number of C2H2-type ZnFs appears to be important for the strength of binding. ZnFs of transcription factors other than KLF4 also play an important role in binding to LC domains, and the number of ZnFs affected the recognition of LC domains. ZnF colocalized with the LC domain, but POCT4-POU was partially colocalized in HEK293T cells. These results are consistent with the results of hydrogel binding assays, indicating that ZnF recognizes the LC domain, even in cells (Supplementary Fig. 3).
ZnF binds to various LC domains in a common binding manner
To investigate the interaction between ZnF and LC domains, we performed solution NMR experiments. ZnF8 of ZEB2 was used as a representative for the NMR experiments. The 1H-15N NMR spectrum of 15N-labeled ZnF8 showed negligible perturbations by the addition of mCherry, indicating that ZnF8 does not interact with mCherry (Fig. 2a, Supplementary Fig. 4). In contrast, the addition of mCh:A2-LC reduced the signal intensities of ZnF8, indicating that ZnF8 interacts with the LC domain of hnRNPA2 (Fig. 2a, Supplementary Fig. 4). We then assigned NMR signals of ZnF8 to identify residues of ZnF8 that interact with the LC domain of hnRNPA2 (Supplementary Fig. 5a, 5b). Furthermore, due to differences between the assignment and interaction analysis conditions, the assignment transfer was performed (Supplementary Fig. 5a, 5b). The addition of mCh:A2-LC eliminated ZnF8 signals, but did not change ZnF8 chemical shift values. For this reason, we used intensity ratios of ZnF8 signals to identify the binding sites of ZnF8 to mCh:A2-LC (Fig. 2b). With the addition of mCh:A2-LC, signal intensities were most significantly reduced in D1058, K1059, G1061, F1064, Q1072, H1073, and N1075.
a 1H-15N NMR spectra of 15N-labeled ZEB2-ZnF8 (15N-ZnF8) with mCherry (mCh; left), mCherry-fused hnRNPA2 LC domain (mCh:A2-LC; middle), ZnF-binding DNA (right). Samples were prepared in 20 mM Tris-HCl pH 7.5, 200 mM NaCl, 20 mM β-ME, 0.1 mM PMSF, 0.12 mM ZnCl2, and 5% 2H2O. Signals labeled by amino acid type and residue number showed significant changes. b Change in signal intensity of 15N-ZnF8 upon LC-binding. The intensity ratio is the signal intensity of LC-bound ZnF8 divided by the signal intensity of LC-free ZnF8. Significantly changed residues (intensity ratios less than mean−0.5 SD and mean−SD) are indicated by orange and red bars, respectively. Residues for which no signal was detected in the absence of LC domains are indicated by asterisks. The cysteine (C) and histidine (H) residues forming the C2H2-type ZnF motif are indicated by outlines. Errors of intensity ratios were estimated based on the measured background noise level. c Changes in signal intensity (upper) and chemical shift (lower) of 15N-ZnF8 upon DNA-binding. In the graph of intensity ratios, significantly changed residues (intensity ratios less than mean−0.5 SD and mean−SD) are indicated by orange and red bars, respectively. Errors of intensity ratios were estimated based on the measured background noise level. In the graph of chemical shift perturbations (CSP), significantly changed residues (CSP greater than mean+0.5 SD and mean+SD) are indicated by orange and red bars, respectively. Residues for which no signal was detected in the absence of LC domains are indicated by asterisks. The cysteine (C) and histidine (H) residues forming the C2H2-type ZnF motif are indicated by outlines. d Surface model of ZEB2-ZnF8 predicted by AlphaFold2. In the upper panel, residues that were significantly changed by binding to mCh:A2-LC (intensity ratios less than mean−0.5 SD and mean−SD) are shown in orange and red, respectively. In the lower panel, residues that were significantly changed by DNA-binding (CSP greater than mean+0.5 SD and mean + SD) are indicated by orange and red bars, respectively.
The ZnF8 structure predicted by AlphaFold 2 has one antiparallel β-sheet and one α-helix (Fig. 2d). In this ZnF8 structure, the side chain of H1076 is not oriented to allow binding to a zinc ion. In fact, the chemical shift of H1076 side chain indicated a non-binding state with a zinc ion (Supplementary Fig. 5c). Thus, ZnF8 is likely bound to a zinc ion by three residues, C1057, C1060, and H1073, as predicted by AlphaFold 2. The interaction sites of ZnF8 with mCh:A2-LC were mapped to a loop connecting two β-strands and part of an α-helix on the predicted structure (Fig. 2d). Since hydrogel binding assays in Fig. 1e showed that ZnF can bind to various LC domains, we also analyzed the interaction of ZnF8 with LC domains of FUS and TDP43. The results showed that ZnF8 interacted with mCh:FUS-LC and mCh:TDP43-LC in a similar way with mCh:A2-LC (Fig. 2b, Supplementary Fig. 4), suggesting that ZnF uses a common region for binding to various LC domains.
ZnF is known as a typical DNA-binding domain30. To investigate the difference between the binding of ZnF to LC domains and to DNA, the binding of ZnF8 to DNA was analyzed using NMR. The 1H-15N NMR spectrum of ZnF8 with DNA was clearly different from the ZnF8 spectrum with the LC domains (Fig. 2a, Supplementary Fig. 4). We analyzed the binding of ZnF8 to DNA using chemical shift change and revealed that Y1055, F1064, H1066, and M1074 of ZnF8 were strongly involved in DNA binding (Fig. 2c). These residues were mapped to the loop region between the β-sheet and the α-helix and part of the α-helix on the ZnF8 structure (Fig. 2d). Together, these results demonstrate that the binding region of ZnF8 to DNA is different from that to the LC domains.
ZnFs suppressed LC domain polymer formation
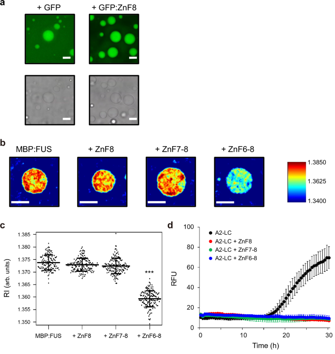
We further investigated the effect of ZnF to LC domain polymer formation. The refractive index (RI) measurement in the presence of PEG than TEV was more suitable for the observation of FUS droplets (Supplementary Fig. 6). First, we performed uptake experiments of GFP-fused ZnF into FUS droplets (Fig. 3a). GFP-fused ZnF8 was incorporated into the droplets more than GFP alone. We then measured the RI inside FUS droplets to confirm the effect of ZnF (Fig. 3b). The size of the FUS droplets was almost the same for all four conditions: no peptide, ZnF8, ZnF7-8, and ZnF6-8 (Supplementary Fig. 7). ZnF6-8 decreased RI of FUS droplets, but there was no significant difference in the RI of FUS droplets with ZnF8 and ZnF7-8 (Fig. 3c). This result suggests that the addition of ZnF6-8 makes the inside of the FUS droplets sparse. Further, we monitored the polymer formation of A2-LC using the thioflavin T (ThT), and ZnF6-8 suppressed A2-LC polymer formation (Fig. 3d). By contrast, ZnF7-8 and ZnF8 did not suppress A2-LC polymer formation as observed with ThT (Fig. 3d).
a Microscopic images of MBP:FUS droplets in the presence of GFP or GFP fusion ZEB2 ZnF8 (GFP:ZnF8). Three independent experiments were performed. Scale bars are 5 μm. b Refractive index (RI) images of MBP:FUS droplets in the absence (MBP:FUS) and presence of ZEB2 ZnF peptides (ZnF8, ZnF7-8, and ZnF6-8). Scale bars are 5 μm. c Quantitative analysis of Fig. 3b (n = 133 (MBP:FUS), 156 (ZnF8), 153 (ZnF7-8), and 152 (ZnF6-8), respectively). Statistical significance was examined by one-way analysis of variance with Tukey’s honest significant difference post hoc test. All statistical tests were two-sided. A significant difference was observed only for MBP:FUS droplets in the presence of ZnF6-8 compared with MBP:FUS droplets as the control (***p < 0.001). Data represents as mean ± SD. The unit of study was a single droplet, and each n represents an individual droplet measured from images acquired in separate fields of view. d Thioflavin T assays of hnRNPA2 LC domain (A2-LC) in the absence (black) and presence of ZEB2 ZnF6-8 peptide (ZnF6-8, blue), ZEB2 ZnF7-8 peptide (ZnF7-8, green) and ZEB2 ZnF8 (red). Data represent means ± SD (n = 4 technical replicates).
ZnF preferentially recognizes LC polymers over LC monomers
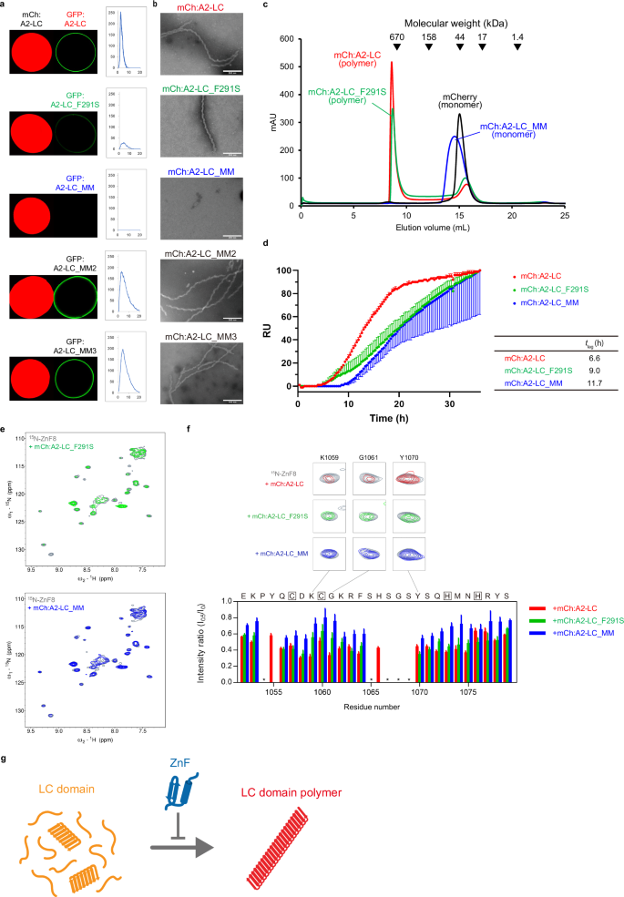
To clarify the mechanism by which ZnF recognizes the LC domain, we tried to demonstrate whether the polymeric state of LC domain is related to ZnF binding. The F/Y to S mutation in A2-LC has been reported to suppress polymer formation31. First, we prepared mCh:A2-LC with F291S mutant (A2-LC_F291S), which is a representative mutant known to suppress polymer formation. In addition, we prepared a A2-LC mutant (A2-LC_MM) in which multiple F/Y residues were mutated to S (Y257S, Y264S, Y278S, F291S, F309S, and Y319S). We also prepared variants with mutations at aromatic positions that were not required for hydrogel formation31: A2-LC_MM2(F197S, F215S, F228S, Y232S, Y275S and Y335S) and A2-LC_MM3(F197S, F228S, F244S, Y275S, Y335S and Y341S). GFP:A2-LC_F291S showed reduced binding to the mCh:A2-LC hydrogel, while GFP:A2-LC_MM exhibited no binding to the hydrogel (Fig. 4a). By contrast, GFP:A2-LC_MM2 and GFP:A2-LC_MM3 showed binding to hydrogels of mCh:A2-LC (Fig. 4a). These findings support the idea that introducing multiple mutations at aromatic positions required for hydrogel formation further inhibits the interaction between LC domains.
a Hydrogel binding assay for mCherry fusion hnRNPA2 LC domain (mCh:A2-LC) with GFP fusion hnRNPA2 LC domain (GFP:A2-LC) and GFP:A2-LC mutants (GFP:A2-LC_F291S, GFP:A2-LC_MM, GFP:A2-LC_MM2 and GFP:A2-LC_MM3). b Electron microscopic images of negatively stained mCh:A2-LC and its mutants. Negatively stained samples were taken from ten different areas on the grid, and representative images are shown. Scale bars are 200 nm. c Gel filtration chromatography of mCh:A2-LC (red), mCh:A2-LC_F291S (green), mCh:A2-LC_MM (blue), and mCherry (black). Each NMR sample (0.1 mM) was loaded onto a Superdex 200 column. d ThT assays of mCh:A2-LC (red), mCh:A2-LC_F291S (green), and mCh:A2-LC_MM (blue). Data represent means ± SEM (n = 5 technical replicates). The lag time (tlag) was estimated based on procedures described in “Methods”. e 1H-15N NMR spectra of 15N-labeled ZEB2 ZnF8 (15N-ZnF8) with mCherry fusion hnRNPA2 LC domain mutants (mCh:A2-LC_F291S and mCh:A2-LC_MM). Samples were prepared in 20 mM Tris-HCl pH 7.5, 200 mM NaCl, 20 mM β-ME, 0.1 mM PMSF, 0.12 mM ZnCl2, and 5% 2H2O. f Change in signal intensity of 15N-ZnF8 in the addition of mCh:A2-LC (red), mCh:A2-LC_F291S (green), and mCh:A2-LC_MM (blue). The intensity ratio is the signal intensity of A2-LC-bound ZnF8 divided by the signal intensity of A2-LC-free ZnF8. Residues for which no signal was detected in the absence of LC domains are indicated by asterisks. The cysteine (C) and histidine (H) residues forming the C2H2-type ZnF motif are indicated by outlines. Errors of intensity ratios were estimated based on the measured background noise level. In the upper panel, the NMR signals corresponding to the three residues K1059, G1061, and Y1070 are shown. g A model that ZnFs play as physiological regulators of LC domain polymer formation.
We observed filament formation of mCh:A2-LC and its mutants using negative staining electron microscopy (Fig. 4b). Filament formation of mCh:A2-LC was clearly observed. The obtained images showed a twisted surface morphology along the filament axis, indicating the formation of the helical feature during LC domain polymerization. In the same grid, filaments were also observed forming a network by attaching to each other (Supplementary Fig. 8a). This structural feature would contribute to the characteristic properties of the hydrogel. In mCh:A2-LC_F291S, the polymerization of LC domains was observed. Shorter filaments were also observed in the same environment (Supplementary Fig. 8b), indicating that mCh:A2-LC_F291S permit polymerization while the polymerization capability differed from wild type. By contrast, mCh:A2-LC_MM exhibited no filament formation whereas mCh:A2-LC_MM2 and mCh:A2-LC_MM3 mutants showed clear filament formation.
Gel filtration chromatography assessed the states of mCh:A2-LC, mCh:A2-LC_F291S, and mCh:A2-LC_MM. MCh:A2-LC_MM was found to exist as a monomer, while mCh:A2-LC_F291S and mCh:A2-LC appeared to be in oligomeric states (Fig. 4c). Analytical ultracentrifugation (AUC) for mCh:A2-LC, mCh:A2-LC_F291S, and mCh:A2-LC_MM showed the presence of not only monomers but also dimers (and trimers for mCh:A2-LC_F291S) (Supplementary Fig. 9). The weight fractions of dimers and trimers for mCh:A2-LC and mCh:A2-LC_F291S were higher than that for mCh:A2-LC_MM, suggesting a stronger tendency for association. However, the polymers observed in the gel filtration chromatography measurements for mCh:A2-LC and mCh:A2-LC_F291S were not detectable with AUC, likely due to quick sedimentation. Dynamic light scattering (DLS) provided further insights, showing the presence of the monomers (component 1 in Supplementary Fig. 10) as well as polymers (component 2 in Supplementary Fig. 10) for mCh:A2-LC and mCh:A2-LC_F291S. Their hydrodynamic radii \({R}_{{{{\rm{H}}}}}\) of component 2 were comparable, with \({R}_{{{{\rm{H}}}}}=1860\pm 70 {{{\text{\AA }}}}\) for mCh:A2-LC and \({R}_{{{{\rm{H}}}}}=1810\pm 50 {{{\text{\AA }}}}\) for mCh:A2-LC_F291S. By contrast, no relaxation was observed in the time-correlation function of scattering intensity for mCh:A2-LC_MM, indicating that mCh:A2-LC_MM does not form polymers, and is consistent with gel filtration chromatography. Thioflavin T assays indicated that fibrillation was observed in mCh:A2-LC, mCh:A2-LC_F291S, and mCh:A2-LC_MM. However, fibrillation occurred more slowly in mCh:A2-LC_F291S compared to mCh:A2-LC, and even more slowly in mCh:A2-LC_MM. (Fig. 4d). The interaction of these mutants with ZnF8 was monitored by NMR spectra (Fig. 4e, Supplementary Fig. 11). With the addition of mCh:A2-LC and mCh:A2-LC_MM, K1059 and G1061 showed significant changes in ZnF8 signals, while Y1070 showed little change (Fig. 4f, Supplementary Fig. 11). Overall, the intensity ratio of ZnF8 signals was smaller in the order of mCh:A2-LC, mCh:A2-LC_F291S, and mCh:A2-LC_MM (Fig. 4f, Supplementary Fig. 11). The results obtained with the co-immunoprecipitation assays were consistent with the NMR results (Supplementary Fig. 12a).
To further investigate whether mutations in A2-LC themselves affect binding to ZnF, we prepared hydrogels of variants with mutations at aromatic positions that were not required for hydrogel formation31: A2-LC_MM2 and A2-LC_MM3. GFP:ZEB2 ZnF6-8 bound to hydrogels of mCh:A2-LC_MM2 and mCh:A2-LC_MM3 without significant differences compared to mCh:A2-LC hydrogel (Supplementary Fig. 12b,c). Additionally, based on the NMR results, we prepared variants with mutations introduced at the positions D1058 and K1059 of ZEB2 ZnF8 (ZEB ZnF8x3_AA and ZEB2 ZnF8x3_ADAK). GFP:ZEB2 ZnF8x3_AA and GFP:ZEB2 ZnF8x3_ADAK bound similarly to the hydrogels of mCh:A2-LC and mCh:A2-LC variants, and no significant differences were observed (Supplementary Fig. 12g). Although the amino acid sequence of ZnF is poorly conserved (Supplementary Fig. 12h), ZnFs can bind to LC domains. These results suggest that specific amino acid residues are not strongly involved in the binding; rather, ZnF preferentially recognize LC domains in the polymeric state. We offer a model that ZnFs act as physiological regulators of LC domain polymer formation (Fig. 4g).
Discussion
ZnF is a widespread domain structure. ZnFs with two cysteins and two histidines (C2H2-type) are mostly found in transcription factors and recognize DNA32. Some C2H2-type ZnFs interact with other proteins and play an important role in their communication with other proteins that are attracted to the multimolecule transcriptional complex formed on DNA33. Through our experiments, we found that ZnFs preferentially recognize LC domains in the polymeric state, and the interaction sites of ZnF with LC domains were mapped to a loop connecting two β-strands. De novo designed proteins binding amyloid fibrils contain one α-helix and two or three β-strands, similar to the structure of C2H2-type ZnF, and the primary interaction between these designed proteins and amyloid fibrils is the stacking of a β-strand of the designed proteins onto the β-strand of the amyloid fibrils20. ZnF structure with one antiparallel β-sheet and one α-helix surrounding zinc ion may be important in the identification of LC domain polymers.
We found that FUS droplets absorbed ZnF and began to disappear, and that the polymer formation of LC domains was suppressed in the presence of ZnFs in ThT assay. Molecular chaperones, including karyopherin-β213,15, cyclophilin A31, and heat shock proteins17,18,19 interact with LC domains or other segments of RBPs and regulate phase separation. ZnFs are factors in phase separation with the function recognizing LC domain polymers and regulating phase separation suppressively.
Transcription factors with ZnFs, such as KLF4, ZEB1 and ZEB2, not only regulate the expression of human genome in the brain34 but also are involved in neural development and neurodegenerative diseases35,36,37,38. Proteins with ZnFs or zinc binding lesions have been suggested to be involved in phase separation39,40,41. Further elucidation of the function of ZnFs, including interaction with LC domains, may lead to an understanding of the pathology of neurodegenerative diseases and the invention of therapeutic methods. However, the precise molecular mechanism underlying this binding remains unclear. Further validation in subsequent work is required.
Methods
Reagents
LB broth (20068-04), isopropyl-β-D-thiogalactopyranoside (IPTG, 19742-94), Tris(hydroxymethyl)aminomethane (Tris, 35409-61), sodium chloride (31320-05), 2-mercaptoethanol (β-ME, 21417-52), guanidine hydrochloride (17318-95), phenylmethylsulfonyl fluoride (PMSF, 27327-94), ethylenediaminetetraacetate (EDTA, 15111-45), ZnCl2 (36920-95), NH4Cl (02424-55), glucose (16806-25), dithiothreitol (DTT, 14128-62), 2-[4-(2-Hydroxyethyl)-1-piperazinyl]ethanesulfonic Acid (HEPES, 17514-15), glycerol (17018-83), NaH2PO4 (31718-15), Na2HPO4 (31722-45), urea (35905-93), Tween 20 (28353-14) and skim milk (31149-75) were purchased from nacalai tesque (Kyoto, Japan). Kanamycin (Kan, 113-00343) and thioflavine T (ThT, 202-01002) were purchased from FUJIFILM Wako Pure Chemical (Osaka, Japan). Polyethylene glycol 8000 (PEG 8000, V3011) was purchased from Promega (Madison, WI, USA). Protease Inhibitor Cocktail (S8830) was purchased from Merck (Darmstadt, Germany).
Bioinformatic analysis
RNA-seq of MNs derived from FUSH517D/H517D mutant hiPSCs was used for bioinformatic analyses23. Among the differential expressed genes (DEGs) in MNs (SDs and Axon), those with a statistically significant difference (P < 0.1) were selected. Our previous ChIP-seq (H3K27ac) data (GSE189071) of cobalt chroride (CoCl2)-treated (hypoxia mimic) human aortic endothelial cells (HAEC) was also used for bioinformatic analyses24. RNAs that did not express genes such as antisense RNAs, microRNAs, non-cording RNAs were removed from all data. For gene ontology (GO) analysis and domain enrichment analysis (InterPro), the DAVID server was used. Due to the limited number of input genes on the DAVID server, the ChIP-seq data used the top 6,000 genes in the score. For zinc binding and ZnF enrichment analysis, proteins with zinc binding or ZnF domain were annotated using the UniProt database (keyword: KW-0862 and KW-0863). The human proteome dataset for gene counts was obtained from UniProt sever (Proteome ID: UP000005640; release 2022_04).
Expression and purification of recombinant proteins
Expression plasmids for His-mCherry fusion LC domains of hnRNPA2 (residues 181–341, mCh:hnRNPA2-LC) and FUS (residues 2–214, mCh:FUS-LC) were obtained from the Steven L. McKnight Laboratory. Expression plasmids for other His-mCherry or His-GFP fusion proteins were constructed using in-Fusion HD Cloning Kit (Takara Bio, Inc.). Primers used in this study listed in Supplementary Data 1. All mCherry/GFP fusion proteins were expressed in E. coli BL21(DE3) cells with 0.5 mM IPTG. MCh:hnRNPA2-LC (residues 181–341), hnRNPA2-LC mutants (mCh:hnRNPA2-LC_F291S, mCh:hnRNPA2-LC_MM, mCh:hnRNPA2-LC_MM2 and mCh:hnRNPA2-LC_MM3), and mCh:FUS-LC (residues 2–214) were expressed at 20 °C overnight, and mCh:TDP43-LC (residues 262–414) was expressed at 16 °C overnight. GFP:KLF4-AD (residues 1-157), GFP:KLF4-RD (residues 158-385), GFP:KLF4-NLS (residues 430-512), GFP:KLF4-ZnF1-3 (residues 430-512), GFP:SOX2-HMG (residues 41-109), GFP:MYC-bHLH-LZ (residues 368-448), GFP:OCT4-POU (residues 138-289), GFP:ZEB1-ZnF5-7 (residues 904-981), GFP:ZEB2-ZnF6-8 (residues 999-1076), GFP:ZNF512B-ZnF34-5 (residues 540-653), GFP:ZC3H14-ZnF1-3 (residues 595-656), GFP:ZEB2-G-rich1 (residues 37-196), GFP:ZEB2-ZnF1-4 (residues 211-334), GFP:ZEB2-SMAD (residues 335-580), GFP:ZEB2-ZnF5 (residues 581-605), GFP:ZEB2-homeobox (residues 606-703), GFP:ZEB2-LC (residues 704-998), GFP:ZEB2-G-rich2 (residues 1084-1215), GFP:ZEB2-ZnF6-7 (residues 999-1049), GFP:ZEB2-ZnF7-8 (residues 1027-1076), GFP:ZEB2-ZnF6 (residues 999-1021), GFP:ZEB2-ZnF7 (residues 1027-1049), GFP:ZEB2-ZnF8 (residues 1055-1076), GFP:ZEB2-ZnF8x3 and GFP:ZEB2-ZnF8x3 mutants (GFP:ZEB2-ZnF8x3_AA and GFP:ZEB2-ZnF8x3_ADAK), GFP:ZNF609-ZnFx3, GFP:WT1-ZnFx3, GFP:FUS-ZnFx3, GFP:MDM4-ZnFx3 were expressed at 20 °C overnight MCh and GFP fusion proteins were purified as follows42. Cell pellets of 3 L cultures were lysed in 50 mL buffer containing 25 mM Tris-HCl pH 7.5, 200 mM NaCl, 10 mM β-ME, and Protease Inhibitor Cocktail Tablets. MCh and GFP fusion proteins were purified using 20 mL Ni-NTA agarose (FUJIFILM Wako Pure Chemical Corporation) with 300 mL wash buffer (25 mM Tris-HCl pH 7.5, 200 mM NaCl, 10 mM β-ME, and 20 mM imidazole) and 50 mL elution buffer (25 mM Tris-HCl pH 7.5, 200 mM NaCl, 10 mM β-ME, and 300 mM imidazole). Where necessary, 2 M Urea was added to the buffers.
For His-hnRNPA2, the expression plasmid was constructed using in-Fusion HD Cloning Kit with pHis-parallel1 vector as the template. His-hnRNPA2-LC was expressed in E. coli BL21(DE3) cells with 0.5 mM IPTG at 23 °C overnight. Cells were lysed in buffer (50 mM Tris-HCl pH 7.5, 500 mM NaCl, 10 mM β-ME, Protease Inhibitor) and centrifuged at 12,000×g for 30 minutes. After centrifugation, the pellet was collected and dissolved in solubilization buffer (50 mM Tris-HCl pH 7.5, 500 mM NaCl, 10 mM β-ME, and 6 M guanidine) followed by Ni-NTA purification.
Hydrogel binding assays
Hydrogel droplets of mCh:hnRNPA2-LC, mCh:FUS-LC and mCh:TDP43-LC were prepared as follows43. Protein solutions (30–40 mg/mL, 300–400 μL) were dialyzed overnight against 1 L of gelation buffer (20 mM Tris-HCl pH 7.5, 200 mM NaCl, 20 mM β-ME, 0.1 mM PMSF, and 0.5 mM EDTA) to remove salt and imidazole. After dialysis, the solutions were sonicated with a microprobe (1% power, 1 sec pulses) and centrifuged at maximum speed for 1 min to remove precipitates. The supernatants were concentrated to 50–60 mg/mL using Amicon Ultra devices, and incubated at room temperature for 2–3 h. Droplets were formed by spotting 0.5 μL of the protein solution onto glass-bottom dishes and incubating at room temperature for 2–4 days until gelation was observed. For hydrogel binding assays, purified fusion proteins were diluted to 1 μM in the buffer (20 mM Tris-HCl pH 7.5, 150 mM NaCl, 20 mM β-ME, 0.1 mM PMSF, and 0.5 mM EDTA) and pipetted onto a hydrogel dish. In assays investigating the effects of Zn ions, buffers were prepared using 0.5 mM ZnCl2 instead of 0.5 mM EDTA. Horizontal sections of the droplets were scanned with excitation wavelengths on a confocal microscope (FLUOVIEW FV3000, OLYMPUS) after overnight incubation. We used the profile plot mode in ImageJ and measured relative intensity of GFP signals across the hydrogel droplets in triplicate. The values are presented as mean ± SD. Graphpad Prism version 7.05 was used for statistical analysis.
ZnF peptides
The GST:ZnF expression plasmid was transformed into E. coli BL21(DE3) cells. E. coli cells with the plasmid were cultured in LB/Kan medium at 37 °C, and protein expression was introduced by the addition of 0.5 mM IPTG. After 3 h of incubation at 37 °C, cells were collected and suspended in PBS containing 0.1 mM EDTA and protease inhibitor. For 15N-labeling or 13C,15N-double labeling, E. coli cells were respectively cultured in M9/Kan medium with 15NH4Cl, or 15NH4Cl and 13C-glucose at 37 °C. The 15N-labeled protein was expressed by the addition of 0.5 mM IPTG followed by a 4 h incubation at 37 °C. Cells were sonicated and centrifugated at 12,000 × g for 30 min at 4 °C. GST-fused proteins were purified using Glutathione Sepharose 4B beads (Cytiva) and GST-tag was cleaved with PreScission Protease (Cytiva) at 4 °C for 16 h. ZnF peptides were purified using gel filtration (Superdex 30 pg16/600, Cytiva) with a buffer (20 mM Tris-HCl pH 8.0, 200 mM NaCl, and 1 mM DTT), and desalted using Sep-Pak C18 (Waters). The desalted peptides containing acetonitrile were dried under vacuum conditions.
ZnF-binding DNA
Two complementary single strand oligonucleotides (5ʹ-GTAATCTGGGCCACCTGCCTGGGAGGA-3ʹ and 5ʹ- TCCTCCCAGGCAGGTGGCCCAGATTAC-3ʹ) corresponding E2 box44 were purchased from Merck. An equal molar ratio of single strand oligonucleotides was mixed and incubated at 95 °C for 5 min. The double-stranded DNA obtained by this annealing was used for NMR experiments.
NMR experiments
For titration experiments, the 15N-labeled sample at 0.1 mM concentration were dissolved in a solution containing 20 mM Tris-HCl pH 7.5, 200 mM NaCl, 20 mM β-ME, 0.1 mM PMSF, 0.12 mM ZnCl2, and 5% 2H2O. NMR spectra were measured on the Bruker AVANCE 500 MHz spectrometer. The sample temperature was set at 15 °C. 15N-SOFAST HMQC pulse sequence was employed to obtain backbone 1H-15N correlation spectrum. The following samples were used for the titration experiments; mCherry, mCherry:A2-LC, mCherry:FUS-LC, mCherry:TDP43-LC, and ZnF-binding DNA. The mCherry fusion proteins purified with Ni-NTA were dialyzed with a solution containing 20 mM Tris-HCl pH 7.5, 200 mM NaCl, 20 mM β-ME, 0.1 mM PMSF. The supernatant after centrifugation at 10,000×g for 5 min was collected and concentrated at 1 mM using the Amicon Ultra device (Merck). The proteins and DNA were prepared at 1 mM and titrated into ZnF8 at the molar ratios of 0.2, 0.5, 1, and 2.
For backbone resonance assignment experiments, the 13C,15N-labeled sample at 0.9 mM concentration were dissolved in a solution containing 20 mM Tris-HCl pH 7.5, 20 mM β-ME, 0.1 mM PMSF, 1 mM ZnCl2, and 5% 2H2O. NMR spectra were measured on Bruker AVANCE III 600 MHz equipped with a TBI probe and AVANCE NEO 800 MHz spectrometers equipped with a CPTCI probe. The sample temperature was set at 10 °C. Backbone resonance assignment was carried out using the following triple resonance spectra: HNCO, HNCA, HN(CO)CA, HNCACB, and CBCA(CO)NH. The assignment was transferred to titration experiment conditions by tracing the change of sample concentration. The His Cδ2 side-chains were assigned using HCCH-TOCSY and HBCBCGCDHD. Parameters used in the NMR experiments are summarized in Supplementary Data 2. Data were processed using NMRPipe45 version 2023.132.14.23, and the spectra were analyzed using NMRFAM-Sparky46 version 1.2 and MagRO-NMRView47 version 2.01.41. The error bars (ΔR) of intensity ratio were estimated from the signal to noise ratio (SNR) using the following equation48:
where R is the intensity ratio, \({{SNR}}_{{ref}}^{-2}\) and \({{SNR}}_{{tit}}^{-2}\) are the signal to noise ratios of the peak on the reference spectrum and titrated spectrum, respectively. The chemical shift perturbation (CSP) of the backbone amide group was averaged using the following equation:
where \({\Delta \delta }_{{\mbox{H}}}\) and \({\Delta \delta }_{{\mbox{N}}}\) are the chemical shift changes of proton and nitrogen, respectively.
Droplet formation
FUS droplet formation by TEV protease treatment was performed by mixing 25 μM MBP:FUS and 125 μg/mL TEV protease in a buffer containing 50 mM HEPES pH 7.4, 150 mM NaCl, 10% glycerol, and 2 mM DTT. The mixture was incubated at 30 °C for 1.5 h. For FUS droplet formation by PEG addition, 25 μM MBP:FUS was mixed with 5% PEG 8000 in a buffer containing 50 mM HEPES pH 7.4, 150 mM NaCl, 10% glycerol, 2 mM DTT. The mixture was incubated at room temperature for 30 min. Droplet images were obtained using an ECLIPSE Ji microscope and NIS-Elements AR software version 6.10 (Nikon).
Refractive index measurement inside FUS droplet using the holotomography microscope
The LLPS-droplet formation was initiated by mixing 10 μM of MBP:FUS with 8% PEG 8000 in a buffer containing 20 mM Tris-HCl, pH 7.5, 200 mM NaCl, 10% glycerol, and 20 mM β-ME. After 1 min, 10 μM of ZnF8, ZnF7-8, or ZnF6-8 was added to the mixture and incubated for 5 min. For the GFP-fluorescence imaging, 10 μM of GFP:ZnF8, GFP:ZnF7-8, or GFP:ZnF6-8 was added to the mixture and incubated for 5 min. The droplets were observed using a holotomography microscope with laser-induced fluorescence system (Tomocube, Inc.)49,50. The refractive index (RI) and fluorescence image show the XY cross section of the droplet center. Average RI inside the droplet and their radius were calculated by enclosing the RI image in a circle using TomoStudio version 3.2.8 software (Tomocube, Inc.) and plotted by the Igor Pro version 6.36 software (WaveMetrics). The statistical significance of differences was examined by a one-way analysis of variance with Tukey’s honest significant difference (HSD) post hoc testing. All statistical tests were performed using KaleidaGraph version 4.5.1 software (Synergy Software) at a significance level of α = 0.05.
ThT fluorescence assays
His-tagged hnRNPA2-LC was dissolved in stock buffer containing 20 mM sodium phosphate, pH 7.4, 500 mM NaCl, and 8 M Urea. The sample was diluted to 20 μM with an assay buffer containing 20 mM Tris-HCl, pH 7.5, 200 mM NaCl, 20 mM β-ME, 0.1 mM PMSF, 1 mM ZnCl2, and 20 μM ThT. In the condition with ZnF, samples containing 20 μM ZnF6-8, ZnF7-8 and ZnF8 were prepared. ThT fluorescence signal was monitored with a Varioskan LUX plate reader (Thermo Fisher Scientific) using excitation and emission wavelengths of 440 and 484 nm, respectively. Fluorescence data were analyzed using Skanlt software version 5.0 (Thermo Fisher Scientific).
For mCherry fusion hnRNPA2-LC, the sample was diluted to 20 μM with an assay buffer containing 20 mM Tris-HCl pH 7.5, 200 mM NaCl, 20 mM β-ME, and 20 μM ThT. Samples were transferred to a microplate and shaken at room temperature. Fluorescence signals were monitored with a Synergy H1 plate reader (Agilent) and fluorescence data were collected using Gen5 version 3.15 (Agilent). The lag time was estimated using the procedure detailed below51. Since a symmetric sigmoid shape is commonly observed in fibril formation, curve fitting was performed using the following Richards function:
where F(t) is the fluorescence intensity at time t, Fmax is the steady-state fluorescence at the plateau of the progress curve, tm is the inflection time at which the growth rate reaches its maximum (vmax), and v is a parameter that alters the asymmetry of the curve. The lag time (tlag) was then calculated using the following equation:
All data analysis was performed using OriginPro 2025 version 10.2.
Co-immunoprecipitation assays
MCh:A2-LC and GFP:ZnF6-8 were dissolved in a buffer containing 20 mM Tris-HCl pH 7.5, 200 mM NaCl, and 0.1% Tween 20. Equal molar of mCh:A2-LC and GFP:ZnF6-8, each at 1.2 μM, were mixed and anti-GFP mAb-magnetic beads (D153-11, clone RQ2, lot 011, MBL) were added. The mixture was incubated at 4 °C for 1 h, and beads were washed four times with a buffer containing 20 mM Tris-HCl pH 7.5, 200 mM NaCl, and 0.1% Tween 20. Samples were separated by SDS-PAGE and proteins were transferred to polyvinylidene difluoride membranes. Membranes were blocked with TBS-T (20 mM Tris-HCl pH 7.4, 150 mM NaCl, and 0.05% Tween 20) containing 5% skim milk and incubated with mCherry detectable anti-RFP mAb (1:1000, M204-3, clone 1G9, lot 002, MBL). After washing with TBS-T buffer, membranes were incubated with anti-mouse IgG HRP-linked antibody (1:3000, 7076, lot 38, Cell Signaling Technology). Blots were visualized using Clarity Western ECL substrate (Bio-Rad) and images were acquired using the FUSION system (Vilber Bio Imaging).
Negative staining electron microscopy of filaments
MCherry fusion LC domain specimens were diluted to 100 nM in monomer equivalents with a buffer containing 20 mM Tris-HCl pH 7.5, 150 mM NaCl, 20 mM β-ME, 0.1 mM PMSF, and 0.5 mM EDTA. 3 µl solution was applied to a homemade carbon coated holy microgrid (EM Japan) and negatively stained with 1% phosphotungstic acid solution three times. Specimens were observed at a magnification of 60,000x using a JEM-1400Plus transmission electron microscope (JEOL). The electron microscopic images were analyzed using the Fiji distribution of ImageJ 2.1.052.
Analytical ultracentrifugation (AUC)
AUC measurements were performed with a ProteomeLab XL-I (software version 6.2, Beckman Coulter, USA). All samples were prepared at a concentration of 1.0 mg/mL in a solution containing 20 mM Tris-HCl, pH 7.5, 200 mM NaCl, 20 mM β-ME, and 0.1 mM PMSF. The samples were loaded into a cell with a 12 mm optical-pathlength and were measured using Rayleigh interference optics at a rotor speed of 20,000 rpm and temperature of 25 °C. The time evolution of the sedimentation data was analyzed with Lamm formula using SEDFIT software (version 15.01c)53. The weight concentration distribution \(c({s}_{20,{{{\rm{w}}}}})\) was obtained as a function of the sedimentation coefficient which was normalized to the value at 20 °C in pure water \({s}_{20,{{{\rm{w}}}}}\). The molecular mass \(M\) of each component was calculated using the following equation.
where \({\rho }_{20,{{{\rm{w}}}}}\),\(\,{\eta }_{20,{{{\rm{w}}}}}\), \(\bar{v}\),\(\,{N}_{{{{\rm{A}}}}}\), and f/f0 are the density of pure water at 20 °C, viscosity of pure water at 20 °C, partial specific volume, Avogadro number, and frictional ratio, respectively.
Dynamic light scattering (DLS)
DLS measurements were performed with ALV/SLS/DLS-5000 instrument (ALV, Germany) equipped with AVL/LSE-5003 multiple digital correlator (software version 3.0.1.6). All samples were prepared at a concentration of 1.0 mg/mL in a solution containing 20 mM Tris-HCl, pH 7.5, 200 mM NaCl, 20 mM β-ME, and 0.1 mM PMSF. Polarized laser at the wavelength of 632.8 nm was used as the incident light. The measurements were performed at the scattering angles of 45°, 60°, 75°, 90°, 105°, 120°, 135°, and 150°, at a temperature of 25 °C. The time-correlation function of scattering intensity was analyzed with CONTIN method54 to obtain the relaxation rate distribution \(A(\Gamma )\) as a function of the relaxation rate \(\Gamma\). The hydrodynamic radius \({R}_{{{{\rm{H}}}}}\) was given by Stokes-Einstein formula as follows.
where, \(\eta\), \(D\),\(\,{k}_{{{{\rm{B}}}}}\), \(T\), and \(q\) are the viscosity of solvent, diffusion coefficient, Boltzmann constant, absolute temperature, and magnitude of scattering vector, respectively. The \(\Gamma /{q}^{2}\)-value was obtained from the slope of the \({q}^{2}\)-dependence of the peak \(\Gamma\)-value in \(A\left(\Gamma \right),\) which was observed at each scattering angle.
Expression in HEK293T cells
Expression plasmids for FLAG-GFP, FLAG-GFP:ZEB2-ZnF6-8, FLAG-GFP:OCT4-POU and MYC-mCh:A2-LC were constructed using in-Fusion HD Cloning Kit with pcDNA3.1 vector as the template. HEK293T cells (ECACC #12022001) were co-transfected with plasmid 250 ng for the GFP-fusion protein and plasmid 250 ng for the mCherry-fusion protein using Lipofectamine 3000 Transfection Reagent (Thermo Fisher Scientific) in 24-well plates. After 24 h of incubation, cells were scanned with excitation wavelengths on a confocal microscope (FLUOVIEW FV3000, OLYMPUS).
Reporting summary
Further information on research design is available in the Nature Portfolio Reporting Summary linked to this article.
Data availability
All public data used in this study are as follows: PRJDB7603 (DDBJ accession), E-GEAD-287 (GEA accession), GSE189071 (GEO accession), UP000005640 (Proteome ID), and PS50157 (Prosite accession). Source data are provided with this paper.
References
Kato, M. et al. Cell-free formation of RNA granules: Low complexity sequence domains form dynamic fibers within hydrogels. Cell 149, 753–767 (2012).
Forman-Kay, J. D. & Mittag, T. From sequence and forces to structure, function, and evolution of intrinsically disordered proteins. Structure 21, 1492–1499 (2013).
Nott, T. J. et al. Phase transition of a disordered nuage protein generates environmentally responsive membraneless organelles. Mol. Cell 57, 936–947 (2015).
Banani, S. F., Lee, H. O., Hyman, A. A. & Rosen, M. K. Biomolecular condensates: organizers of cellular biochemistry. Nat. Rev. Mol. Cell Biol. 18, 285–298 (2017).
Shin, Y. & Brangwynne, C. P. Liquid phase condensation in cell physiology and disease. Science 357, eaaf4382 (2017).
Wang, B. et al. Liquid-liquid phase separation in human health and diseases. Signal Transduct. Target Ther. 6, 290 (2021).
Ryan, V. H. et al. Mechanistic view of hnRNPA2 low-complexity domain structure, interactions, and phase separation altered by mutation and arginine methylation. Mol. Cell 69, 465–479 (2018).
Burke, K. A. et al. Residue-by-residue view of in vitro FUS granules that bind the C-terminal domain of RNA polymerase II. Mol. Cell 60, 231–241 (2015).
Lin, Y. et al. Redox-mediated regulation of an evolutionarily conserved cross-β structure formed by the TDP43 low complexity domain. Proc. Natl. Acad. Sci. USA 117, 28727–28734 (2020).
Harrison, A. F. & Shorter, J. RNA-binding proteins with prion-like domains in health and disease. Biochem J. 474, 1417–1438 (2017).
Carey, J. L. & Guo, L. Liquid-liquid phase separation of TDP-43 and FUS in physiology and pathology of neurodegenerative diseases. Front Mol. Biosci. 9, 826719 (2022).
Murray, D. T. et al. Structure of FUS protein fibrils and its relevance to self-assembly and phase separation of low-complexity domains. Cell 171, 615–627 (2017).
Yoshizawa, T. et al. Nuclear import receptor inhibits phase separation of FUS through binding to multiple sites. Cell 173, 693–705 (2018).
Qamar, S. et al. FUS phase separation is modulated by a molecular chaperone and methylation of arginine cation-π interactions. Cell 173, 720–734 (2018).
Guo, L. et al. Nuclear-import receptors reverse aberrant phase transitions of RNA-binding proteins with prion-like domains. Cell 173, 677–692 (2018).
Hofweber, M. et al. Phase separation of FUS is suppressed by its nuclear import receptor and arginine methylation. Cell 173, 706–719 (2018).
Liu, Z. et al. Hsp27 chaperones FUS phase separation under the modulation of stress-induced phosphorylation. Nat. Struct. Mol. Biol. 27, 363–372 (2020).
Gu, J. et al. Hsp40 proteins phase separate to chaperone the assembly and maintenance of membraneless organelles. Proc. Natl. Acad. Sci. USA 117, 31123–31133 (2020).
Frottin, F. et al. The nucleolus functions as a phase-separated protein quality control compartment. Science 365, 342–347 (2019).
Murray, K. A. et al. De novo designed protein inhibitors of amyloid aggregation and seeding. Proc. Natl. Acad. Sci. USA 119, 34 (2022).
Kovacic, J. C. et al. Endothelial to Mesenchymal Transition in Cardiovascular Disease: JACC State-of-the-Art Review. J. Am. Coll. Cardiol. 73, 190–209 (2019).
Na, T. Y., Schecterson, L., Mendonsa, A. M. & Gumbiner, B. M. The functional activity of E-cadherin controls tumor cell metastasis at multiple steps. Proc. Natl. Acad. Sci. USA 117, 5931–5937 (2020).
Akiyama, T. et al. Aberrant axon branching via Fos-B dysregulation in FUS-ALS motor neurons. EBioMedicine 45, 362–378 (2019).
Yamashiro, Y. et al. Partial endothelial-to-mesenchymal transition mediated by HIF-induced CD45 in neointima formation upon carotid artery ligation. Cardiovasc Res 119, 1606–1618 (2023).
Takahashi, K. & Yamanaka, S. Induction of pluripotent stem cells from mouse embryonic and adult fibroblast cultures by defined factors. Cell 126, 663–676 (2006).
Sharma, R. et al. Liquid condensation of reprogramming factor KLF4 with DNA provides a mechanism for chromatin organization. Nat. Commun. 12, 5579 (2021).
Cassandri, M. et al. Zinc-finger proteins in health and disease. Cell Death Discov. 3, 17071 (2017).
Al-Naama, N., Mackeh, R. & Kino, T. C2H2-type zinc finger proteins in brain development, neurodevelopmental, and other neuropsychiatric disorders: Systematic literature-based analysis. Front Neurol. 11, 32 (2020).
Iida, A. et al. A functional variant in ZNF512B is associated with susceptibility to amyotrophic lateral sclerosis in Japanese. Hum. Mol. Genet 20, 3684–3692 (2011).
Laity, J. H., Lee, B. M. & Wright, P. E. Zinc finger proteins: New insights into structural and functional diversity. Curr. Opin. Struct. Biol. 11, 39–46 (2001).
Xiang, S. et al. The LC domain of hnRNPA2 adopts similar conformations in hydrogel polymers, liquid-like droplets, and nuclei. Cell 163, 829–839 (2015).
Yesudhas, D., Batool, M., Anwar, M. A., Panneerselvam, S. & Choi, S. Proteins recognizing DNA: Structural uniqueness and versatility of DNA-binding domains in stem cell transcription factors. Genes (Basel) 8, 192 (2017).
Mackeh, R., Marr, A. K., Fadda, A. & Kino, T. C2H2-type zinc finger proteins: Evolutionarily old and new partners of the nuclear hormone receptors. Nucl. Recept Signal 15, 1550762918801071 (2018).
Farmiloe, G., Lodewijk, G. A., Robben, S. F., van Bree, E. J. & Jacobs, F. M. J. Widespread correlation of KRAB zinc finger protein binding with brain-developmental gene expression patterns. Philos. Trans. R. Soc. Lond. B Biol. Sci. 375, 20190333 (2020).
Bu, S., Lv, Y., Liu, Y., Qiao, S. & Wang, H. Zinc finger proteins in neuro-related diseases progression. Front Neurosci. 15, 760567 (2021).
Moore, D. L. et al. KLF family members regulate intrinsic axon regeneration ability. Science 326, 298–301 (2009).
Quintes, S. et al. Zeb2 is essential for Schwann cell differentiation, myelination and nerve repair. Nat. Neurosci. 19, 1050–1059 (2016).
Hegarty, S. V. et al. Zeb2 is a negative regulator of midbrain dopaminergic axon growth and target innervation. Sci. Rep. 7, 8568 (2017).
Gu, S., Xu, M., Chen, L., Shi, X. & Luo, S. Z. A liquid-to-solid phase transition of Cu/Zn superoxide dismutase 1 initiated by oxidation and disease mutation. J. Biol. Chem. 299, 102857 (2023).
Das, B. et al. A Zn-dependent structural transition of SOD1 modulates its ability to undergo phase separation. EMBO J. 42, e111185 (2023).
Monette, A. et al. Pan-retroviral nucleocapsid-mediated phase separation regulates genomic RNA positioning and trafficking. Cell Rep. 31, 107520 (2020).
Nanaura, H. et al. C9orf72-derived arginine-rich poly-dipeptides impede phase modifiers. Nat. Commun. 12, 5301 (2021).
Kato, M., Lin, Y. & McKnight, S. L. Cross-beta polymerization and hydrogel formation by low-complexity sequence proteins. Methods 126, 3–11 (2017).
Verschueren, K. et al. SIP1, a novel zinc finger/homeodomain repressor, interacts with Smad proteins and binds to 5’-CACCT sequences in candidate target genes. J. Biol. Chem. 274, 20489–20498 (1999).
Delaglio, F. et al. NMRPipe: A multidimensional spectral processing system based on UNIX pipes. J. Biomol. NMR 6, 277–293 (1995).
Lee, W., Tonelli, M. & Markley, J. L. NMRFAM-SPARKY: Enhanced software for biomolecular NMR spectroscopy. Bioinformatics 31, 1325–1327 (2015).
Kobayashi, N. et al. Noise peak filtering in multi-dimensional NMR spectra using convolutional neural networks. Bioinformatics 34, 4300–4301 (2018).
Farrow, N. A., Zhang, O., Forman-Kay, J. D. & Kay, L. E. A heteronuclear correlation experiment for simultaneous determination of 15N longitudinal decay and chemical exchange rates of systems in slow equilibrium. J. Biomol. NMR 4, 727–734 (1994).
Baek, Y. & Park, Y. Intensity-based holographic imaging via space-domain Kramers–Kronig relations. Nat. Photonics 15, 354–360 (2021).
Lee, Y. H. et al. Ca2+-driven PDIA6 biomolecular condensation ensures proinsulin folding. Nat Cell Biol. https://doi.org/10.1038/s41556-025-01794-8 (2025)
Shoffner, S. K. & Schnell, S. Estimation of the lag time in a subsequent monomer addition model for fibril elongation. Phys. Chem. Chem. Phys. 18, 21259–21268 (2016).
Schindelin, J. et al. Fiji: An open-source platform for biological-image analysis. Nat. Methods 9, 676–682 (2012).
Schuck, P., Perugini, M. A., Gonzales, N. R., Howlett, G. J. & Schubert, D. Size-distribution analysis of proteins by analytical ultracentrifugation: strategies and application to model systems. Biophys. J. 82, 1096–1111 (2002).
Provencher, S. W. A constrained regularization method for inverting data represented by linear algebraic or integral equations. Comput. Phys. Commun. 27, 213–227 (1982).
Acknowledgements
This work was supported by grants from AMED [JP24wm0425004 to E.M.; JP25ek0109642 to T.Saio.; JP23ek0109558 to T.Y. and H.N.; JP21ek0210158 to Y.Y.], JSPS KAKENHI [JP20H03199 to E.M.; JP19K17044 to N. Iguchi; JP24K09764 to N. Isozumi; JP20KK0156, JP22K18361, and JP22H02560 to T.Saio.; JP23K05657 to Y.H.; JP22K15734 and JP25K10794 to H.N.; JP21H02677 to Y.Y.; JP22K15691 to M.N.; JP21H05095, JP22H02205, JP23KK0105 to M.O.], MEXT Grant-in-Aid for Transformative Research Areas (B) [JP21H05094 and JP21H05093 to T.Saio.], JST FOREST Program [JPMJFR204W to T.S.; JPMJFR201F to M.O.; JPMJFR212H to T.M.]; Takeda Science Foundation to E.M., N. Isozumi, H.N. and T.Saio.; Kato Memorial Bioscience Foundation to H.N.; SENSHIN Medical Research Foundation to H.N; Uehara Memorial Foundation to M.O., H.N. and S.K. The Yukihiko Miyata Memorial TRUST for ALS Research to H.N.; The Nakajima Foundation to H.N.; The Nakatomi Foundation to H.N. NMR experiments were performed at two open facilities: the Advanced NMR Facility at Hokkaido University and the Center for Nano Materials and Technology (CNMT) at Japan Advanced Institute of Science and Technology (JAIST). These are members of the NMR Platform and the Advanced Research Infrastructure for Materials and Nanotechnology in Japan (ARIM) [JPMXP1222JI0044], respectively. Both programs are conducted by the Ministry of Education, Culture, Sports, Science and Technology (MEXT), Japan. This study was partially supported by the Platform Project for Supporting Drug Discovery and Life Science Research [Basis for Supporting Innovative Drug Discovery and Life Science Research (BINDS)] from AMED (JP22ama121001j0001) to M. Sugiyama. AUC and DLS measurements were performed under the KURNS proposal No. R4129. We thank Shunsuke Tomita (AIST), Shinsuke Niwa (Tohoku University), Yoichi Shinkai (AIST), Wataru Iwasaki (Tokyo University), Noriyuki Kodera (Kanazawa University), and Hideka Yanai (Tohoku University) for technical support. We thank Hiroki Tsubota (Nikon), Kuno Suzuki (Nikon), and Kenji Miyamoto (Nikon) for their technical support in acquiring droplet images.
Author information
Authors and Affiliations
Contributions
N. Iguchi, N. Isozumi, K.S. and E.M. designed the research. N. Iguchi, N. Isozumi, Y.H., T.I., T. Yokoyama, M. So, H.N., M.Y., N.K., H.I., A.T., M.M., H. Kumeta., H. Koga, M.W., T.M., S.K., M.O., K.M., F.I., T. Yoshizawa, Y.Y. and T. Saio performed research. N. Iguchi, N. Isozumi, Y.H., T.M., M. So, M.W., S.K., M.O., Y.Y. and T. Saio analyzed the data. N. Iguchi, N. Isozumi, Y.Y., T. Saio and E.M. wrote the paper. T.K., N.E., N. Iwasa, T. Shiota, M.Y., M.N., S.O., Y.T., M. Sugiyama, H.M., I.O., N.S., M.A. and K.S. helped to analyze and interpret the data, and critically revise the manuscript. K.S. and E.M. conceptualized the study, developed the study design, supervised the authors throughout the study, and provided expertise in manuscript preparation. All authors read and approved the final manuscript.
Corresponding authors
Ethics declarations
Competing interests
EM is the Founder CEO of molmir, Inc.. The remaining authors declare no competing interests.
Peer review
Peer review information
Nature Communications thanks Josephine Ferreon and the other anonymous reviewer(s) for their contribution to the peer review of this work. A peer review file is available.
Additional information
Publisher’s note Springer Nature remains neutral with regard to jurisdictional claims in published maps and institutional affiliations.
Source data
Rights and permissions
Open Access This article is licensed under a Creative Commons Attribution-NonCommercial-NoDerivatives 4.0 International License, which permits any non-commercial use, sharing, distribution and reproduction in any medium or format, as long as you give appropriate credit to the original author(s) and the source, provide a link to the Creative Commons licence, and indicate if you modified the licensed material. You do not have permission under this licence to share adapted material derived from this article or parts of it. The images or other third party material in this article are included in the article’s Creative Commons licence, unless indicated otherwise in a credit line to the material. If material is not included in the article’s Creative Commons licence and your intended use is not permitted by statutory regulation or exceeds the permitted use, you will need to obtain permission directly from the copyright holder. To view a copy of this licence, visit http://creativecommons.org/licenses/by-nc-nd/4.0/.
About this article
Cite this article
Iguchi, N., Isozumi, N., Hattori, Y. et al. Zinc finger domains bind low-complexity domain polymers. Nat Commun 16, 8922 (2025). https://doi.org/10.1038/s41467-025-64382-2
Received:
Accepted:
Published:
Version of record:
DOI: https://doi.org/10.1038/s41467-025-64382-2






