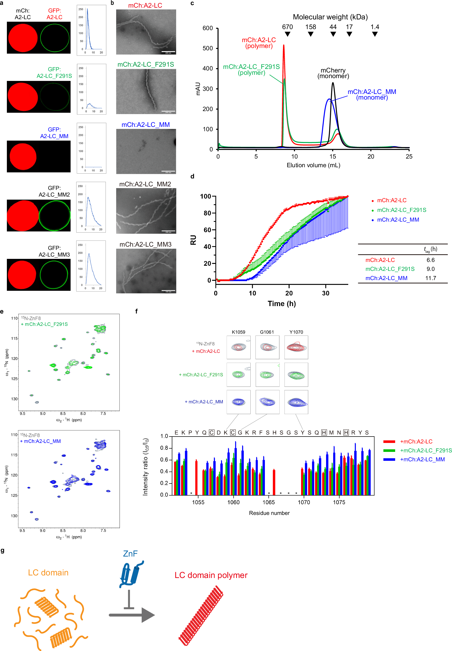
Fig. 4: ZnF preferentially recognizes LC polymers over monomeric LC domains.
From: Zinc finger domains bind low-complexity domain polymers

a Hydrogel binding assay for mCherry fusion hnRNPA2 LC domain (mCh:A2-LC) with GFP fusion hnRNPA2 LC domain (GFP:A2-LC) and GFP:A2-LC mutants (GFP:A2-LC_F291S, GFP:A2-LC_MM, GFP:A2-LC_MM2 and GFP:A2-LC_MM3). b Electron microscopic images of negatively stained mCh:A2-LC and its mutants. Negatively stained samples were taken from ten different areas on the grid, and representative images are shown. Scale bars are 200 nm. c Gel filtration chromatography of mCh:A2-LC (red), mCh:A2-LC_F291S (green), mCh:A2-LC_MM (blue), and mCherry (black). Each NMR sample (0.1 mM) was loaded onto a Superdex 200 column. d ThT assays of mCh:A2-LC (red), mCh:A2-LC_F291S (green), and mCh:A2-LC_MM (blue). Data represent means ± SEM (n = 5 technical replicates). The lag time (tlag) was estimated based on procedures described in “Methods”. e 1H-15N NMR spectra of 15N-labeled ZEB2 ZnF8 (15N-ZnF8) with mCherry fusion hnRNPA2 LC domain mutants (mCh:A2-LC_F291S and mCh:A2-LC_MM). Samples were prepared in 20 mM Tris-HCl pH 7.5, 200 mM NaCl, 20 mM β-ME, 0.1 mM PMSF, 0.12 mM ZnCl2, and 5% 2H2O. f Change in signal intensity of 15N-ZnF8 in the addition of mCh:A2-LC (red), mCh:A2-LC_F291S (green), and mCh:A2-LC_MM (blue). The intensity ratio is the signal intensity of A2-LC-bound ZnF8 divided by the signal intensity of A2-LC-free ZnF8. Residues for which no signal was detected in the absence of LC domains are indicated by asterisks. The cysteine (C) and histidine (H) residues forming the C2H2-type ZnF motif are indicated by outlines. Errors of intensity ratios were estimated based on the measured background noise level. In the upper panel, the NMR signals corresponding to the three residues K1059, G1061, and Y1070 are shown. g A model that ZnFs play as physiological regulators of LC domain polymer formation.