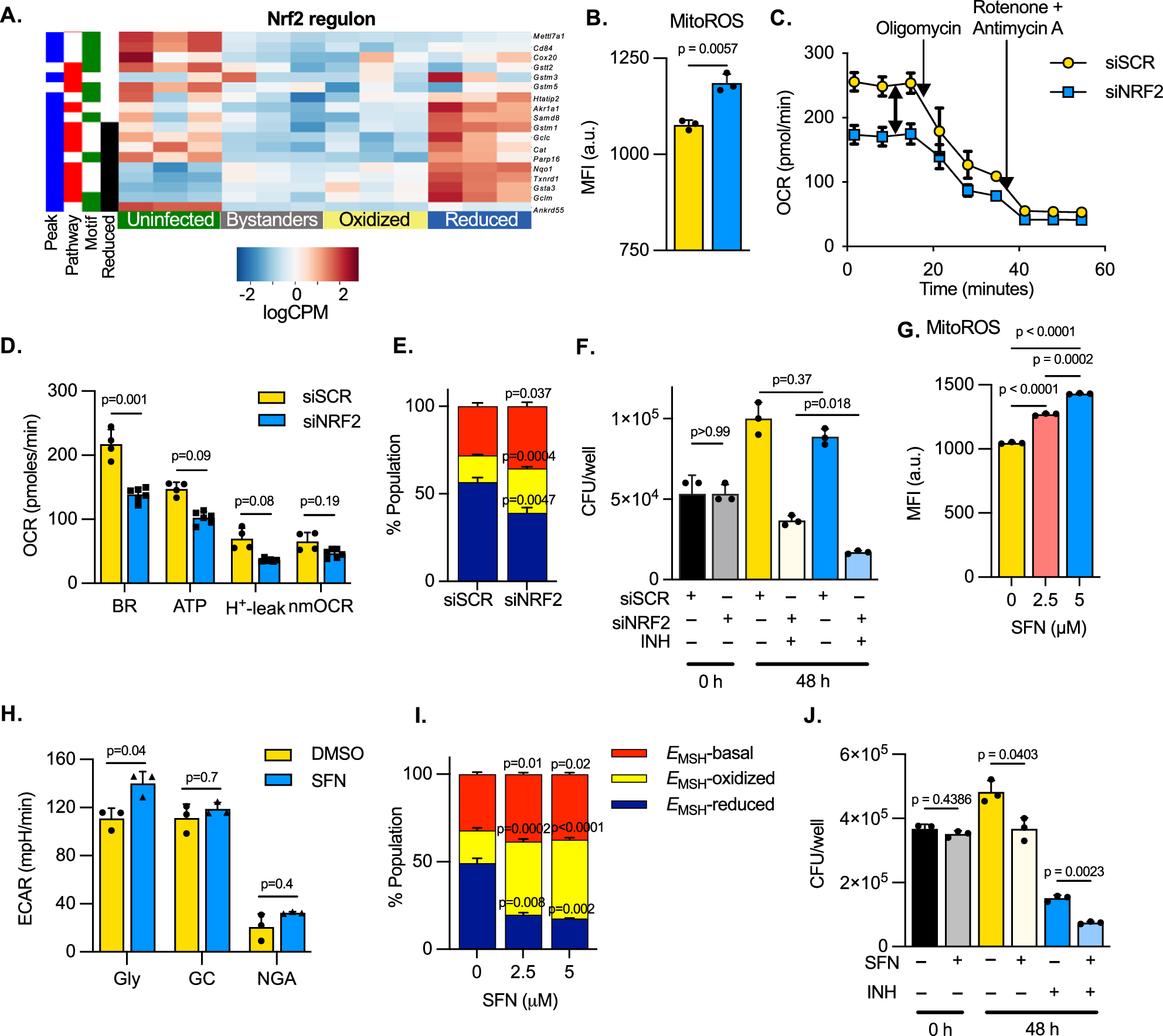
Fig. 3: NRF2 knockdown diminishes EMSH-reduced fraction and reverses antibiotic tolerance in macrophages.
From: Bioenergetic reprogramming of macrophages reduces drug tolerance in Mycobacterium tuberculosis

A z-normalized RNA-Seq data of uninfected, bystanders, oxidized, and reduced populations, where genes are clustered by expression levels. Only those genes are represented that satisfy two of the following criteria: belong to the Nrf2 pathway (red) and bear the NRF2 binding motif in the promoter region (green) or have an NRF2 ChIP-seq (Chromatin immunoprecipitation followed by sequencing) peak detected near the promoter region (blue). Genes in black represent those that are significantly upregulated in the reduced subpopulation in comparison to the oxidized subpopulation (no gene upregulated in the oxidized subpopulation was detected amongst the above genes); B Mitochondrial ROS in BMDMs transfected either with scrambled siRNA (siSCR, yellow) or siRNA targeted against Nrf2 (siNRF2, blue) at 24 h p.i. MFI- median fluorescence intensity, a.u.-arbitrary units; C, D Modified mitostress test of siSCR- or siNRF2-BMDMs at 24 h p.i. infected with Mtb H37Rv at a multiplicity of infection (moi) of 2. BR- basal respiration, ATP- ATP production, H + -leak- proton leak, nmOCR- non-mitochondrial respiration; E Redox profile of Mtb-roGFP2 infected BMDMs transfected either with scrambled siRNA (siSCR) or siRNA against Nrf2 (siNRF2) at 24 h p.i; F Bar plot showing the colony forming units (CFUs) of Mtb in siSCR and siNRF2 BMDMs, treated with 3X MIC of INH (0.375 µg/ml) for 48 h. INH treatment was initiated at 24 h p.i.; G Mitochondrial ROS assessed in infected BMDMs upon treatment with different concentrations of SFN at the indicated concentrations at 24 h p.i.; H Glycolytic function test showing the ECAR upon treatment with 0.05% DMSO (vehicle control, labeled “DMSO”) or 5 µM SFN at 24 h p.i.; I Percentage distribution of redox-diverse fractions of Mtb-roGFP2 in BMDMs treated with the indicated concentrations of SFN at 24 h p.i.; J Antibiotic tolerance of intracellular Mtb assessed by CFUs upon treatment with vehicle or 5 µM SFN and 3X MIC of INH (0.375 µg/ml) for 48 h. Data are expressed as mean ± S.D. of three independent experiments. p-value determined using a Student’s two-tailed t-test with Welch’s correction for comparison between two groups or one-way ANOVA with Dunnett’s T3 test for multiple comparisons. Source data are provided as a Source Data file.