Fig. 4: Macrophage metabolism affects redox physiology and antibiotic tolerance of intracellular Mtb.
From: Bioenergetic reprogramming of macrophages reduces drug tolerance in Mycobacterium tuberculosis

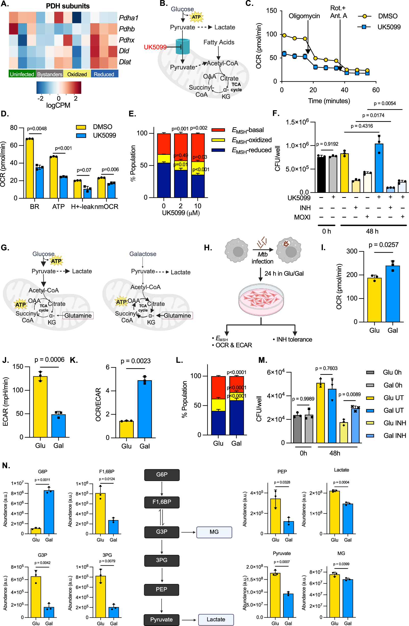
A Heat map showing expression of different subunits of the pyruvate dehydrogenase complex in the macrophage subpopulations: uninfected (green), bystanders (gray), macrophages harboring EMSH-oxidized (yellow) or EMSH-reduced (blue) Mtb; B Mechanism of action of UK5099, a mitochondrial pyruvate carrier (MPC) inhibitor; C, D. Modified mitostress test of Mtb-infected BMDMs upon treatment with 0.05% DMSO (vehicle control, labeled “DMSO”) or 10 µM UK5099 at 24 h p.i. BR- basal respiration, ATP- ATP production, H + -leak- proton leak, nmOCR- non-mitochondrial respiration; E Redox profile of intracellular Mtb in BMDMs 24 h p.i. treated with indicated concentrations of UK5099; F Antibiotic tolerance to 3X MIC of INH (MIC: 0.125 µg/ml) or MOXI(MIC: 0.25 µg/ml) with or without 10 µM UK5099; G Schematic representation of cellular metabolic pathways in the presence of 10 mM glucose or 10 mM galactose as sole sugar sources; H Experimental design to determine the effect of glucose (Glu) and galactose (Gal) on the redox profile and antibiotic tolerance of intracellular Mtb; I–K Extracellular flux analysis of Mtb-infected BMDMs at 24 h p.i. to measure basal respiration (BR) (I), glycolysis (J), and a ratio of OCR (BR) to ECAR (glycolysis) (K); L Redox profile of the intracellular Mtb in the presence of 10 mM Glu or 10 mM Gal as sole sugars at 24 h p.i.; M Antibiotic tolerance to 3X MIC of INH in Glu- or Gal-containing medium; N Intracellular abundance of glycolytic intermediates in Mtb-infected BMDMs growing in medium containing either 10 mM Glu or Gal at 24 h p.i. Data are expressed as mean ± S.D. of three independent experiments. p-value determined using a Student’s two-tailed t-test with Welch’s correction for comparison between two groups or one-way ANOVA with Dunnett’s T3 test for multiple comparisons. Figure 4B, G, H: Created in BioRender. Yadav, V. (2025) https://BioRender.com/gi9w8lj; https://BioRender.com/n53i529; https://BioRender.com/f70x563. Source data are provided as a Source Data file.