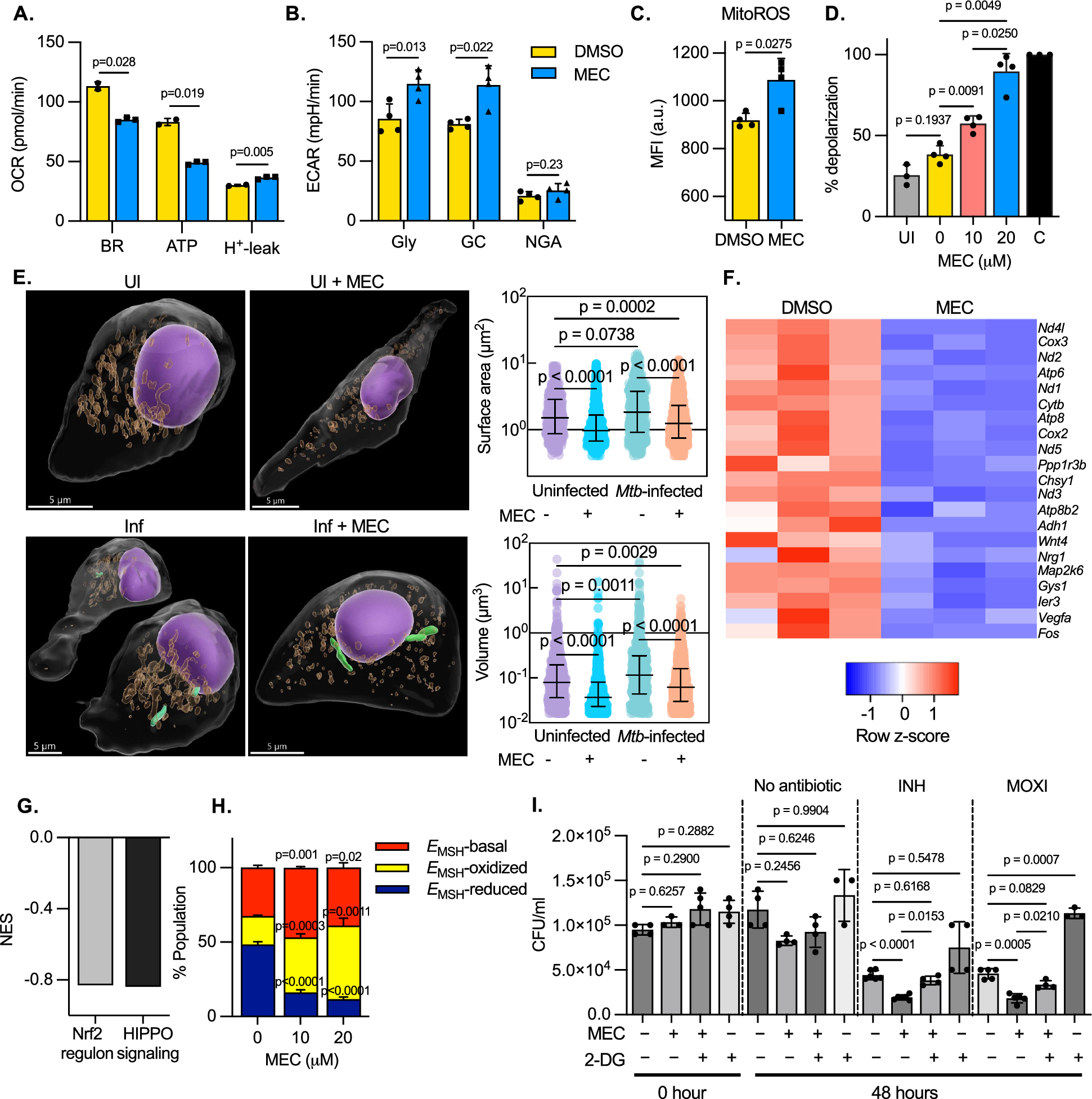
Fig. 5: MEC-mediated glycolytic activation diminishes antibiotic tolerance in infected macrophages.
From: Bioenergetic reprogramming of macrophages reduces drug tolerance in Mycobacterium tuberculosis

A Bar plot showing the mitochondrial respiratory parameters determined by the modified mitostress test at 24 h p.i. upon treatment with 20 µM MEC or 0.2% DMSO (vehicle control, labeled “DMSO”). BR- basal respiration, ATP- ATP production, H + -leak- proton leak; B Glycolytic stress test to assess the glycolytic levels in infected macrophages 24 h p.i. upon treatment with 20 µM MEC or vehicle. Gly- glycolysis, GC- glycolytic capacity, NGA- non-glycolytic acidification; C Mitochondrial ROS measured upon treatment with 20 µM MEC at 24 h p.i.; D Mitochondrial membrane polarization measured by JC-1 dye at 24 h p.i., 50 µM carbonyl cyanide-p-trifluoromethoxyphenylhydrazone (FCCP) treatment used as positive control; UI: uninfected macrophages; E Representative pseudocoloured 3D views of uninfected and mCherry expressing Mtb-infected BMDMs at 24 h p.i., with and without exposure to 20 μM MEC. Mitochondria (amber), Mtb H37Rv (green), and the nucleus (purple) are shown as surfaces. Plots show the surface area (µm2) and volume (µm3) of mitochondria in uninfected and infected BMDMs (n > 500 from 6-8 cells per condition). Data are median with interquartile range. p-values calculated using a one-way ANOVA with Dunn’s multiple comparisons test. UI: uninfected BMDMs, Inf: infected BMDMs; F, G RNA-seq of BMDMs infected with Mtb and treated with 20 µM MEC at 24 h p.i. F OXPHOS gene expression between vehicle-treated and MEC-treated BMDMs; and (G) net enrichment score (NES) calculated by gene set enrichment analysis (GSEA) for the DEGs between MEC- and vehicle-treated infected macrophages; H Redox profile of the intracellular Mtb in the presence of indicated concentrations of MEC at 24 h p.i.; I Antibiotic tolerance in Mtb-infected BMDMs treated with 20 µM MEC and 0.5 mM 2-DG in the presence of 3X MIC of INH (0.375 µg/ml) or MOXI (0.75 µg/ml). Data are expressed as mean ± S.D. of three biological replicates done in triplicate. p-value determined using a Student’s two-tailed t-test with Welch’s correction for comparison between two groups or one-way ANOVA with Dunnett’s T3 test for multiple comparisons. Source data are provided as a Source Data file.