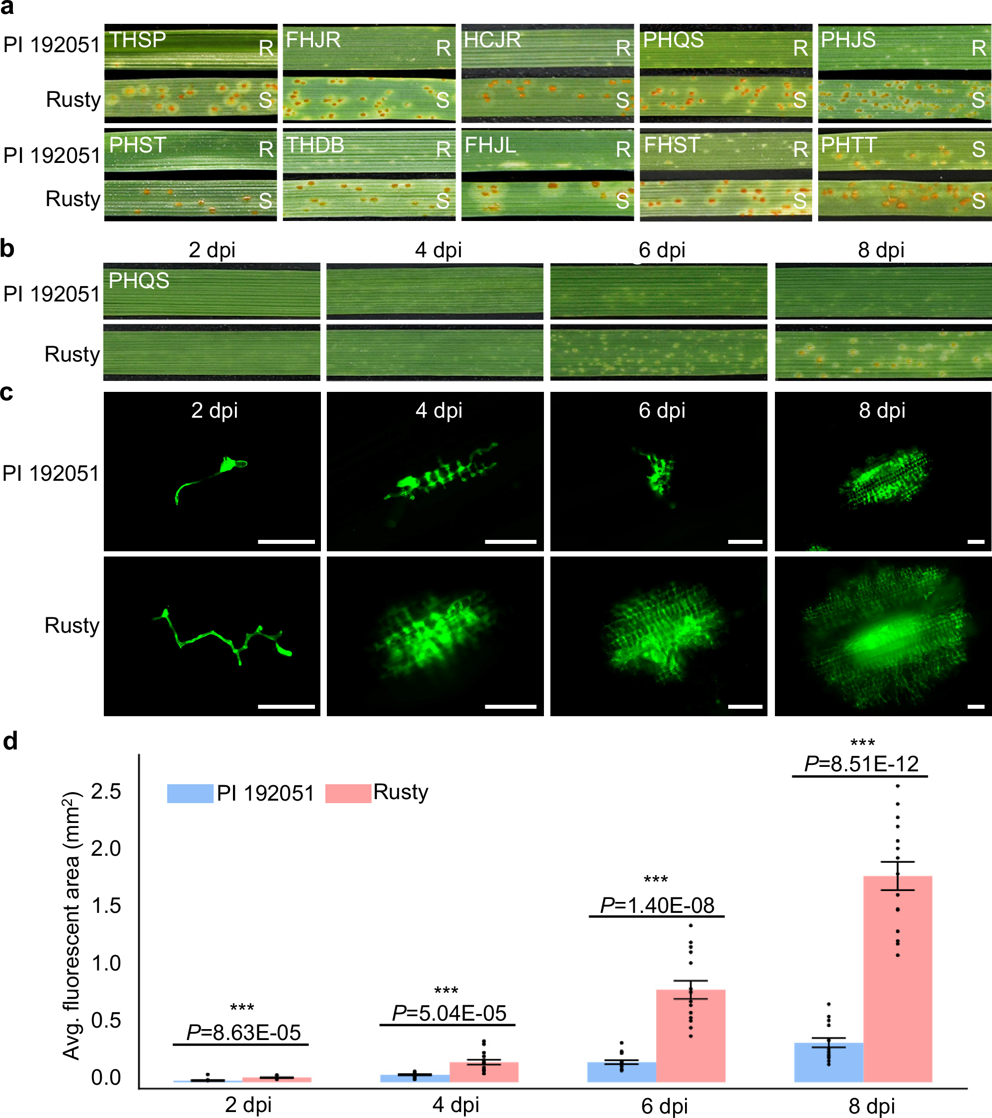
Fig. 1: Durum wheat landrace PI 192051 exhibits high resistance to multiple Pt pathotypes.
From: Genome-assisted identification of wheat leaf rust resistance gene Lr.ace-4A/Lr30

a Infection phenotypes of PI 192051 and Rusty in response to ten Chinese Pt pathotypes (Supplementary Table 1). R resistant, S susceptible. b Infection phenotypes of PI 192051 and Rusty in response to Pt pathotype PHQS at 2, 4, 6, and 8 dpi. c Fluorescent staining of fungal structures. Leaves were collected at 2, 4, 6, and 8 dpi, cleared with KOH, and stained with WGA-FITC. Scale bars represent 100 μm. d Average infection areas observed microscopically were significantly smaller in PI 192051 (blue) compared to Rusty (pink) across all four time points. Data were obtained from 15 independent fungal infection sites (n = 15). Black dots represent single data points. Asterisks denote the level of significance by two-sided unpaired t-test. ***, P < 0.001. Error bars represent standard errors of the means. Source data are provided as a Source Data file.