Abstract
Leaf rust is a devastating disease of wheat. Growing rust-resistant wheat varieties is the best strategy to mitigate this threat. Here, we generate a 10.51-gigabase chromosome-scale assembly of the durum wheat landrace PI 192051. Using mutagenesis and transcriptome sequencing, we identify the leaf rust resistance gene Lr.ace-4A within a recombination-sparse region of PI 192051 and demonstrate that Lr.ace-4A is identical to the previously designated Lr30 gene in hexaploid wheat. Lr.ace-4A/Lr30 encodes a non-canonical coiled-coil nucleotide-binding leucine-rich repeat receptor, featuring tandem nucleotide-binding domains. This gene is both necessary and sufficient to confer resistance to leaf rust, as demonstrated by CRISPR/Cas9-induced mutations and transgenic complementation. Lr.ace-4A provides near-immunity resistance in durum wheat, though its effectiveness is diminished in hexaploid wheat. Two amino acid polymorphisms differentiate the resistant and susceptible Lr.ace-4A haplotypes, with transgenic plants carrying either susceptible variant showing susceptibility. The cloning of Lr.ace-4A will accelerate its deployment in wheat breeding programs.
Introduction
Wheat is a major staple food crop, contributing about one-fifth of the total calories and proteins consumed by humankind. An effective strategy to increase wheat production is to mitigate losses caused by fungal pathogens. Puccinia triticina Eriksson (Pt), the causal agent of wheat leaf rust, represents one of the most formidable threats to global wheat production. This disease affects most wheat-growing areas and can significantly reduce yields in susceptible wheat varieties under favorable weather conditions1. Due to the impacts of global warming and the evolving virulence of the pathogens, leaf rust has significantly expanded its geographical range and poses a grave threat to global wheat production2.
Among the strategies to control this devastating disease, breeding for leaf rust resistance is considered the most feasible and sustainable approach. To date, more than 80 leaf rust resistance (Lr) genes have been assigned official designations in wheat and its wild relatives3,4. Nevertheless, owing to the vast size and complexity of the wheat genome, only twelve Lr genes have been successfully cloned, using either traditional map-based cloning methods (Lr1, Lr10, Lr21, Lr34, Lr42, and Lr67)5,6,7,8 or advanced gene-cloning techniques, including MutRenSeq (Lr13)9,10, TACCA (Lr22a)11, MutChromSeq (Lr14a and Lr85)4,12, MutIsoSeq (Lr9)13, and MutRNASeq (Lr47)5. Cloning additional Lr genes is highly desirable, as it would enable the development of more diverse Pt resistance gene combinations in transgenic cassettes or gene pyramids, thereby promoting more durable resistance.
Wheat resistance to leaf rust can be classified into two primary categories: race-specific resistance and slow rusting resistance3. Race-specific resistance is based on the gene-for-gene hypothesis. Most race-specific Lr genes encode coiled-coil nucleotide-binding leucine-rich repeat (NLR) proteins4,5,6, with the exceptions of Lr14a12 and Lr913, which encode proteins featuring twelve ankyrin repeats and an N-terminal tandem kinase domain followed by vWA/Vwaint domains, respectively. The slow rusting resistance genes, Lr34 and Lr67, encode a putative ATP-binding cassette transporter7 and a hexose transporter8, respectively. Recent advances in protein crystallization have demonstrated that the wheat stem rust resistance protein Sr35, upon recognizing the avirulence protein AvrSr35 from the pathogen, forms a homo-pentameric resistosome, resulting in hypersensitive responses (HR) or necrosis on wheat leaves14.
Several cataloged Lr genes, such as Lr3a, Lr14a, Lr27 + Lr31, Lr61, Lr72, Lr79, and LrCamayo15,16, have been detected in durum wheat (Triticum turgidum ssp. durum; BBAA) cultivars. However, among these genes, only Lr14a has been successfully cloned to date12, likely reflecting the challenges posed by the large and complex wheat genomes and the limited genomic resources available for durum wheat. As a key member of the primary gene pool of wheat, T. durum is cultivated across approximately 18 million hectares worldwide17. In 2019, a draft assembly of the T. durum genome (accession Svevo) was published18. A second version has recently been released (https://graingenes.org/GG3/content/released-triticum-turgidum-durum-wheat-svevo-rel-20-pseudomolecules), although it has not yet been formally published. Additional contiguous durum genome assemblies are essential for accelerating gene identification in durum wheat.
Seedlings of the Portuguese durum wheat landrace, PI 192051, exhibited robust resistance [infection type (IT) = 0;] to four Pt pathotypes originating from the USA, Tunisia, Morocco, and Ethiopia16. Genetic analysis using recombinant inbred lines derived from the cross Rusty (susceptible) × PI 192051 (resistant) and genotyped with the Illumina iSelect 9 K wheat SNP array, revealed a dominant Lr gene, designated as Lr.ace-4A, located in the centromeric region of chromosome arm 4AS16. Conversely, the Lr30 gene, which confers intermediate resistance (ITs = 1 to 2), was identified as a recessive resistance gene in the hexaploid wheat cultivar Terenzio19. This gene was initially mapped to chromosome arm 4BL19, but its locus was later corrected to chromosome arm 4AL20. Lr30 has not been reported in durum wheat and appears to be quite rare in bread wheat germplasm16,21. Recently, three Canadian spring wheat cultivars (AAC Prevail, AAC Concord, and Lillian) were postulated to carry Lr3022. While Lr30 continues to exhibit resistance against approximately half of the Pt pathotypes collected in China23,24, progress in its genetic characterization has been limited.
Here, we generate a high-quality genome assembly of the durum wheat landrace PI 192051 [contig N50 = 42.53 megabase (Mb)] and use it for the cloning of the leaf rust resistance gene Lr.ace-4A. This gene encodes a non-canonical NLR receptor with tandem nucleotide-binding (NB-ARC) domains. Further investigations demonstrate that Lr.ace-4A in durum wheat likely corresponds to the Lr30 gene previously identified in common wheat. Transformation of a 9.3-kb genomic sequence containing Lr.ace-4A into the susceptible T. aestivum cultivar Fielder and the T. durum ethyl methanesulfonate (EMS) mutant line m1 from PI 192051 show that this gene is less effective in a hexaploid than that in a tetraploid background. Additionally, we develop a diagnostic molecular marker for Lr.ace-4A, which will facilitate its deployment in wheat breeding programs.
Results
PI 192051 exhibited robust resistance to multiple Pt pathotypes
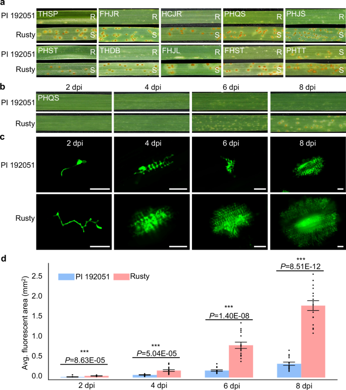
Seedlings of the durum wheat landrace PI 192051 exhibited robust resistance (ITs = 0;) to nine Pt pathotypes collected in China (Supplementary Table 1), but were susceptible (ITs = 2+ to 3) to pathotype PHTT. In contrast, the durum wheat genotype Rusty displayed high susceptibility to all Pt pathotypes tested (Fig. 1a). When challenged with Pt pathotype PHQS, Rusty seedlings showed visible rust spores at six days post-inoculation (dpi), whereas PI 192051 exhibited a typical HR in the leaves (Fig. 1b). Microscopic analysis with WGA-FITC staining revealed that although rust fungi successfully formed haustoria in PI 192051, the expansion of secondary rust hyphae was restricted (Fig. 1c). In contrast, in the susceptible line Rusty, the rust hyphae expanded extensively, forming a diffuse network of fungal growth at the infection sites. At all four time points (2, 4, 6, and 8 dpi), the average infection areas in PI 192051 were significantly smaller (P < 0.001) than in Rusty (Fig. 1d).
a Infection phenotypes of PI 192051 and Rusty in response to ten Chinese Pt pathotypes (Supplementary Table 1). R resistant, S susceptible. b Infection phenotypes of PI 192051 and Rusty in response to Pt pathotype PHQS at 2, 4, 6, and 8 dpi. c Fluorescent staining of fungal structures. Leaves were collected at 2, 4, 6, and 8 dpi, cleared with KOH, and stained with WGA-FITC. Scale bars represent 100 μm. d Average infection areas observed microscopically were significantly smaller in PI 192051 (blue) compared to Rusty (pink) across all four time points. Data were obtained from 15 independent fungal infection sites (n = 15). Black dots represent single data points. Asterisks denote the level of significance by two-sided unpaired t-test. ***, P < 0.001. Error bars represent standard errors of the means. Source data are provided as a Source Data file.
Among the 286 F2 plants derived from the cross PI 192051 × Rusty and evaluated with Pt pathotype PHQS, we identified 76 resistant plants and 210 susceptible ones (Supplementary Fig. 1a). This distribution does not significantly deviate from the expected 1:3 segregation ratio for a single recessive gene (χ2 = 0.38, P = 0.54). However, these results differ from those observed in a subset of 315 F2 plants from the cross between PI 192051 and m1 (a susceptible EMS-induced mutant line derived from the PI 192051 mutant population), which were also evaluated with PHQS. Among these, 240 plants were resistant and 75 were susceptible (Supplementary Fig. 1b), which fits well the 3:1 segregation ratio expected for a single dominant gene (χ2 = 0.24, P = 0.63). The different genetic backgrounds of the susceptible parents may have contributed to the observed differences in the dominance of Lr.ace-4A.
Genetic mapping of Lr.ace-4A
Lr.ace-4A was previously mapped to chromosome 4A of durum wheat PI 19205116, within a 4.0 cM region flanked by markers IWA232 and IWA1793 (145.24–562.83 Mb; Svevo RefSeq v1.0; Supplementary Fig. 2a). To generate additional single-nucleotide polymorphisms (SNPs), we performed an RNA-seq analysis comparing the tetraploid parental lines PI 192501 and Rusty. Using this data, six 4A-genome specific PCR markers were developed (Supplementary Data 1) and mapped onto the 286 F2:3 families evaluated with Pt pathotype PHQS. This refined the position of Lr.ace-4A to a 2.45 centimorgans (cM) genetic interval flanked by markers IWA232 and pku2574 (Supplementary Fig. 2b). In this population, limited recombination was observed in a region spanning approximately 145.24 to 562.83 Mb, which includes the 4A centromere (Supplementary Table 2). Limited recombination is common in the central regions of wheat chromosomes25, but alien introgressions or inverted chromosomal segments can also reduce recombination. Cytogenetic analyses revealed no evidence of alien introgression in PI 192051 or chromosomal inversions between the parental lines PI 192051 and Rusty (Supplementary Fig. 3), suggesting a centromeric reduction of recombination.
To further eliminate the possibility of chromosomal inversions or alien introgression within the Lr.ace-4A mapping region, we used the 315 F2 plants derived from the cross PI 192051 × m1 to map Lr.ace-4A. RNA sequencing of both PI 192051 and m1 allowed us to identify EMS-induced SNPs (Supplementary Data 2) and develop seven new PCR markers on chromosome 4A (Supplementary Data 1). In this population, we mapped Lr.ace-4A between markers pku8123 and pku4169 (101.33–536.89 Mb; Supplementary Fig. 2d). According to the mapping results from both populations, the markers from pku1280 (162.15 Mb; Svevo RefSeq v1.0) to pku0332 (519.32 Mb) were completely linked to Lr.ace-4A (Supplementary Fig. 2b–d). These results indicate that recombination suppression likely extends across a substantial portion of chromosome 4A, covering at least the region from 162.15 to 519.32 Mb.
De novo assembly of PI 192051 and genome-assisted cloning of Lr.ace-4A
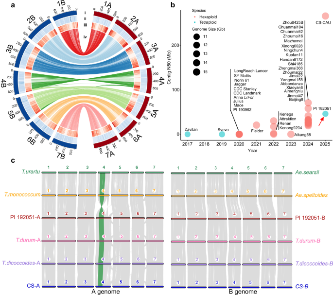
To clone Lr.ace-4A, we constructed a chromosome-scale reference genome for the resistant parent PI 192051. Using 451.11 gigabase (Gb) of PacBio High-Fidelity (HiFi) reads, and 451.46 Gb of high-throughput chromosome conformation capture sequencing (Hi-C) reads (Supplementary Table 3), we generated a high-quality genome assembly with a total size of 10.51 Gb. This assembly features a scaffold N50 of 749.44 Mb, includes all 14 chromosomes, and captures 26 telomeres (Fig. 2a and Supplementary Table 4). The contiguity of this PI 192051 genome assembly, with a contig N50 of 42.53 Mb, significantly exceeds that of the published T. dicoccoides accession Zavitan (RefSeq v1.0, contig N50 = 0.06 Mb) and T. durum genotype Svevo (RefSeq v1.0, contig N50 = 0.06 Mb) (Fig. 2b, Supplementary Table 4 and Supplementary Data 3). The assembly quality was further validated by a Long Terminal Repeat (LTR) Assembly Index score of 19.71, a Quality Assessment score of 64.54, and a Benchmarking Universal Single-Copy Orthologs (BUSCO) completeness score of 98.40% (Supplementary Table 4), collectively indicating a highly continuous and complete genome.
a Circular diagram showing the assembly features of PI 192051. The tracks, arranged from outermost to innermost, include: (i) chromosomes, (ii) GC content, (iii) gene density, and (iv) syntenic connections between A and B subgenomes. b Comparison of genome assembly quality (contig N50) between PI 192051 and other published tetraploid (turquoise blue) and hexaploid (pink) wheat genomes. The horizontal axis represents the year, and the vertical axis represents the contig N50 size. Each circle represents one genome, with the diameter of the circle corresponding to the genome size. PI 192051 is highlighted with a red arrow. c Syntenic blocks among T. urartu (G1812 v2.0), T. monococcum (PI 306540 v1.0), T. durum (PI 192051 and Svevo v1.0), T. dicoccoides (Zavitan v1.0), Ae. searsii (TE01), Ae. speltoides (TS01), and the A/B subgenomes of the bread wheat variety Chinese Spring (CS, RefSeq v2.1). Each line represents a syntenic block of 20 or more gene pairs with ≥ 80% identity.
A total of 65,501 high-confidence genes were predicted in PI 192051 using a combination of homoeologous protein sequences, Iso-seq, and RNA-seq data derived from four tissues (leaf, root, stem, and spike) across multiple developmental stages (Supplementary Table 3). Synteny analysis based on high-confidence annotated genes demonstrated strong collinearity between the PI 192051 genome and the A/B subgenomes of Zavitan (T. dicoccoides), Svevo (T. durum), and Chinese Spring (CS; T. aestivum) (Fig. 2c). However, clear disruptions in collinearity were observed between chromosome 4A of PI 192051 and its diploid ancestors (T. monococcum and T. urartu). These genomic rearrangements are attributed to well-documented post-polyploidization structural variations, including a pericentric inversion (4AS/4AL) and a reciprocal translocation (4AL/7BS)26,27.
To investigate genetic variation within the recombination-suppressed region, we obtained whole-genome resequencing data from a tetraploid wheat panel, comprising six accessions each of T. turgidum subsp. dicoccon, T. turgidum subsp. durum, and T. turgidum subsp. dicoccoides (GenBank accession number PRJEB61424). Using the identified SNPs, we analyzed variant density on chromosome 4A and observed a significant reduction in genetic variation spanning approximately 150 Mb to 530 Mb (Supplementary Fig. 4) that coincides with the identified recombination-suppressed region (Supplementary Fig. 2). Reduced variation is expected in a centromeric region lacking recombination, as the entire region is selected as a single block.
EMS mutagenesis was carried out on PI 192051, resulting in the generation of 1853 independent M2 mutant families. Screening of these M2 mutant families with Pt pathotype PHQS identified seven independent families segregating susceptible plants (Fig. 3a), with susceptibility further validated using progeny testing. Genotyping with six 4A-genome specific markers confirmed that these mutant lines carried the resistance allele and were free from inadvertent contamination.
a Susceptible EMS mutants used to isolate the Lr.ace-4A gene. Infection types for PI 192051, seven independent susceptible EMS mutants (m13, m12, m22, m1, m23, m2, and m10), and Rusty inoculated with Pt pathotype PHQS. R resistant, S susceptible. b Integrative Genomics Viewer (IGV) snapshots showing RNA-seq reads from susceptible EMS mutants mapped to the PI192051.r1.4 AG0210600 gene. Blue arrows indicate the positions of EMS-induced point mutations (G/C to A/T) identified in the seven susceptible mutants. WT, wild-type PI 192051. c Gene structure of Lr.ace-4A. The positions of the EMS-induced mutations are indicated by blue arrows. Gray boxes represent untranslated regions, blue boxes indicate coding exons, and gray lines denote introns. The start and stop codons are indicated by black arrows. d Protein structure of Lr.ace-4A. The coiled-coil (CC), nucleotide-binding (NB-ARC), and leucine-rich repeat (LRR) domains are highlighted in yellow, green, and pink, respectively, according to the Pfam protein families database.
The Lr.ace-4A candidate region (Supplementary Fig. 2) defines a 396.85-Mb genomic region in the PI 192051 genome, containing 1137 high-confidence genes (Supplementary Data 4). Functional annotation identified six NLR genes and 41 kinases potentially involved in disease resistance. To identify the candidate gene for Lr.ace-4A, we generated RNA-seq reads from Pt-inoculated leaves of seven independent susceptible M3 mutants. The resulting high-quality reads were mapped to the 1137 annotated genes within the Lr.ace-4A candidate region on chromosome 4A of the PI 192051 genome. Initial screening identified 96 candidate genes containing EMS-induced nonsense or nonsynonymous mutations (Supplementary Data 5). However, most of these genes showed mutations in only one (87/96 = 90.63%) or two (7/96 = 7.29%) of the seven identified susceptible mutants, suggesting these were likely background mutations. Among these, only one NLR gene, PI192051.r1.4AG0210600, displayed EMS-induced (G/C-to-A/T) point mutations in all seven susceptible mutants (Fig. 3b, c). We designed three primer pairs (pku4AF1R1, pku4AF2R2, and pku4AF3R3; Supplementary Data 1) to amplify and sequence the mutation-containing regions of PI192051.r1.4AG0210600. Sanger sequencing confirmed the presence of nucleotide transitions in all susceptible mutants (Supplementary Fig. 5). All these EMS-induced mutations resulted in nonsynonymous amino acid substitutions (Fig. 3c), strongly implicating PI192051.r1.4AG0210600 as the candidate gene for Lr.ace-4A.
PI192051.r1.4AG0210600 is located at 530.2 Mb on chromosome 4A of the PI 192051 genome, which corresponds to 513.5 Mb on chromosome 4A of the Svevo reference genome. This gene co-segregated with the rust resistance phenotype in both mapping populations. It comprises three exons and two introns, encoding a non-canonical NLR protein of 1174 amino acids (GenBank accession number PV159345), characterized by tandem NB-ARC domains (Fig. 3d). Using 5′ and 3′ rapid amplification of cDNA ends (RACE; Supplementary Fig. 6), we determined that the 5′-untranslated region (UTR) of Lr.ace-4A is 87 bp and the 3′-UTR spans 329 bp.
Validation of Lr.ace-4A by editing and transgenic complementation
To knockout PI192051.r1.4AG0210600 in PI 192051, a gene editing system was established in tetraploid wheat. This system was refined by incorporating Cas9-Trex2 and GRF4-GIF1 fusion proteins28,29 to enhance both editing and regeneration efficiency. A guide RNA (gRNA) targeting the second exon of PI192051.r1.4AG0210600 was designed (5′-GCCAATGAGACTATTAACCG-3′; Fig. 4a). We successfully generated 39 independent transgenic T0 plants. Genotyping of these T0 plants revealed that 32 plants (82.1% of the total) contained mutations at the target site (Supplementary Fig. 7). Among these, two homozygous edited T0 plants, T0KO-1 (an “A” insertion) and T0KO-2 (an “A” deletion), were selected for further characterization (Fig. 4a). All T1 progeny from these two knockout T0 plants were susceptible to the Pt pathotype PHQS, while the control PI 192051 retained its resistance in the same evaluations (Fig. 4b). These results demonstrate that PI192051.r1.4AG0210600 is required for Lr.ace-4A-mediated resistance to leaf rust in durum wheat.
a Sequencing chromatogram showing the induced polymorphisms between the WT and selected CRISPR/Cas9-induced editing mutants (T0KO-1 and T0KO-2). The red box indicates the gRNA targeting Lr.ace-4A. The mutated regions are underlined, and the PAM sequence is highlighted in red. +1/−1 bp indicates an insertion or deletion of one base pair. b Infection types of homozygous edited transgenic T1 plants, PI 192051, and Rusty in response to Pt pathotype PHQS. R resistant, S susceptible. c A 9264-bp genomic DNA fragment carrying Lr.ace-4A was used for genetic transformation. This fragment includes the complete coding region and introns (4652 bp), 2949 bp upstream of the start codon, and 1663 bp downstream of the stop codon. d Infection types of transgenic T1 plants, PI 192051, and Rusty in response to Pt pathotype PHQS. −, absence of Lr.ace-4A; +, presence of Lr.ace-4A. R resistant, S susceptible.
To determine whether PI192051.r1.4AG0210600 is sufficient to confer resistance to leaf rust, a 9264 bp genomic DNA fragment (GenBank accession number PV159345) derived from PI 192051, encompassing the complete transcribed region and native regulatory sequences (Fig. 4c), was introduced into the susceptible EMS mutant line m1 via Agrobacterium tumefaciens-mediated transformation. A total of 25 independent transgenic T0 plants were generated, of which nine were randomly selected for further analyses. The presence and expression of the transgene in these selected T0 plants were confirmed through PCR and qRT-PCR analyses (Supplementary Fig. 8a). Genotypic analysis of approximately 26 T1 plants from each transgenic event revealed that five transgenic lines exhibited significant departures from the expected 3:1 (transgenic/non-transgenic) segregation ratio (P < 0.05, Supplementary Table 5), suggesting multi-copy transgene insertions. This was validated by TaqMan copy number assays (Supplementary Table 5). All transgenic T0 and T1 plants carrying the transgene exhibited robust resistance to Pt pathotype PHQS, whereas the untransformed m1 control displayed susceptibility (Fig. 4d and Supplementary Fig. 8b). Taken together, the genetic mapping, EMS and CRISPR/Cas9-induced mutations, and transgenic complementation results demonstrated that PI192051.r1.4AG0210600 is Lr.ace-4A.
Lr.ace-4A (a synonym of Lr30) exhibits reduced resistance in hexaploid wheat
Lr30 is the only Lr gene currently cataloged on chromosome arm 4AL. According to the Lr30 map on the GrainGenes website (https://wheat.pw.usda.gov/GG3/), this gene is flanked by IWA4359 (514.10 Mb; Svevo RefSeq v1.0) and IWA258516 (536.89 Mb). The location of Lr30 coincides with that of Lr.ace-4A (513.5 Mb; Svevo RefSeq v1.0). Sequencing of Lr.ace-4A in the Lr30 monogenic line RL6049 confirmed the presence of a gene 100% identical to the resistant Lr.ace-4A allele. RL6049 seedlings exhibited intermediate resistance (ITs = 1 to 2+) against multiple Pt pathotypes (FHJL, FHJR, THDB, PHJS, HCJR, and PHST; Supplementary Fig. 9), consistent with the moderate resistance levels previously reported for Lr3023,24,30. When challenged with the pathotype PHTT, previously reported as virulent to Lr30, RL6049 exhibited susceptibility (ITs = 3+; Supplementary Fig. 9). These seedling resistance responses in RL6049 led us to propose that Lr.ace-4A is less effective in a hexaploid background compared to a tetraploid background.
To test this hypothesis, the same 9264 bp genomic fragment carrying Lr.ace-4A from PI 192051 was transformed into the hexaploid wheat cultivar Fielder via A. tumefaciens-mediated transformation (Fig. 5a). We successfully generated 37 independent transgenic T0 plants, with nine randomly selected for detailed characterization. The presence and expression of the transgene in these selected T0 plants were verified through PCR and qRT-PCR assays (Supplementary Fig. 10). In this hexaploid background, most transgenic T0 plants (e.g., T0C652-11 and T0C652-40) exhibited intermediate resistance to Pt pathotype PHQS, resembling the responses observed in RL6049. In contrast, the untransformed Fielder control was completely susceptible (Fig. 5b). Transgenic plants expressing Lr.ace-4A exhibited significantly smaller sporulation areas compared to the Fielder control (P < 0.001; Fig. 5b). Genotyping of ~20 T1 plants per transgenic family revealed segregation distortion from the expected 3:1 ratio in seven of nine families, indicating multiple transgene insertions. This was confirmed by TaqMan copy number assays (Supplementary Table 5). Evaluation of the transgenic T1 families against Pt pathotype PHQS demonstrated that resistance in T1 plants co-segregated with the presence of the transgene (Fig. 5b and Supplementary Fig. 11). In the transgenic families T1C652-12 and T1C652-27, all 20 T1 plants exhibited stronger resistance than the RL6049 positive control (Fig. 5b and Supplementary Fig. 11). Genotypic analysis of 44 T1 plants per line demonstrated that both T1C652-12 and T1C652-27 were fixed for the transgene, with TaqMan assays estimating approximately three and five transgene copies, respectively (Supplementary Table 5). The intermediate resistance observed in transgenic hexaploid wheat containing a single-copy insertion of Lr.ace-4A (e.g., T0C652-11; Fig. 5b) supports the hypothesis that Lr.ace-4A is synonymous with Lr30.
a A 9264-bp genomic DNA fragment containing Lr.ace-4A was introduced into the susceptible wheat cultivar Fielder. This fragment encompasses the complete coding region and introns (4652 bp), 2949 bp upstream of the start codon, and 1663 bp downstream of the stop codon. b Infection types of transgenic T0 and T1 plants in the Fielder background when challenged with Pt pathotype PHQS. RL6049 was used as the positive control, and Fielder served as the negative control. c The 3525-bp coding sequence (CDS) of Lr.ace-4A, driven by the UBI promoter, was transformed into Fielder. The black arrow indicates the coding region. LB and RB denote the left and right borders of the T-DNA, respectively. d Infection types of transgenic T0 and T1 plants overexpressing Lr.ace-4A in the Fielder background in response to Pt pathotype PHQS. Numbers below leaves indicate average pustule sizes (n ≥ 17) and superscripts indicate significance of differences between transgenic and Fielder (***, P < 0.001). Statistical significance was determined using two-sided unpaired t-test. The presence (+) or absence (−) of Lr.ace-4A is indicated. R resistant, S susceptible. Source data are provided as a Source Data file.
To test the effect of Lr.ace-4A in a different hexaploid genetic background, the resistant line PI 192051 was crossed and backcrossed two times with the Chinese common wheat variety Yangmai21 (YM21; Supplementary Fig. 12a), which is susceptible to multiple Pt pathotypes5. The BC2F3 plants homozygous for the natural Lr.ace-4A gene exhibited intermediate resistance against Pt pathotype PHQS, similar to the responses observed in RL6049 (Supplementary Fig. 12b). In contrast, the YM21 control displayed susceptible infection types (ITs = 4) to the same race. These findings confirm that Lr.ace-4A can confer partial resistance to leaf rust in different hexaploid genetic backgrounds.
To investigate the impact of Lr.ace-4A overexpression on resistance, we generated 50 independent T0 transgenic plants overexpressing Lr.ace-4A driven by the maize ubiquitin (UBI) promoter (Fig. 5c). From these, nine T0 plants were randomly selected for detailed analyses. Transcript levels of Lr.ace-4A were significantly higher in all examined transgenic T0 plants compared to the Fielder control (P < 0.001; Supplementary Fig. 13). Upon inoculation with Pt pathotype PHQS, both T0 and T1 transgenic plants overexpressing Lr.ace-4A exhibited robust resistance, whereas the Fielder control displayed complete susceptibility (Fig. 5d and Supplementary Fig. 14). These results demonstrate that elevated expression of the Lr.ace-4A transgene confers enhanced resistance to Pt.
To determine whether the transgene exhibits a resistance profile similar to that of the natural Lr30 gene (RL6049), two transgenic lines (T1C652-12 and T1C652-27; Fig. 5b), displaying higher levels of transgene expression, were challenged with six Pt pathotypes known to be highly virulent to Fielder5. T1 plants harboring the Lr.ace-4A transgene exhibited strong resistance to Pt pathotypes FHJL, HCJR, FHJR, PHST, and PHJS, but showed susceptible reactions similar to Fielder when challenged with the Lr30-virulent pathotype PHTT (Fig. 6a). These results suggest that the Lr.ace-4A transgene replicates the resistance profile of the natural Lr30 gene.
a Phenotypic evaluation of two transgenic T1 families (T₁C652-27 and T₁C652-12) with six different Pt pathotypes (FHJL, HCJR, FHJR, PHST, PHJS, and PHTT). R resistant, S susceptible. b Transgenic wheat lines expressing the 9264 bp genomic fragment with the Lr.ace-4A533K amino acid substitution. The critical variation 1597A (amino acid 533K) is highlighted with a red arrow. Transgenic T0 plants and the Fielder control were susceptible when challenged with Pt pathotype PHQS, whereas PI 192051 exhibited strong resistance. c Transgenic wheat lines expressing the 9264 bp genomic fragment with the Lr.ace-4A662C amino acid substitution. The critical variation 1984T (amino acid 662C) is indicated by a red arrow. Transgenic T0 plants and the Fielder control were susceptible, while PI 192051 displayed high resistance. Numbers listed below leaves are average pustule sizes (n ≥ 22). Statistical significance of differences between Fielder and transgenic plants was estimated using two-sided unpaired t-test. ns not significant, R resistant, S susceptible. Source data are provided as a Source Data file.
Haplotype analysis and diagnostic marker of Lr.ace-4A
A BLASTP similarity search against the published genomes of hexaploid, tetraploid, and diploid wheat, as well as the NCBI non-redundant protein sequence (NR) database (https://www.ncbi.nlm.nih.gov/protein/), revealed that orthologous/homologous proteins on chromosome arm 4AL can share over 99.4% similarity with the resistant Lr.ace-4A allele (Supplementary Fig. 15). To further investigate the sequence variation in this gene, we sequenced its coding regions from 59 T. dicoccon accessions that had been inoculated with Pt pathotype PHQS. This analysis revealed that none of these T. dicoccon accessions carried the Lr.ace-4A gene. From these T. dicoccon accessions and the published wheat genomes, we identified seven susceptible haplotypes (Hap2–Hap8) based on their susceptible reactions and/or shared amino acid sequences (Supplementary Fig. 15 and Supplementary Data 6). Lr.ace-4A (Hap1) differed from the other seven haplotypes by three (Hap2), four (Hap3 and Hap6), two (Hap4), five (Hap5), and seven (Hap7 and Hap8) amino acid changes, respectively. Two cDNA polymorphisms, G1597A and C1984T (corresponding amino acid changes E533K and R662C), distinguish Lr.ace-4A from all other susceptible haplotypes (Supplementary Fig. 15). Additionally, population analysis of ~1000 wheat accessions with exome data31 identified only one genotype (PI 619381) carrying the resistant 1597G and 1984C alleles. Sanger sequencing in PI 619381 confirmed the presence of a gene 100% identical to the resistant Lr.ace-4A allele. When challenged with Pt pathotype PHQS, PI 619381 displayed a resistance response similar to that observed in RL6049 (Supplementary Fig. 16). These results indicate that these two unique polymorphisms are likely critical for the functionality of Lr.ace-4A.
To further investigate the functional significance of each SNP, we constructed single-mutation versions of Lr.ace-4A at these two sites using the vector containing the 9264 bp genomic fragment from PI 192051. We then generated transgenic wheat plants expressing the 9264 bp genomic fragment with either the 533K (Lr.ace-4A533K) or 662C (Lr.ace-4A662C) amino acid substitution present in the susceptible alleles. Transcript levels of both variants in independent transgenic T1 lines were significantly higher than in the susceptible Fielder control (P < 0.05; Supplementary Fig. 17). Positive transgenic T0 and T1 plants expressing Lr.ace-4A533K and Lr.ace-4A662C exhibited complete susceptibility to Pt pathotype PHQS (Fig. 6b, c and Supplementary Fig. 18). No significant differences in average pustule sizes were detected between these transgenic plants and the Fielder control (Fig. 6b, c and Supplementary Fig. 18). In contrast, transgenic wheat plants expressing the original 9264 bp genomic fragment exhibited resistance (Fig. 5b). These results underscore the indispensable role of both natural SNPs for Lr.ace-4A resistance.
A dominant marker, Lr30MAS-47FR (Supplementary Data 1), was developed based on these two critical cDNA polymorphisms (1597G and 1984C). This marker was used to assess a collection of 309 wheat accessions, including 158 T. aestivum, 82 T. turgidum, and 69 T. monococcum (Supplementary Table 6). PCR amplicons of the expected size were absent in all diploid, tetraploid, and hexaploid wheat genotypes tested, except for the resistant accessions PI 192051, RL6049, and PI 619381 (Supplementary Fig. 19), which had previously been confirmed to possess Lr.ace-4A.
Characterization of Lr.ace-4A encoding an NLR immune receptor
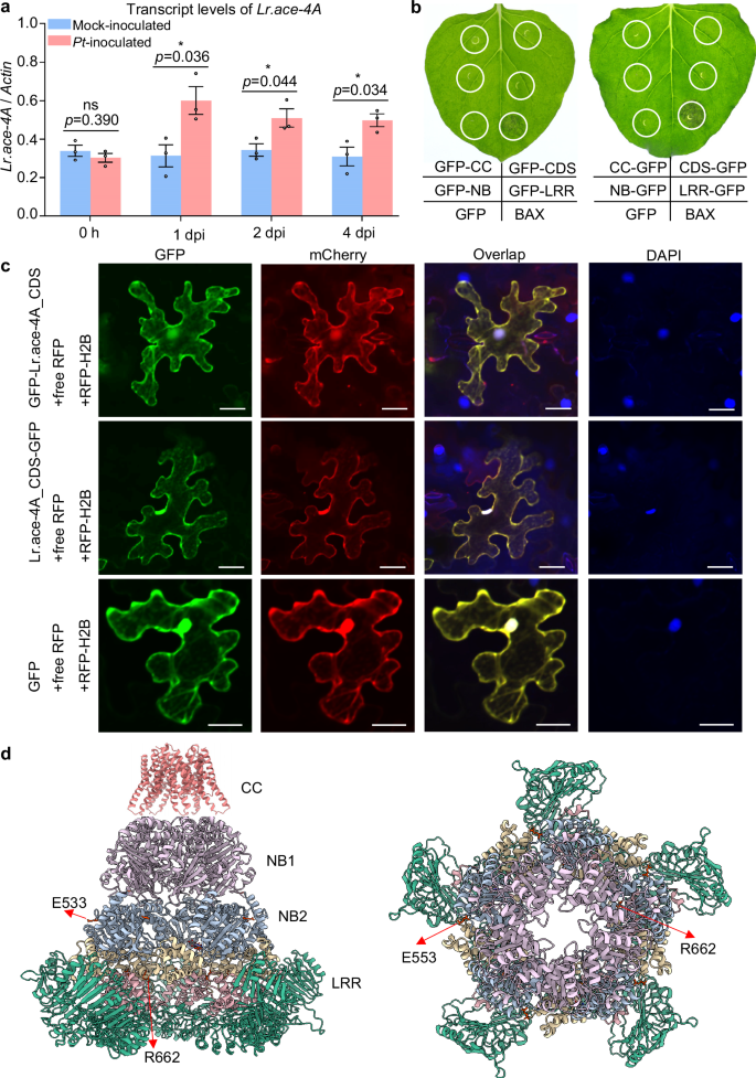
The transcript levels of Lr.ace-4A in PI 192051 were quantified relative to the TaActin reference gene using qRT-PCR. Our analysis revealed a significant upregulation of Lr.ace-4A expression in plants infected with the Pt pathotype PHQS from 1 to 4 dpi (Fig. 7a), indicating that Lr.ace-4A is induced by the presence of Pt. Additionally, no significant difference in transcript levels was detected between Lr30 in the hexaploid line RL6049 and Lr.ace-4A in the tetraploid PI 192051 (Supplementary Fig. 20).
a Transcript levels of Lr.ace-4A in mock-inoculated and Pt-inoculated PI 192051 plants. Transcript levels were quantified in three biological replicates (n = 3) and expressed as fold-Actin using the 2−ΔCT method32. Black open dots represent individual data points. Statistical significance was determined using two-sided unpaired t-test. Error bars indicate standard errors of the means. ns not significant; *, P < 0.05. b A. tumefaciens-mediated transient expression analysis of Lr.ace-4A and its domains in N. benthamiana leaves. CC coiled-coil, NB nucleotide binding, LRR leucine-rich repeat, CDS coding sequence of Lr.ace-4A; BAX, a mammalian cell death inducer as a positive control. c Subcellular localization of Lr.ace-4A in N. benthamiana leaves using GFP-tagged constructs. The Lr.ace-4A recombinant constructs were co-expressed with nuclear (RFP-H2B) and cytoplasmic (free RFP) markers. The infiltrated leaves were stained with DAPI for 5 min. This experiment was repeated three times with consistent results. GFP green fluorescent protein, RFP red fluorescent protein. Scale bars represent 50 μm. d Predicted resistosome structures of Lr.ace-4A generated using AlphaFold2 in multimer mode. Red arrows indicate the critical amino acid substitutions E533 and R662. Source data are provided as a Source Data file.
To investigate the relationships between Lr.ace-4A and other known NLR proteins, we conducted a phylogenetic analysis using Lr.ace-4A and 186 cloned NLR proteins from the Gramineae family. The analysis revealed that Lr.ace-4A was most closely related to Pib from rice (Supplementary Fig. 21). However, sequence alignment revealed that Lr.ace-4A and Pib share less than 38.7% sequence similarity.
To evaluate whether the full-length Lr.ace-4A or its individual domains can trigger cell death in Nicotiana benthamiana, we conducted an A. tumefaciens-mediated transient expression analysis in N. benthamiana leaves. No cell death or noticeable yellowing was observed in the leaf regions expressing Lr.ace-4A or its individual protein domains (Fig. 7b). In contrast, pronounced cell death was observed in leaf regions expressing BAX, which served as a positive control (Fig. 7b).
To determine the subcellular localization of Lr.ace-4A, we generated both N- and C-terminal GFP fusion constructs (GFP-Lr.ace-4A_CDS and Lr.ace-4A_CDS-GFP) and co-expressed them with nuclear (RFP-H2B) and cytoplasmic (free RFP) markers in N. benthamiana leaves. The infiltrated leaves were then stained with DAPI (4′,6-diamidino-2-phenylindole). Confocal microscopy revealed that both fusion proteins exhibited dual localization, with fluorescence signals detected in both the cytoplasm and nucleus, overlapping with the respective RFP markers (Fig. 7c). DAPI nuclear staining further confirmed the localization of Lr.ace-4A within the nucleus (Fig. 7c). Similarly, a dual cytoplasmic and nuclear localization of GFP-Lr.ace-4A_CDS was observed in wheat protoplasts (Supplementary Fig. 22). The expression of the GFP-fused proteins was validated via Western blot analysis using an α-GFP antibody (Supplementary Fig. 23).
Additionally, we used AlphaFold2 in multimer mode to predict potential resistosome structures of Lr.ace-4A. Both the coiled-coil (CC) and NB-NB-LRR domains of Lr.ace-4A demonstrated the ability to form pentamers (Supplementary Fig. 24). The critical amino acid substitution R662C is located within the binding interface of the pentamer, while the other key amino acid substitution, E533K, is positioned on the exterior surface of the predicted resistosome (Fig. 7d).
Discussion
Durum wheat is an important cereal grain primarily cultivated for pasta production and serves as an important reservoir of genetic diversity for both tetraploid and hexaploid wheat for traits such as disease resistance32,33,34,35 and nutritional quality36. Despite its agricultural significance, the genomic resources for durum wheat remain limited, with only a few draft genome assemblies currently published18. The development of additional high-quality reference genomes for durum wheat is crucial for isolating valuable genes and advancing functional and evolutionary genomic studies. To facilitate the practical exploitation of durum wheat, we developed a high-quality reference genome for the Portuguese durum wheat landrace PI 192051 (Fig. 2). Using this genome and EMS-induced susceptible mutants, we successfully cloned the leaf rust resistance gene Lr.ace-4A (likely synonym of Lr30), which is located within a recombination-limited region on chromosome 4A in durum wheat.
Previous investigations proposed distinct identities for Lr.ace-4A and Lr30 based on differences in their genetic origins, chromosomal locations, infection types, and inheritance patterns (dominant/recessive)16,19. However, the evidence presented in this study suggests that Lr.ace-4A and Lr30 are the same gene. This conclusion is supported by multiple lines of experimental evidence. First, Lr.ace-4A and Lr30 are located within the same genomic region of chromosome 4A and share identical genomic sequence. The discrepancies in the previous gene mapping study18 likely arise from a large recombination-suppressed region on chromosome 4A (Supplementary Fig. 2) in the cross between PI 192051 and Rusty, which may have obscured the true genetic relationship. Second, transgenic complementation assays in the susceptible hexaploid wheat cultivar Fielder demonstrated that Lr.ace-4A confers resistance with similar pathotype specificity and infection types to Lr30 (Figs. 5b and 6a). The introgression of Lr.ace-4A into the common wheat variety YM21 resulted in a resistance phenotype comparable to that of Lr30 in the hexaploid line RL6049 (Supplementary Fig. 12). Third, while Lr30 in the hexaploid wheat cultivar Terenzio was reported as a recessive resistance gene19, Lr.ace-4A in the tetraploid PI 192051 was initially identified as a dominant resistant gene18. In our study, segregation analysis of seedling resistance in the F2 population from the PI 192051 × Rusty cross revealed that Lr.ace-4A was recessive against the Pt pathotype PHQS. Conversely, Lr.ace-4A exhibited dominant inheritance in the PI 192051 × m1 mapping population. These contrasting inheritance patterns can be explained by dominance reversals, a phenomenon previously observed in several wheat rust resistance genes, such as Sr8155B1, Yr6, and Sr6 37,38,39,40. It is hypothesized that factors such as genetic backgrounds, pathogen isolates, and environmental conditions could contribute to this reversal37,39,40,41. Furthermore, allelic interactions and dominant-negative effects may also influence the observed dominance reversal42,43.
The results presented herein demonstrate that Lr.ace-4A is less effective when present in a hexaploid background than in a tetraploid background. A similar trend has been observed for several other wheat resistance genes, including Sr2144,45, Sr1332, Pm8 46, and YrAS2388 47, which also confer lower levels of resistance when transferred from lower-ploidy relatives into hexaploid wheat. This reduction in resistance has been attributed to the presence of inhibitors or modifiers in the hexaploid wheat genetic backgrounds that suppress the function of the transferred resistance genes. In certain cases, such as Pm8 and YrAS2388, the resistance reduction of the transferred genes was found to vary across different hexaploid backgrounds46,47. In the case of wheat powdery mildew, the Pm8 resistance gene from rye was suppressed in hexaploid wheat by a susceptible allele of its wheat ortholog, Pm348. Identification of the chromosomal region responsible for the reduced effectiveness of Lr.ace-4A in hexaploid wheat would be of significant interest, as this knowledge may be useful to enhance Lr.ace-4A performance in hexaploid backgrounds.
Although Lr30 and Lr.ace-4A were first identified in 198119 and 201918, respectively, these genes have not been widely utilized in breeding of bread and durum wheat. Our haplotype analysis and diagnostic marker evaluation reveal that Lr.ace-4A is present in only one (1.2%) T. turgidum accession and two (1.3%) T. aestivum accessions, while it is absent in all other diploid, tetraploid, and hexaploid wheat genotypes (Supplementary Table 6). This finding indicates that the incorporation of Lr.ace-4A can benefit a wide range of commercial durum wheat varieties, particularly due to its robust resistance against multiple Pt races.
However, the utility of Lr.ace-4A is constrained by its limited effectiveness against several Pt pathotypes (e.g., PHTT) and its partial resistance in hexaploid wheat. To address these limitations, Lr.ace-4A would need to be deployed in combination with other Lr genes or integrated into transgenic cassettes containing multiple resistance genes, particularly once transgenic approaches gain broader public acceptance. Given the enhanced resistance in transgenic hexaploid plants with higher gene copy numbers or transgene expression (Fig. 5), it might be valuable to incorporate multiple copies of Lr.ace-4A or use strong promoters within such transgenic cassettes. The cloning of Lr.ace-4A and its successful introgression from the original durum wheat PI 192051 into the Chinese commercial bread wheat cultivar YM21 (Supplementary Fig. 12) represent a first step toward its future deployment in wheat breeding programs. Moreover, our analysis identified only two critical cDNA polymorphisms (G1597A and C1984T; Supplementary Fig. 15) that distinguish resistant and susceptible haplotypes of Lr.ace-4A. This suggests that the foundational structure of this gene is broadly present in global wheat germplasms. With the rapid advancement of base editing technologies, Lr.ace-4A could become a promising target for precise base editing, enabling the direct enhancement of wheat resistance to leaf rust.
The Lr.ace-4A gene encodes a non-canonical NLR protein with tandem NB-ARC domains (CC-NB-NB-LRR; Fig. 3d). Despite the presence of an additional NB domain in this protein, a typical pentameric resistosome was successfully predicted using AlphaFold-Multimer (Fig. 7d). This structural prediction suggests that the additional NB domain does not interfere with Lr.ace-4A’s ability to form a resistosome49. The NB domain of NLR proteins is known to play a central role in binding nucleoside triphosphates (NTPs), facilitating the exchange between NTPs and nucleoside diphosphates, and regulating the oligomerization and activation switch of NLR proteins50. Remarkably, the two critical natural variations, amino acids 553E and 662R, are located within or adjacent to the secondary NB domain. Point mutations at these two amino acid residues completely abolished the resistance function of the Lr.ace-4A protein. These findings suggest that the secondary NB domain, together with the associated critical residues, plays a crucial role in the structural integrity and functional regulation of Lr.ace-4A.
In summary, we demonstrated the value of chromosome-scale wheat assemblies in combination with EMS-induced susceptible mutants in facilitating the cloning of resistance genes located within recombination-sparse regions of the wheat genome. We presented strong evidence indicating that Lr.ace-4A in tetraploid wheat is likely the same gene as Lr30 in hexaploid wheat. The cloning of Lr.ace-4A, the introgression line generated, and the diagnostic marker developed in this study provide invaluable resources for diversifying the deployment of Lr genes and accelerating the integration of Lr.ace-4A into wheat breeding programs.
Methods
Plant materials and mapping populations
The leaf rust resistance gene Lr.ace-4A was sourced from the durum wheat accession PI 192051, a landrace originating from Lisboa, Portugal16. To map this gene, two F2 mapping populations were developed: one comprising 286 F2 plants from a cross between PI 192051 and the susceptible genotype Rusty16,32, and another with 315 F2 plants from a cross between PI 192051 and m1, a susceptible EMS-induced mutant line derived from the PI 192051 mutant population. The Lr30 monogenic line RL6049 (GSTR 430; Thatcher × 6/Terenzio) and PI 619381 were obtained from the U.S. Department of Agriculture National Small Grains Collection. A diverse wheat panel, including 158 T. aestivum, 69 T. monococcum, and 82 T. turgidum accessions (Supplementary Table 6), was used to evaluate the effectiveness of the diagnostic marker for marker-assisted selection. Additionally, SNPs from exome capture data of ~1000 wheat genotypes31 were analyzed to study natural variations in Lr.ace-4A.
Leaf rust assays
Ten Pt pathotypes (THSP, FHJR, HCJR, PHQS, PHJS, PHST, THDB, FHJL, FHST, and PHTT; Supplementary Table 1) were inoculated onto PI 192051 and Rusty. Three-leaf stage seedlings were inoculated with Pt urediniospores mixed with talcum powder (1:25 ratio), using the shaking-off method5. Inoculated plants were placed in a dark dew chamber at 22 °C for 24 h and then transferred to a growth chamber maintained at 22–24 °C with a 16-h photoperiod. Disease symptoms were scored around 12 dpi using a 0–4 scale51. For pathogen growth quantification, leaf segments from PI 192051 and Rusty inoculated with PHQS were sampled at 2, 4, 6, and 8 dpi, cleared with KOH (37 °C, 12 h), stained with WGA-FITC (Cat. No. L4895-10MG, Sigma-Aldrich, USA), and examined under a Zeiss Discovery V20 fluorescence dissecting microscope (Zeiss, Jena, Germany). The image analysis software ASSESS v.2 was used to quantify the average sporulation areas32.
Cytogenetic assays
Fluorescence in situ hybridization karyotyping experiments were conducted using four oligonucleotide probes: pTa5355, pSc119.25, (CTT)1052, and pTa7135. These probes, labeled with FAM or TAMRA, were synthesized by TsingKe Biological Technology Co., Ltd. (Chengdu, Sichuan, China).
EMS mutagenesis and mutant screening
Approximately 10,000 seeds of PI 192051 were evenly distributed into three flasks and treated with 250 mL solutions of 0.6%, 0.5%, and 0.4% EMS (Cat. No. M0880-25G, Sigma-Aldrich, USA). All surviving M1 plants were grown in the greenhouse, resulting in the development of 1853 independent M2 families. Approximately 20 M2 seeds from each family were challenged with the Pt pathotype PHQS in growth chambers. M3 seeds derived from susceptible M2 plants were re-evaluated to confirm phenotypic consistency across generations. To rule out the possibility of seed contamination, all identified mutants were genotyped using 4A-genome specific PCR markers linked to Lr.ace-4A.
DNA extraction, library construction, and sequencing
PI 192051 plants were grown in a controlled growth chamber, and fresh leaves from 10-day-old seedlings were harvested for high molecular weight DNA extraction. The DNA was sheared into ~20 kb fragments using g-TUBE, and libraries were constructed using the PacBio SMRTbell Express Template Prep Kit 2.0 (Pacific Biosciences, CA, USA). Libraries were sequenced on the PacBio Revio sequencing platform at Biomarker Technologies Corporation (Qingdao, China). Hi-C libraries were prepared following a modified standard protocol53 and sequenced on the Illumina HiSeq X platform at the same facility.
RNA-seq and iso-seq
RNA was extracted from the leaves, roots, stems, and spikes of PI 192051 at three growth stages (seedling, booting, and heading). Total RNA extraction, RNA-seq library construction, and sequencing were carried out by Novogene Bioinformatics Technology Co., Ltd. (Tianjin, China), yielding approximately 11 Gb of raw data per sample (Supplementary Table 3). Full-length transcriptome sequencing (PacBio Iso-seq) was also conducted at Novogene (Tianjin, China).
Genome assembly and validation
A preliminary genome assembly was generated from 451.11 Gb of PacBio HiFi reads using hifiasm v0.19.5-r58754. To achieve a chromosome-scale assembly, 451.46 Gb of Hi-C data were used to resolve contigs into chromosomal scaffolds based on spatial proximity information. The raw Hi-C reads were filtered using fastp v0.23.255 and aligned to the contig assembly using BWA mem v0.7.17-r118856. Contigs were anchored into chromosomes using YaHS v1.2a.157, and the assembly was manually refined using Juicebox v1.11 (https://github.com/aidenlab/Juicebox). Assembly quality was assessed by analyzing LTR retrotransposons with LTR_FINDER_parallel v1.258 (-in harvest) and LTR_retriever59, evaluating consensus accuracy with Merqury v1.360 (21-mer frequency analysis), and assessing completeness with BUSCO (poales_odb10 dataset)61.
Gene model prediction
Gene annotation of PI 192051 integrated homology-based protein data, PacBio Iso-seq, and RNA-seq datasets. Gene annotations from T. durum, T. dicoccoides, and the hexaploid wheat variety CS were transferred to the PI 192051 genome using Liftoff62. RNA-seq data from roots, stems, leaves, and spikes were processed using fastp55, mapped to the PI 192051 genome using HISAT2 v2.2.1, and assembled using Stringtie v2.2.163. Iso-seq data were processed using Lima and IsoSeq3 and mapped to the assembled genome using pbmm2 v1.10.0 (https://github.com/PacificBiosciences/pbmm2). Redundant transcripts were collapsed using cDNA_Cupcake (https://github.com/Magdoll/cDNA_Cupcake). RNA-seq and Iso-seq results were merged using the Stringtie–merge function, and open reading frames were identified with TransDecoder v5.5.0 (https://github.com/TransDecoder/TransDecoder). Output GFF files were consolidated into a single file using the Perl script “agat_sp_merge_annotation.pl” from the AGAT toolkit (https://github.com/NBISweden/AGAT). Redundant transcripts for each gene were removed using CD-HIT v.4.8.1. Annotation completeness was evaluated using BUSCO v1.7.13161, and functional annotation was performed using eggNOG-mapper v2.1.123264.
Centromere analysis
CENH3 ChIP-seq and input control data from the durum wheat cultivar Svevo were obtained from the NCBI Sequence Read Archive (BioProject number PRJNA622659). Raw sequencing reads were subjected to quality filtering, and adapter sequences were removed using fastp55. The filtered reads were aligned to the PI 192051 reference genome using Bowtie2 (https://github.com/BenLangmead/bowtie2). The resulting SAM files were converted to BAM format, sorted, and duplicates were removed using SAMtools v1.1065. Finally, peak calling was performed using MACS2 v2.2.9.1 (https://github.com/macs3-project/MACS) to identify CENH3-enriched regions, corresponding to putative centromeres in PI 192051.
Comparative synteny and SNP density assays
Collinearity relationships between the A and B subgenomes of PI 192051 and their diploid, tetraploid, and hexaploid counterparts were analyzed using JCVI66. Synteny blocks were identified through an all-against-all BLAST search, with homologous hits concatenated using a 20-gene distance cutoff. To investigate variant density on chromosome 4A, SNPs from whole-genome resequencing of a tetraploid wheat panel (including six accessions each of T. dicoccon, T. durum, and T. dicoccoides) were used. Sequencing reads (NCBI BioProject No. PRJEB61424) were trimmed using fastp55, mapped to the PI 192051 genome using BWA-mem56, and deduplicated with GATK67. Variants were called using Freebayes68 and filtered (read depth > 5, quality > 10) with BCFtools. Variant density was calculated as the number of SNPs and indels per 1 Mb region.
Candidate gene identification
Total RNA was extracted from leaves of seven susceptible M3 mutant families inoculated with Pt pathotype PHQS. We used inoculated leaves, as it remained uncertain whether the Lr.ace-4A gene is induced by the Pt pathogen or not. RNA-Seq was conducted by Novogene Bioinformatics Technology Co., Ltd. (Tianjin, China). To identify the Lr.ace-4A candidate gene, RNA-seq reads from the seven mutants were individually aligned to the annotated genes within the Lr.ace-4A candidate region on chromosome 4A of the PI 192051 genome using STAR69. The resulting BAM files were sorted and indexed using SAMtools65. Mutations were called using Freebayes68, followed by filtering (quality score > 10) using BCFtools. Subsequently, functional annotation of the EMS-induced (G/C to A/T) mutations in the candidate genes within the mapping region was conducted using SnpEff v5.2.1 (https://pcingola.github.io/SnpEff).
CRISPR/Cas9-based gene editing
The CRISPR/Cas9 gene editing system was used to validate the Lr.ace-4A candidate gene (PI192051.r1.4AG0210600) in the resistant parent PI 192051. The Cas9-Trex228 and GRF4-GIF129 fusion proteins were used to enhance editing and regeneration efficiency, respectively. gRNAs were designed using the CRISPR-Cereal website (http://crispr.hzau.edu.cn/CRISPR-Cereal/index.php). Sequence alignment of homeologous and paralogous of PI192051.r1.4AG0210600 was performed using MUSCLE in MEGA v7.0, followed by specificity validation via BLASTN searches against the reference genomes. Potential off-target effects were evaluated by conducting BLASTN searches using both the designed gRNA and its associated PAM sequence (5′-GCCAATGAGACTATTAACCGTGG-3′) as queries against both the Svevo and PI 192051 genomes. The gRNA was synthesized, and then the TaU3p:target-optimized gRNA scaffold was generated through two rounds of PCR using pOPGR-TS1 as a template70. PCR amplifications were carried out using the primer pairs Cas9-4AF1R1, Cas9-4AF2R2, and Cas9-4AF1R2 (Supplementary Data 1). The resulting fragment containing the gRNA was cloned into the modified pCas9T vector at the StuI site using the In-Fusion® HD Cloning Kit (Clontech, CA, USA). The final construct was transformed into PI 192051 via A. tumefaciens-mediated transformation. Mutations in transgenic plants were identified using the 4A-genome specific primer pair pku4AF2R2 (Supplementary Data 1).
Wheat transformation
A 9264-bp genomic fragment, including the complete coding region and introns (4652 bp), along with 2949 bp upstream of the start codon and 1663 bp downstream of the stop codon, was amplified from PI 192051 by PCR using PrimeStar Max DNA Polymerase (TaKaRa, Kyoto, Japan). Overlapping PCR products, generated with the primer pairs p1300‑Lr4AF1R1 and p1300‑Lr4AF2R2 (Supplementary Data 1), were inserted into the linearized binary vector pCAMBIA1300 using the In-Fusion® HD Cloning Kit (Clontech, CA, USA). This construct did not contain the GRF4-GIF1 fusion protein and was transformed into the EMS-induced mutant line m1 and the hexaploid wheat cultivar Fielder via A. tumefaciens-mediated transformation. Four primer pairs pku23F1R1, pku23F2R2, pku24F1R1, and pku24F2R2 (Supplementary Data 1) were used to generate two single-mutation versions of the constructs, each containing one of the critical variations (G1597A or C1984T; amino acid changes E533K or R662C). Primer pairs pku65FR, pku66FR, pku4AF2R2, and pku4AF3R3 (Supplementary Data 1) were used to confirm the presence of transgenes. Transcript levels in the transgenic plants were quantified using primer pairs pku51FR or pku22FR (Supplementary Data 1). A TaqMan copy number assay was used to estimate the number of copies inserted in each transgenic event32. Additionally, the complete coding sequence (3525 bp) of Lr.ace-4A was amplified from the cDNA of PI 192051 using the primer pair OE-4AFR (Supplementary Data 1). This fragment was cloned into the GRF4-GIF1-containing pCAMBIA1300-OE vector under the maize UBI promoter for overexpression in Fielder. Transgene presence and transcript levels were verified using primer pairs pku16FR, pku20FR, and pku51FR (Supplementary Data 1).
Transfer of Lr.ace-4A from T. durum to hexaploid wheat
PI 192051 was crossed with the bread wheat cultivar YM21. The resulting F1 plants were backcrossed twice with YM21 to produce BC2F1. These BC2F1 plants were self-pollinated for two generations to produce BC2F3. The presence of Lr.ace-4A was validated using the PCR marker Lr30MAS-47FR (Supplementary Data 1) at an annealing temperature of 54 °C. Selected BC2F3 plants were inoculated with the Pt pathotype PHQS.
Haplotyping and phylogenetic analysis
Homeologs/orthologs of Lr.ace-4A were sourced from publicly accessible Triticeae genomes (http://plants.ensembl.org/) and the NCBI database (http://www.ncbi.nlm.nih.gov/). Moreover, 59 T. dicoccon accessions were inoculated with the Pt pathotype PHQS, and the coding regions of Lr.ace-4A were amplified using 4A-genome specific primer pairs pku4AF1R1, pku4AF2R2, and pku4AF3R3 (Supplementary Data 1), followed by Sanger sequencing. Sequences of cloned R proteins from Gramineae species were obtained from the NCBI database. A neighbor-joining phylogenetic tree was constructed using MEGA v7 and visualized with iTOL v7 (https://itol.embl.de/).
qRT-PCR analysis
At the three-leaf stage, PI 192051 seedlings were either mock- or Pt-inoculated in two independent growth chambers under identical conditions (24 °C day/22 °C night, 16 h light/8 h dark). Leaf samples were collected at four time points: 0 h (immediately before inoculation), 1, 2, and 4 dpi. Total RNA was extracted using the Spectrum Plant Total RNA Kit (Sigma-Aldrich, MA, USA) and purified using the Direct-zol RNA MiniPrepPlus Kit (ZymoResearch, CA, USA). qRT-PCR was performed on an ABI QuantStudio 5 Real-Time PCR System (Applied Biosystems, CA, USA) using the primer pair pku22FR (Supplementary Data 1). The endogenous control TaActin32 was used to normalize the RNA expression levels using the 2−ΔCT method32,45. Significance was estimated using Student’s t-test.
In planta expression of GFP-fused Lr.ace-4A protein
The coding region of the Lr.ace-4A protein was cloned into vectors pBIN and pJIT163-Ubi-GFP5,71. The recombinant constructs and the empty vector (EV) control were mixed with RFP-H2B (nuclear marker)72 and free RFP (cytoplasmic marker)73, and then transiently expressed in N. benthamiana leaves via A. tumefaciens infiltration (OD = 0.5). After 48 h of incubation, nuclei were stained with DAPI (Beyotime, Shanghai, China) for 5 min. Wheat protoplasts from Fielder were isolated and transformed using the polyethylene glycol-mediated method74. Fluorescence imaging was performed using a confocal microscope (AXR Nikon, Tokyo, Japan). Proteins from A. tumefaciens-transformed tobacco leaves were extracted, separated by sodium dodecyl sulfate-polyacrylamide gel electrophoresis (SDS-PAGE), and transferred onto polyvinylidene difluoride membranes. Immunoblotting was performed using an anti-GFP primary antibody (1:2500; Abcam, Cambridge, UK) and a Goat anti-Rabbit IgG-HRP secondary antibody (1:10,000; Abmart, Shanghai, China).
Cell death induction assay
The coding sequence of the Lr.ace-4A protein (amino acids 1–1174) and its functional domains, including the CC domain (amino acids 1–188), NB domain (amino acids 189–606), and LRR domain (amino acids 607–1174), were individually cloned into the pJIM19-GFP5 vector. The coding region of the mammalian cell death inducer BAX75 was also cloned into pJIM19GFP as a positive control. A. tumefaciens cultures (OD = 1.0) carrying the constructs CDS-GFP, GFP-CDS, CC-GFP, GFP-CC, NB-GFP, GFP-NB, LRR-GFP, GFP-LRR, BAX, and GFP were infiltrated into N. benthamiana leaves. Necrosis induced by BAX was observed at 48 h post-inoculation.
Prediction of protein structure
The structural models of Lr.ace-4A were generated using AlphaFold2 (v2.3.1) in multimer mode, specifically configured to predict multimeric assemblies. The computational modeling was conducted on a high-performance computing platform. The resulting models were subsequently visualized and refined using ChimeraX software.
Reporting summary
Further information on research design is available in the Nature Portfolio Reporting Summary linked to this article.
Data availability
Data supporting the findings of this work are available within the paper and its supplementary information files. All raw sequencing data, genome assembly, and gene annotation for this project are archived at the National Genomics Data Center, Beijing Institute of Genomics, Chinese Academy of Sciences, under BioProject accession number PRJCA036461. The PI 192051 genome assembly was also deposited at NCBI under project number PRJNA1259081. Additionally, the PI 192051 genome assembly and its annotation are available on Figshare [https://doi.org/10.6084/m9.figshare.29153450]. The sequence of the Lr30 (Lr.ace-4A) gene was deposited in NCBI GenBank under accession number PV159345. Whole-genome resequencing data for a tetraploid wheat panel are available at NCBI under project number PRJEB61424. Source data are provided with this paper.
References
Huerta-Espino, J. et al. Global status of wheat leaf rust caused by Puccinia triticina. Euphytica 179, 143–160 (2011).
Helfer, S. Rust fungi and global change. N. phytol. 201, 770–780 (2014).
Ren, X. et al. Genetics of resistance to leaf rust in wheat: an overview in a genome-wide level. Sustainability 15, 3247 (2023).
Sharma, D. et al. A single NLR gene confers resistance to leaf and stripe rust in wheat. Nat. Commun. 15, 9925 (2024).
Li, H. et al. Cloning of the wheat leaf rust resistance gene Lr47 introgressed from Aegilops speltoides. Nat. Commun. 14, 6072 (2023).
Lin, G. et al. Cloning of the broadly effective wheat leaf rust resistance gene Lr42 transferred from Aegilops tauschii. Nat. Commun. 13, 3044 (2022).
Krattinger, S. G. et al. A putative ABC transporter confers durable resistance to multiple fungal pathogens in wheat. Science 323, 1360–1363 (2009).
Moore, J. W. et al. A recently evolved hexose transporter variant confers resistance to multiple pathogens in wheat. Nat. Genet. 47, 1494–1498 (2015).
Yan, X. et al. High-temperature wheat leaf rust resistance gene Lr13 exhibits pleiotropic effects on hybrid necrosis. Mol. Plant. 14, 1029–1032 (2021).
Hewitt, T. et al. Wheat leaf rust resistance gene Lr13 is a specific Ne2 allele for hybrid necrosis. Mol. Plant. 14, 1025–1028 (2021).
Thind, A. K. et al. Rapid cloning of genes in hexaploid wheat using cultivar-specific long-range chromosome assembly. Nat. Biotechnol. 35, 793–796 (2017).
Kolodziej, M. C. et al. A membrane-bound ankyrin repeat protein confers race-specific leaf rust disease resistance in wheat. Nat. Commun. 12, 956 (2021).
Wang, Y. et al. An unusual tandem kinase fusion protein confers leaf rust resistance in wheat. Nat. Genet. 55, 914–920 (2023).
Förderer, A. et al. A wheat resistosome defines common principles of immune receptor channels. Nature 610, 532–539 (2022).
Raghunandan, K. et al. Identification of novel broad-spectrum leaf rust resistance sources from Khapli wheat landraces. Plants 11, 1965 (2022).
Aoun, M. et al. Mapping of novel leaf rust and stem rust resistance genes in the Portuguese durum wheat landrace PI 192051. G3-Genes Genom. Genet. 9, 2535–2547 (2019).
Cakmak, I., Pfeiffer, W. H. & McClafferty, B. Biofortification of durum wheat with zinc and iron. Cereal Chem. 87, 10–20 (2010).
Maccaferri, M. et al. Durum wheat genome highlights past domestication signatures and future improvement targets. Nat. Genet. 51, 885–895 (2019).
Dyck, P. & Kerber, E. Aneuploid analysis of a gene for leaf rust resistance derived from the common wheat cultivar Terenzio. Can. J. Genet. Cytol. 23, 405–409 (1981).
McIntosh, R. et al. Catalogue of gene symbols for wheat. In 12th International Wheat Genetics. (ed McIntosh R. A.) http://www.shigen.nig.ac.jp/wheat/komugi/genes/macgene/2013/GeneCatalogueIntroduction.pdf, edn, (Yokohama, Japan, 2013).
Dakouri, A. et al. Molecular and phenotypic characterization of seedling and adult plant leaf rust resistance in a world wheat collection. Mol. Breed. 32, 663–677 (2013).
Bokore, F. E. et al. Genetic mapping of leaf rust (Puccinia triticina Eriks) resistance genes in six Canadian spring wheat cultivars. Front. Plant Sci. 14, 1130768 (2023).
Li, Z. F. et al. Seedling and slow rusting resistance to leaf rust in Chinese wheat cultivars. Plant Dis. 94, 45–53 (2010).
Gebrewahid, T. W. et al. Identification of leaf rust resistance genes in bread wheat cultivars from Ethiopia. Plant Dis. 104, 2354–2361 (2020).
Lukaszewski, A. & Curtis, C. Physical distribution of recombination in B-genome chromosomes of tetraploid wheat. Theor. Appl. Genet. 86, 121–127 (1993).
Dvorak, J. et al. Reassessment of the evolution of wheat chromosomes 4A, 5A, and 7B. Theor. Appl. Genet. 131, 2451–2462 (2018).
Wang, X. et al. A near-complete genome sequence of einkorn wheat provides insight into the evolution of wheat A subgenomes. Plant Commun. 5, 100768 (2024).
Pan, W. et al. Efficient gene disruption in polyploid genome by Cas9-Trex2 fusion protein. J. Integr. Plant Biol. 67, 7–10 (2025).
Debernardi, J. M. et al. A GRF–GIF chimeric protein improves the regeneration efficiency of transgenic plants. Nat. Biotechnol. 38, 1274–1279 (2020).
Gebrewahid, T. W. et al. Identification of leaf rust resistance genes in Chinese common wheat cultivars. Plant Dis. 101, 1729–1737 (2017).
He, F. et al. Exome sequencing highlights the role of wild-relative introgression in shaping the adaptive landscape of the wheat genome. Nat. Genet. 51, 896–904 (2019).
Zhang, W. et al. Identification and characterization of Sr13, a tetraploid wheat gene that confers resistance to the Ug99 stem rust race group. Proc. Natl. Acad. Sci. USA 114, E9483–E9492 (2017).
Zhang, J. et al. Single amino acid change alters specificity of the multi-allelic wheat stem rust resistance locus SR9. Nat. Commun. 14, 7354 (2023).
Fu, D. et al. A kinase-START gene confers temperature-dependent resistance to wheat stripe rust. Science 323, 1357–1360 (2009).
Klymiuk, V. et al. Cloning of the wheat Yr15 resistance gene sheds light on the plant tandem kinase-pseudokinase family. Nat. Commun. 9, 3735 (2018).
Uauy, C. et al. A NAC gene regulating senescence improves grain protein, zinc, and iron content in wheat. Science 314, 1298–1301 (2006).
Wang, J. et al. High-resolution genetic mapping and identification of candidate genes for the wheat stem rust resistance gene Sr8155B1. Crop J. 11, 1852–1861 (2023).
Nirmala, J. et al. Discovery of a novel stem rust resistance allele in durum wheat that exhibits differential reactions to Ug99 isolates. G3-Genes Genom. Genet. 7, 3481–3490 (2017).
Luig, N. & Rajaram, S. The effect of temperature and genetic background on host gene expression and interaction to Puccinia graminis tritici. Phytopathology 62, 1171–1174 (1972).
Roelfs, A. Genetic control of phenotypes in wheat stem rust. Annu. Rev. Phytopathol. 26, 351–367 (1988).
Knott, D. & Anderson, R. The inheritance of rust resistance.: i. The inheritance of stem rust resistance in ten varieties of common wheat. Can. J. Agr. Sci. 36, 174–195 (1956).
Stirnweis, D. et al. Suppression among alleles encoding nucleotide-binding-leucine-rich repeat resistance proteins interferes with resistance in F1 hybrid and allele-pyramided wheat plants. Plant J. 79, 893–903 (2014).
Deslandes, L. et al. Resistance to Ralstonia solanacearum in Arabidopsis thaliana is conferred by the recessive RRS1-R gene, a member of a novel family of resistance genes. Proc. Natl. Acad. Sci. USA 99, 2404–2409 (2002).
Chen, S. et al. Fine mapping and characterization of Sr21, a temperature-sensitive diploid wheat resistance gene effective against the Puccinia graminis f. sp. tritici Ug99 race group. Theor. Appl. Genet. 128, 645–656 (2015).
Chen, S. et al. Identification and characterization of wheat stem rust resistance gene Sr21 effective against the Ug99 race group at high temperature. PLoS Genet. 14, e1007287 (2018).
McIntosh, R. A. et al. Rye-derived powdery mildew resistance gene Pm8 in wheat is suppressed by the Pm3 locus. Theor. Appl. Genet. 123, 359–367 (2011).
Zhang, C. et al. An ancestral NB-LRR with duplicated 3’UTRs confers stripe rust resistance in wheat and barley. Nat. Commun. 10, 4023 (2019).
Hurni, S. et al. The powdery mildew resistance gene Pm8 derived from rye is suppressed by its wheat ortholog Pm3. Plant J. 79, 904–913 (2014).
Bi, G. et al. The ZAR1 resistosome is a calcium-permeable channel triggering plant immune signaling. Cell 184, 3528–3541 (2021).
Takken, F. L. W. & Goverse, A. How to build a pathogen detector: structural basis of NB-LRR function. Curr. Opin. Plant Biol. 15, 375–384 (2012).
Stakman, E. C., Stewart, D. & Loegering, W. Q. Identification of Physiologic Races of Puccinia graminis var. tritici. (US Department of Agriculture, 1962).
Zhao, L. et al. Integrating the physical and genetic map of bread wheat facilitates the detection of chromosomal rearrangements. J. Integr. Agric. 20, 2333–2342 (2021).
Belton, J.-M. et al. Hi–C: a comprehensive technique to capture the conformation of genomes. Methods 58, 268–276 (2012).
Cheng, H. et al. Haplotype-resolved de novo assembly using phased assembly graphs with hifiasm. Nat. Methods 18, 170–175 (2021).
Chen, S. et al. fastp: an ultra-fast all-in-one FASTQ preprocessor. Bioinformatics 34, i884–i890 (2018).
Li, H. & Durbin, R. Fast and accurate short read alignment with Burrows–Wheeler transform. Bioinformatics 25, 1754–1760 (2009).
Zhou, C. et al. YaHS: yet another Hi-C scaffolding tool. Bioinformatics 39, btac808 (2023).
Ou, S. & Jiang, N. LTR_FINDER_parallel: parallelization of LTR_FINDER enabling rapid identification of long terminal repeat retrotransposons. Mob. DNA 10, 48 (2019).
Ou, S. & Jiang, N. LTR_retriever: a highly accurate and sensitive program for identification of long terminal repeat retrotransposons. Plant Physiol. 176, 1410–1422 (2018).
Rhie, A., Walenz, B. P., Koren, S. & Phillippy, A. M. Merqury: reference-free quality, completeness, and phasing assessment for genome assemblies. Genome Biol. 21, 245 (2020).
Simão, F. A. et al. BUSCO: assessing genome assembly and annotation completeness with single-copy orthologs. Bioinformatics 31, 3210–3212 (2015).
Shumate, A., Salzberg, S. L. & Valencia, A. Liftoff: accurate mapping of gene annotations. Bioinformatics 37, 1639–1643 (2021).
Kim, D. et al. Graph-based genome alignment and genotyping with HISAT2 and HISAT-genotype. Nat. Biotechnol. 37, 907–915 (2019).
Cantalapiedra, C. P. et al. eggNOG-mapper v2: functional annotation, orthology assignments, and domain prediction at the metagenomic scale. Mol. Biol. Evol. 38, 5825–5829 (2021).
Li, H. et al. The sequence alignment/map format and SAMtools. Bioinformatics 25, 2078–2079 (2009).
Tang, H. et al. JCVI: a versatile toolkit for comparative genomics analysis. iMeta 3, e211 (2024).
McKenna, A. et al. The genome analysis toolkit: a MapReduce framework for analyzing next-generation DNA sequencing data. Genome Res. 20, 1297–1303 (2010).
Garrison, E. M. Haplotype-based variant detection from short-read sequencing. Preprint at arXiv https://doi.org/10.48550/arXiv.1207.3907 (2012).
Dobin, A. et al. STAR: ultrafast universal RNA-seq aligner. Bioinformatics 29, 15–21 (2013).
Li, J. et al. CRISPR/Cas9-mediated disruption of TaNP1 genes results in complete male sterility in bread wheat. J. Genet. Genomics 47, 263–272 (2020).
Wang, C. et al. Genome-wide association studies on Chinese wheat cultivars reveal a novel Fusarium crown rot resistance quantitative trait locus on chromosome 3BL. Plants 13, 856 (2024).
Li, H. et al. Dynamic subcellular localization, accumulation, and interactions of proteins from tomato yellow leaf curl China virus and its associated betasatellite. Front. Plant Sci. 11, 840 (2020).
Guo, Y. et al. Protein subcellular localization and functional studies in horticultural research: problems, solutions, and new approaches. Hortic. Res. 10, uhac271 (2023).
Luo, G. et al. Protoplast isolation and transfectoin in wheat. Methods Mol. Biol. 2464, 131–141 (2022).
Yoshinaga, K. et al. Mammalian Bax initiates plant cell death through organelle destruction. Plant Cell Rep. 24, 408–417 (2005).
Acknowledgements
Work at S.C. laboratory was supported by the National Key Research and Development Program of China (2022YFD1201300), the Key R&D Program of Shandong Province (2024LZGC034, 2024CXPT072, and 2023LZGC022), the Shandong Provincial Natural Science Foundation (SYS202206), the National Natural Science Foundation of China (32472159), and the Taishan Scholars Program. Work at X.W. laboratory was supported by National Key Research and Development Program of China (2023YFD1201002), Provincial Natural Science Foundation of Hebei (C2022204010). State Key Laboratory of North China Crop Improvement and Regulation (NCCIR2024ZZ-5), and S&T Program of Hebei (23567601H).
Author information
Authors and Affiliations
Contributions
S.C. designed the research; J.Y., H.L., M.L., and R.S. conducted the experiments; T.S. and S.u.R. contributed to EMS mutants; B.S., H.L., and D.X. performed the genome assembly; G.W., L.H., and Y.L. contributed to vector construction; M.H. conducted cytogenetic assays; A.J. and C.C. contributed to AlphaFold prediction; C.L., X.W.D., and J.D. provided scientific support; S.C., J.Y., H.L., and R.S. analyzed the data. S.C., J.Y., and X.W. wrote the initial manuscript; S.C. generated the final manuscript; S.C., X.W., and B.S. supervised the project. All authors reviewed and revised the manuscript.
Corresponding authors
Ethics declarations
Competing interests
S.C., J.Y., L.H., R.S., and S.L. are inventors on a Chinese provisional patent application (China patent filing No.202510124660.9) relating to the use of the Lr.ace-4A gene in wheat breeding programs. The remaining authors declare no competing interests.
Peer review
Peer review information
Nature Communications thanks the anonymous reviewers for their contribution to the peer review of this work. A peer review file is available.
Additional information
Publisher’s note Springer Nature remains neutral with regard to jurisdictional claims in published maps and institutional affiliations.
Supplementary information
Source data
Rights and permissions
Open Access This article is licensed under a Creative Commons Attribution-NonCommercial-NoDerivatives 4.0 International License, which permits any non-commercial use, sharing, distribution and reproduction in any medium or format, as long as you give appropriate credit to the original author(s) and the source, provide a link to the Creative Commons licence, and indicate if you modified the licensed material. You do not have permission under this licence to share adapted material derived from this article or parts of it. The images or other third party material in this article are included in the article’s Creative Commons licence, unless indicated otherwise in a credit line to the material. If material is not included in the article’s Creative Commons licence and your intended use is not permitted by statutory regulation or exceeds the permitted use, you will need to obtain permission directly from the copyright holder. To view a copy of this licence, visit http://creativecommons.org/licenses/by-nc-nd/4.0/.
About this article
Cite this article
Yang, J., Li, H., Li, M. et al. Genome-assisted identification of wheat leaf rust resistance gene Lr.ace-4A/Lr30. Nat Commun 16, 9339 (2025). https://doi.org/10.1038/s41467-025-64428-5
Received:
Accepted:
Published:
Version of record:
DOI: https://doi.org/10.1038/s41467-025-64428-5






