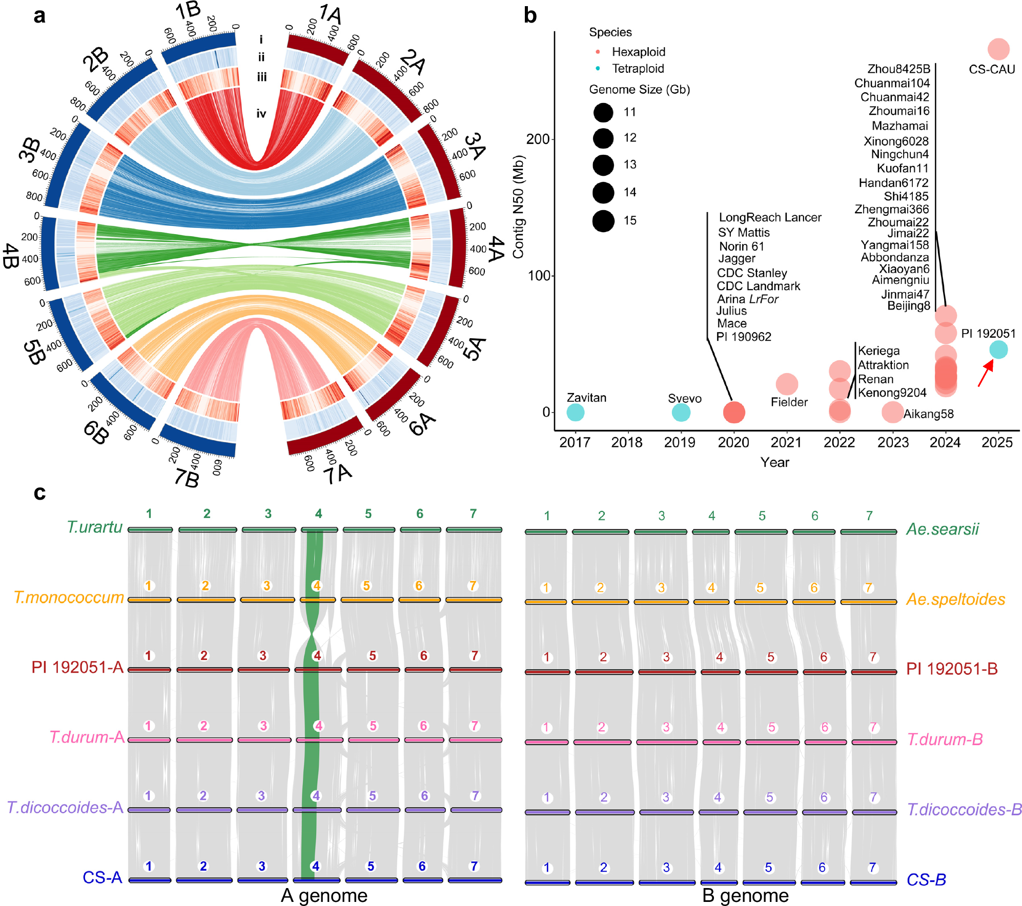
Fig. 2: A high-quality genome assembly of the durum wheat landrace PI 192051.
From: Genome-assisted identification of wheat leaf rust resistance gene Lr.ace-4A/Lr30

a Circular diagram showing the assembly features of PI 192051. The tracks, arranged from outermost to innermost, include: (i) chromosomes, (ii) GC content, (iii) gene density, and (iv) syntenic connections between A and B subgenomes. b Comparison of genome assembly quality (contig N50) between PI 192051 and other published tetraploid (turquoise blue) and hexaploid (pink) wheat genomes. The horizontal axis represents the year, and the vertical axis represents the contig N50 size. Each circle represents one genome, with the diameter of the circle corresponding to the genome size. PI 192051 is highlighted with a red arrow. c Syntenic blocks among T. urartu (G1812 v2.0), T. monococcum (PI 306540 v1.0), T. durum (PI 192051 and Svevo v1.0), T. dicoccoides (Zavitan v1.0), Ae. searsii (TE01), Ae. speltoides (TS01), and the A/B subgenomes of the bread wheat variety Chinese Spring (CS, RefSeq v2.1). Each line represents a syntenic block of 20 or more gene pairs with ≥ 80% identity.