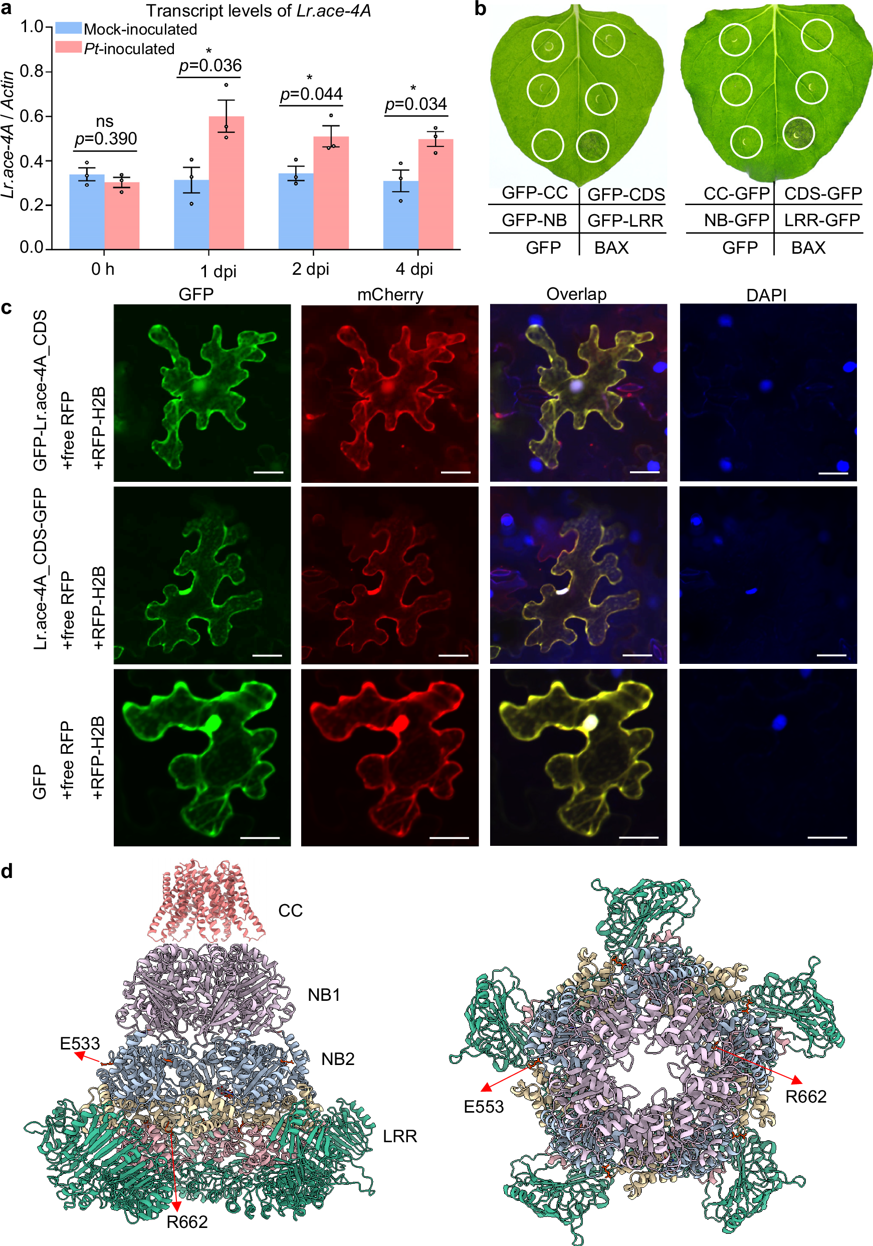
Fig. 7: Functional characterization of Lr.ace-4A.
From: Genome-assisted identification of wheat leaf rust resistance gene Lr.ace-4A/Lr30

a Transcript levels of Lr.ace-4A in mock-inoculated and Pt-inoculated PI 192051 plants. Transcript levels were quantified in three biological replicates (n = 3) and expressed as fold-Actin using the 2−ΔCT method32. Black open dots represent individual data points. Statistical significance was determined using two-sided unpaired t-test. Error bars indicate standard errors of the means. ns not significant; *, P < 0.05. b A. tumefaciens-mediated transient expression analysis of Lr.ace-4A and its domains in N. benthamiana leaves. CC coiled-coil, NB nucleotide binding, LRR leucine-rich repeat, CDS coding sequence of Lr.ace-4A; BAX, a mammalian cell death inducer as a positive control. c Subcellular localization of Lr.ace-4A in N. benthamiana leaves using GFP-tagged constructs. The Lr.ace-4A recombinant constructs were co-expressed with nuclear (RFP-H2B) and cytoplasmic (free RFP) markers. The infiltrated leaves were stained with DAPI for 5 min. This experiment was repeated three times with consistent results. GFP green fluorescent protein, RFP red fluorescent protein. Scale bars represent 50 μm. d Predicted resistosome structures of Lr.ace-4A generated using AlphaFold2 in multimer mode. Red arrows indicate the critical amino acid substitutions E533 and R662. Source data are provided as a Source Data file.