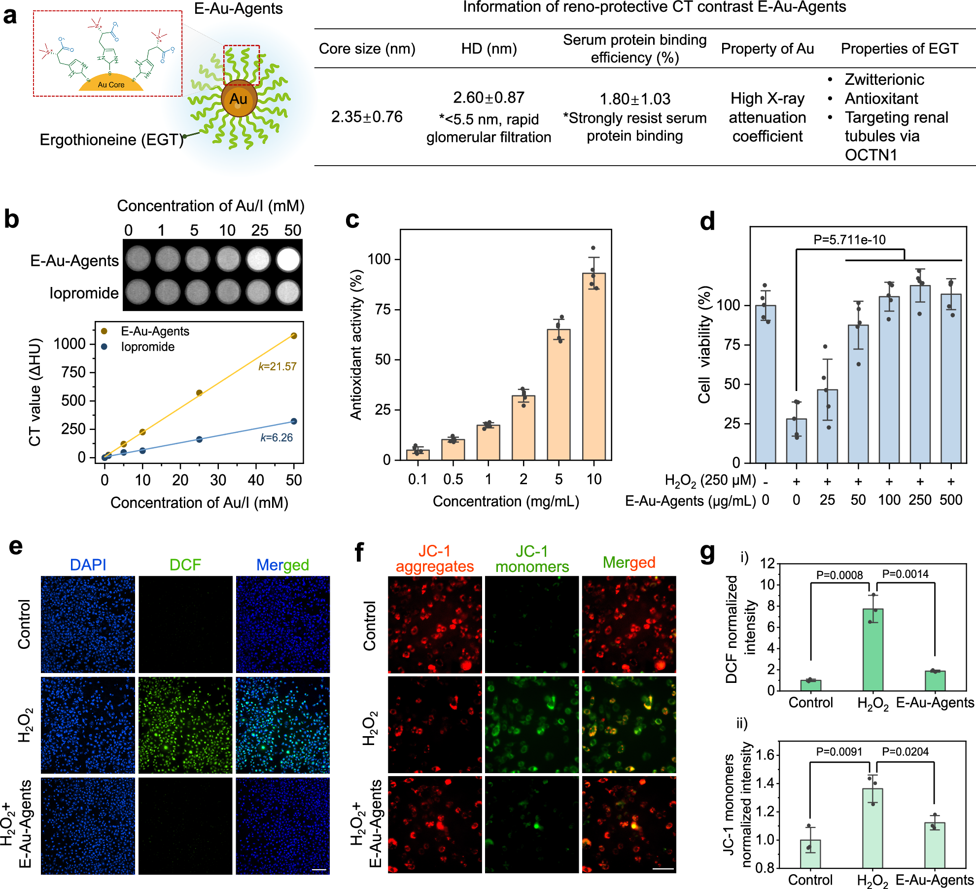
Fig. 2: In vitro performance of E-Au-Agents in CT imaging and antioxidant activity.

a Basic physicochemical information about E-Au-Agents. HD hydrodynamic diameter. b Linear relationship between concentration of gold (Au)/iodine (I) and CT value for E-Au-Agents and iopromide (a clinical iodine agent), respectively. CT images and slope k of E-Au-Agents and iopromide were both inserted. c Antioxidant activity of E-Au-Agents quantified by ABTS assay. (n = 5 tubes of independent samples). d Protective effect of E-Au-Agents on HK-2 cells. Cells were pre-incubated with E-Au-Agents at varying concentrations before the addition of 250 μM H2O2. (n = 5 wells of biologically independent cells). Statistical significance was evaluated by One-Way ANOVA. e Representative reactive oxygen species (ROS) staining (green signal) images of HK-2 cells under different conditions. Nucleus was stained by blue (DAPI). Scale bar: 200 µm. f Representative fluorescence images of JC-1 assay to measure mitochondrial function under different conditions. Red indicates normal mitochondrial function with JC-1 aggregates and green indicates impaired mitochondrial function with JC-1 monomers. Scale bar: 50 µm. g Quantitative analysis of ROS signal in HK-2 cells (i) and JC-1 monomers (ii) under different conditions based on staining results. (n = 3 dishes of biologically independent cells). Statistical significance between two groups was evaluated by two-sided unpaired Student’s t test. All data points in this figure are presented as mean ± SD. Source data are provided as a Source Data file.