Abstract
| CT imaging is widely used in clinics for disease diagnosis, but its application in renal function evaluation is limited due to nonspecific distribution and nephrotoxicity of clinical iodinated contrast agents. Herein, we developed an ultrasmall renal-clearable gold nanoparticle-based CT contrast nanoagent (E-Au-Agents) coated with antioxidant L-ergothioneine, enabling reno-targeting and reno-protection for sensitive detection and effective relief of renal dysfunction in female mice. After glomerular filtration, E-Au-Agents specifically recognized OCTN1 transporters on proximal tubular epithelium, followed by clathrin-mediated endocytosis with subsequent tubular reabsorption or re-elimination pathways. This tubular-targeting was markedly enhanced in injured kidneys, allowing rapid CT detection of acute kidney injury, followed by oxidative stress suppression. Remarkably, E-Au-Agents progressively repaired injured kidneys, allowing their eventual clearance through recovered kidneys instead of long-term renal accumulation, a drawback commonly observed in other renal-clearable agents. Collectively, we developed a promising contrast agent for renal CT imaging with dual capabilities of reno-targeting and reno-protection.
Introduction
As a “silent killer”, kidney disease is prevailing globally and has become the third fastest-growing cause of death worldwide1, because it is often hardly detected at early stage by endogenous renal function biomarkers such as blood urea nitrogen (BUN) and serum creatine (sCr)2. Contrast-enhanced imaging techniques (e.g., computed tomography3,4, magnetic resonance imaging5,6 and optical imaging7) are promising for the monitoring of changes in renal anatomy and function to realize accurate diagnosis of kidney diseases. Among these imaging techniques, computed tomography (CT) is widely used in hospitals worldwide because of its high spatiotemporal resolution, low cost and easy access8. As the kidneys are soft tissue, it is often required to introduce exogenous CT contrast agents with additional X-ray attenuation to enhance their contrast. Currently, the clinically used CT contrast agents are iodinated small molecules, such as iopromide and iohexol. However, these iodinated contrast agents suffer from several drawbacks: (1) contrast-induced nephrotoxicity, (2) high injection dose due to low X-ray attenuation and (3) low contrast efficiency due to nonspecific biodistribution9,10. These limitations restrict the clinical use of contrast-enhanced CT technology in the evaluation of renal function. Therefore, to circumvent contrast-induced nephrotoxicity and achieve high specificity in renal targeting for kidney function CT imaging, it is desired to develop CT contrast agents with reno-protective and reno-targeting capabilities for diagnosis of kidney diseases.
Compared to iodinated molecules, gold nanoparticles (AuNPs) are considered promising agents for contrast enhanced CT imaging due to their much higher X-ray attenuation, tunable nano-bio interactions and good biocompatibility11. To meet the requirements of the Food and Drug Administration (FDA), all injected contrast agents must be fully cleared from the body within a reasonable time period12. Renal-clearable AuNPs thus have been drawing much attention as they not only can avoid prolonged accumulation in the body by efficiently clearing through the kidneys13, but also can realize specific interaction with renal compartments at cellular and molecular level through tuning their physicochemical properties14,15 such as size16,17, surface chemistry18, and density19. Compared with BUN and sCr, renal-clearable AuNPs have shown higher sensitivity in the detection of various kidney diseases20,21 by multimodal imaging methods (e.g., near-infrared fluorescence imaging22, photoacoustic imaging23, X-ray planar imaging24 and ultrasound imaging25). However, contrast-induced nephrotoxicity, especially when renal function is already compromised under diseased state, is still a long-lasting hurdle and concern for the translation of renal CT contrast agents. It has been reported that the pathogenesis of both contrast-induced nephropathy and other kidney diseases is linked to aberrant increase of reactive oxygen species (ROS) in renal tubular epithelial cells26,27,28,29,30,31. Thus, endowing CT contrast agents with the capability of scavenging ROS in the tubular epithelial cells might be a viable way to minimize contrast-induced nephrotoxicity during renal imaging. Among various antioxidants, L-ergothioneine (EGT)32, naturally found in mushrooms, is a zwitterionic molecule that has good water solubility and even stronger antioxidant power than that of glutathione by scavenging multiple types of ROS (e.g., peroxides, superoxides, hydroxyl radicals, and singlet oxygen)33,34 and upregulating antioxidant enzymes via activation of the nuclear factor erythroid 2-related factor 2 (Nrf-2) signaling pathway35,36. Furthermore, EGT can be specifically recognized by renal OCTN1 transporters, which are expressed on the epithelial cells of renal proximal tubules and responsible for the reabsorption of zwitterions37,38,39,40,41. In addition, EGT contains a thiol group under alkaline condition, which allows formation of the stable Au-S bond for the passivation of AuNPs. These merits of EGT motivated us to investigate whether this natural antioxidant could be leveraged to develop renal-clearable AuNPs with specific renal targeting for the early detection of kidney diseases through CT imaging, followed by scavenging renal ROS to circumvent conventional contrast-induced nephrotoxicity.
Herein, we report a renal-clearable CT contrast nanoagent, named E-Au-Agents, with remarkable reno-targeting and reno-protective functions for renal CT imaging (Fig. 1). Compared with iopromide, the representative clinical iodinated CT agent, the E-Au-Agents not only exhibited ~3.5 times higher CT values at in vitro level, but also more clearly differentiated renal compartments (e.g., cortex, outer medulla, inner medulla and pelvis) through noninvasive CT imaging at in vivo level. This superior in vivo CT renal imaging was largely attributed to the OCTN1-targeting and subsequent clathrin-mediated endocytosis of the E-Au-Agents by proximal tubular epithelial cells. Notably, the specific renal targeting was enhanced by approximately four-fold in rhabdomyolysis-induced acute kidney injury (AKI) mouse models at early time post injection, allowing us to realize early detection of kidney diseases ahead of common serum biomarkers through CT imaging. Most importantly, after CT imaging, the E-Au-Agents were not only free from contrast-induced nephrotoxicity but also effectively alleviated the burden of ROS in acutely injured kidneys, resulting in significant improvement of the kidney function and the survival rate of AKI mice as well. Moreover, because of the repaired renal function, E-Au-Agents were found to only reside in the kidneys transiently and were able to gradually clear from the recovered kidneys instead of long-term renal accumulation. Moreover, the E-Au-Agents could protect normal kidneys from acute kidney injury induced by nephrotoxic drug. Our work thus opens up alternative perspectives for addressing the challenges of contrast-induced nephrotoxicity in CT imaging and facilitates the precise evaluation of kidney diseases using contrast-enhanced CT technology.
a Structure of E-Au-Agents. Briefly, the E-Au-Agents were ultrasmall ergothioneine-coated gold nanoparticles with the merits of high X-ray attenuation, renal-specific targeting and antioxidant activity. b Principle of in vivo intrarenal transport of E-Au-Agents. The zwitterionic and ultrasmall properties allowed E-Au-Agents to be rapidly filtered through the glomerulus into the tubular lumen. Then, E-Au-Agents specifically recognized OCTN1 transporters on the epithelial cells of proximal tubules, followed by clathrin-mediated endocytosis with subsequent tubular reabsorption and re-elimination. The untargeted ones were quickly cleared into the urine. c Tubular-targeting process of E-Au-Agents was markedly enhanced in acute kidney injury (AKI), enabling the detection of renal dysfunction through CT imaging. d After CT imaging, the E-Au-Agents were not only free from contrast-induced nephrotoxicity, but also effectively relieved AKI (including treatment and prevention) by suppressing oxidative stress in the injured kidneys and in turn, the E-Au-Agents eventually cleared through the repaired kidneys instead of long-term renal accumulation, the drawbacks commonly observed in other renal-clearable agents. e Advantages of E-Au-Agents over clinically used iodinated small molecules (e.g., iopromide) as renal CT contrast agent. Figure 1b–d were created with the assistantce of BioRender, Jiang, X. (2025) https://BioRender.com/omf9a5l.
Results and discussion
Synthesis and in vitro studies of E-Au-Agents
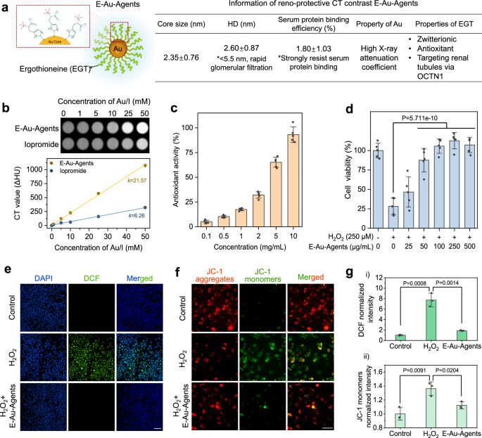
The E-Au-Agents (EGT-coated ultrasmall-sized gold nanoparticles, Fig. 2a) were produced through a facile one-step synthesis by thermal reduction of HAuCl4 in the presence of EGT under alkaline aqueous conditions (Supplementary Fig. 1). Transmission electron microscopy (TEM) and dynamic light scattering (DLS) revealed the core size and hydrodynamic diameter (HD) of E-Au-Agents in phosphate buffered saline (PBS) were 2.35 ± 0.76 nm and 2.60 ± 0.87 nm, respectively (Supplementary Fig. 2), which were both smaller than the kidney filtration threshold (5.5 nm)42. By quantitatively measuring the amount of gold and EGT via inductively coupled plasma mass spectrometry (ICP-MS) and absorption spectroscopy, respectively, we determined the average molecular formula of E-Au-Agents to be Au400EGT250 (Supplementary Fig. 3). Consistent with previously reported renal-clearable luminescent AuNPs (e.g., GS-AuNPs43, PEG-AuNPs44), E-Au-Agents also exhibited near-infrared (NIR) photoluminescence (Supplementary Fig. 4), through which we confirmed E-Au-Agents were highly stable under different storage conditions for at least six months (Supplementary Fig. 5) and had negligible serum protein binding (1.80 ± 1.0% of binding efficiency, Supplementary Fig. 6) due to the excellent antifouling property of zwitterionic EGT ligands. Based on the key properties of E-Au-Agents, which were summarized in the table of Fig. 2a, E-Au-Agents were anticipated to have high CT contrast, be renal-clearable, exhibit antioxidative capability and can specifically target proximal tubules by recognizing tubular OCTN1 transporters after glomerular filtration, all of which were confirmed by our later studies.
a Basic physicochemical information about E-Au-Agents. HD hydrodynamic diameter. b Linear relationship between concentration of gold (Au)/iodine (I) and CT value for E-Au-Agents and iopromide (a clinical iodine agent), respectively. CT images and slope k of E-Au-Agents and iopromide were both inserted. c Antioxidant activity of E-Au-Agents quantified by ABTS assay. (n = 5 tubes of independent samples). d Protective effect of E-Au-Agents on HK-2 cells. Cells were pre-incubated with E-Au-Agents at varying concentrations before the addition of 250 μM H2O2. (n = 5 wells of biologically independent cells). Statistical significance was evaluated by One-Way ANOVA. e Representative reactive oxygen species (ROS) staining (green signal) images of HK-2 cells under different conditions. Nucleus was stained by blue (DAPI). Scale bar: 200 µm. f Representative fluorescence images of JC-1 assay to measure mitochondrial function under different conditions. Red indicates normal mitochondrial function with JC-1 aggregates and green indicates impaired mitochondrial function with JC-1 monomers. Scale bar: 50 µm. g Quantitative analysis of ROS signal in HK-2 cells (i) and JC-1 monomers (ii) under different conditions based on staining results. (n = 3 dishes of biologically independent cells). Statistical significance between two groups was evaluated by two-sided unpaired Student’s t test. All data points in this figure are presented as mean ± SD. Source data are provided as a Source Data file.
First, to validate the superior X-ray attenuation of E-Au-Agents over clinical iodinated contrast agents (e.g., iopromide), we prepared a series of E-Au-Agents and iopromide solutions (1, 5, 10, 25, 50 mM) based on molar concentration of Au or I atoms for comparison. As shown in Fig. 2b, the E-Au-Agents showed around 3.5-fold higher CT enhancement than that of iopromide as indicated by the slope of the CT enhancement value versus concentration curve (21.57 vs. 6.26 ∆HU/mM), clearly demonstrating the advantage of E-Au-Agents in CT enhancement over clinical iodinated agent. Next, we confirmed that the antioxidant activity of EGT was preserved after coating on the surface of gold nanoparticles as ligands. By detecting hydroxyl radicals (·OH), superoxide anions (O₂·⁻) and total ROS, we found that E-Au-Agents had broad-spectrum antioxidant properties (Supplementary Fig. 7) and the total ROS scavenging ability of E-Au-Agents reached over 85% at concentration of 10 mg/mL (93.19 ± 7.91%, Fig. 2c), much better than the previously reported similar-sized glutathione-coated gold nanoparticles (GS-AuNPs, 35.76 ± 13.8%) (Supplementary Fig. 8). At the cellular level, E-Au-Agents could effectively improve the viability of human renal tubular epithelial cells (HK-2) challenged by H2O2 (Fig. 2d and Supplementary Fig. 9) through reducing intracellular ROS levels (Fig. 2e, g–i) and repairing the membrane potential of mitochondrial (Fig. 2f, g-ii). These results highlighted the superior X-ray attenuation and antioxidative activities of the E-Au-Agents, which encouraged us to further investigate it at the in vivo level.
In vivo renal targeting and intrarenal transport
To investigate the specificity of E-Au-Agents in kidney targeting and the molecular mechanism, we conducted a series of in vivo studies and revealed that they were rapidly filtered by the glomerulus and then could be recognized by the OCTN1 transporter on the epithelial cells of proximal tubules, followed by cellular uptake through clathrin-mediated endocytosis with the final fate of reabsorption or re-elimination, and untargeted ones were rapidly cleared into urine (Fig. 3a).
a Schematic illustration of intrarenal targeting and transport of E-Au-Agents. b Renal clearance efficiencies of E-Au-Agents at dose of 40 mg/kg (23.2 mg Au/kg), 100 mg/kg (58 mg Au/kg) and 200 mg/kg (116 mg Au/kg) within 2 h and 24 h post intravenous injection (p.i.). (n = 3 mice). c Accumulation of E-Au-Agents (40 mg/kg) in the kidneys at 24 h, 7 days, 14 days and 30 days p.i. (n = 3 mice). d Accumulation of E-Au-Agents (40 mg/kg) in the liver and spleen at 24 h and 7 days p.i. (n = 3 mice). e Representative images of silver-enhanced and hematoxylin and eosin (H&E)-stained sections of kidneys obtained at 24 h p.i. of E-Au-Agents. Nanoparticles were indicated by yellow triangles. f Representative transmission electron microscopy (TEM) images of renal proximal tubules at 24 h p.i. of E-Au-Agents. Nanoparticles were indicated by yellow triangles. Experiments in (e, f) were independently repeated three times with similar results. g Representative immunostaining images of OCTN1 expression (green signal) in the kidneys of ICR mouse. Nucleus was stained by blue. Scale bar: 500 µm. This staining was repeated in three biologiocal independent mice. h Renal accumulation and clearance efficiency of E-Au-Agents at 30 min post injection before and after treatment with competitor of free EGT (i) and inhibitors chlorpromazine (CPZ) (ii), respectively. As the mouse was anesthetized after CPZ treatment, the relative PBS group was conducted under anesthetic state by isoflurane. (n = 3 mice). All data points in this figure are presented as mean ± SD. Statistical significance was evaluated by two-sided unpaired Student’s t test. Source data are provided as a Source Data file. Figure 3a were created with the assistantce of BioRender, Jiang, X. (2025) https://BioRender.com/tgm1fca.
First, to quantify the renal clearance efficiency of E-Au-Agents, we intravenously injected E-Au-Agents into mice at a dose of 40 mg/kg (corresponding to 23.2 mg Au/kg) and measured the amount of Au cleared in urine within 0-2 h and 2–24 h post intravenous injection (p.i.) by ICP-MS. The result showed that 46.67 ± 4.22 percentage of injection dose (%ID) of E-Au-Agents was cleared into urine within 0-2 h p.i. and only 5.76 ± 1.97 %ID was further increased within 2–24 h p.i. (Fig. 3b), illustrating that the E-Au-Agents rapidly cleared into urine in the early time window and then underwent very slow renal clearance at the later elimination stage. Moreover, the color, CT and fluorescence imaging of urine samples collected at 30 min and 24 h p.i. of E-Au-Agents further validated the renal clearance profile (Supplementary Fig. 10). Considering the potential high dose requirement in CT imaging as well as the previously reported dose effect of nanoparticles on targeting45 and renal clearance46, we chose two additional doses, 100 mg/kg (58 mg Au/kg) and 200 mg/kg (116 mg Au/kg), for further studies. Consistently, the E-Au-Agents also rapidly cleared into urine within the first 2 h with efficiencies of 65.74 ± 9.96 %ID and 82.89 ± 4.80 %ID for 100 mg/kg and 200 mg/kg, respectively, followed by gradual increases within 2–24 h p.i. with efficiencies of 1.32 ± 0.33 %ID and 3.70 ± 1.86 %ID, respectively (Fig. 3b). Collectively, the final clearance efficiency of E-Au-Agents within 24 h p.i. linearly increased with dose increments (Supplementary Fig. 11), which was likely attributed to the limited expression of OCTN1 transporters and limited uptake efficiency of epithelial cells that lead to the rapid clearance of nontargeted ones into urine in early time window and gradual uptake and accumulation of targeted ones in later phase.
To investigate the uptake and clearance kinetics of E-Au-Agents by the kidneys, we quantified the biodistribution of E-Au-Agents at different time points (including 24 h, 7 days, 14 days and 30 days) p.i. As shown in Fig. 3c, the renal accumulation of E-Au-Agents at 24 h and 7 days p.i. were comparable (~6 %ID/g) but gradually decreased at 14 days (~2.5 %ID/g) and 30 days (~1 %ID/g). In contrast, the accumulation of E-Au-Agents in the liver and spleen (Fig. 3d) were both very low (<2 ID%/g) and decreased by over 70% from 24 h to 7 days (accumulation in other organs at different time points was shown in Supplementary Fig. 12). These results clearly revealed the preferential renal uptake and accumulation of E-Au-Agents in the kidneys, which was consistent with the slow renal clearance observed in the late elimination stage. To investigate the intrarenal distribution of E-Au-Agents, we conducted silver-enhanced kidney histological analysis at 24 h p.i. and observed that the E-Au-Agents were mainly taken up by the epithelial cells of proximal tubule (PT, Fig. 3e). Then, we further used EM to image the PTs at 24 h p.i. and unraveled the distribution of E-Au-Agents at the subcellular level. (Fig. 3f, the EM images of PBS group was shown in Supplementary Fig. 13). The EM images showed that the E-Au-Agents were located at the vesicles of endosome/lysosome of PT epithelial cells in the form of aggregation, indicating the occurrence of endocytosis. On the apical side, some E-Au-Agents were squeezed from cells into the lumen and the aggregation form of E-Au-Agents was also found in the urine at 24 h p.i. (Supplementary Fig. 14), which was consistent with previously observed re-elimination pathway of nanoparticles after kidney endocytosis via tubular extrusion-mediated self-renewal mechanism47. On the basolateral side, some E-Au-Agents were transported into the tubulointerstitium, the space between epithelial cells and peritubular capillary. Considering the low blood concentration of E-Au-Agents at 24 h p.i. (~2 %ID/g) and all blood was removed by perfusion during EM sampling preparation, these E-Au-Agents within tubulointerstitium were very likely reabsorbed from epithelial cells. Collectively, the ultrastructural EM images revealed that E-Au-Agents were endocytosed by PT epithelial cells and then translocated by re-elimination and reabsorption pathways.
To understand the endocytosis mechanism of E-Au-Agents by PT epithelial cells, we first confirmed the expression of OCTN1, the transporter for EGT, in PTs by immunohistochemistry (Fig. 3g and Supplementary Fig. 15). We then treated ICR mice with excess free EGT to competitively bind OCTN1 before injection of E-Au-Agents. Compared with PBS-treated group, the kidney accumulation of E-Au-Agents at 30 min p.i. was significantly reduced in the EGT-pretreated group, along with significantly enhanced excretion of Au in urine (26.99 ± 0.61 vs. 40.72 ± 2.60 %ID, Fig. 3h-i), suggesting that the targeting of E-Au-Agents to the kidneys was based on the binding of EGT ligands with OCTN1. Furthermore, we confirmed that the clathrin-mediated endocytosis was also involved in the uptake of E-Au-Agents by PT epithelial cells through chlorpromazine (CPZ) inhibition studies, in which CPZ-treated mice showed 3-fold reduction in renal accumulation of E-Au-Agents (2.45 ± 0.90 vs. 0.83 ± 0.03 %ID/g) and around 2-fold increase in renal clearance efficiency (9.21 ± 0.29 vs. 16.58 ± 0.93 %ID/g) (Fig. 3h-ii). These inhibitor studies confirmed the process of cellular endocytosis of E-Au-Agents in PTs, consistent with our observation that the large-sized complexes of E-Au-Agents were located in the vesicles of PT epithelial cells. Collectively, we revealed that after rapid glomerular filtration, E-Au-Agents could be recognized by OCTN1 transporters for specific renal targeting and then taken up via clathrin-mediated endocytosis for temporary renal retention.
In vivo kidney CT imaging and biosafety
Because of the renal targeting mechanism, E-Au-Agents showed superior performance of kidney CT imaging in living ICR mice over clinical iodine-based agents. The dose of E-Au-Agents utilized for systematical injection was 200 mg NPs/kg (corresponding to 116 mg Au/kg or 12.7 µmole Au/mouse), which was ~32 times lower than the clinical dose of iodinated agents (3700 mg I/kg for mouse)48,49, ~3 times lower than the previously reported GS-AuNPs (346 mg Au/kg for mouse) that have minimal targeting of the kidneys21,24 and ~2.5 times lower than the recently reported Ta nanodots (~300 mg Ta/kg for mouse)49 (all dose conversion can be found in Methods). For comparison, iopromide with the same amount of I atom as that of the Au (1×, 12.7 µmole I/mouse) as well as doubled amount (2×, 31.5 µmole I/mouse) were systematically injected into ICR mice, respectively. As shown in Fig. 4a, Supplementary Figs. 16–18 and Supplementary Movie 1, noninvasive time-dependent CT imaging revealed E-Au-Agents outperformed iopromide in kidney imaging and structural visualization. Distinct from iopromide, which was quickly transported into the pelvis from the cortex, E-Au-Agents led to considerable enhancement in the contrast of the cortex because of the specific interaction with OCTN1 transporters expressed in the cortex, allowing us to clearly delineate the fine structure of kidneys in both the coronal and axial view modes.
a Representative in vivo renal CT images before and after intravenous injection of E-Au-Agents at an injection dose of 200 mg/kg (12.7 μM Au/mouse). In comparison, iopromide was also accordingly conducted with the same (1×) and doubled (2×) molar concentration as E-Au-Agents. These images were presented in coronal and axial views, respectively. Kidneys were indicated by yellow triangles. RK right kidney, LK left kidney. b Schematic illustration of renal structures, including cortex, medulla and pelvis. c Kinetic curves of CT enhancement of whole kidney over time (i) and relative area under the curves (AUCs) (ii). CT enhancement = HUt − HUt = 0 min. d Kinetic curves of CT enhancement of cortex over time (i) and relative AUCs (ii). e Kinetic curves of CT enhancement of medulla with pelvis (M + P) over time (i) and relative AUCs (ii). f The HU difference between the cortex and surrounding tissue at 10 min post injection (p.i.). g Kidney structures with enhancement of E-Au-Agents at 10 min p.i can be visualized. Segmentation was based on kidney structure and CT value, along a line crossing the center of longitudinal section starting from the kidney surface (0%) to pelvis (100%), with 0–18% region of cortex, 18–38% region of outer stripe of the outer medulla (OSOM), 38–52% region of inner stripe of the outer medulla (ISOM) and 52–67% region of inner medulla (IM). h E-Au-Agents-guided 3D reconstruction of the kidneys. The kidney volumes were determined as 208.96 mm3 for LK and 236.44 mm3 for RK. All data points in this figure (c–f) are presented as mean ± SD and n = 3 mice, 6 data dots represented 6 kidneys of 3 mice. Statistical significance was evaluated by two-sided unpaired Student’s t test. Source data are provided as a Source Data file.
To further compare the differences between E-Au-Agents and iopromide in CT enhancement of the kidneys, we analyzed the CT enhancement (intensity at t min-intensity at 0 min) of the whole kidney, renal cortex and the renal medulla combined with pelvis within 10 min p.i. (Fig. 4b–e). The signal kinetics of all sections showed similar profiles with a rapid increasing phase followed by a gradual decay, representing the normal perfusion and elimination processes of contrast agents in these renal sections. However, for 1× iopromide, the area under the curve (AUC) of the whole kidney (Fig. 4c-ii), cortex (Fig. 4d-ii) and medulla/pelvis (Fig. 4e-ii) signals were all significantly weaker than those of E-Au-Agents. Even at 2× dose of iopromide, the signal AUC of the cortex was still ~26% lower than that of E-Au-Agents (Fig. 4d-ii). These results indicated the superior performance of E-Au-Agents over iopromide in renal CT imaging, especially for renal cortex, which was consistent with the targeting ability of E-Au-Agents to OCTN1 transporters expressed mainly in the cortex. Moreover, the signal difference between the cortex and the surrounding tissue (∆HU = HU of the cortex – HU of surrounding tissue) at 10 min p.i. of E-Au-Agents (56.87 ± 23.51 ∆HU) was much higher than that of 1× iopromide (-10.25 ± 32.70 ∆HU) and 2× iopromide (19.20 ± 7.03 ∆HU), suggesting that E-Au-Agents could better delineate the interface between the renal tissues and nonrenal tissues under CT imaging (Fig. 4f). The specific renal targeting and enhanced renal imaging also enabled E-Au-Agents to differentiate the multiple functional zones in the kidney, including the cortex, outer stripe of the outer medulla (OSOM), inner stripe of the outer medulla (ISOM), inner medulla (IM) and pelvis (Fig. 4g), which was hardly achieved with iodinated contrast agents (Supplementary Fig. 19). The high-contrast kidney CT images obtained using E-Au-Agents also enabled us to easily reconstruct the 3D structure of the kidneys, allowing accurate and noninvasive determination of important kidney parameters, such as renal volume and renal morphology (Fig. 4h, Supplementary Movie 2).
In addition, consistent with the quantitative results of the rapid renal clearance of non-targeted E-Au-Agents, the bladder signal of E-Au-Agent injected mice was also clearly observed within 10 min p.i., showing a similar increasing profile to that of iopromide (Supplementary Fig. 20). This ensures good biocompatibility of E-Au-Agents under the dose of CT imaging, which was verified by hemolysis test and evaluation of hepatic and renal functions via serum biomarkers at 30 min, 24 h and 7 days p.i. of E-Au-Agents as well as the pathological analysis of the major organs at 7 days p.i. (Supplementary Fig. 21). Also, systematical quantification of gold residue in the body at 7 days p.i. (5.07 ± 0.63 %ID, Supplementary Fig. 22) further confirmed the gradual clearance of E-Au-Agents from the body, avoiding long-term accumulation and associated side effects. The superior performance of E-Au-Agents in renal CT imaging and biocompatibility prompted us to further investigate its application in early detection of kidney diseases through CT imaging and protection of renal function afterward.
Early detection of renal dysfunction via CT imaging
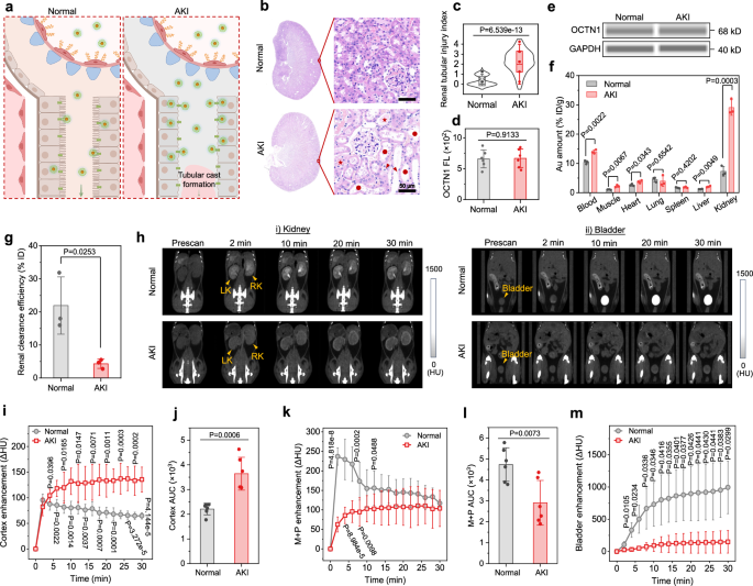
The ability of E-Au-Agents to detect renal dysfunction through CT imaging was tested in a murine model of rhabdomyolysis-induced acute kidney injury (AKI) based on the apparently enhanced renal accumulation of E-Au-Agents shortly after injection into the AKI mouse as a result of tubular cast formation and a greater chance of interaction with OCTN1 (Fig. 5a). The rhabdomyolysis-induced AKI model was established through intramuscular injection of glycerol (50%, 8 mL/kg) into ICR mice and confirmed at 2 h post-treatment by kidney pathological examination that the sloughing of tubular epithelial cells, formation of casts and dilation of tubule were appeared (Fig. 5b), as a result, the injury index of renal tubules in AKI group was significantly higher than that of normal group (Fig. 5c). Compared to normal conditions, OCTN1 expression in the proximal tubules of AKI mice was not significantly changed as verified by immunohistology (Fig. 5d and Supplementary Fig. 23) and western blot (Fig. 5e and Supplementary Fig. 24), allowing the specific targeting of E-Au-Agents to OCTN1 transporters in the diseased kidneys. However, due to the formation of tubular cast under diseased condition, intrarenal transport of E-Au-Agents was slowed down relative to that of normal condition, resulting in the longer retention of E-Au-Agents and enhanced interaction with tubular OCTN1 in the diseased kidneys. As shown in Fig. 5f, the renal accumulation of E-Au-Agents in AKI mice was 29.09 ± 2.67 %ID/g at 10 min p.i., which was ~4-fold higher than that of normal mice (7.31 ± 1.65 %ID/g). Meanwhile, the renal clearance efficiency of E-Au-Agents was reduced from 21.94 ± 8.66 %ID to 4.30 ± 1.40 %ID in the normal and AKI groups at 10 min p.i., respectively (Fig. 5g). The distinct intrarenal transport of E-Au-Agents in AKI and normal conditions underpinned its potential for AKI detection through CT imaging.
a Schematic illustration of E-Au-Agent intrarenal transport under normal and rhabdomyolysis-induced acute kidney injury (AKI) conditions. b Hematoxylin and eosin (H&E) staining of kidney tissues from normal and AKI groups. Arrows: sloughing of tubular epithelial cells; asterisks: formation of casts; round dots: dilation of tubule. Scar bar: 50 µm. c Renal tubular injury score of normal and AKI groups. Box plots: mean (center points), standard deviation range (bounds of box), median (center line), whiskers (minima to maxima), the distribution used Kernel Smooth. (n = 3 mice, ten areas per mouse were analyzed, thus, 30 data dots were included in each group). d Renal OCTN1 expression. Fluorescence (FL) images were shown in Fig. 3g and Supplementary Fig. 23. (n = 3 mice, 6 data dots represented 6 kidneys of 3 mice). e Western blot of renal OCTN1 levels. GAPDH was loading control. The original images were presented in Supplementary Fig. 24. f Biodistribution of E-Au-Agents at 10 min post-injection. (n = 3 mice). g Renal clearance efficiency of E-Au-Agents at 10 min post-injection. (n = 3 mice). h Representative in vivo CT images of kidneys (i) and bladder (ii) in normal and AKI groups before and post-injection of E-Au-Agents. Kidneys and bladder were indicated by yellow triangles. RK right kidney, LK left kidney. Kinetic curves of cortex CT enhancement (i) and relative area under the curves (AUCs) (j). Kinetic curves of medulla and pelvis (M + P) CT enhancement (k) and relative AUCs (l). (n = 3 mice, 6 data dots represented 6 kidneys of 3 mice). m Kinetic curves of bladder CT enhancement (n = 3 mice). All data points are presented as mean ± SD. Statistical significance is evaluated by two-sided unpaired Student’s t test. Source data are provided as a Source Data file. Figure 5a were created with the assistantce of BioRender, Jiang, X. (2025) https://BioRender.com/1m5cnb9.
Dynamic contrast-enhanced renal CT imaging was then conducted in normal and AKI mice within 30 min post injection of E-Au-Agents (Fig. 5h and Supplementary Fig. 25, Supplementary Movie 3). The kinetics of cortex signals in the normal and AKI groups showed distinct profiles: in the normal group, the cortex signal quickly reached a peak value, followed by a gradual decreasing phase; however, the cortex signal in the AKI group continued to increase without an obvious decaying phase (Fig. 5i). As a result, the area under the curve (AUC) of the cortex signal in AKI group was significantly higher than that of the normal group (Fig. 5j). In the meantime, the signal of the medulla and pelvis in the normal group was found to echo that of the cortex signal, with a rapid increasing phase followed by a phase of gradual decay; in contrast, the medulla and pelvis signal of the AKI group remained relatively weak and slowly increasing, similar to that of the cortex (Fig. 5k), leading to a lower AUC of the AKI group than that in the normal group (Fig. 5l). These results indicated that the intrarenal transport of E-Au-Agents was significantly slowed down under AKI condition and the enhanced retention of E-Au-Agents was mainly observed in the cortex. Noteworthily, the E-Au-Agents were distinct from previously reported GS-AuNPs, which were mainly retained in the inner stripe of the outer medulla under AKI conditions21. This difference might be originated from the specific interaction of E-Au-Agents with OCTN1 in the renal cortex. In accordance with the slowed intrarenal transport in the AKI group, the signal of E-Au-Agents in the bladder under AKI condition was also found to increase much more slowly than that of the normal group (Fig. 5h, m and Supplementary Fig. 26), which was consistent with the quantitative results in Fig. 5g. In addition, we measured the common serum biomarkers for kidney function (e.g., BUN, SCr) and found that these values were still in the normal range in AKI group (Supplementary Fig. 27), consistent with previous reports that these common serum biomarkers lack sensitivity for early-stage AKI50. Collectively, the intrarenal transport of E-Au-Agents was significantly altered under AKI, which allowed us to detect renal dysfunction through CT imaging more sensitively than common blood biomarkers.
Relief of renal dysfunction following CT imaging
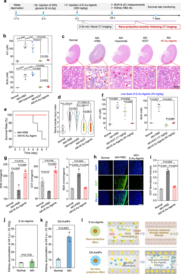
Encouraged by the in vitro antioxidant effect of E-Au-Agents, we further investigated whether E-Au-Agents could relieve renal dysfunction and protect renal function following CT imaging by measuring renal function biomarkers and pathological analysis at 24 h post injection of E-Au-Agents (Fig. 6a). The normal mice, PBS-treated AKI mice, iopromide-treated AKI mice and free EGT-treated AKI mice were included as control groups for comparison. As shown in Fig. 6b, comparing to those of the normal mice, the values of BUN and sCr were drastically increased in PBS-treated and iopromide-treated AKI mice but remained similarly low in both free EGT-treated and E-Au-Agent-treated mice, suggesting the capability of E-Au-Agents in AKI relief. Consistently, renal pathology examination revealed that the E-Au-Agents could effectively mitigate tubular dilation, loss of brush border and tubular cast formation, as a result, the overall renal tubular injury index of E-Au-Agent-treated group was significantly smaller than that of PBS- and iopromide-treated groups (Fig. 6c, d). Furthermore, amelioration of the renal function by E-Au-Agents significantly improved the survival rate of AKI mice from 40% to 100% at 7 days p.i. (Fig. 6e). Interestingly, while free EGT and E-Au-Agents exhibited similar reno-protective effect at high dose, reducing the dose of E-Au-Agents from 200 mg/kg to 40 mg/kg still led to superior renal protection effect, whereas the same level of protection (i.e., sCr) was not achieved with free EGT at the same low dose (Fig. 6f), likely due to the higher uptake efficiency of the E-Au-Agents over free EGT by tubular epithelial cells.
a Schematic illustration of experimental procedures. b Blood urea nitrogen (BUN) and serum creatine (sCr) levels after 24 h treatment. E-Au-Agents: 200 mg NPs/kg, 12.7 μM Au/mouse; iopromide: 12.7 μM I/mouse; free EGT: 85 mg/kg, same concentration as EGT of E-Au-agents. (n = 3 mice). c Representative images of hematoxylin and eosin (H&E) stained kidneys. Arrows: sloughing of tubular epithelial cells; asterisks: formation of casts, round dots: dilation of tubule. Scale bar: 50 µm. d Renal tubular injury score. Box plots: mean (center points), standard deviation range (bounds of box), median (center line), whiskers (minima to maxima), the distribution used Kernel Smooth. (n = 3 mice, ten areas per mouse were analyzed, thus, 30 data dots were included in each group). e Survival curves of AKI mice after treatment. (n = 5 mice). f BUN and sCr levels after 24 h treatment. E-Au-Agents: 40 mg NPs/kg; free EGT: 17 mg/kg, same concentration as EGT of E-A-agent. (n = 3 mice). g Superoxide dismutase (SOD), catalase (CAT) and malondialdehyde (MDA) levels after 24 h treatment. E-Au-Agents: 40 mg/kg. (n = 3 mice). Representative images of reactive oxygen species (ROS) staining (h) and quantitative analysis (i). Nucleus was stained by blue. Scale bar: 500 µm. (n = 3 mice). Renal accumulation of E-Au-Agents (j) and GS-AuNPs (k), which were non-reno-protective, at 24 h post-injection into normal and AKI mice. (n = 3 mice). l Schematic illustration of different clearance in AKI between E-Au-Agents and GS-AuNPs. All data points in this figure are presented as mean ± SD. Statistical significance is evaluated by two-sided unpaired Student’s t test. Source data are provided as a Source Data file. Figure 6l were created in BioRender. Jiang, X. (2025) https://BioRender.com/fenzlor.
To better understand the reno-protective effect of E-Au-Agents, we further analyzed the key parameters of oxidative stress in the kidneys, including superoxide dismutase (SOD) and catalase (CAT), which are important enzymes for decomposition of radicals, and malondialdehyde (MDA), which is a cytotoxic decomposition product of oxidized lipids (Fig. 6g). Reduced levels of SOD and CAT were found in the PBS-treated AKI mice, while the SOD value in E-Au-Agent-treated AKI mice were comparable to the normal group and the CAT value was even higher than that of normal group. In addition, the MDA level was dramatically increased in the PBS-treated AKI group but remained similarly low in E-Au-Agent-treated AKI group as that of normal group. These results indicated that E-Au-Agents could effectively restore SOD and CAT levels to sustain enzymatic decomposition of ROS and downgrade cytotoxic MDA levels. Additionally, the in vivo capability of E-Au-Agents in ROS neutralization was further confirmed by staining the reactive oxygen intermediates in frozen kidney sections by 2’,7’-dichlorofluorescein diacetate (DCFH-DA) (Fig. 6h, i). The kidneys exhibited strong ROS-specific DCF green fluorescence in AKI condition, but this renal ROS level was apparently reduced by E-Au-Agents. Collectively, because of the renal-specific targeting and antioxidative activity of E-Au-Agents, the injured microenvironment of the kidneys was effectively alleviated by E-Au-Agents through scavenging ROS in the kidneys.
Previous reports have shown that renal-clearable imaging agents were easily retained in the injured kidneys21,51, which could potentially cause side effects. In contrast, after serving as the CT contrast agent for AKI detection, E-Au-Agents can relieve AKI and recover renal function, which, in turn, enabled them to continually clear through the kidneys instead of long-term renal accumulation. As shown in Fig. 6j, the renal accumulation of E-Au-Agents at 24 h p.i. in the AKI group was comparable to that of the normal group. In contrast, the renal accumulation of renal-clearable but non-renal-protective GS-AuNPs in AKI mice were found to be around 3.7 times higher than that in normal mice at 24 h p.i. (Fig. 6k, Supplementary Fig. 28), highlighting the reno-protective effect of E-Au-Agents in facilitating their elimination from diseased kidneys instead of long-term renal accumulation, a drawback commonly observed in other renal-clearable agents (Fig. 6l). This renal uptake and superior reno-protective effect of E-Au-Agents, in principle, could prevent AKI development. To prove the concept, we preinjected ICR mice with E-Au-Agents (40 mg/kg) at 2 h prior to intraperitoneal injection of cisplatin (20 mg/kg) for induction of drug-induced AKI, followed by continual monitoring of the body weight, survival rate and serum biomarkers (sCr & BUN) for 7 days (Fig. 7a). The results revealed that pre-injection of E-Au-Agents could effectively maintain the body weight of mice, whereas the body weight of PBS-preinjected group gradually dropped over time (Fig. 7b). Furthermore, E-Au-Agents effectively extended the survival rate of mice from 60% to 100% (Fig. 7c) and restricted the rapid increase of BUN and sCr levels (Fig. 7d). All of these results clearly suggested the potential of E-Au-Agents in prevention of AKI development.
a Schematic illustration of experimental procedures. Briefly, the E-Au-Agents or PBS preinjected into mice before establishment of cisplatin-induced AKI, followed by monitoring of body weight and survival rate of mice as well as the levels of blood urea nitrogen (BUN) and serum creatine (sCr) levels. b Body weight change of mice within 7 days (n = 3 mice for control group; n = 5 mice for PBS-treated and E-Au-Agent-treated group). c Survival curve of mice under different conditions (n = 5 mice). d The levels of BUN and sCr in different groups. (n = 3 mice for control group; n = 5 mice for PBS-treated and E-Au-Agent-treated group). Statistical significance is evaluated by one-sided unpaired Student’s t test. All data points in this figure are presented as mean ± SD. Source data are provided as a Source Data file.
In conclusion, our study aimed to overcome the limitations of clinically used iodinated CT contrast agents in the evaluation of renal function owing to their nonspecific biodistribution and nephrotoxicity. Taking advantage of the high X-ray attenuation property of ultrasmall AuNPs, as well as the zwitterionic, reno-targeting and antioxidative activities of natural EGT, we developed the E-Au-Agents, a type of renal-clearable CT contrast agent with remarkable reno-targeting and reno-protective capabilities. Most importantly, we systematically made direct comparisons between E-Au-Agents with prior agents, including traditional iodinated contrast agents (e.g., iopromide), literature reported nanomaterial-based contrast-agents (e.g., ultrasmall GS-AuNPs21 and PEG-AuNPs44) and commercially available AuroVistTM 1.9 nm, regarding to four aspects, including in vitro slope of CT values versus concentration, in vivo kidney CT imaging at 10 min p.i., in vivo reno-protective effect and renal clearance efficiency at 2 h p.i. The detailed comparisons were summarized in Supplementary Figs. 29, 30. These comparisons clearly indicated the outperformance of E-Au-Agents developed in our work. The outperformance of E-Au-Agents attributed to their unique transport in the kidneys. They could avoid nonspecific uptake in vivo and rapidly filter through the glomerulus and then specifically target OCTN1 transporters expressed on the epithelial cells of the proximal tubules, followed by cellular uptake via clathrin-mediated endocytosis. Meanwhile, the non-targeted ones were efficiently cleared into the urine. This unique in vivo transport enabled E-Au-Agents to clearly visualize kidney structure and different renal zones, especially the renal cortex through CT imaging, which was hardly achieved with clinical iodinated contrast agents even at doubled dose. Under AKI condition, formation of tubular cast slowed the transport of E-Au-Agents in the renal tubules and enhanced their interaction with OCTN1 transporters, which led to increased renal accumulation of E-Au-Agents specifically in the renal cortex shortly after injection. This altered intrarenal transport enabled E-Au-Agents to detect renal dysfunction through CT imaging more sensitively than conventional blood biomarkers. Following CT imaging of AKI, E-Au-Agents in the kidneys could exert antioxidative activities to relieve AKI and repair kidney function, which, in turn, allowed E-Au-Agents to be cleared from the body instead of long-term renal accumulation, a drawback commonly observed in other renal-clearable agents. This reno-protective effect of E-Au-Agents could further be leveraged to prevent the development of severe AKI and effectively extended the survival rate of mice challenged by renal toxic drugs. Considering these merits and its easy synthesis, the E-Au-Agents represents a promising reno-protective CT contrast agent for precise evaluation of renal function without the nephrotoxicity commonly associated with the clinical iodinated agents.
Methods
Ethical statement
All animal protocols used in this study are approved by the Animal Care and Use Committee of South China University of Technology (Protocol # 2023047) and performed in accordance with the guidelines and ethical regulations of the Animal Care and Use Committee.
Materials and equipment
L-Ergothioneine (EGT, >98%) and chlorpromazine hydrochloride (CPZ, >95%) were purchased from Shanghai Macklin Biochemical Technology Co., Ltd. All other chemicals were purchased from Shanghai Aladdin Biochemical Technology Co., Ltd. and were utilized as received, unless otherwise specified. Hydroxyl free radical, superoxide anion, superoxide dismutase (SOD), catalase (CAT) and malondialdehyde (MDA) assay kits were purchased from Nanjing Jiancheng Bioengineering Institute Co., Ltd. Reactive oxygen species (ROS) assay kit, calcein/PI cell viability/cytotoxicity assay kit, mitochondrial membrane potential assay kit (JC-1 method) and total antioxidant capacity assay kit (ABTS method) were all purchased from Shanghai Beyotime Biotechnology Co., Ltd. Total protein extraction kit was purchased from Bestbio Co., Ltd. OCTN1 (SLC22A4) rabbit polyclonal antibody and FITC-conjugated goat anti-rabbit IgG were purchased from ABclonal Biotechnology Co., Ltd. GAPDH mouse monoclonal antibody was purchased from Proteintech Group, Inc. 12–230 kDa separation module kit was purchased from Bio-Techne Co., Ltd. The relevant absorption spectra were recorded using the Agilent Cary 60 UV-vis spectrophotometer. Fluorescence spectra were obtained using the Hitachi F-7100 fluorescence spectrophotometer. The core size and hydrodynamic diameter of the nanoparticles were determined using a 200 kV Talos L120c transmission electron microscope and the Malvern Zetasizer Nano ZS90 particle size analyzer, respectively. Agarose gel electrophoresis was conducted using the Bio-Rad Mini-Sub Cell GT system. Quantitative analysis of gold (Au) in biological samples was conducted using an Agilent 7900 inductively coupled plasma mass spectrometry (ICP-MS) system. The fluorescent staining of sections was examined using the Nikon Eclipse Ti2 microscope. The histological sections were examined using the Tissue-FAXS Plus scanning system. The western blot analysis was evaluated using the Protein Simple JessTM Automated Western Blot System. In vivo computed tomography (CT) images were acquired using the PerkinElmer Quantum GX micro-CT imaging system. Serum biochemical indicators were quantified using the URIT CA-200 Vet automatic biochemical analyzer. The human kidney cortex proximal tubule cell line, HK-2, was obtained from Wuhan Pricella Biotechnology Co., Ltd. The culture medium and serum used for cell culture were purchased from Thermo Fisher Scientific Inc. The animal studies were conducted in accordance with the guidelines and ethical regulations of the South China University of Technology Animal Care and Use Committee with protocol number of 2023047. ICR mice (6 weeks old, weighing 20–25 g, female) were obtained from China Hunan SLAC. The mice were randomly allocated and housed under standard environmental conditions (23 ± 1 °C, 50 ± 5% humidity and a 12/12 h light/dark cycle) with free access to water and standard laboratory food. The mice were given one week to adapt to the feeding environment before the experiment commenced.
Synthesis of E-Au-Agents and GS-AuNPs
The synthesis of the L-ergothioneine (EGT)-modified ultrasmall hydrophilic gold nanoparticles (E-Au-Agents) was achieved through the reduction of the precursor material in an aqueous phase by means of heating. Briefly, 27.5 mg (~0.12 mmol) EGT were dissolved in 50 mL of 10 mM NaOH hydroxide solution, and 59.1 mg (~0.15 mmol) of gold (III) chloride trihydrate were dissolved in 150 μL of deionized water. Subsequently, the EGT solution was combined with the gold (III) solution, and the pH of the resulting mixture was adjusted to 10. The reaction was conducted at 70 °C and 420 rpm for 16 hours to yield the E-Au-Agents. Subsequently, the E-Au-Agents were purified via a 3 kDa centrifuge filter for three times. The E-Au-Agents were then resuspended in deionized water and lyophilized for future use. Glutathione-modified hydrophilic ultrasmall gold nanoparticles (GS-AuNPs) were synthesized according to the reported method43. Briefly, 36.9 mg (~0.12 mmol) GSH were dissolved in 5 mL of deionized water, and 59.1 mg (~0.15 mmol) of gold (III) chloride trihydrate were dissolved in 150 μL of deionized water. Subsequently, the GSH solution and the gold (III) solution were mixed with 45 mL deionized water, the reaction was conducted at 95 °C and 420 rpm for 1 h to yield the GS-AuNPs. Subsequently, the GS-AuNPs were purified by adding a saturated sodium chloride solution (10% v/v) and then ethanol (2:1 ethanol: solution ratio) to precipitate the GS-AuNPs. The GS-AuNPs were then resuspended in deionized water and lyophilized for future use.
Characterizations of E-Au-Agents
The morphology and core size of E-Au-Agents were detected by the Talos L120c transmission electron microscope under an acceleration voltage of 200 kV. The hydrodynamic diameter of E-Au-Agents was detected by the Malvern Zetasizer Nano ZS90 particle size analyzer. The ultraviolet-visible absorption spectrum of the E-Au-Agents solution was measured using an Agilent Cary 60 UV-vis spectrophotometer. The fluorescence excitation/emission spectrum of the E-Au-Agents solution was measured using a Hitachi F-7100 fluorescence spectrophotometer. The inductively coupled plasma mass spectrometry (ICP-MS) was employed to determine the gold content in the nanoparticles. Specifically, after being digested by aqua regia (HCl: HNO3 = 3:1, v/v), the gold content in the solution obtained was determined using the Agilent 7900 ICP-MS system (helium mode).
Serum protein binding efficiency test
The efficiency of serum protein binding was determined through agarose gel electrophoresis. In brief, the nanoparticles were added to a phosphate-buffered saline (PBS) solution containing 10% fetal bovine serum (FBS) and incubated at 37 °C for 30 min. Thereafter, the proteins in the solution were marked using Coomassie Brilliant Blue (CBB). The nanoparticles were subjected to electrophoresis using a 2% agarose gel at 70 V. The electrophoresis was terminated when the blue protein bands were distinctly separated from the yellow nanoparticle bands. The protein bands and nanoparticle bands were excised, subjected to digestion, and the gold content was quantified using ICP-MS. The serum protein binding efficiency was determined by comparing the gold content in the protein bands with the total gold content in the two bands.
Quantification of the number of EGT molecules per nanoparticle
The purified E-Au-Agents were dissolved in 10 mM PBS which containing 20 mM cysteine (pH adjusted to 7.4) and incubated for 30 min at 37 °C to completely detach EGT from gold nanoparticles’ surface, then the EGT concentration was quantified by its characteristic absorption intensity at 256 nm based on a pre-established concentration standard curve (Supplementary Fig. 3) and the gold concentration was quantified by ICP-MS. Based on the core size of the E-Au-Agents in Supplementary Fig. 2, the number of gold atoms contained in the core of each E-Au-Agents was calculated according to the formula of Supplementary Fig. 3c, and the number of EGTs contained in each E-Au-Agents was further calculated based on the EGT concentration calculated from the ligand substitution. The Wigner-Seitz radius for a gold atom (r = 0.159 nm) was utilized in the calculation.
In vitro CT contrast examination
The CT contrast of E-Au-Agents was determined on the animal micro-CT (Quantum GX, PerkinElmer). The measurement parameters were set as follows: voltage = 90 kV, current = 88 μA, scan time = 2 min and field of view (FOV) = 72 mm to measure the CT value (Hounsfield unit, HU). The concentration of E-Au-Agents was controlled as 0, 1, 5, 10, 25 and 50 mM with respect to gold, iopromide with the same iodine concentration is used as control. The CT value of the region of interest (ROI) were determined from each sample.
In vitro stability of E-Au-Agents
The storage stability of E-Au-Agents was tested using the following method. First, the E-Au-Agents powder stored at 4 °C and −20 °C for 1, 3 and 6 months was dissolved in PBS (1 mg/mL), and the fluorescence intensity of the solution was measured and compared with that of the freshly prepared E-Au-Agents solution. The freshly prepared 1 mg/mL E-Au-Agents PBS solution was stored at 4 °C and room temperature for 7 days, and the fluorescence intensity was measured daily and compared with that of the freshly prepared E-Au-Agents solution. To characterize the stability of E-Au-Agents in a physiological environment, E-Au-Agents were dissolved in PBS solution without/with 10% (v/v) FBS and stored at 37 °C for 72 h. The fluorescence intensity was measured every 12 h and compared with that of freshly prepared E-Au-Agents.
In vitro antioxidant activity measurement
The antioxidant activity of E-Au-Agents was tested using the 2,2’-azino-bis (3-ethylbenzthiazoline-6-sulfonic acid) (ABTS) method. Concretely, 7 mM ABTS solution was incubated with 2.45 mM potassium persulfate overnight for the activation of ABTS radicals. E-Au-Agents with a final working concentration of 0, 0.1, 0.5, 1, 2, 5 and 10 mg/mL were mixed with ABTS radical solutions and incubated for 10 min. The absorption of ABTS radicals at 734 nm was measured. The scavenging efficiency of ABTS radicals was calculated by the ratio of AABTS-Asample over AABTS, in which AABTS represented the absorbance of ABTS without additional processing and ASample represented the absorbance of ABTS with the addition of E-Au-Agents. The ·OH and ·O2− scavenging efficiency of E-Au-Agents were measured using the hydroxyl free radical assay kit and superoxide anion assay kit. Various concentrations of E-Au-Agents (0–10 mg/mL) were mixed with the test solution from the assay kit. After 20 min incubation, the absorption at 550 nm was measured. The scavenging efficiency of ·OH and ·O2− was calculated by the ratio of Acontrol-Asample over Acontrol, in which Acontrol represented the absorbance of ·OH or ·O2− without additional processing and ASample represented the absorbance of ·OH or ·O2− with the addition of E-Au-Agents.
In vitro ROS scavenging assays
HK-2 cells were cultured under the 37 °C and 5% CO2. To test the protective effect of E-Au-Agents against oxidative stress in cells, different concentrations of E-Au-Agents (0, 25, 50, 100, 250 and 500 μg/mL) were cultured with HK-2 cells in the absence or presence of H2O2 (250 μM) for 12 h, and the relative cell viabilities were tested by the CCK-8 assay. For ROS staining, HK-2 cells were cultured with/without 100 μg/mL E-Au-Agents and 250 μM H2O2 for 2 h. After 2 h, 20 μM DCFH-DA was added to detect the ROS generation. After being washed with PBS for three times, cells were observed under inverted fluorescence microscope (Nikon Eclipse Ti2). For live-dead cell staining, HK-2 cells were cultured with/without 100 μg/mL E-Au-Agents and 250 μM H2O2 for 2 h. After 2 h, Calcein-AM/PI dye solution was added to detect the live/dead cells ratio. After being washed with PBS for three times, cells were observed under inverted fluorescence microscope (Nikon Eclipse Ti2). For mitochondrial membrane potential staining, HK-2 cells were cultured with/without 100 μg/mL E-Au-Agents and 250 μM H2O2 for 2 h. After 2 h, JC-1 dye solution was added to detect the monomer (green) and aggregates (red) fluorescence intensity. After being washed with PBS for three times, cells were observed under inverted fluorescence microscope (Nikon Eclipse Ti2).
In vivo biodistribution studies
For long term biodistribution assay, ICR mice (female, 6–8 weeks, n = 3) were intravenously injected with of 40 mg/kg E-Au-Agents and then their major organs and tissues (blood, fat, skin, muscle, brain, heart, lung, stomach, intestine, spleen, liver and kidney) were collected and weighed following the mice’s euthanasia at 24 h, 7 d, 14 d and 30 d p.i., and then the organs and tissues were digested in freshly prepared aqua regia, after which they were quantified by ICP-MS. To analyze different time biodistribution in AKI model, normal ICR mice and AKI 2 h mice (female, 6–8 weeks, n = 3 in each group) were intravenously injected with of 40 mg/kg E-Au-Agents and then their major organs and tissues (blood, muscle, heart, lung, spleen, liver and kidney) were collected and weighed following the mice’s euthanasia at 10 min and 24 h p.i., and then the organs and tissues were digested in freshly prepared aqua regia, after which they were quantified by ICP-MS.
Renal clearance efficiency of E-Au-Agents
ICR mice (female, 6–8 weeks, n = 3) were intravenously injected of E-Au-Agents (40 mg/kg, 100 mg/kg and 200 mg/kg) and then placed in metabolic cages for urine and feces collection at 2 h and 24 h p.i. The concentration of Au in the urine samples was quantified by digesting the samples in freshly prepared aqua regia and measuring the resulting solution by ICP-MS.
Urine-related characterization post injection of E-Au-Agents
ICR mice (female, 6–8 weeks) were intravenously injected of E-Au-Agents (200 mg/kg) and then placed in metabolic cages for urine collection at 30 min and 24 h p.i. The urine CT images were captured on the animal micro-CT (Quantum GX, PerkinElmer) and the imaging parameters were set as follows: voltage = 90 kV, current = 88 μA, scan time = 2 min, FOV = 72 mm. The urine fluorescence images were recorded using BLT Aniview 600 in vivo imaging system (IVIS) and the imaging parameters were set as follow: Ex/Em filter: 465/680 nm; 5 sec exposure time; 2×2 binning. TEM images of urine were taken using the Talos L120c transmission electron microscope.
Nanoparticle distribution in the kidney by silver staining
The distribution of nanoparticles in the kidney was determined through silver staining. Kidneys were harvested and then fixed with 4% paraformaldehyde, the fixed kidneys were then embedded and sectioned into 4 µm sections. For silver enhancement staining of AuNPs in paraffin-embedded kidney sections, the sections were first dewaxed in xylene and rehydrated in a graded series of ethanol solutions into deionized water. And then 0.1 M silver nitrate aqueous solution and 0.2 mg/mL hydroquinone aqueous solution were added onto the kidney section at 1:1 (v/v) ratio for 15 min to stain the tissue to obtain an optimal contrast of the AuNPs and minimized nonspecific staining. The kidney tissue sections were thoroughly rinsed using deionized water and dried at room temperature, the resulting tissue slices were stained with hematoxylin for 5 min, and then differentiated with 1% acid alcohol solution. After that, the slices were incubated with eosin for 2 s, and then dehydrated with alcohol. Finally, the slices were sealed with xylene and imaged with the inverted microscope (Nikon Eclipse Ti2).
Nanoparticle distribution in the kidney by EM imaging
ICR mice (female, 6–8 weeks) were intravenously injected with the E-Au-Agents (40 mg/kg) or PBS and then were sacrificed and fixed via transcardiac perfusion at 24 h post injection. Specifically, 20 mL heparinized PBS was first used to perfuse the mice under a perfusion speed of 2 mL/min using a syringe pump, followed by the perfusion of 30 mL 4% paraformaldehyde fixative at the same perfusion speed. After the perfusion process, the kidneys of mice were harvested and cut into 1mm3 cubes (cortex area of the kidney was selected for EM imaging of proximal tubules). The tissue cubes were immersed in 2.5% glutaraldehyde and keep at 4 °C for at least 24 h for further fixation. Subsequently, the fixed tissue block was entrusted to Wuhan Servicebio Biotechnology Co., Ltd. for resin embedding and ultra-thin sectioning. No membrane staining with uranyl acetate and lead citrate were used and also no gold or silver enhancement for AuNPs were used. EM images were taken using the Talos L120c transmission electron microscope.
Immunofluorescence staining of OCTN1
Kidneys were harvested and then embedded using a frozen embedding medium, the embedded kidneys were then sectioned into 10 µm sections. The sections were blocked with antibody blocking solution for 1 h, after which the blocking solution was removed and the diluted OCTN1 (SLC22A4) rabbit polyclonal antibody solution was added and incubated overnight at 4 °C. Subsequently, the primary antibody solution was removed and the diluted FITC-conjugated goat anti-rabbit IgG solution was added and incubated at room temperature for 30 min. Finally, the nuclei were stained with Hoechst 33342, and following the completion of the staining process, the sections were washed and sealed with glycerin. The images were captured using an inverted fluorescence microscope (Nikon Eclipse Ti2). The nucleus was imaged using the DAPI fluorescence channel (Ex = 405 nm, Em = 460 nm), and OCTN1 was imaged using the FITC fluorescence channel (Ex = 490 nm, Em = 525 nm).
Western blot analysis
Kidney total protein extraction was performed by homogenizing kidney tissues in the lysis buffer (contain protease inhibitors). The supernatants of the mixture were obtained by centrifugation at 4 °C (15 min, 12,000 × g). The levels of OCTN1and GAPDH were evaluated using the Protein Simple JessTM Automated Western Blot System. Total protein of kidney was quantified using the bicinchoninic acid assay (BCA kit). We prepared a 1:50 or 1:100 dilution of antibodies in an antibody diluent. We used 12–230 kDa separation capillary cartridges kit for detection.
Inhibitor experiments
For competitor experiment by pre-injection of free EGT, ICR mice (female, 6–8 weeks, n = 3) were pre-injected with 50 mg/kg ergothioneine through tail vein, followed by the immediate intravenous injection of 40 mg/kg E-Au-Agents. At 30 min post injection of E-Au-Agents, the urine, blood and essential organs were harvested. Amounts of AuNPs in the urine, blood and organs were determined by ICP-MS. For inhibitor experiment by pre-injection of chlorpromazine (CPZ), ICR mice (female, 6–8 weeks, n = 3) were pre-injected with 20 mg/kg chlorpromazine intraperitoneally and after 30 min, the mice were intravenously injected with E-Au-Agents (40 mg/kg) and were under anesthesia state for 30 min. Then, the mice were dissected for the collection of urine, blood and essential organs. Amounts of AuNPs tissue were determined by ICP-MS. For control group, the mice were re-injected PBS intraperitoneally at 30 min prior to injection of E-Au-Agents were also under anesthesia state by inhalation of isoflurane until organ collection.
Establishment of the rhabdomyolysis-induced AKI mice model
ICR mice (female, 6~8 weeks) were deprived of water but had access to food for 15 h and then 8 mL/kg glycerol (50%) were intramuscularly administrated into the bilateral lower limb muscles of mice for AKI induction. All mice were then given free access to water and food after glycerol injection.
In vivo CT imaging
The time-dependent CT images were captured on the animal micro-CT (Quantum GX, PerkinElmer). Briefly, in normal condition, ICR mice (female, 6~8 weeks, n = 3) were anesthetized and then intravenously injected with 200 mg/kg E-Au-Agents (~2.5 mg/12.7 μmole of gold). For AKI group, at 2 h post glycerol intramuscular injection, AKI model mice (n = 3) were anesthetized and then intravenously injected with 200 mg/kg dose of E-Au-Agents. Images were obtained before and at different time points after the injection of E-Au-Agents and the CT value of kidney and bladder was measured. The imaging parameters were set as follows: voltage = 90 kV, current = 88 μA, scan time = 2 min, FOV = 72 mm. The contrast effect in normal condition was compared using iopromide, which is commonly used in clinical practice (iodine doses of 12.7 μmole and 31.5 μmole). The reconstructed image was post-processed with 3D rendering on the Analyze image processing workstation, and the CT value of kidney and bladder were determined by imageJ software from each mouse.
Serum biochemistry index test
The blood samples were allowed to clot at room temperature for 1 h, after which the clot was removed by centrifugation at 1200 × g for 15 min. The serum was then carefully collected. The serum levels of blood urea nitrogen (BUN) and serum creatinine (sCr) were detected by using the automatic biochemical analyzer (URIT CA-200 Vet).
Histopathological examination of kidney
Kidneys were harvested and then fixed with 4% paraformaldehyde, the fixed kidneys were then embedded and sectioned into 4 µm sections. The kidney slices were stained with hematoxylin for 5 min, and then differentiated with 1% acid alcohol solution. After that, the slices were incubated with eosin for 2 s, and then dehydrated with alcohol. Finally, the slices were sealed with xylene and imaged with the inverted microscope (Nikon Eclipse Ti2). Acute tubular injury was assessed by determining the degree of renal tubular injury in mouse kidney sections. Tubular injury was defined as tubular dilation, tubular atrophy, tubular cast formation, sloughing of TECs, or loss of the brush border and thickening of the tubular basement membrane. The acute tubular injury score was evaluated using the following scoring system: Score 0: normal tubules no evidence of injury; score 1: mild focal tubular dilatation with occasional epithelial attenuation; score 2: patchy moderate tubular dilatation, more extensive epithelial attenuation and edema; score 3: moderate to marked tubular dilatation with diffuse tubular attenuation, edema and frank tubular epithelial necrosis; score 4: intrarenal tubular cast formation, marked loss of TEC, complete loss of brush border. The score of each kidney sample was reported as the mean of 10 random high-power (400×) fields.
Kidney ROS staining
Kidneys were harvested and then embedded using a frozen embedding medium, the embedded kidneys were then sectioned into 10 µm sections. The ROS were stained with DCFH-DA for 30 min, and the nuclei were stained with Hoechst 33342. After the completion of the staining process, the sections were washed and sealed with glycerin. The images were captured using an inverted fluorescence microscope (Nikon Eclipse Ti2). The nucleus was imaged using the DAPI fluorescence channel (Ex = 405 nm, Em = 460 nm), and ROS was imaged using the FITC fluorescence channel (Ex = 490 nm, Em = 525 nm).
Detection of SOD, CAT and MDA levels in the kidney
Kidneys were harvested and then homogenized. SOD, CAT and MDA levels were assessed with assay kits. Briefly, after centrifugation of the kidney homogenate at 10,000 × g for 10 min, the supernatant was used to determine the protein concentration (CBB method), and then the SOD, CAT and MDA levels in the supernatant were detected according to the kit process.
Biosafety assays
EDTA-stabilized blood samples were collected from ICR mice retro-orbitally. One milliliter of the blood sample was diluted with 3 mL of 0.9% saline and centrifuged at 1200 × g for 5 min to isolate red blood cells. The red blood cells were washed three times with 0.9% saline and resuspended in 4 mL of 0.9% saline. A negative control was prepared by mixing 0.9 mL of PBS with 0.1 mL of the diluted red blood cell suspension. A positive control was established using 0.9 mL deionized water mixed with 0.1 mL of the diluted red blood cell suspension. Experimental groups were formed by combining 0.9 mL of PBS containing different concentrations E-Au-Agents (0.01, 0.05, 0.1, 0.25, 0.5 and 1 mg/mL) with 0.1 mL of the diluted red blood cell suspension. All groups were incubated at 37 °C for 1 h and subsequently centrifuged at 1200 × g for 5 min. Then, 200 μL of the supernatant was collected, and the absorption value at 540 nm was measured in a 96 well plate to calculate the hemolytic rate according to the following formula (1):
ASample represented the absorbance of experimental group. ANC represented the absorbance of negative control group. APC represented the absorbance of positive control group.
ICR mice (female, 6–8 weeks, n = 3) were intravenously injected with the E-Au-Agents (200 mg/kg). At 30 min, 24 h and 7 days after injection of E-Au-Agents, serum of each mouse was collected for testing of kidney and liver function biomarkers, including blood urea nitrogen (BUN), serum creatinine (sCr), alanine transaminase (ALT) and aspartate transaminase (AST). After 7 days, the mice were dissected and their main organs (liver, spleen, kidney, heart, and lung) were harvested for H&E staining. Another group of animals was dissected at 7 days p.i., and the main organs and tissues were completely removed. The concentration of Au in the tissue samples was quantified by digesting the samples in freshly prepared aqua regia and measuring the resulting solution by ICP-MS.
AKI relief
After the CT scan was completed, at 24 after injection of E-Au-Agents, serum of each mouse was collected for testing of renal function biomarkers, blood urea nitrogen (BUN) and serum creatinine (sCr), and then the mice were dissected and the kidneys were harvested for H&E staining. To monitor long-term treatment effects, after 16 h of water deprivation, ICR mice (female, 6~8 weeks) were anesthetized with isoflurane. Then, intramuscular injection of 50% glycerol solution (8 mL/kg, dissolved in physiological saline, v/v) into the bilateral lower limb muscles of mice to induce AKI. Mice receiving i.m. injection of saline served as a normal control group (n = 3). At 2 h post glycerol i.m. injection, AKI mice (n = 5) were intravenously injected with 40 mg/kg E-Au-Agents, mice receiving i.v. injection of PBS served as an AKI control group (n = 5). And then the survival of mice was monitored daily.
Prevention of AKI
ICR mice (female, 6–8 weeks, n = 5) were firstly injected with 40 mg/kg E-Au-Agents or PBS intravenously. After 2 h, mice received intraperitoneal injection of cisplatin (dissolved in PBS at 1 mg/mL) at doses of 20 mg/kg. The body weight and survival rate of mice was then monitored daily. At 0, 1, 4 and 7 days after injection of cisplatin, serum of each mouse was collected for testing of renal function biomarkers, blood urea nitrogen (BUN) and serum creatinine (sCr).
Statistics and reproducibility
All experiments were performed at least three individual times with similar results, unless otherwise noted. Data are expressed as mean ± SD (standard deviation). The differences between two groups were compared by analysis of two-sided unpaired Student’s t test, except for Fig. 7d, in which one-sided unpaired Student’s t test was used, and differences among multiple groups were compared by One-way ANOVA. Exact P values are documented in the figures, P value < 0.05 was considered to indicate a statistically significant difference.
The conversion of human/rat dose into mouse dose
Conversion of human/rat doses to mouse doses was performed according to reported methods48. Briefly, the mouse equivalent dose (MED) can be calculated on the basis of body surface area by multiplying the human or rat dose (mg/kg) by the correction factor (Km) ratio. The Km is estimated by dividing the average body weight (kg) of species to its body surface area (m2). The MED is calculated by following formula (2):
For iopromide, the above formula (2) is used to calculate the MED of iopromide based on the commonly used dose for clinical CT urography (300 mg I/kg)52 resulting in a MED of 3700 mg I/kg.
For Ta nanodots, the above formula (2) is used to calculate the MED of Ta nanodots based on the rat dose (300 mg I/kg) reported49 resulting in a MED of 300 mg Ta/kg.
Reporting summary
Further information on research design is available in the Nature Portfolio Reporting Summary linked to this article.
References
Francis, A. et al. Chronic kidney disease and the global public health agenda: an international consensus. Nat. Rev. Nephrol. 20, 473–485 (2024).
Wang, X. et al. Validation of creatinine-based estimates of GFR when evaluating risk factors in longitudinal studies of kidney disease. J. Am. Soc. Nephrol. 17, 2900–2909 (2006).
Heller, N. et al. The state of the art in kidney and kidney tumor segmentation in contrast-enhanced CT imaging: results of the KiTS19 challenge. Med. Image Anal. 67, 101821 (2021).
Ferrero, A. et al. Understanding, justifying, and optimizing radiation exposure for CT imaging in nephrourology. Nat. Rev. Urol. 16, 231–244 (2019).
Francis, S. T., Selby, N. M. & Taal, M. W. Magnetic resonance imaging to evaluate kidney structure, function, and pathology: moving toward clinical application. Am. J. Kidney Dis. 82, 491–504 (2023).
Zhang, J. L. Functional magnetic resonance imaging of the kidneys-with and without gadolinium-based contrast. Adv. Chronic Kidney Dis. 24, 162–168 (2017).
Cheng, P. & Pu, K. Molecular imaging and disease theranostics with renal-clearable optical agents. Nat. Rev. Mater. 6, 1095–1113 (2021).
Garvey, C. J. Hanlon R. Computed tomography in clinical practice. BMJ 324, 1077–1080 (2002).
Mehran, R., Dangas, G. D. & Weisbord, S. D. Contrast-associated acute kidney injury. N. Engl. J. Med. 380, 2146–2155 (2019).
Fähling, M., Seeliger, E., Patzak, A. & Persson, P. B. Understanding and preventing contrast-induced acute kidney injury. Nat. Rev. Nephrol. 13, 169–180 (2017).
Jiang, Z., Zhang, M., Li, P., Wang, Y. & Fu, Q. Nanomaterial-based CT contrast agents and their applications in image-guided therapy. Theranostics 13, 483–509 (2023).
Yu, M. & Zheng, J. Clearance pathways and tumor targeting of imaging nanoparticles. ACS Nano 9, 6655–6674 (2015).
Yu, M., Xu, J. & Zheng, J. Renal clearable luminescent gold nanoparticles: from the bench to the clinic. Angew. Chem. Int. Ed. 58, 4112–4128 (2019).
Du, B., Yu, M. & Zheng, J. Transport and interactions of nanoparticles in the kidneys. Nat. Rev. Mater. 3, 358–374 (2018).
Huang, Y. et al. Physiological principles underlying the kidney targeting of renal nanomedicines. Nat. Rev. Nephrol. 20, 354–370 (2024).
Du, B. et al. Glomerular barrier behaves as an atomically precise bandpass filter in a sub-nanometre regime. Nat. Nanotechnol. 12, 1096–1102 (2017).
Xu, M. et al. Size-dependent in vivo transport of nanoparticles: implications for delivery, targeting, and clearance. ACS Nano 17, 20825–20849 (2023).
Huang, Y., Yu, M. & Zheng, J. Charge barriers in the kidney elimination of engineered nanoparticles. Proc. Natl. Acad. Sci. USA. 121, e2403131121 (2024).
Tang, S. et al. Tailoring renal clearance and tumor targeting of ultrasmall metal nanoparticles with particle density. Angew. Chem. Int. Ed. 55, 16039–16043 (2016).
Yu, M. et al. Noninvasive staging of kidney dysfunction enabled by renal-clearable luminescent gold nanoparticles. Angew. Chem. Int. Ed. 128, 2837–2841 (2016).
Ning, X. et al. Gold nanoparticle transport in the injured kidneys with elevated renal function biomarkers. Adv. Mate. 36, 2402479 (2024).
Yu, M., Liu, J., Ning, X. & Zheng, J. High-contrast noninvasive imaging of kidney clearance kinetics enabled by renal clearable nanofluorophores. Angew. Chem. Int. Ed. 54, 15434–15438 (2015).
Jiang, X., Du, B., Tang, S., Hsieh, J. T. & Zheng, J. Photoacoustic imaging of nanoparticle transport in the kidneys at high temporal resolution. Angew. Chem. Int. Ed. 131, 6055–6061 (2019).
Xu, J. et al. In vivo X-ray imaging of transport of renal clearable gold nanoparticles in the kidneys. Angew. Chem. Int. Ed. 56, 13356–13360 (2017).
Tan, Y., Chen, M., Chen, H., Wu, J. & Liu, J. Enhanced ultrasound contrast of renal-clearable luminescent gold nanoparticles. Angew. Chem. Int. Ed. 60, 11713–11717 (2021).
Gyurászová, M., Gurecká, R., Bábíčková, J. & Tóthová, Ľ Oxidative stress in the pathophysiology of kidney disease: implications for noninvasive monitoring and identification of biomarkers. Oxid. Med. Cell. Longev. 2020, 5478708 (2020).
Jiang, D. et al. DNA origami nanostructures can exhibit preferential renal uptake and alleviate acute kidney injury. Nat. Biomed. Eng. 2, 865–877 (2018).
Xu, Y. et al. NIR-II photoacoustic-active DNA origami nanoantenna for early diagnosis and smart therapy of acute kidney injury. J. Am. Chem. Soc. 144, 23522–23533 (2022).
Ni, D. et al. Molybdenum-based nanoclusters act as antioxidants and ameliorate acute kidney injury in mice. Nat. Commun. 9, 5421 (2018).
Rosenkrans, Z. T. et al. Selenium-doped carbon quantum dots act as broad-spectrum antioxidants for acute kidney injury management. Adv. Sci. 7, 2000420 (2020).
Weng, Q. et al. Catalytic activity tunable ceria nanoparticles prevent chemotherapy-induced acute kidney injury without interference with chemotherapeutics. Nat. Commun. 12, 1436 (2021).
Fu, T. T. & Shen, L. Ergothioneine as a natural antioxidant against oxidative stress-related diseases. Front. Pharmacol. 13, 850813 (2022).
Franzoni, F. et al. An in vitro study on the free radical scavenging capacity of ergothioneine: comparison with reduced glutathione, uric acid and trolox. Biomed. Pharmacother. 60, 453–457 (2006).
Wijesekara, T. & Xu, B. J. Occurrence, dietary sources, quantification and bioactivities of natural antioxidant ergothioneine - a longavity vitamin?. Int. J. Food Sci. Technol. 59, 5951–5963 (2024).
Hseu, Y. C. et al. Dermato-protective properties of ergothioneine through induction of Nrf2/ARE-mediated antioxidant genes in UVA-irradiated Human keratinocytes. Free Radic. Bio. Med. 86, 102–117 (2015).
Dare, A., Channa, M. L. & Nadar, A. L-ergothioneine and its combination with metformin attenuates renal dysfunction in type-2 diabetic rat model by activating Nrf2 antioxidant pathway. Biomed. Pharmacother. 141, 111921 (2021).
Gründemann, D., Hartmann, L. & Flögel, S. The ergothioneine transporter (ETT): substrates and locations, an inventory. FEBS Lett. 596, 1252–1269 (2022).
Tokuhiro, S. et al. An intronic SNP in a RUNX1 binding site of SLC22A4, encoding an organic cation transporter, is associated with rheumatoid arthritis. Nat. Genet. 35, 341–348 (2003).
Shinozaki, Y. et al. Impairment of the carnitine/organic cation transporter 1-ergothioneine axis is mediated by intestinal transporter dysfunction in chronic kidney disease. Kidney Int. 92, 1356–1369 (2017).
Tamai, I. et al. Involvement of OCTN1 (SLC22A4) in pH-dependent transport of organic cations. Mol. Pharmaceutics 1, 57–66 (2004).
Gründemann, D. et al. Discovery of the ergothioneine transporter. Proc. Natl. Acad. Sci. USA. 102, 5256–5261 (2005).
Soo Choi, H. et al. Renal clearance of quantum dots. Nat. Biotechnol. 25, 1165–1170 (2007).
Liu, J. et al. Passive tumor targeting of renal-clearable luminescent gold nanoparticles: long tumor retention and fast normal tissue clearance. J. Am. Chem. Soc. 135, 4978–4981 (2013).
Liu, J. et al. PEGylation and Zwitterionization: pros and cons in the renal clearance and tumor targeting of near-IR-emitting gold nanoparticles. Angew. Chem. Int. Ed. 52, 12572–12576 (2013).
Ouyang, B. et al. The dose threshold for nanoparticle tumour delivery. Nat. Mater. 19, 1362–1371 (2020).
Xu, J. et al. Dose dependencies and biocompatibility of renal clearable gold nanoparticles: from mice to non-human primates. Angew. Chem. Int. Ed. 57, 266–271 (2018).
Huang, Y., Yu, M. & Zheng, J. Proximal tubules eliminate endocytosed gold nanoparticles through an organelle-extrusion-mediated self-renewal mechanism. Nat. Nanotechnol. 18, 637–646 (2023).
Nair, A. B. & Jacob, S. A simple practice guide for dose conversion between animals and human. J. Basic Clin. Pharm. 7, 27–31 (2016).
Dong, Y. et al. Gram-scale synthesis of renal-clearable tantalum nanodots with high water solubility for computed tomography imaging in vivo. ACS Nano 18, 25081–25095 (2024).
Huang, J., Li, J., Lyu, Y., Miao, Q. & Pu, K. Molecular optical imaging probes for early diagnosis of drug-induced acute kidney injury. Nat. Mater. 18, 1133–1143 (2019).
Peng, Y. et al. Early detection and noninvasive staging of kidney dysfunction by a PEGylated conventional fluorophore via GFR-sensitive renal transport. Bioconjugate Chem. 35, 1258–1268 (2024).
Newhouse, J. H. et al. Efficacy and safety of iopromide for excretory urography. Invest. Radiol. 29, S68–S73 (1994).
Acknowledgements
This work was supported by National Key R&D Program of China (2023YFB3810300 to B.D. and X.J.), the National Natural Science Foundation of China (32271434, A4220530 to B.D., 22275056, A4220480 to X.J.), and the startup package from Guangzhou First People’s Hospital, the Second Affiliated Hospital of South China University of Technology (KY09060001, PTHW20231101, PT32271434 to B.D.). The schematic image materials in the figures are created with the help of BioRender.com.
Author information
Authors and Affiliations
Contributions
B.D. conceived the idea and designed experiments with M.X., M.X. performed all experiments and analyzed data with B.D. and X.J., Y.Q. assisted in the synthesis of E-Au-Agents, Y.P. assisted in the in vivo experiments and analysis of CT data, H.L. assisted in ICP-MS, Y.C. assisted in the tissue section and staining and Z.W. assisted in TEM imaging. Y. L. assisted in the synthesis of PEG-AuNPs. B.D. and M.X. wrote the manuscript and X.J. assisted in the manuscript revision. B.D. supervised the project. All authors discussed the results and commented on the manuscript.
Corresponding authors
Ethics declarations
Competing interests
B.D., M.X. and X.J. are inventors on patent applications (CN: ZL202411455898.1, US: 19/212,792) for the development and applications of E-Au-Agent reported in this study. The remaining authors declare no competing interests.
Peer review
Peer review information
Nature Communications thanks Peng Huang, Sandra Rayego Mateos, and the other, anonymous, reviewer(s) for their contribution to the peer review of this work. A peer review file is available.
Additional information
Publisher’s note Springer Nature remains neutral with regard to jurisdictional claims in published maps and institutional affiliations.
Supplementary information
Source data
Rights and permissions
Open Access This article is licensed under a Creative Commons Attribution-NonCommercial-NoDerivatives 4.0 International License, which permits any non-commercial use, sharing, distribution and reproduction in any medium or format, as long as you give appropriate credit to the original author(s) and the source, provide a link to the Creative Commons licence, and indicate if you modified the licensed material. You do not have permission under this licence to share adapted material derived from this article or parts of it. The images or other third party material in this article are included in the article’s Creative Commons licence, unless indicated otherwise in a credit line to the material. If material is not included in the article’s Creative Commons licence and your intended use is not permitted by statutory regulation or exceeds the permitted use, you will need to obtain permission directly from the copyright holder. To view a copy of this licence, visit http://creativecommons.org/licenses/by-nc-nd/4.0/.
About this article
Cite this article
Xu, M., Qi, Y., Peng, Y. et al. Reno-protective CT contrast nanoagent targets proximal tubular epithelium for kidney disease imaging and repair in a mouse model. Nat Commun 16, 9346 (2025). https://doi.org/10.1038/s41467-025-64432-9
Received:
Accepted:
Published:
Version of record:
DOI: https://doi.org/10.1038/s41467-025-64432-9






