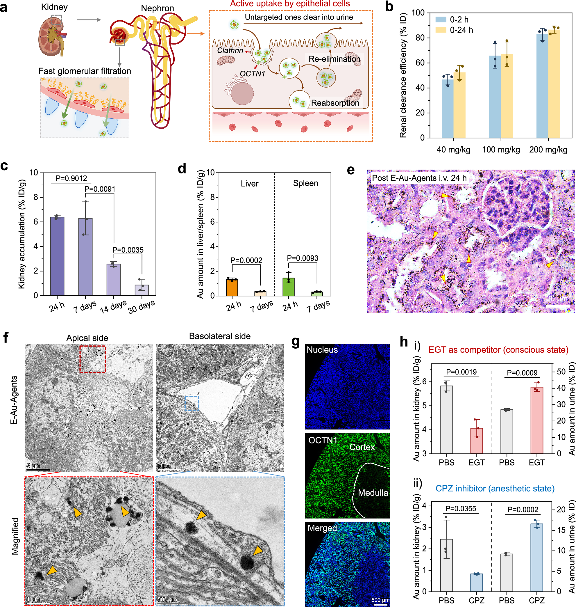
Fig. 3: Principle of in vivo renal targeting and intrarenal transport of E-Au-Agents.

a Schematic illustration of intrarenal targeting and transport of E-Au-Agents. b Renal clearance efficiencies of E-Au-Agents at dose of 40 mg/kg (23.2 mg Au/kg), 100 mg/kg (58 mg Au/kg) and 200 mg/kg (116 mg Au/kg) within 2 h and 24 h post intravenous injection (p.i.). (n = 3 mice). c Accumulation of E-Au-Agents (40 mg/kg) in the kidneys at 24 h, 7 days, 14 days and 30 days p.i. (n = 3 mice). d Accumulation of E-Au-Agents (40 mg/kg) in the liver and spleen at 24 h and 7 days p.i. (n = 3 mice). e Representative images of silver-enhanced and hematoxylin and eosin (H&E)-stained sections of kidneys obtained at 24 h p.i. of E-Au-Agents. Nanoparticles were indicated by yellow triangles. f Representative transmission electron microscopy (TEM) images of renal proximal tubules at 24 h p.i. of E-Au-Agents. Nanoparticles were indicated by yellow triangles. Experiments in (e, f) were independently repeated three times with similar results. g Representative immunostaining images of OCTN1 expression (green signal) in the kidneys of ICR mouse. Nucleus was stained by blue. Scale bar: 500 µm. This staining was repeated in three biologiocal independent mice. h Renal accumulation and clearance efficiency of E-Au-Agents at 30 min post injection before and after treatment with competitor of free EGT (i) and inhibitors chlorpromazine (CPZ) (ii), respectively. As the mouse was anesthetized after CPZ treatment, the relative PBS group was conducted under anesthetic state by isoflurane. (n = 3 mice). All data points in this figure are presented as mean ± SD. Statistical significance was evaluated by two-sided unpaired Student’s t test. Source data are provided as a Source Data file. Figure 3a were created with the assistantce of BioRender, Jiang, X. (2025) https://BioRender.com/tgm1fca.