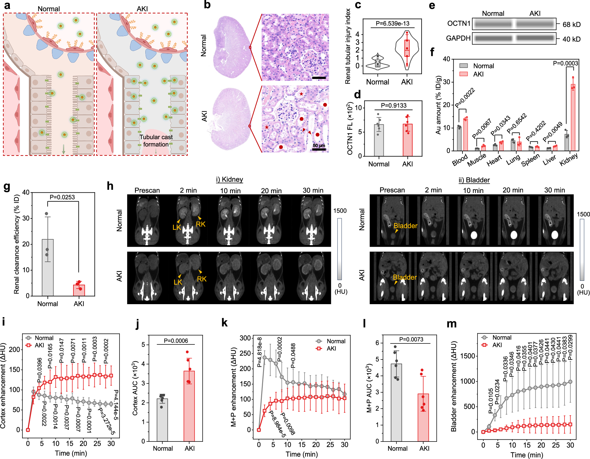
Fig. 5: Early detection of renal dysfunction through CT imaging.

a Schematic illustration of E-Au-Agent intrarenal transport under normal and rhabdomyolysis-induced acute kidney injury (AKI) conditions. b Hematoxylin and eosin (H&E) staining of kidney tissues from normal and AKI groups. Arrows: sloughing of tubular epithelial cells; asterisks: formation of casts; round dots: dilation of tubule. Scar bar: 50 µm. c Renal tubular injury score of normal and AKI groups. Box plots: mean (center points), standard deviation range (bounds of box), median (center line), whiskers (minima to maxima), the distribution used Kernel Smooth. (n = 3 mice, ten areas per mouse were analyzed, thus, 30 data dots were included in each group). d Renal OCTN1 expression. Fluorescence (FL) images were shown in Fig. 3g and Supplementary Fig. 23. (n = 3 mice, 6 data dots represented 6 kidneys of 3 mice). e Western blot of renal OCTN1 levels. GAPDH was loading control. The original images were presented in Supplementary Fig. 24. f Biodistribution of E-Au-Agents at 10 min post-injection. (n = 3 mice). g Renal clearance efficiency of E-Au-Agents at 10 min post-injection. (n = 3 mice). h Representative in vivo CT images of kidneys (i) and bladder (ii) in normal and AKI groups before and post-injection of E-Au-Agents. Kidneys and bladder were indicated by yellow triangles. RK right kidney, LK left kidney. Kinetic curves of cortex CT enhancement (i) and relative area under the curves (AUCs) (j). Kinetic curves of medulla and pelvis (M + P) CT enhancement (k) and relative AUCs (l). (n = 3 mice, 6 data dots represented 6 kidneys of 3 mice). m Kinetic curves of bladder CT enhancement (n = 3 mice). All data points are presented as mean ± SD. Statistical significance is evaluated by two-sided unpaired Student’s t test. Source data are provided as a Source Data file. Figure 5a were created with the assistantce of BioRender, Jiang, X. (2025) https://BioRender.com/1m5cnb9.