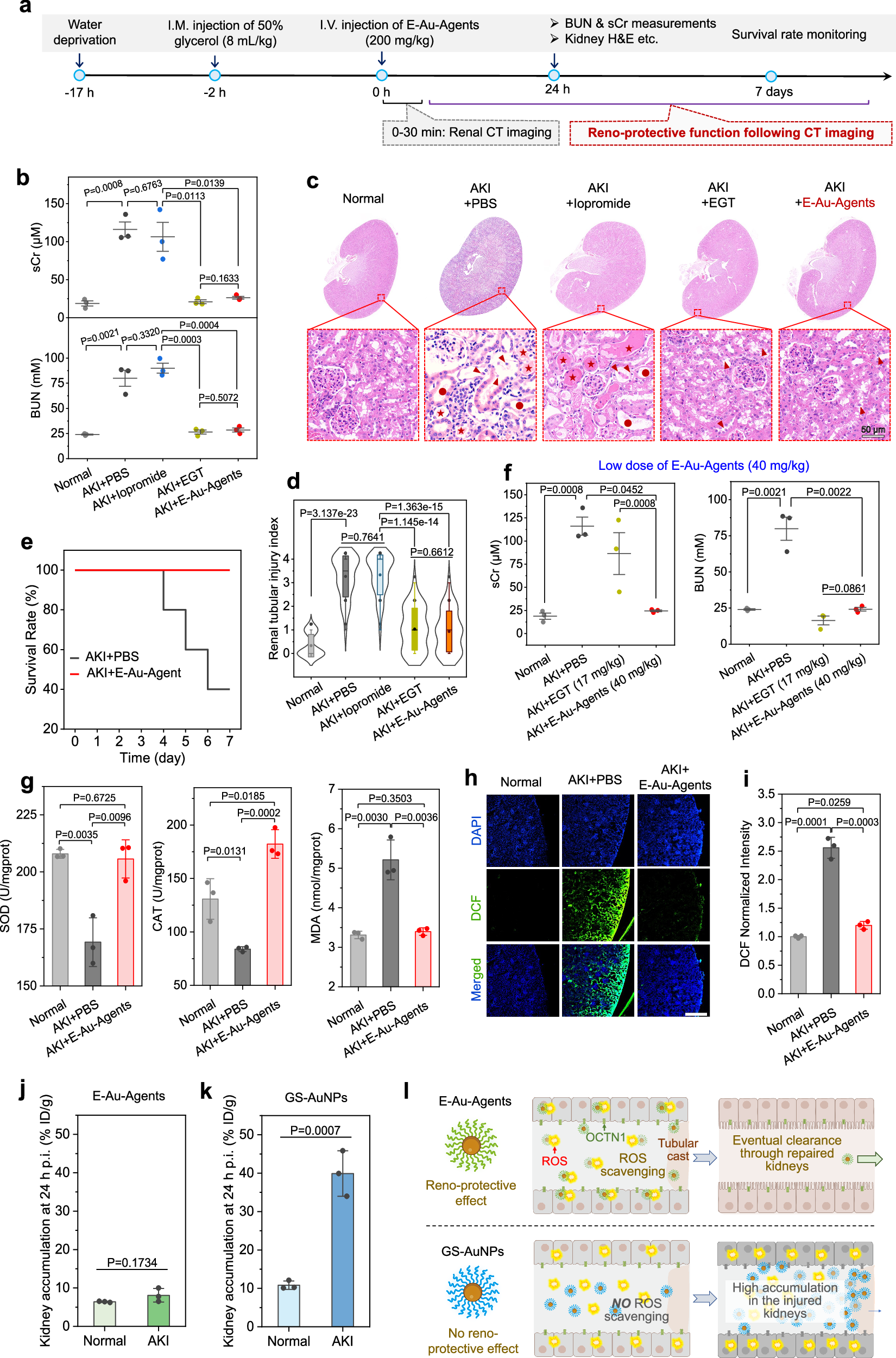
Fig. 6: Protective effects of E-Au-Agents against AKI after CT imaging window.

a Schematic illustration of experimental procedures. b Blood urea nitrogen (BUN) and serum creatine (sCr) levels after 24 h treatment. E-Au-Agents: 200 mg NPs/kg, 12.7 μM Au/mouse; iopromide: 12.7 μM I/mouse; free EGT: 85 mg/kg, same concentration as EGT of E-Au-agents. (n = 3 mice). c Representative images of hematoxylin and eosin (H&E) stained kidneys. Arrows: sloughing of tubular epithelial cells; asterisks: formation of casts, round dots: dilation of tubule. Scale bar: 50 µm. d Renal tubular injury score. Box plots: mean (center points), standard deviation range (bounds of box), median (center line), whiskers (minima to maxima), the distribution used Kernel Smooth. (n = 3 mice, ten areas per mouse were analyzed, thus, 30 data dots were included in each group). e Survival curves of AKI mice after treatment. (n = 5 mice). f BUN and sCr levels after 24 h treatment. E-Au-Agents: 40 mg NPs/kg; free EGT: 17 mg/kg, same concentration as EGT of E-A-agent. (n = 3 mice). g Superoxide dismutase (SOD), catalase (CAT) and malondialdehyde (MDA) levels after 24 h treatment. E-Au-Agents: 40 mg/kg. (n = 3 mice). Representative images of reactive oxygen species (ROS) staining (h) and quantitative analysis (i). Nucleus was stained by blue. Scale bar: 500 µm. (n = 3 mice). Renal accumulation of E-Au-Agents (j) and GS-AuNPs (k), which were non-reno-protective, at 24 h post-injection into normal and AKI mice. (n = 3 mice). l Schematic illustration of different clearance in AKI between E-Au-Agents and GS-AuNPs. All data points in this figure are presented as mean ± SD. Statistical significance is evaluated by two-sided unpaired Student’s t test. Source data are provided as a Source Data file. Figure 6l were created in BioRender. Jiang, X. (2025) https://BioRender.com/fenzlor.