Abstract
Living animals rely extensively on post-translational modifications (PTMs) to regulate protein activity, stability, subcellular localization, and protein-protein interactions. These modifications are tightly controlled by the balance of “writer” and “eraser” enzymes, which add or remove PTMs on proteins. Current strategies to measure writer and eraser activities in living animals largely depend on invasive methods, such as single-cell sequencing, quantitative mass spectrometry, or activity-based probes, which often lack cell or tissue specificity. In this study, we report the development of autonomous cells—both prokaryotic and eukaryotic—with the ability to biosynthesize and genetically encode acetyllysine using the genetic code expansion technology. These engineered living sensors with a site-specific acetyllysine modification can be transplanted into living animals, enabling real-time monitoring of PTM dynamics in living cells and animals. We further demonstrate the utility of these cells in tracking deacetylase activity and assessing the effects of deacetylase inhibitors on PTM dynamics in living animals in real time.
Introduction
Post-translational modifications (PTMs) play a critical role in various biological processes, profoundly impacting protein structure, dynamics, and function. A diverse array of PTMs—such as acetylation1, phosphorylation2, methylation3, ubiquitination4, and glycosylation5—can occur on residues like lysine, tyrosine, serine, and others, enabling precise control of protein interactions, localization, and activity. Present in proteins across all kingdoms of life, PTMs are essential for epigenetic regulation and various cellular processes, including DNA damage response, gene transcription, apoptosis, and metabolism6.
The levels of PTMs are tightly regulated by writer and eraser proteins, which add and remove these chemical modifications, respectively7,8,9,10. For example, histone acetyltransferases (HATs) act as writers of acetylation11, while histone deacetylases (HDACs) serve as erasers12, with their dynamic balance governing acetylation levels and regulating a wide range of biological functions. Due to their critical roles, therapies targeting these enzymes hold significant promise for treating a variety of diseases, including cancer and neurological disorders13,14,15. Dysregulation of writers and erasers can profoundly alter gene expression, enzyme activity, and signaling pathways, contributing to disease progression. To address this, small molecules and biologics have been developed to specifically target a diverse range of PTM writers and erasers, restoring aberrant PTM patterns. For example, kinase inhibitors such as Imatinib, Dabrafenib, and Lapatinib, which target phosphorylation pathways, have been FDA-approved for treating leukemia, melanoma, and advanced breast cancer16. Similarly, HDAC inhibitors like Vorinostat and Valproic Acid have been approved for the treatment of T-cell lymphoma and neurological disorders17. Despite these advancements, non-invasive strategies to monitor PTM dynamics or the activity of writer and eraser modulators in living animals remain unavailable.
Current approaches for measuring PTM levels or the activities of PTM enzymes rely primarily on in vitro assays, such as antibody-based techniques, mass spectrometry, immunoprecipitation, immunofluorescence, and western blotting18. While effective, these methods are invasive, time-consuming, and unsuitable for in vivo studies or in situ detection. Peptide-based chemical probes have also been developed to assess PTM modulator activity19,20,21. For instance, the commercial FLUOR DE LYS® (FDL) assay measures HDAC activity through a two-step process22: deacetylation of an acetylated peptide, followed by trypsin cleavage to release 7-amino-4-methyl-coumarin (AMC), which produces increased fluorescence. However, these chemical probes are largely confined to in vitro assays and are rarely used in cellular systems due to limitations in cell permeability, selectivity, and sensitivity.
The key to developing sensors capable of monitoring PTM enzyme activities in living cells or animals lies in the site-specific installation of homogeneous modifications at desired residues. Chemical biology methods, such as native chemical ligation23, expressed protein ligation24, and other semisynthetic approaches25,26,27,28,29, have been effectively utilized to produce precisely modified proteins for studying the structure and function of PTMs. However, these techniques are predominantly performed in vitro, limiting their applicability for installing desired PTMs in live cells or animals. The genetic code expansion (GCE) method allows for the site-specific incorporation of noncanonical amino acids (ncAAs) into proteins, providing a powerful tool to study the structure and function of PTM-modified proteins30,31,32,33,34. This technique relies on introducing bioorthogonal aminoacyl-tRNA synthetase (aaRS)/tRNA pairs, which incorporate ncAAs at amber codons within target proteins35,36,37,38,39. GCE has been widely applied for preparing precision biological drugs40,41,42, enzyme engineering43,44,45,46,47, identifying protein-protein interactions48,49,50,51,52,53, and creating genetically encoded fluorescent probes54,55,56,57,58,59,60. Furthermore, it has been used to introduce PTMs at specific sites in proteins, effectively serving as “specific writers” of PTMs61,62,63,64,65. When ncAAs incorporated into reporter proteins block signals, they can function as genetically encoded sensors to detect the activity of corresponding PTM erasers. However, current technology for GCE relies on the efficient cellular uptake of chemically synthesized ncAAs, which must be exogenously supplied at high concentrations, significantly limiting its efficiency and practicality. This limitation becomes even more pronounced in complex eukaryotic organisms or animals, where poor pharmacokinetics and bioavailability further hinder the incorporation of ncAAs into proteins42,66,67. To address these issues, efforts have focused on engineering autonomous cells capable of biosynthesizing and incorporating various ncAAs, including p-amino-phenylalanine (pAF)68,69, phosphothreonine (pThr)70, nonhydrolyzable phosphoserine (nhpSer)71, para-nitro-L-phenylalanine (pN-Phe)72, 5-hydroxyl-tryptophan (5HTP)73, sulfotyrosine (sTyr)74, and others75,76,77. However, to date, no engineered cells have been reported that can autonomously biosynthesize lysine analogs, particularly lysine PTMs, and incorporate them into proteins. Furthermore, the application of such autonomous cells in living animals remains unexplored, presenting a significant opportunity for advancing this field.
In this study, we developed unnatural prokaryotic and eukaryotic cells capable of biosynthesizing the PTM acetyllysine (AcK) and incorporating it into proteins in a site-specific manner. These autonomous organisms demonstrate significantly enhanced efficiency of PTM incorporation compared to exogenous feeding of AcK at concentrations up to 20 mM. The creation of these cells, equipped with an additional AcK building block, enables the in vivo monitoring of PTM writer and eraser activities (Fig. 1a). By incorporating fluorescent and bioluminescent sensors with site-specific AcK modifications, we achieved real-time tracking of HAT and HDAC activities in living cells, as well as visualization of acetylation dynamics within animal models. These living sensors can be introduced into the animals to monitor deacetylase activity and evaluate the effects of deacetylase inhibitors in real time.
a AcK is biosynthesized from lysine and acetyl-CoA by LAT candidates identified in this study. The resulting AcK is then site-specifically incorporated into firefly luciferase (Fluc) proteins in HCT116 cells to monitor sirtuin activity in vivo. b A schematic representation of genetic circuits used to evaluate the activity of LATs in producing AcK in E. coli. c Production of sfGFP-Y151AcK in E. coli was analyzed under varying concentrations of AcK or through its biosynthesis. d LC–MS analysis of lysine acetylation catalyzed by LYC1, followed by DNS derivatization. (i) DNS-AcK standard, (ii) with LYC1 and Acetyl-CoA, (iii) with LYC1 and acetyl phosphate (Ac-P), and (iv) without LYC1. The EIC (+) traces correspond to m/z = 422. e SSN analysis generated by the EFI-EST server using the top 100 homologs of LYC1 from NCBI as input sequences, with an E-value of 40. f Screening of LYC1 homologs was performed using a fluorescence assay. All tested proteins are represented within the same cluster as LYC1 in (e). c, f Data are plotted as the mean ± standard deviation from n = 3 independent biological replicates. Statistical analysis was performed using two-tailed unpaired t-test. *P < 0.05; ****P < 0.0001. Exact p-values: P = 0.0317 for (c); P < 0.0001 for (f). arb. units, arbitrary units. Source data are provided as a Source Data file.
There have been conflicting reports on the antitumor effects of inhibiting silent mating type information regulation 2 homolog 1 (SIRT1).78 While several studies provide strong evidence that SIRT1 can function as a tumor suppressor, for example, Firestein et al. demonstrated that SIRT1 overexpression in APCmin/+ mice reduces colon cancer formation,79 other studies highlight its oncogenic roles, such as promoting cell survival and metabolic reprogramming in cancer cells.80,81 Recent reviews emphasize that SIRT1’s function is highly context-dependent, varying across tumor types and stages.82 These findings underscore the need for in vivo models that can directly monitor SIRT1 activity in physiologically relevant settings. Using engineered cells with AcK as a living SIRT1 sensor, we demonstrated that while a specific SIRT1 inhibitor can significantly suppress SIRT1 activity of HCT116 cells in vivo, it does not reduce tumor growth.
Results
Discovery of a lysine acetyltransferase (LAT) for free lysine using a sequence similarity network
The development of completely autonomous cells incorporating a 21st amino acid has been significantly hindered by the scarcity of verified biosynthetic pathways for ncAAs and the frequent incompatibility of these pathways with GCE technology. This challenge becomes even more pronounced when attempting to create unnatural cells with AcK. Although numerous N-acetyltransferases (NATs) have been reported to modify lysine residues, these enzymes are typically specific to lysine within polypeptides or proteins83 and are unable to generate standalone AcK required for GCE applications. Consequently, our initial goal was to identify an enzyme capable of acetylating free lysine. To achieve this, we began testing LYC1 (UniProt primary accession: P41929) from Yarrowia lipolytica, an enzyme involved in the initial step of the lysine degradation pathway84, as well as O17731 and O34895, which have been reported to acetylate thialysine (S-(2-aminoethyl)-L-cysteine)85 and β-lysine86, respectively.
To test their ability to biosynthesize AcK and subsequently incorporate it into target proteins, we selected a “superfolder” green fluorescent protein (sfGFP) as the reporter. We cloned the codon-optimized genes for Escherichia coli into the pEvol vector. To facilitate amber codon suppression, we generated the suppression plasmid pUltra-MbAcK3RS (IPYE)87, and it encodes the engineered Methanosarcina barkeri Pyrrolysyl-tRNA synthetase (MbPylRS) and the MmPyltRNACUA from Methanosarcina mazei, which together suppress the amber codon (Tyr151TAG) within an sfGFP variant encoded by the pET22b-sfGFP-Y151TAG plasmid (Fig. 1b). As expected, full-length sfGFP was expressed by co-expressing the pUltra-MbAcK3RS (IPYE) and pET22b-sfGFP-Y151TAG plasmids in E. coli BL21 (DE3) cells with the addition of 5-20 mM AcK (Fig. 1c). Conversely, the fluorescence signal was 22-fold lower in the absence of AcK compared to the signal observed with 20 mM AcK. To our delight, sfGFP expression was observed with LYC1, O17731, and O34895, indicating their successful roles in AcK biosynthesis. Among them, LYC1 exhibited the highest activity, showing a two-fold increase in fluorescence compared with that of the control group supplemented with 20 mM AcK. To confirm the enzymatic activity, we purified the most active enzyme LYC1 with a C-terminal His-tag from BL21 (DE3) cells (Supplementary Fig. 1). Acetyl coenzyme A (acetyl-CoA)88,89 and acetyl phosphate (Ac-P)90 are common cosubstrates for the acetylation of protein lysine. Therefore, we incubated lysine and LYC1 with two potential acetylation reagents, quenched the reactions with acetonitrile, and chemically labeled the products with dansyl chloride (DNS-Cl) before performing Liquid chromatography-mass spectrometry (LC-MS) analysis. LC-MS analysis revealed a peak corresponding to DNS-AcK in the extracted ion chromatogram (EIC) of the acetyl-CoA group (Fig. 1d and Supplementary Fig. 2). This peak was absent in the Ac-P group and LYC1-lacking controls and matched the retention time of the AcK standard, confirming that LYC1 catalyzes lysine acetylation specifically with acetyl-CoA as the substrate (Supplementary Fig. 3).
To identify the free lysine acetyltransferase (LAT) with the best activity, we generated a sequence similarity network (SSN)91 based on LYC1, which provides an effective way to visualize and analyze the relatedness of massive protein sequences on the basis of similarity of LYC1 protein. To generate the final SSN, an e-value of 40 and an alignment score of 40 were applied to top 100 homologs of LYC1 as identified by a BLAST search, generating representative nodes and edges that revealed five distinct enzyme clusters. Notably, LYC1 was located in a unique cluster with six other nodes (Fig. 1e). To evaluate the activities of these six homologs, we used a similar sfGFP reporter assay as described above. Except for KAG5366922.1 and QNP98806.1, which showed very weak activity, the other enzymes demonstrated stronger activity than feeding 5 mM AcK (Fig. 1f). Among them, RDW23166.1 exhibited the highest activity, so we selected it for AcK biosynthesis in the subsequent study. Interestingly, all enzymes in this SSN cluster are derived from fungi of the Yarrowia genus, suggesting that this enzyme family may have specific physiological significance within this genus. To characterize the enzymatic activity of RDW23166.1, its kinetic parameters were measured, showing a KM of 6.21 mM and a kcat of 21.19 min-1 for lysine (Supplementary Fig. 8).
Molecular mechanism of RDW23166.1 in the N-acetylation of free lysine
To investigate the molecular mechanism by which these enzymes specifically recognize lysine over proteins catalyzed by KATs, we downloaded the AlphaFold2 modeled structure from UniProt. We then performed molecular docking using this structure and lysine, which enabled us to identify potential residues in the substrate binding pocket that may be involved in specific binding (Fig. 2a). It also indicates that four residues, including Val93, Trp146, Ser147, and Tyr153, form hydrogen bonds with lysine, forming the basis for the specific binding to Lys. In addition, the cation–π interaction between Phe152 and the lysine side chain plays a crucial role in recognizing free lysine (Fig. 2a). The molecular dynamics simulation indicated that the structure of RDW23166.1 does not undergo significant changes (Fig. 2b, c). Proteins such as Tetrahymena GCN592 (Fig. 2d), which recognize lysine residues on proteins or peptides, typically have the pocket on their surface. In contrast, the corresponding pocket of RDW23166.1 is located at its center (Fig. 2e), suggesting that it is unlikely to accommodate large substrates, potentially explaining its specificity for Lys. The notable differences in the contact maps of HAT1, GCN5, and RDW23166.1 further highlight significant structural distinctions between them (Fig. 2f). To better understand the function of RDW23166.1 and its recognition of lysine, we conducted a Dali search to identify similar protein structures. This involved aligning the input structure with the PDB library to retrieve known proteins for structural and functional comparison (Supplementary Fig. 12). Most of these proteins are acetyltransferases with unknown substrates, suggesting they may not act as conventional acetyltransferases that target proteins or peptides. Among these, Mabs_Eis2 from Mycobacterium abscessus is reported to recognize aminoglycosides93. The unique nature of this substrate, along with RDW23166.1’s specificity for lysine, distinguishes them from HATs.
a RDW23166.1 structure (blue) predicted by AlphaFold2. Lysine (Lys, green) was docked into the structure using AutoDock Vina, and zoomed-in views highlight the residues (orange and cyan) surrounding Lys. b Root mean square deviation (RMSD) analysis of the RDW23166.1 backbone and lysine was performed over 100 ns molecular dynamics simulations of the complex systems at 303 K. c Radius of gyration of the backbone was analyzed over 100 ns molecular dynamics simulations of the complex systems at 303 K. d Ligand binding pocket of Tetrahymena GCN5 (PDB: 1QSN) identified by D3Pockets server. e Ligand binding pocket of RDW23166.1 identified by D3Pockets server. f Contact maps of Tetrahymena GCN5 (PDB: 1QSN), human HAT1 (PDB: 2P0W) and RDW23166. g Binding affinity energy of Tetrahymena GCN5, human HAT1, and RDW23166.1 toward different ligands predicted by docking. Histone H3 peptide: KSTGGKAPRKQ; Histone H4 peptide: KGGKGLGKGGAKRHR. h The activity of single mutations in RDW23166.1 was demonstrated through fluorescence experiments. Data are presented as mean values ± SEM from n = 3 independent biological replicates. i The top 12 residues identified for contributing to the residue-level energy of RDW23166.1 docked with Lys. arb. units, arbitrary units. Source data are provided as a Source Data file.
To further examine RDW23166.1’s substrate specificity for free lysine versus lysine residues in proteins, we conducted in vitro acetylation assays using a histone H3 peptide and histone H4 protein. LC-MS analysis detected no acetylation of the H3 peptide after incubation with RDW23166.1 (Supplementary Fig. 13a–c). Similarly, Western blotting of the H4 protein showed no acetylation signal with an acetylated-lysine antibody (Supplementary Fig. 13d, e). These results align with molecular docking simulations, which predicted RDW23166.1 binds free lysine more strongly than lysine-containing peptides (Fig. 2g). By contrast, docking of GCN5 and HAT1 favored peptides over free lysine. Together, these findings indicate RDW23166.1 selectively acetylates free lysine. To test whether RDW23166.1 acetylates other cellular proteins, we expressed RDW23166.1 in E. coli BL21 (DE3) cells. Western blot analysis of total cell lysates with an acetylated-lysine antibody showed no increase in overall protein acetylation upon RDW23166.1 expression (Supplementary Fig. 13f). Instead, a slight decrease compared to the control group was observed, possibly due to acetyl-CoA depletion resulting from its reaction with free lysine.
To further investigate the role of residues in lysine interaction and their impact on RDW23166.1 activity, Trp23, Val93, Trp146, Ser147, Asp148, Val149, Phe152, and Tyr153 were each mutated to alanine. The fluorescence assay demonstrated that W23A and W146A completely abolished the catalytic activity of RDW23166.1, while the activities of V93A, D148A, and F152A decreased by over 80% (Fig. 2h). This suggests that these residues are essential for lysine binding or enzyme activity, consistent with residue-level energy analyses. In these analyses, D148 exhibited the strongest contribution, suggesting it predominantly facilitates lysine entry and subsequent recognition (Fig. 2i). To identify conserved residues involved in the specific recognition of lysine by RDW23166 and its homologs within the same cluster from the SSN analysis, we performed a multiple sequence alignment of these sequences (Supplementary Fig. 14). The analysis revealed that residues T143–V149 (TPLWSDV) are highly conserved (Supplementary Fig. 15), and most of them are essential for lysine recognition (Fig. 2h). These conserved amino acids provide the molecular basis that enables RDW23166.1 and its homologs to catalyze lysine acetylation.
Biosynthesis and genetic encoding of AcK in E. coli
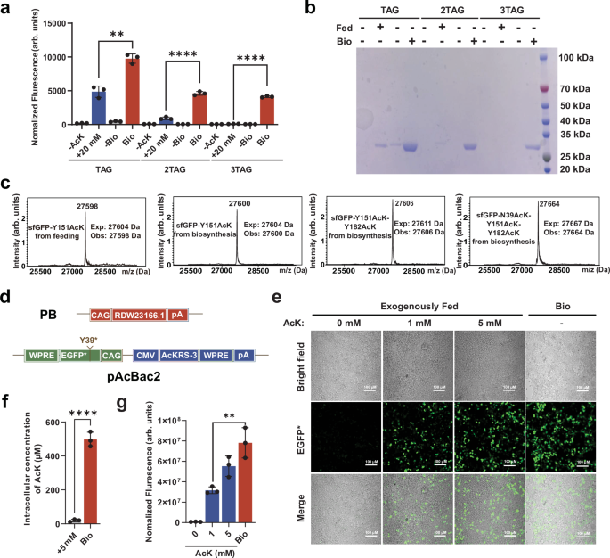
To assess the efficiency and specificity of biosynthesized AcK incorporation into proteins via the amber codon, three plasmids encoding RDW23166.1, the amber suppressor AcKRS/tRNA pair, and sfGFP with an amber mutation (Tyr151TAG) were co-expressed in E. coli BL21 (DE3) cells. Intact sfGFP-Y151AcK expression was detected only when AcK was supplied exogenously or when RDW23166.1 was induced (Fig. 3a). Notably, endogenous AcK biosynthesis resulted in higher expression levels of sfGFP-Y151AcK compared to exogenous feeding with 20 mM AcK (Fig. 3a), consistent with protein yield results (Fig. 3b). The sfGFP-Y151AcK protein was subsequently purified using Ni²⁺-NTA affinity chromatography and analyzed by ESI-MS (Fig. 3c). ESI-MS revealed a major observed mass of 27,600 Da (excluding the N-terminal Met), closely matching both the calculated mass and the mass obtained from exogenously fed cells.
a Comparison of the production of sfGFP-Y151AcK, sfGFP-Y151AcK-Y182AcK, and sfGFP-N39AcK-Y151AcK-Y182AcK from cells supplemented with AcK versus those producing biosynthesized AcK. b SDS-PAGE analysis of sfGFPs expressed in the presence (+) or absence (−) of exogenous 20 mM AcK (fed), or with ( + bio) or without (-bio) RDW23166.1 induction. Bio: biosynthesis; Fed: feeding. c ESI-MS analysis of sfGFP-AcK proteins expressed in E. coli, with either 20 mM AcK supplementation or AcK biosynthesis, as well as sfGFP-2AcK and sfGFP-3AcK proteins expressed via AcK biosynthesis. d A schematic representation of the genetic circuits used to generate completely autonomous mammalian cells producing AcK-containing proteins. e The confocal images of HEK293T cells expressing MmAcKRS-3, MmPyltRNACUA, and EGFP with an amber codon at the Tyr39 position, with or without feeding of 1 mM or 5 mM AcK, and the biosynthesis of AcK. Scale bar = 100 μm. Three times of the experiment were repeated with the same results. f Intracellular concentrations of AcK from exogenous AcK feeding or AcK biosynthesis. g The fluorescence signal of EGFP-Y39TAG without AcK, with 1 or 5 mM AcK supplementation, or with AcK biosynthesis. a, f, g Data are plotted as the mean ± standard deviation from n = 3 independent biological replicates. Statistical analysis was performed using two-tailed unpaired t-test. **P < 0.01; ****P < 0.0001. Exact p-values: P = 0.0014 for the TAG group, P < 0.0001 for the 2TAG group, and P < 0.0001 for the 3TAG group in (a); P < 0.0001 in (f); P = 0.0061 in (g). arb. units, arbitrary units. Source data are provided as a Source Data file.
To evaluate the ability of biosynthesized AcK to suppress multiple amber nonsense codons within a single protein, we engineered sfGFP variants containing two to three TAG codons at permissive sites: Asn39, Tyr151, and Tyr182. Robust expression was observed for all sfGFP variants using biosynthesized AcK. For the sfGFP variant with two amber codons, cells with an autonomous AcK biosynthetic pathway exhibited a five-fold higher fluorescent signal compared to the exogenous feeding group (Fig. 3a), consistent with SDS-PAGE analysis (Fig. 3b). However, for the sfGFP variant with three amber codons, fluorescence signals showed no significant difference between feeding and non-feeding conditions, indicating the limitation of AcK incorporation at multiple sites through exogenous feeding. Remarkably, the AcK biosynthesis group displayed a 38-fold higher fluorescent signal than the feeding control for the three amber codons (Fig. 3a), with no significant signal attenuation compared to the two amber codons, as corroborated by SDS-PAGE analysis (Fig. 3b). ESI-MS analysis (27,606 Da and 27,664 Da) further confirmed the incorporation of the expected number of AcK residues at the respective amber codon sites (Fig. 3c). The increased expression levels of sfGFP variants with biosynthesized AcK are likely attributed to the enhanced intracellular AcK concentration achieved through RDW23166.1 induction than exogenous feeding. To investigate this, we measured the intracellular AcK concentrations in cells either biosynthesizing AcK or supplemented with exogenous AcK. The cellular concentration of AcK in cells with the biosynthetic pathway was 497 μM, representing a 26-fold increase compared to cells fed with 5 mM AcK (Fig. 3f).
Biosynthesis and genetic incorporation of AcK in mammalian cells
Lysine acetylation is a dynamic, reversible, and widespread PTM that plays critical roles in numerous biological pathways in mammalian cells. A key approach to understanding the biological significance of lysine acetylation is to express proteins containing AcK in living cells in a site-specific and homogeneous manner. However, achieving this through chemical synthesis or conventional recombinant expression methods is highly challenging. GCE method using the PylRS/tRNA system has emerged as a robust solution, enabling the precise incorporation of AcK into proteins within mammalian cells94,95,96. To optimize AcK incorporation efficiency in mammalian systems, supplementation of the growth medium with 5 mM AcK is typically required. To evaluate the efficiency of AcK biosynthesis and its site-specific incorporation, we cloned the MmAcKRS-3 fragment from the pAS_4xMma PylT_FLAG-AcKRS plasmid97, which was evolved from MmPylRS, and constructed the pAcBac2-MmAcKRS-3/MmPyltRNA-EGFP-Y39TAG plasmid (Fig. 3d). Upon transfection into HEK293T cells, we observed no detectable GFP signal under confocal microscopy in the absence of supplemental AcK (Fig. 3e). As anticipated, feeding the cells with 1 mM or 5 mM AcK led to moderate to high expression of full-length EGFP, confirming the utility of this plasmid for monitoring AcK biosynthesis. To further enhance this system, we optimized the codon usage of RDW23166.1 in Homo sapiens and constructed the plasmid PB-RDW23166.1 using the piggyBac (PB) vector. Co-transfection of pAcBac2-MmAcKRS-3/MmPyltRNA-EGFP-Y39TAG and PB-RDW23166.1 into HEK293T cells resulted in significantly higher expression of full-length EGFP, even without supplemental AcK, compared to cells supplemented with 5 mM AcK alone (Fig. 3e, g). In addition, the intracellular concentration of AcK in eukaryotic cells equipped with the biosynthetic pathway was higher than in cells fed with 1 mM AcK (Supplementary Fig. 16). These findings demonstrate that generating mammalian cells capable of autonomously biosynthesizing AcK and site-specifically incorporating it into proteins greatly enhances the efficiency and expression levels of AcK-containing proteins. This approach represents a significant advancement in studying the functional roles of lysine acetylation in living cells.
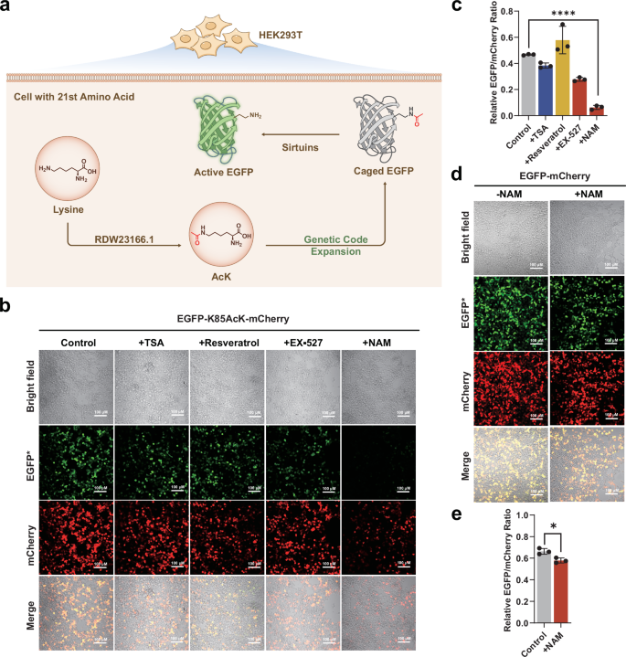
Generation of unnatural cells with AcK as a living fluorescent deacetylase sensor
Lysine acetylation is a vital PTM involved in numerous physiological processes and closely linked to human health98. Deacetylases, including the class III HDACs (sirtuins), play a pivotal role in regulating these processes99. Sirtuins, comprising seven members (SIRT1-SIRT7), are mammalian homologs of the yeast silencing information regulator 2 (Sir2) protein and are dependent on NAD+. Dysregulation of sirtuin activity or expression is associated with various diseases, such as cancer, diabetes, neurodegenerative disorders, and autoimmune conditions, driving the need for tools to monitor their activity. A novel genetically encoded fluorescent probe utilizing GCE technology was previously developed by replacing Lys85 in EGFP with AcK100. The site-specific incorporation of AcK at Lys85 significantly quenched EGFP fluorescence, which could be fully recovered in the presence of sirtuins, including SIRT1, SIRT2, SIRT3, and SIRT5 (Supplementary Fig. 17). However, this system relied on high concentrations of exogenously supplied AcK, which severely limited its in vivo applicability. To address this limitation, we engineered mammalian cells capable of autonomously biosynthesizing and encoding AcK into the EGFP sensor, enabling the monitoring of deacetylase activities intracellularly (Fig. 4a). To create these engineered cells, we designed the plasmid pUAS-EGFP-K85TAG-mCherry-RDW23166.1-AcKRS-3/PyOtR, incorporating MmAcKRS-3 and an enhanced variant of the MmPyltRNA101, the AcK biosynthetic enzyme RDW23166.1, and an EGFP-mCherry fusion protein with a stop codon at position 85 (Supplementary Fig. 18). This plasmid was transfected into HEK293T cells, and fluorescence signals were observed via confocal microscopy two days post-transfection. As expected, treatment with sirtuin inhibitors such as the SIRT1-specific inhibitor EX-527 and the pan-inhibitor NAM resulted in a significant decrease in EGFP fluorescence, while mCherry fluorescence remained unaffected, regardless of the presence of inhibitors (Fig. 4b, c). In contrast, cells treated with trichostatin A (TSA), an inhibitor of Zn²⁺-dependent HDACs, exhibited no noticeable changes in EGFP or mCherry fluorescence (Fig. 4b, c). This observation suggests that the EGFP-K85AcK reporter is not efficiently recognized or hydrolyzed by Zn²⁺-dependent HDACs. Moreover, resveratrol, a known SIRT1 activator, induced a slight increase in the green-to-red fluorescence ratio (Fig. 4b, c), consistent with its reported activation of SIRT1102. To validate the specificity of this system, we constructed a control plasmid, pUAS-EGFP-WT-mCherry (Supplementary Fig. 19), and transfected it into HEK293T cells with or without NAM treatment. As anticipated, no significant differences in fluorescence were observed in this control setup (Fig. 4d, e). This innovative system, utilizing engineered mammalian cells capable of biosynthesizing and incorporating AcK, offers a powerful platform for studying sirtuin activity and lysine acetylation dynamics. However, it is important to note that this sensor exhibits cross-reactivity among SIRT1, SIRT2, SIRT3, and SIRT5, which may influence its specificity in certain applications.
a The experimental scheme of a fluorescence assay to detect sirtuin activity in HEK293T cells. b The confocal images of HEK293T cells transfected with pUAS-EGFP-K85TAG-mCherry-RDW23166.1-AcKRS-3/PyOtR. The cells were treated with additional different modulators. Modulators concentration: 1 μM Trichostatin A (TSA); 1 μM resveratrol; 20 μM EX-527; 10 mM nicotinamide (NAM). Scale bar = 100 μm. c Quantified fluorescence signal of cells in (b). d The confocal images of HEK293T cells transfected with pUAS-EGFP-mCherry. The cells were treated with or without 10 mM NAM. Scale bar = 100 μm. e Quantified fluorescence signal of cells in (d). c, e Data are plotted as the mean ± standard deviation from n = 3 independent biological replicates. a.u. stands for arbitrary unit. Statistical analysis was performed using two-tailed unpaired t-test. *P < 0.05; ****P < 0.0001. Exact p-values: P < 0.0001 in (c); P = 0.0152 in (e). Source data are provided as a Source Data file.
Generation of unnatural cells with AcK as a living bioluminescent deacetylase sensor
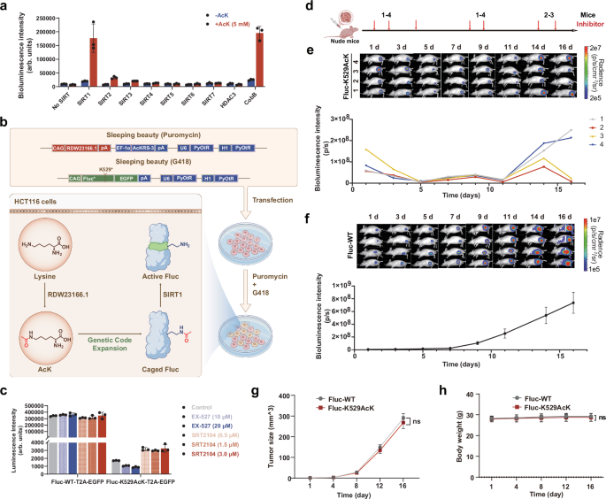
To develop a more sensitive and selective deacetylase sensor, we explored a genetically encoded bioluminescence-based approach. Bioluminescence imaging offers significant advantages for in vivo studies103, such as high sensitivity and low background interference. However, genetic probes for in vivo applications remain scarce. Recently, a novel deacetylase sensor was developed using firefly luciferase (Fluc) modified to incorporate AcK at Lys529104. This residue is conserved in luciferase and plays a critical role in substrate orientation, providing key polar interactions that stabilize the transition state for efficient adenylate production105. Incorporating AcK at this site blocks D-luciferin binding, leading to a reduction in bioluminescence. Deacetylase activity can reverse this modification, restoring the bioluminescence signal of luciferase. To evaluate the specificity of this deacetylase sensor, we expressed mammalian sirtuins (SIRT1–SIRT7) in an E. coli ΔcobB strain, together with the AcKRS/tRNA pair and a Fluc reporter containing a stop codon at residue K529. Among the tested sirtuins, only SIRT1 and SIRT2 led to detectable bioluminescence enhancement in the presence of 5 mM AcK (Fig. 5a). Notably, SIRT1 demonstrated significantly higher activity than SIRT2 when acting on the silent reporter Fluc-K529AcK, establishing this sensor as a highly efficient and specific tool for detecting SIRT1 activity in vivo. This bioluminescence-based sensor represents a promising advancement for studying deacetylase activity with high sensitivity and specificity, particularly for in vivo applications targeting SIRT1. Although the precise molecular determinants of this specificity remain to be elucidated, the platform’s flexibility suggests it could be adapted to other deacetylases in the future. With further integration of structural insights and machine learning approaches, this screening strategy holds promise for rationally designing sensors targeting a broader range of deacetylase enzymes.
a Screening the deacetylation activity of recombinant human sirtuins toward Fluc-K529AcK in E. coli ΔcobB cells. b The experimental scheme of the bioluminescent assay to detect SIRT1. Two plasmids were used to generate stable HCT116 cells expressing Fluc-K529AcK. c The bioluminescence signals from HCT116 stable cells biosynthesizing Fluc-K529AcK were measured after incubation with a SIRT1 inhibitor EX-527 or a SIRT1 activator SRT2104. d The timeline of animal surgery and treatment schedule. HCT116 cells biosynthesizing either Fluc-WT or Fluc-K529AcK were subcutaneously injected into the left flank of nude mice followed by treatment with EX-527 or no treatment. Created in BioRender. Cheng, L. (2025) https://BioRender.com/co4a1ir. e The SIRT1 activity was monitored in vivo by bioluminescence imaging after injecting HCT116 cells biosynthesizing Fluc-K529AcK (top). The bioluminescent intensity of individual mouse injected with or without EX-527(bottom). f In vivo bioluminescence imaging after injection of HCT116 cells biosynthesizing Fluc-WT (top). Mean bioluminescent intensity of mice injected with or without EX-527 (bottom). g Tumor size change of mice in (e) and (f) over time. h Body weight change of tumor-bearing mice in (e) and (f) over time. a, c Data are plotted as the mean ± standard deviation from n = 3 independent biological replicates. f–h Data are plotted as the mean ± standard deviation from n = 4 independent biological replicates. g, h Statistical analysis was performed using two-tailed unpaired t-test. P > 0.05 [not significant (ns)]. Exact p-values: P = 0.9195 in (g); P = 0.1483 in (h). The luciferin was diluted 50-fold in the Fluc-WT group (f) compared to the Fluc-K529AcK group (e) to reduce signal intensity and avoid saturation. arb. units, arbitrary units. p/s, photons per second. Source data are provided as a Source Data file.
Next, we engineered HCT116 cells capable of biosynthesizing AcK and expressing a luciferase-based sensor specific for SIRT1. Using the Sleeping Beauty (SB) transposase system106, we stably integrated the plasmids SB-RDW23166.1-MmAcKRS-3-PyOtR and SB-Fluc-K529TAG-T2A-EGFP into HCT116 cells. These plasmids encode the AcKRS/tRNA pair, the AcK biosynthetic enzyme RDW23166.1, and a Fluc-EGFP dual reporter containing a stop codon at residue 529 (Fig. 5b). HCT116 cells, a widely used human colorectal carcinoma cell line, are instrumental in cancer research, particularly for studying tumor biology, genetic mutations, and drug responses. After 14 days of selection with two antibiotics, fluorescence-activated cell sorting (FACS) analysis confirmed significantly higher fluorescence in the stably transfected cells compared to untransfected controls. Single-cell clones stably expressing Fluc-K529AcK-T2A-EGFP were subsequently isolated via FACS, and control cells expressing wild-type Fluc (Fluc-WT-T2A-EGFP) were also generated (Supplementary Fig. 20). To evaluate the sensor’s specificity for SIRT1 activity, we treated the two cell lines with the selective SIRT1 inhibitor EX-527 and the activator SRT2104. In the control cells expressing Fluc-WT, no significant changes were observed between untreated and treated groups (Fig. 5c). In contrast, the Fluc-K529AcK cells showed a reduction in the bioluminescence signal when treated with EX-527, with the signal decreasing further as the inhibitor concentration increased. Conversely, the addition of SRT2104 enhanced the signal. These results confirm that Fluc-K529AcK specifically responds to SIRT1 activity, validating it as a reliable sensor for monitoring SIRT1 function in living cells.
Real-time in vivo monitoring of deacetylase activity using living epigenetic cell sensor
Equipped with a live cell SIRT1 sensor, we next evaluated its performance in studying SIRT1 activity in vivo. HCT116 cells with AcK and a luciferase-based SIRT1-specific sensor (HCT116-Fluc-K529AcK) were subcutaneously injected into the left flank of nude mice (Fig. 5d). To quantify SIRT1 activity during tumor growth, we administered luciferin every other day and measured both bioluminescence intensity and tumor size. To assess whether changes in the bioluminescence signal specifically reflect SIRT1 activity, we employed EX-527, a well-characterized and highly selective SIRT1 inhibitor. EX-527 demonstrates 200- to 500-fold greater selectivity for SIRT1 over SIRT2 and SIRT3 and exhibits negligible activity against class I and class II HDACs at concentrations up to 100 µM.107 EX-527 was administered intraperitoneally to mice bearing both HCT116-Fluc-K529AcK and HCT116 cells expressing wild-type luciferase (HCT116-Fluc-WT) on the first, second, and fourth days (Fig. 5d). In the Fluc-K529AcK group, this treatment resulted in a near-complete disappearance of the bioluminescence signal by the fifth day (Fig. 5e, and Supplementary Fig. 21). This significant reduction demonstrates the sensor’s ability to detect dynamic changes in SIRT1 activity in vivo. In contrast, the bioluminescence signal in the HCT116-Fluc-WT group was unaffected by EX-527 and continued to increase (Fig. 5f), likely due to tumor growth (Fig. 5g). After discontinuing EX-527 on the fifth day, bioluminescence signals in both the HCT116-Fluc-K529AcK (Fig. 5e) and HCT116-Fluc-WT (Fig. 5f) groups began to increase. Upon re-administering EX-527 on the eighth and ninth days, the Fluc-K529AcK group exhibited another significant reduction in signal (Fig. 5e), whereas the signal in the HCT116-Fluc-WT group remained unchanged (Fig. 5f). On days fourteen and fifteen, two mice (mice 2 and 3) from the HCT116-Fluc-K529AcK group were treated with EX-527, while the other two (mice 1 and 4) were not. As expected, bioluminescence signals in the treated mice decreased, while signals in the untreated mice continued to increase (Fig. 5e). Importantly, tumor sizes were similar across all groups (Fig. 5g), ruling out tumor size as a confounding factor for bioluminescence variations. Additionally, no differences in body weight were observed among the treatment groups (Fig. 5h). These results demonstrate that engineered cells containing AcK serve as an effective living epigenetic cell sensor, capable of real-time monitoring of deacetylase activity and evaluating the efficacy of deacetylase inhibitors in living animals. This innovative system provides a valuable tool for studying epigenetic regulation and assessing therapeutic interventions in vivo.
Probing the role of SIRT1 in tumorigenesis using a live epigenetic cell sensor
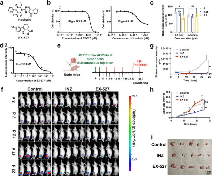
SIRT1, a member of class III HDACs, is known to deacetylate histone proteins and key transcriptional regulators such as p53, NF-κB, and E2F1. These activities have been implicated in various cellular processes, including metabolism, aging, neuroprotection, and inflammation. However, the role of SIRT1 in tumorigenesis remains controversial82,108. Several studies have reported antitumor effects of SIRT1 inhibition using either transient knockdown approaches109 or treatment with SIRT1 inhibitors like cambinol110, sirtinol111, or Inauhzin (INZ)112. Conversely, recent findings have shown that EX-527, a highly specific SIRT1 inhibitor, failed to induce apoptosis in tumor cell lines108, raising questions about the efficacy of specific SIRT1 inhibition in cancer therapy. To verify this, we first evaluated the cytotoxicity of EX-527 and INZ (Fig. 6a) in HCT116-Fluc-K529AcK cells. INZ exhibited greater potency than EX-527 (Fig. 6b). In addition, their inhibitory activity against SIRT1 was compared at lower concentrations that do not affect cell growth, revealing that EX-527 exhibited stronger SIRT1 inhibition (Fig. 6c, d). These preliminary findings suggest that SIRT1 inhibition does not positively correlate with anti-tumor activity. To further address the relationship of SIRT1 and tumorigenesis, we conducted in vivo antitumor experiments using these inhibitors in nude mice bearing HCT116-Fluc-K529AcK tumors. We inoculated 1 × 106 HCT116-Fluc-K529AcK colon cancer cells, engineered to express AcK and a luciferase-based SIRT1-specific sensor, into the flanks of nude mice via subcutaneous injection. The mice were then treated with INZ, EX-527, or vehicle via intraperitoneal injection (Fig. 6e). The results revealed that luminescence intensity from the tumors increased progressively with tumor growth for the control group (Fig. 6f). In contrast, treatment with INZ and EX-527 significantly reduced bioluminescence signals compared to the vehicle group (Fig. 6g), demonstrating that both inhibitors effectively suppress SIRT1 activity in vivo. Notably, the biological outcomes of the two treatments differed significantly. Mice treated with EX-527, despite its high specificity for SIRT1, exhibited no reduction in tumor growth compared to the vehicle group (Fig. 6h, i). In contrast, INZ, which has lower inhibition efficiency of SIRT1, significantly inhibited tumor growth, likely due to off-target effects and associated toxicity. Previous studies have shown that INZ has significantly antitumor activity in p53-expressing counterparts compared to p53-deficient HCT116 cells, indicating that its efficacy largely depends on p53 activation.112 In addition to inhibiting SIRT1-mediated deacetylation of p53, INZ can also activate p53 through SIRT1-independent mechanisms. These include inhibition of IMPDH2, which induces ribosomal stress (RS) and promotes the RPL11/RPL5–MDM2 interaction, thereby stabilizing and activating p53.113 These multiple mechanisms may act synergistically to enhance INZ’s antitumor effects, even when direct SIRT1 inhibition is modest.
a Chemical structures of EX-527 and Inauhzin. b Cytotoxicity of EX-527 (left) and Inauhzin (INZ, right) against HCT116-Fluc-K529AcK cells. c The bioluminescence signals from HCT116-Fluc-K529AcK cells were measured after incubation with varying concentrations of EX-527 or INZ. d The decrease in bioluminescence signals from HCT116-Fluc-K529AcK cells measured after incubation with different concentrations of EX-527. e The timeline of animal surgery and treatment schedule. Created in BioRender. Cheng, L. (2025) https://BioRender.com/co4a1ir. f HCT116-Fluc-K529AcK cells were subcutaneously injected into the left flank of nude mice, followed by treatment with EX-527, INZ, or vehicle. The SIRT1 activity was monitored by nearly every three days’ bioluminescence imaging. g Mean bioluminescent intensity of mice injected with EX-527, INZ or vehicle as described in (f). h Tumor size change of mice in (f) over time. i Tumor tissues isolated after injecting HCT116-Fluc-K529AcK cells and treating with INZ, EX-527, or vehicle for 24 days. b–d Data are plotted as the mean ± standard deviation from n = 3 independent biological replicates. a.u. stands for arbitrary unit. g, h Data are plotted as the mean ± standard deviation from n = 5 independent biological replicates. c Statistical analysis was performed using two-tailed unpaired t-test. g Statistical analysis was performed using one-way ANOVA with Friedman test. h Statistical analysis was performed using two-tailed paired t test. P > 0.05 [not significant (ns)]; *P < 0.05. Exact p-values: P = 0.0110 for EX-527 and P = 0.9608 for Inauhzin in (c); P = 0.0342 for Control vs EX-527 and P > 0.9999 for EX-527 vs INZ in (g); P = 0.0437 for Control vs INZ and P = 0.4252 for Control vs EX-527 in (h). arb. units, arbitrary units. p/s, photons per second. Source data are provided as a Source Data file.
Importantly, our findings show that although efficient and specific inhibition of SIRT1 can be achieved in vivo, it does not affect tumor growth in HCT116 cells. By contrast, the antitumor effects observed with less selective inhibitors like INZ are likely driven by off-target interactions rather than SIRT1 inhibition alone. These results emphasize the critical role of inhibitor specificity and demonstrate the utility of our engineered living epigenetic cell sensors for studying target engagement and mechanism of action in animal models.
Discussion
PTMs are critical for regulating nearly all biological processes and fine-tuning various molecular functions, and their dysregulation has been linked to a wide range of diseases. The dynamics of PTMs are tightly controlled by the balance between PTM “writer” and “eraser” enzymes, making them attractive therapeutic targets for diseases such as cancer and neurological disorders. Current methods for monitoring PTMs, such as antibody-based imaging and chemical probes, provide valuable insights but have notable limitations. These include poor temporal resolution, limited ability to replicate native PTM contexts, and challenges related to probe delivery and bioavailability. Consequently, strategies to monitor the activity of these enzymes in vivo remain limited, posing a significant challenge to understanding their roles in disease and evaluating therapeutic interventions.
In this study, we generated fully autonomous mammalian cells equipped with the complete machinery for both AcK biosynthesis and site-specific incorporation into proteins. The versatility of these autonomous cells was further demonstrated by creating an in vivo SIRT1 sensor featuring site-specific AcK modifications in living animals. Similar to the 20 canonical amino acids, AcK can be biosynthesized in vivo from simple carbon sources and incorporated into proteins in response to the amber stop codon. Notably, proteins containing site-specific AcK modifications produced by these autonomous cells showed significantly higher yields compared to those obtained through exogenous feeding with 20 mM AcK. This advantage was particularly pronounced when multiple AcKs were incorporated into a single protein. In addition to protein synthesis, these autonomous cells can be engineered to be a living bioluminescent sensor, facilitating real-time monitoring of PTM enzymes’ activities and evaluation of their inhibitors in vivo. SIRT1, a key deacetylase, plays a vital role in regulating cellular proteins involved in processes such as metabolism, aging, neuroprotection, and inflammation99. However, its role in tumorigenesis remains controversial. While some studies suggest that SIRT1 inhibition has antitumor effects, other research indicates that certain SIRT1 inhibitors fail to induce apoptosis in tumor cell lines. Using a living SIRT1 cell sensor, we demonstrated that a highly specific and efficient SIRT1 inhibitor did not reduce the growth rates of HCT116 cells in our study. These results suggest that, although SIRT1 inhibitors effectively block SIRT1 activity, their impact on tumor growth may vary depending on the tumor cell line and other biological factors beyond SIRT1 inhibition alone. Thus, the effects observed here may not be generalizable across all tumor types. While our autonomous cell-based sensor system reliably monitors SIRT1 activity in vivo, several limitations should be considered. The complexity of the tumor microenvironment, including tissue heterogeneity, hypoxia, and fluctuating nutrient availability, can influence sensor performance and signal output. For example, hypoxia might affect AcK biosynthesis, protein expression, or bioluminescent reporter activity. Additionally, spatial variations in drug penetration or local enzyme activity within tumors may cause variability in sensor readings. Future studies will systematically assess these factors to optimize the system for diverse physiological and pathological conditions.
After decades of research, GCE technology has enabled the incorporation of approximately 500 ncAAs114 with specific structures and functions into proteins of interest. This breakthrough has opened numerous scientific possibilities, including the study of diverse PTMs involving modified lysine, tyrosine, and serine. However, studying PTM dynamics in living cells relies on the exogenous feeding of chemically synthesized ncAAs, and there are currently no reports of using GCE to investigate epigenetic enzymes in vivo. This is because the physicochemical properties of these ncAAs often hinder recognition by carrier proteins or restrict their ability to cross cell membranes115, resulting in intracellular concentrations significantly lower than the administered levels. The limitations of exogenous ncAA feeding become even more pronounced in complex eukaryotic systems. For instance, in the widely used mouse model, achieving adequate ncAA incorporation requires daily intraperitoneal injections of 2500 mg/kg of ncAA, highlighting the challenges posed by poor pharmacokinetics and bioavailability. These barriers severely restrict the efficient incorporation of ncAAs into proteins in vivo, limiting the broader application of GCE in living animals. To address these challenges, intracellular biosynthesis of ncAAs is anticipated to greatly enhance the feasibility and efficiency of GCE in vivo. In this study, we present the creation of autonomous cells, both prokaryotic and eukaryotic, capable of biosynthesizing and genetically encoding AcK, a critical PTM of protein. These engineered cells enable the development of live cell sensors for real-time monitoring of deacetylase activity and the evaluation of deacetylase inhibitors in mouse models. This work underscores the potential of autonomous cells as a transformative tool for studying PTM dynamics and advancing therapeutic strategies in animal models. Furthermore, the expansion of autonomous cells to biosynthesize and encode other PTMs could provide a robust toolkit for exploring epigenetic biology and facilitating the development of more epigenetic drugs. For example, this platform can be adapted to include other PTM-mimicking ncAAs, such as those resembling methylated lysine or phosphorylated serine/threonine, by using appropriate biosynthetic pathways and engineered aaRS/tRNA pairs. This would allow in vivo sensing and functional analysis of enzymes like methyltransferases, kinases, and phosphatases, expanding the system’s use across diverse signaling and regulatory pathways.
Methods
Ethical statement
This study was conducted in accordance with all relevant ethical regulations. All mouse protocols were in accordance with NIH guidelines and were approved by the Institutional Animal Care and Use Committee of Rice University.
Strains and cell lines
All E. coli strains were purchased from Thermo Scientific™. Commercially available cell lines HEK293T (ATCC, CRL-3216) and HCT116 (ATCC, CCL-247) were obtained from the American Type Culture Collection (ATCC, Rockville, USA). HEK293T was originally isolated from the human kidney, and HCT116 from the colon of a patient with colon cancer. Details regarding the generation of HCT116 stable cell lines are provided below. Newly generated cell lines and plasmids are available from the corresponding author upon request. The construction of plasmids is described in the Supplementary Information, and all primers used in this study are listed in Supplementary Table 1.
Expression and purification of sfGFP-AcK in E. coli
For the feeding control, plasmids pUltra-MbAcK3RS (IPYE) and pET22b-sfGFP-Y151TAG (or pET22b-sfGFP-Y151TAG-Y182TAG, pET22b-sfGFP-N39TAG-Y151TAG-Y182TAG) were co-transformed into BL21 (DE3) cells. In the experimental group, plasmids pUltra-MbAcK3RS (IPYE), pEvol-LAT, and pET22b-sfGFP-Y151TAG (or pET22b-sfGFP-Y151TAG-Y182TAG, pET22b-sfGFP-N39TAG-Y151TAG-Y182TAG) were co-transformed into BL21 (DE3) cells. The transformed BL21 (DE3) cells were cultured in Luria-Bertani (LB) medium at 37 °C and 210 rpm. When the OD600 of the culture reached 0.6, protein expression was induced by adding IPTG (1 mM final concentration) and L-(+)-arabinose (0.2% w/v final concentration), and the cells were grown for an additional 18 hours at 30 °C and 210 rpm. Only the feeding control group was supplemented with 5–20 mM AcK. Cells were harvested by centrifugation at 4750 × g for 10 min and used for GFP fluorescence and cell optical density measurements. Each experiment was performed in triplicate. Proteins were purified using Ni-NTA resin (Qiagen) according to the manufacturer’s instructions and subsequently analyzed by SDS-PAGE and ESI-MS.
Mass spectra methods for proteins
A single quadrupole mass spectrometer (Agilent: G7129A) coupled with 1260 infinity II Quaternary Pump (Agilent: G7111B) was used for all the protein samples with PLRP-S (1000 A, 5 μm) column. Protein samples were analyzed by LC-MS with the following time program: 10%-100% acetonitrile for 5 min, 100% acetonitrile for 3 min, 100%-10% acetonitrile for 1 min, and 10% acetonitrile for 1 min. 0.1% of formic acid was added to H2O and acetonitrile. The flow rate was 0.3 mL/min. Spectra were deconvoluted using the Maximum Entropy Deconvolution algorithm in the software BioConfirm.
General LC-MS analysis method of small molecule
Samples of products after incubation with LYC1 and following derivatization with DNS-Cl were analyzed by LC-MS with the following time program: 10% acetonitrile for 1 min, 10%-60% acetonitrile for 9 min, 60%-99% acetonitrile for 3 min, 99% acetonitrile for 2 min, 95%-5% acetonitrile for 2 min, and 10% acetonitrile for 3 min. 0.1% of formic acid was added to H2O and acetonitrile. The flow rate was 0.4 mL/min. Samples containing AcK were analyzed by LC-MS with the following time program: 10%-100% acetonitrile for 6 min, 100% acetonitrile for 2 min, 100%-10% acetonitrile for 1 min, and 10% acetonitrile for 2 min. 0.1% of formic acid was added to H2O and acetonitrile. The flow rate was 0.4 mL/min.
Sequence similarity network (SSN) analysis
A total of 100 homologous sequences were selected from the National Center for Biotechnology Information (NCBI) using BLASTp, with the sequence of LYC1 as the query. Sequence similarity network (SSN) analysis was performed by inputting these sequences into the EFI-EST tool (https://efi.igb.illinois.edu/efi-est/). The network was generated by setting the alignment score threshold to 40, creating edges that represent pairwise sequence similarities. The representative node network was downloaded in xgmml format and visualized using Cytoscape.
Molecular docking analysis of acetyltransferases with diverse substrates containing lysine
Molecular docking studies of acetyltransferases and potential lysine substrates were conducted using AutoDock Vina version 1.1.2116,117. Initially, RDW23166.1 was docked with lysine and several histone peptides, including histone H3K14 (PDB ID: 1QSN), histone H4K12 (PDB ID: 2P0W), histone H3K4 (PDB ID: 3N9O), and histone H3K9 (PDB ID: 3N9O). For each substrate, docking parameters were set as follows: energy range = 5, exhaustiveness = 100, and seed = 256, generating 10 top-ranked docking models. The model with the root mean square deviation (RMSD) closest to the center of the binding pocket was selected, and its binding affinity energy was recorded. Subsequently, a Tetrahymena GCN5 (PDB ID: 1QSN) was docked with its native substrate, histone H3K14 peptide, as well as with lysine, to calculate the binding affinity energies. Similarly, a human HAT1 (PDB ID: 2P0W) was docked with its native substrate, histone H4K12 peptide, and lysine, and the corresponding affinity energies were determined.
Molecular dynamics simulation
Molecular dynamics simulations were executed using the Gromacs 2018.8118. We confined the simulation system in a rigid environment: 303 K temperature, a pH of 7, and atmospheric pressure set at 1 bar. The system’s periodic boundaries are centered around the protein, maintaining a 0.1 nm margin between the protein and the box boundary. Using the pdb2gmx tool, the protein’s structural topology was converted into a GROMACS-compatible format, guided by the force field parameters of AMBER ff14SB119,120. RDW23166.1 protein underwent conversion into an itp-format topology using AmberTools121, while the lysine ligand atoms were treated with the GAFF force field122. To mimic the aqueous environment, TIP3P water molecules were incorporated123, and four Na+ were added for charge neutrality. Post system construction, energy minimization was achieved through the steepest descent method. The system underwent two 1000 ps equilibrium phases: one under NVT constraints centering on the protein and the other under NPT conditions. Following equilibration in both settings, 100 ns production dynamics run was instigated, sampling at 2 fs intervals. While covalent bond lengths were governed by the linear constraint solver, long-range electrostatics were tackled using the Particle Mesh Ewald (PME) technique124. On completion, the gmx module facilitated various analyses, including radius of gyration (Rg), hydrophobic interactions, RMSD, solvent accessible surface area (SASA) and root mean square fluctuation (RMSF).
Binding free energy calculations
In this study, the binding free energy, ΔGbinding, between the RDW23166.1 protein and the lysine was calculated using the Molecular Mechanics Poisson-Boltzmann Surface Area (MMPBSA) method. The original shell script by Jicun Li (Zenodo, https://zenodo.org/records/6408973), designed to calculate binding free energy through the MMPBSA method, has been innovatively redeveloped into a Python pipeline. The new Python pipeline can integrate the GROMACS 2018.8 and APBS (version 3.0) software125,126,127,128, leveraging the capabilities of the MMPBSA method for more efficient calculation of binding free energy between proteins and small molecules. Additionally, this redevelopment enhances the process with comprehensive analyses and illustrative graphics, making it a more robust and user-friendly tool for scientific research. The document of usage and the source distribution file are available at https://github.com/linqicheng-xiao/gmx_mmpbsa_py. The Poisson-Boltzmann (PB) model primarily accounts for the polar component of solvation. Typically, the nonpolar contribution is inferred to be directly proportional to the molecule’s SASA, drawing upon a proportionality constant anchored in experimental solvation energies of small nonpolar molecules. This approach adeptly strikes a balance between computational efficiency and accuracy, particularly for extensive systems. The whole 100 ns simulation trajectory was designated for free energy evaluation. The binding energy is calculated according to the following formula:
Generation and visualization of protein contact maps for structural analysis
Contact maps were generated to analyze the spatial relationships of Cα atoms within protein structures. Using the Bio.PDB library, molecular structures in CIF format were parsed, and pairwise Euclidean distances between Cα atoms were calculated to construct a distance matrix. A threshold (e.g., 18 Å) was applied to mask interactions exceeding the cutoff, emphasizing close contacts. The data were visualized as a custom color-coded heatmap, employing a gradient colormap to distinguish close and distant interactions, with residue indices annotated on both axes. The resulting high-resolution PNG contact maps provided a detailed visualization of the protein’s tertiary structure and interaction networks, offering insights into their structural and functional relationships.
Expression of EGFP-AcK in HEK293T cells and their confocal microscopy
HEK293T cells were cultured in DMEM medium supplemented with 10% FBS and 1% Antibiotic-Antimycotic (Gibco™) at 37 °C in a humidified chamber with 5% CO2. For the control groups, after seeding a 35 mm plate with 0.3 × 106 cells and incubating overnight, the cells were transfected with pAcBac2-MmAcKRS-3/MmPyltRNA-EGFP-Y39TAG using PolyJet In Vitro DNA Transfection Reagent (SignaGen Laboratories), with or without AcK supplementation. In the biosynthesis group, cells were transfected with pAcBac2-MmAcKRS-3/MmPyltRNA-EGFP-Y39TAG and PB-RDW23166.1 without exogenous AcK feeding. Confocal images were captured 48 h post-transfection using a Nikon A1-Rsi Confocal Microscope.
Screening deacetylation activity of sirtuins toward Fluc-K529AcK in E. coli
Plasmids pBK2-SIRT1-SIRT7/HDAC3/CobB were used to express different sirtuin homologs (SIRT1-7, HDAC3, and CobB) under control of the glnS promoter. These plasmids, along with pUltra-MbAcK3RS (IPYE) and pEvol-Fluc-K529TAG, were co-transformed into E. coli ∆cobB, respectively. The transformed ∆cobB cells were cultured in LB medium at 37 °C and 210 rpm. When the OD600 of the culture reached 0.6, protein expression was induced by adding IPTG (1 mM and 0.2 % arabinose final concentration), followed by culturing for an additional 18 hours at 30 °C and 210 rpm, with or without 5 mM AcK. The cells were pelleted and washed three times with PBS before fluorescence measurement. Each experiment was performed in triplicate.
Generation of HCT116 stable cells
To generate HCT116-Fluc-WT-T2A-EGFP cells, HCT116 cells were transfected with SB-Fluc-WT-T2A-EGFP (450 ng) and Sleeping Beauty transposase plasmid (50 ng) using PolyJet In Vitro DNA Transfection Reagent (SignaGen Laboratories) in a 24-well plate. From Day 2 to Day 14, 1–3 μg/mL puromycin was added to the culture medium to select cells with genomic integration of Fluc-WT-T2A-EGFP. For HCT116 cells integrated with Fluc-K529AcK-T2A-EGFP, cells were transfected with SB-RDW23166.1-MmAcKRS3-PyOtR (225 ng), SB-Fluc-K529TAG-T2A-EGFP (225 ng), and Sleeping Beauty transposase plasmid (50 ng) using the same PolyJet In Vitro DNA Transfection Reagent (SignaGen Laboratories) in a 24-well plate. From Day 2 to Day 14, 1–3 μg/mL puromycin and 200–1000 ng/mL G418 were added to the culture medium for antibiotic selection. Both HCT116 and integrated cells were cultured in DMEM supplemented with 10% fetal bovine serum and 1% Antibiotic-Antimycotic (Gibco™) at 37 °C and 5% CO2. Cells were analyzed using a Sony MA900 Cell Sorter, and single cells were sorted into 96-well plates containing DMEM with 10% fetal bovine serum and 1% Antibiotic-Antimycotic (Gibco™). We selected the top 5% of cells to generate stable cell lines, as this gating strategy minimizes false positives relative to the negative control data. Data was processed using FlowJo.
Bioluminescent assay toward HCT116 stable cells
The stable cells HCT116-Fluc-WT-T2A-EGFP and HCT116-Fluc-K529AcK-T2A-EGFP were seeded in a black 96-well plate (Greiner Bio-One) with 0.3 × 104 cells, respectively. After 24 h, SIRT1-specific inhibitors and activators were supplemented into the medium. In another 48 h, the luciferin was added to the medium, and the bioluminescent signal was immediately measured. The reported data are the average measurement of three independent samples prepared at the same time, with the standard deviation.
Confocal microscopy of sirtuin inhibitors toward EGFP-K85AcK reporter
HEK293T cells were transfected with pUAS-EGFP-WT-mCherry and pUAS-EGFP-K85TAG-mCherry-RDW23166.1-AcKRS-3/PyOtR, respectively, in 35 mm plates using PolyJet In Vitro DNA Transfection Reagent (SignaGen Laboratories), with or without sirtuin inhibitors. After 48 hours, the cells were washed three times with PBS and imaged using a Nikon A1-Rsi Confocal Microscope.
Cell viability assay
The HCT116-Fluc-K529AcK-T2A-EGFP cells were seeded in 96-well plates at a density of 6 × 103 cells per well in 100 μL of medium. After overnight incubation to allow cell attachment, EX-527 and INZ solutions were prepared in serial 5-fold dilutions to achieve final concentrations of 500, 100, 20, 4, 0.8, and 0.16 μM for EX-527, and 40, 8, 1.6, 0.32, 0.064, 0.0128, 0.00256, 0.000512, and 0.000102 μM for INZ. Next, 10 μL of each drug solution at different concentrations were added to the medium in each well, and the cells were incubated with the drugs for 48 hours. Cell viability was then assessed using the Cell Counting Kit-8 (CCK-8, APExBIO) following the manufacturer’s protocol and measured with a Tecan microplate reader.
Bioluminescence-based evaluation of SIRT1 inhibitors using HCT116-Fluc-K529AcK cells
Stable HCT116-Fluc-K529AcK-T2A-EGFP cells were seeded in a black 96-well plate (Greiner Bio-One) at a density of 6 × 103 cells per well in 100 μL of medium. After overnight incubation, SIRT1 inhibitors INZ and EX-527 were added to the medium at final concentrations of 0.05 μM and 0.1 μM, respectively, or no drugs were added for the control group. Following a 48-h incubation, luciferin was added to the medium, and bioluminescence signals were measured immediately. The reported data represents the average of three independent samples prepared simultaneously, with standard deviations included.
For the bioluminescence decrease assay with EX-527, solutions were prepared in nine serial 5-fold dilutions to achieve final concentrations of 500, 100, 20, 4, 0.8, 0.16, 0.032, 0.0064, and 0.00128 μM. All other procedures were identical to those described above.
Antibody
The following antibodies were used: anti-acetylated lysine (Cell Signaling Technology, #9441S; 1:500 dilution) and goat anti-rabbit IgG H&L (HRP) (Abcam, ab6721; 1:1000 dilution).
Animal models
Male athymic nude mice at about three months old were purchased from Jackson Laboratory. Sex was not considered in the design of this study, as this model has not been shown to exhibit sex-dependent effects. No sex-disaggregated data are provided, as only male subjects were used. Subcutaneous injections and in vivo imaging system (IVIS) imaging were performed. For the control group, 1 × 106 HCT116 cells expressing Fluc-WT were inoculated on the left flank of nude mice subcutaneously at day 0. The cells were premixed with Matrigel (Corning, 354234). For the biosensor group, 1 × 106 HCT116 cells expressing Fluc-K529AcK were also inoculated on the left flank subcutaneously at day 0. Bioluminescence signals were taken every day after tumor inoculation using IVIS Lumina II (Advanced Molecular Vision). The SIRT1 inhibitor EX-527 was dissolved in DMSO to make an 80 mg/ml stock. Every 10 μL of stock was mixed with 40 μL of Polyethylene glycol 400 (Thermo Scientific, B21992.30), 5 μL of Tween 80 (Fisher, BP338500), and 45 μL of PBS (Corning, 21-040-CV) to yield a 100 μL final injection solution for one mouse. The first treatment of EX-527 was given on day 1 to all animals, 0.8 mg/mouse via intraperitoneal injection. The treatment was administered on days 2, 4, 8, and 9. On days 14 and 15, only mouse 2 and mouse 3 from both the Fluc-K529AcK and control groups received additional doses. Tumor size was taken by electronic digital caliper on day 1, day 4, day 8, day 12, and day 16, length and width were measured using calipers while the mouse was held, and the tumor volume was estimated using a formula like V=0.5 * Length * Width². Body weight was measured on day 1, day 4, day 8, day 12, and day 16. On day 16, all mice were anesthetized, and tumor tissues were collected for cryosection.
For the in vivo assay to compare the inhibition of tumor growth and SIRT1 activity of EX-527 and INZ, the 1 × 106 HCT116 cells expressing Fluc-K529AcK were inoculated on the left flank of nude mice subcutaneously at day 0. The cells were premixed with Matrigel (Corning, 354234). INZ was dissolved in DMSO to make a 75 mg/ml stock. Every 10 μL of stock was mixed with 90 μL of castor oil (Sigma, 259853) to yield a 100 μL final injection solution for one mouse. The initial treatments of INZ (0.75 mg/mouse) and EX-527 (0.80 mg/mouse) were administered to all animals every other day via intraperitoneal injection. IVIS image and bioluminescence signals were measured on day 3, day 7, day 12, day 17, and day 23. Tumor size was taken by electronic digital caliper on day 3, day 6, day 10, day 14, day 18, and day 24. Length and width were measured using calipers while the mouse was held, and the tumor volume was estimated using a formula like V=0.5 * Length * Width². On day 24, all mice were anesthetized, and tumor tissues were collected for cryosection. All mouse protocols were in accordance with NIH guidelines and were approved by the Institutional Animal Care and Use Committee of Rice University. Housing conditions: mice were housed in a specific pathogen–free (SPF) facility under standard laboratory conditions. They were maintained on a 12-hour light/dark cycle (lights on at 7:00 a.m. and off at 7:00 p.m.), with ambient temperature controlled at 20–24°C and relative humidity at 40–60%. Animals received standard rodent chow and water ad libitum and were kept in ventilated cages with autoclaved bedding.
Tumor size/burden statement
The experimental endpoint was defined as the time when tumors reached 1.5 cm in diameter (or 1 cm if located in bone). Carprofen was administered every two days as mice approached this endpoint.
Statistics & reproducibility
No statistical method was used to predetermine sample size. Sample sizes were chosen based on standard practices in the field and were sufficient to observe reproducible effects. No data were excluded from the analyses. The experiments were not randomized. The investigators were not blinded to allocation during experiments and outcome assessment. All statictics analysis were performed using GraphPad Prism. Similar results were obtained from three independent experiments. Figures and graphical outputs were created using BioRender.com or Adobe Illustrator (Adobe, version 2020).
Reporting summary
Further information on research design is available in the Nature Portfolio Reporting Summary linked to this article.
Data availability
The details of experimental procedures and the data generated in this study are provided in the Supplementary Information/Source Data file. All data are available from the corresponding authors upon request. The mzML files of the LC–MS data underlying Fig. 3c have been deposited in the ProteomeXchange Consortium via the MassIVE repository under accession number MSV000099031. Source data are provided with this paper.
Code availability
The usage documentation and source distribution files for the binding free energy calculations are available on GitHub: https://github.com/linqicheng-xiao/gmx_mmpbsa_py. The source code has also been deposited to Zenodo129 at https://doi.org/10.5281/zenodo.17050353.
References
Ali, I., Conrad, R. J., Verdin, E. & Ott, M. Lysine Acetylation Goes Global: From Epigenetics to Metabolism and Therapeutics. Chem. Rev. 118, 1216–1252 (2018).
Ardito, F., Giuliani, M., Perrone, D., Troiano, G. & Lo Muzio, L. The crucial role of protein phosphorylation in cell signaling and its use as targeted therapy (Review). Int. J. Mol. Med. 40, 271–280 (2017).
Biggar, K. K. & Li, S. S.-C. Non-histone protein methylation as a regulator of cellular signalling and function. Nat. Rev. Mol. Cell Biol. 16, 5–17 (2015).
Damgaard, R. B. The ubiquitin system: from cell signalling to disease biology and new therapeutic opportunities. Cell Death Differ. 28, 423–426 (2021).
Reily, C., Stewart, T. J., Renfrow, M. B. & Novak, J. Glycosylation in health and disease. Nat. Rev. Nephrol. 15, 346–366 (2019).
Ramazi, S. & Zahiri, J. Post-translational modifications in proteins: resources, tools and prediction methods. Database 2021, baab012 (2021).
Torres, I. O. & Fujimori, D. G. Functional coupling between writers, erasers and readers of histone and DNA methylation. Curr. Opin. Struct. Biol. 35, 68–75 (2015).
Hyun, K., Jeon, J., Park, K. & Kim, J. Writing, erasing and reading histone lysine methylations. Exp. Mol. Med. 49, e324–e324 (2017).
Biswas, S. & Rao, C. M. Epigenetic tools (The Writers, The Readers and The Erasers) and their implications in cancer therapy. Eur. J. Pharmacol. 837, 8–24 (2018).
Lam, A. T. et al. A Bifunctional NAD+ for profiling poly-adp-ribosylation-dependent interacting proteins. ACS Chem. Biol. 16, 389–396 (2021).
Verdone, L., Agricola, E., Caserta, M. & Di Mauro, E. Histone acetylation in gene regulation. Brief. Funct. Genomics 5, 209–221 (2006).
Seto, E. & Yoshida, M. Erasers of histone acetylation: the histone deacetylase enzymes. Cold Spring Harb. Perspect. Biol. 6, a018713 (2014).
Schneider, A. et al. Acetyltransferases (HATs) as Targets for Neurological Therapeutics. Neurotherapeutics 10, 568–588 (2013).
Li, Y. & Seto, E. HDACs and HDAC inhibitors in cancer development anD Therapy. Cold Spring Harb. Perspect. Med. 6, a026831 (2016).
Zhang, L.-Y., Zhang, S.-Y., Wen, R., Zhang, T.-N. & Yang, N. Role of histone deacetylases and their inhibitors in neurological diseases. Pharmacol. Res. 208, 107410 (2024).
Jeon, J. Y., Sparreboom, A. & Baker, S. D. Kinase Inhibitors: The Reality Behind the Success. Clin. Pharmacol. Therapeutics 102, 726–730 (2017).
Bondarev, A. D. et al. Recent developments of HDAC inhibitors: Emerging indications and novel molecules. Br. J. Clin. Pharmacol. 87, 4577–4597 (2021).
Dunphy, K., Dowling, P., Bazou, D. & O’Gorman, P. Current Methods of Post-Translational Modification Analysis and Their Applications in Blood Cancers. Cancers 13, 1930 (2021).
Cole, P. A. Chemical probes for histone-modifying enzymes. Nat. Chem. Biol. 4, 590–597 (2008).
Tan, S. & Li, X. Small-Molecule Fluorescent Probes for Detecting HDAC Activity. Chem. Asian J. 17, e202200835 (2022).
Brown, T., Nguyen, T., Zhou, B. & Zheng, Y. G. Chemical probes and methods for the study of protein arginine methylation. RSC Chem. Biol. 4, 647–669 (2023).
Roessler, C., Tüting, C., Meleshin, M., Steegborn, C. & Schutkowski, M. A Novel Continuous Assay for the Deacylase Sirtuin 5 and Other Deacetylases. J. Med Chem. 58, 7217–7223 (2015).
Dawson, P. E., Muir, T. W., Clark-Lewis, I. & Kent, S. B. H. Synthesis of Proteins by Native Chemical Ligation. Science 266, 776–779 (1994).
Muir, T. W., Sondhi, D. & Cole, P. A. Expressed protein ligation: A general method for protein engineering. Proc. Natl Acad. Sci. 95, 6705–6710 (1998).
Muir, T. W. Semisynthesis of Proteins by Expressed Protein Ligation. Annu. Rev. Biochem. 72, 249–289 (2003).
Zhang, X.-N. et al. A ribose-functionalized NAD+ with unexpected high activity and selectivity for protein poly-ADP-ribosylation. Nat. Commun. 10, 4196 (2019).
Hoyt, E. A., Cal, P. M. S. D., Oliveira, B. L. & Bernardes, G. J. L. Contemporary approaches to site-selective protein modification. Nat. Rev. Chem. 3, 147–171 (2019).
Thompson, R. E. & Muir, T. W. Chemoenzymatic Semisynthesis of Proteins. Chem. Rev. 120, 3051–3126 (2020).
Conibear, A. C. Deciphering protein post-translational modifications using chemical biology tools. Nat. Rev. Chem. 4, 674–695 (2020).
Neumann, H., Peak-Chew, S. Y. & Chin, J. W. Genetically encoding Nε-acetyllysine in recombinant proteins. Nat. Chem. Biol. 4, 232–234 (2008).
Wan, W., Tharp, J. M. & Liu, W. R. Pyrrolysyl-tRNA synthetase: An ordinary enzyme but an outstanding genetic code expansion tool. Biochimica et. Biophysica Acta (BBA) - Proteins Proteom. 1844, 1059–1070 (2014).
Qin, X. & Liu, T. Recent Advances in Genetic Code Expansion Techniques for Protein Phosphorylation Studies. J. Mol. Biol. 434, 167406 (2022).
Wu, D. & Liu, T. Studying reversible protein post-translational modification through co-translational modification. ChemBioChem. 24, e202200716 (2023).
Gan, Q. & Fan, C. Orthogonal translation for site-specific installation of post-translational modifications. Chem. Rev. 124, 2805–2838 (2024).
Wang, L., Xie, J. & Schultz, P. G. Expanding the genetic code. Annu Rev. Biophys. Biomol. Struct. 35, 225–249 (2006).
Hancock, S. M., Uprety, R., Deiters, A. & Chin, J. W. Expanding the Genetic Code of Yeast for Incorporation of Diverse Unnatural Amino Acids via a Pyrrolysyl-tRNA Synthetase/tRNA Pair. J. Am. Chem. Soc. 132, 14819–14824 (2010).
Hoesl, M. G. & Budisa, N. Recent advances in genetic code engineering in Escherichia coli. Curr. Opin. Biotechnol. 23, 751–757 (2012).
Italia, J. S. et al. An orthogonalized platform for genetic code expansion in both bacteria and eukaryotes. Nat. Chem. Biol. 13, 446–450 (2017).
Chin, J. W. Expanding and reprogramming the genetic code. Nature 550, 53–60 (2017).
Deiters, A., Cropp, T. A., Summerer, D., Mukherji, M. & Schultz, P. G. Site-specific PEGylation of proteins containing unnatural amino acids. Bioorg. Medicinal Chem. Lett. 14, 5743–5745 (2004).
Huang, Y. & Liu, T. Therapeutic applications of genetic code expansion. Synth. Syst. Biotechnol. 3, 150 (2018).
Chen, C. et al. Genetic-code-expanded cell-based therapy for treating diabetes in mice. Nat. Chem. Biol. 18, 47–55 (2022).
Biava, H. & Budisa, N. Evolution of fluorinated enzymes: An emerging trend for biocatalyst stabilization. Eng. Life Sci. 14, 340–351 (2014).
Agostini, F. et al. Biocatalysis with unnatural amino acids: enzymology meets xenobiology. Angew. Chem. Int. Ed. 56, 9680–9703 (2017).
Burke, A. J. et al. Design and evolution of an enzyme with a non-canonical organocatalytic mechanism. Nature 570, 219–223 (2019).
Pagar, A. D. et al. Recent advances in biocatalysis with chemical modification and expanded amino acid alphabet. Chem. Rev. 121, 6173–6245 (2021).
Birch-Price, Z., Taylor, C. J., Ortmayer, M. & Green, A. P. Engineering enzyme activity using an expanded amino acid alphabet. Protein Eng., Des. Selection 36, gzac013 (2023).
Farrell, I. S., Toroney, R., Hazen, J. L., Mehl, R. A. & Chin, J. W. Photo-cross-linking interacting proteins with a genetically encoded benzophenone. Nat. Methods 2, 377–384 (2005).
Yang, Y., Song, H. & Chen, P. R. Genetically encoded photocrosslinkers for identifying and mapping protein-protein interactions in living cells. IUBMB Life 68, 879–886 (2016).
Zheng, Y., Gilgenast, M. J., Hauc, S. & Chatterjee, A. Capturing post-translational modification-triggered protein–protein interactions using dual noncanonical AMINO ACID MUTAGenesis. ACS Chem. Biol. 13, 1137–1141 (2018).
Nguyen, T., Cigler, M. & Lang, K. Expanding the Genetic Code to Study Protein–Protein Interactions. Angew. Chem. Int Ed. 57, 14350–14361 (2018).
Chung, C. Z., Amikura, K. & Söll, D. Using Genetic Code Expansion for Protein Biochemical Studies. Front. Bioeng. Biotechnol. 8, 598577 (2020).
Wang, S., Osgood, A. O. & Chatterjee, A. Uncovering post-translational modification-associated protein–protein interactions. Curr. Opin. Struct. Biol. 74, 102352 (2022).
Ayyadurai, N. et al. Development of a Selective, Sensitive, and Reversible Biosensor by the Genetic Incorporation of a Metal-Binding Site into Green Fluorescent Protein. Angew. Chem. Int. Ed. 50, 6534–6537 (2011).
Wang, F., Niu, W., Guo, J. & Schultz, P. G. Unnatural Amino Acid Mutagenesis of Fluorescent Proteins. Angew. Chem. Int Ed. 51, 10132–10135 (2012).
Chen, S., Chen, Z., Ren, W. & Ai, H. Reaction-based genetically encoded fluorescent hydrogen sulfide sensors. J. Am. Chem. Soc. 134, 9589–9592 (2012).
Chen, Z., Ren, W., Wright, Q. E. & Ai, H. Genetically encoded fluorescent probe for the selective detection of peroxynitrite. J. Am. Chem. Soc. 135, 14940–14943 (2013).
Chatterjee, A., Guo, J., Lee, H. S. & Schultz, P. G. A genetically encoded fluorescent probe in mammalian cells. J. Am. Chem. Soc. 135, 12540 (2013).
Luo, J. et al. Genetically encoded optochemical probes for simultaneous fluorescence reporting and light activation of protein function with two-photon excitation. J. Am. Chem. Soc. 136, 15551–15558 (2014).
Liu, X. et al. Significant expansion of fluorescent protein sensing ability through the genetic incorporation of superior photo-induced electron-transfer quenchers. J. Am. Chem. Soc. 136, 13094–13097 (2014).
Liu, W. R., Wang, Y.-S. & Wan, W. Synthesis of proteins with defined posttranslational modifications using the genetic noncanonical amino acid incorporation approach. Mol. BioSyst. 7, 38–47 (2011).
Italia, J. S. et al. Genetically encoded protein sulfation in mammalian cells. Nat. Chem. Biol. 16, 379–382 (2020).
Qin, F. et al. Linking chromatin acylation mark-defined proteome and genome in living cells. Cell 186, 1066–1085.e36 (2023).
Ding, W., Zhao, H., Chen, Y. & Lin, S. New strategies for probing the biological functions of protein post-translational modifications in mammalian cells with genetic code expansion. Acc. Chem. Res. 56, 2827–2837 (2023).
Weyh, M., Jokisch, M.-L., Nguyen, T.-A., Fottner, M. & Lang, K. Deciphering functional roles of protein succinylation and glutarylation using genetic code expansion. Nat. Chem. 16, 913–921 (2024).
Han, S. et al. Expanding the genetic code of Mus musculus. Nat. Commun. 8, 14568 (2017).
Shi, N. et al. Restoration of dystrophin expression in mice by suppressing a nonsense mutation through the incorporation of unnatural amino acids. Nat. Biomed. Eng. 6, 195–206 (2022).
Mehl, R. A. et al. Generation of a Bacterium with a 21 Amino Acid Genetic Code. J. Am. Chem. Soc. 125, 935–939 (2003).
Chen, Y. et al. A noncanonical amino acid-based relay system for site-specific protein labeling. Chem. Commun. 54, 7187–7190 (2018).
Zhang, M. S. et al. Biosynthesis and genetic encoding of phosphothreonine through parallel selection and deep sequencing. Nat. Methods 14, 729–736 (2017).
Zhu, P. et al. Autonomous synthesis of functional, permanently phosphorylated proteins for defining the interactome of monomeric 14-3-3ζ. ACS Cent. Sci. 9, 816–835 (2023).
Butler, N. D., Sen, S., Brown, L. B., Lin, M. & Kunjapur, A. M. A platform for distributed production of synthetic nitrated proteins in live bacteria. Nat. Chem. Biol. 19, 911–920 (2023).
Chen, Y. et al. Creation of bacterial cells with 5-hydroxytryptophan as a 21st amino acid building block. Chem 6, 2717–2727 (2020).
Chen, Y. et al. Unleashing the potential of noncanonical amino acid biosynthesis to create cells with precision tyrosine sulfation. Nat. Commun. 13, 5434 (2022).
Chen, Y. et al. Biosynthesis and Genetic Incorporation of 3,4-Dihydroxy-L-Phenylalanine into Proteins in Escherichia coli. J. Mol. Biol. 434, 167412 (2022).
Wu, K.-L. et al. Expanding the eukaryotic genetic code with a biosynthesized 21st amino acid. Protein Sci. 31, e4443 (2022).
Guo, Y. et al. Biosynthesis of Halogenated Tryptophans for Protein Engineering Using Genetic Code Expansion. ChemBioChem n/a, e202400366.
Deng, C.-X. SIRT1, Is It a Tumor Promoter or Tumor Suppressor? Int. J. Biol. Sci. 147–152 https://doi.org/10.7150/ijbs.5.147 (2009).
Firestein, R. et al. The SIRT1 Deacetylase Suppresses Intestinal Tumorigenesis and Colon Cancer Growth. PLoS ONE 3, e2020 (2008).
Luo, J. et al. Negative Control of p53 by Sir2α Promotes Cell Survival under Stress. Cell 107, 137–148 (2001).
Vaziri, H. et al. hSIR2SIRT1 Functions as an NAD-Dependent p53 Deacetylase. Cell 107, 149–159 (2001).
Lin, Z. & Fang, D. The Roles of SIRT1 in Cancer. Genes Cancer 4, 97–104 (2013).
Morales-Tarré, O., Alonso-Bastida, R., Arcos-Encarnación, B., Pérez-Martínez, L. & Encarnación-Guevara, S. Protein lysine acetylation and its role in different human pathologies: a proteomic approach. Expert Rev. Proteom. 18, 949–975 (2021).
Beckerich, J.-M., Lambert, M. & Gaillardin, C. LYC1 is the structural gene for lysine N-6-acetyl transferase in yeast. Curr. Genet 25, 24–29 (1994).
Abo-dalo, B., Ndjonka, B., Pinnen, F., Liebau, E. & lüersen, K. A novel member of the GCN5-related N-acetyltransferase superfamily from Caenorhabditis elegans preferentially catalyses the N-acetylation of thialysine [S-(2-aminoethyl)-L-cysteine]. Biochemical J. 384, 129–137 (2004).
Müller, S. et al. Bacterial abl-like genes: production of the archaeal osmolyte N(ε)–acetyl–β–lysine by homologous overexpression of the yodP–kamA genes in Bacillus subtilis. Appl Microbiol Biotechnol. 91, 689–697 (2011).
Bryson, D. I. et al. Continuous directed evolution of aminoacyl-tRNA synthetases. Nat. Chem. Biol. 13, 1253–1260 (2017).
Galdieri, L., Zhang, T., Rogerson, D., Lleshi, R. & Vancura, A. Protein Acetylation and Acetyl Coenzyme A Metabolism in Budding Yeast. Eukaryot. Cell 13, 1472–1483 (2014).
Rizo, J. & Encarnación-Guevara, S. Bacterial protein acetylation: mechanisms, functions, and methods for study. Front. Cell. Infect. Microbiol. 14, (2024).
Weinert, B. T. et al. Acetyl-Phosphate Is a Critical Determinant of Lysine Acetylation in E. coli. Mol. Cell 51, 265–272 (2013).
Zallot, R., Oberg, N. & Gerlt, J. A. The EFI Web Resource for Genomic Enzymology Tools: Leveraging Protein, Genome, and Metagenome Databases to Discover Novel Enzymes and Metabolic Pathways. Biochemistry 58, 4169–4182 (2019).
Rojas, J. R. et al. Structure of Tetrahymena GCN5 bound to coenzyme A and a histone H3 peptide. Nature 401, 93–98 (1999).
Ung, K. L., Alsarraf, H. M. A. B., Olieric, V., Kremer, L. & Blaise, M. Crystal structure of the aminoglycosides N-acetyltransferase Eis2 from Mycobacterium abscessus. FEBS J. 286, 4342–4355 (2019).
Zhao, S. et al. Regulation of Cellular Metabolism by Protein Lysine Acetylation. Science 327, 1000–1004 (2010).
Elsässer, S. J., Ernst, R. J., Walker, O. S. & Chin, J. W. Genetic code expansion in stable cell lines enables encoded chromatin modification. Nat. Methods 13, 158–164 (2016).
Kim, J.-C., Kim, Y., Cho, S. & Park, H.-S. Noncanonical Amino Acid Incorporation in Animals and Animal Cells. Chem. Rev. https://doi.org/10.1021/acs.chemrev.3c00955 (2024).
Meineke, B. et al. Dual stop codon suppression in mammalian cells with genomically integrated genetic code expansion machinery. Cell Rep. Methods 3, 100626 (2023).
Xia, C., Tao, Y., Li, M., Che, T. & Qu, J. Protein acetylation and deacetylation: An important regulatory modification in gene transcription (Review). Exp. Therapeutic Med. 20, 2923–2940 (2020).
Wu, Q.-J. et al. The sirtuin family in health and disease. Sig Transduct. Target Ther. 7, 1–74 (2022).
Xuan, W., Yao, A. & Schultz, P. G. Genetically encoded fluorescent probe for detecting sirtuins in living cells. J. Am. Chem. Soc. 139, 12350–12353 (2017).
Jewel, D. et al. Enhanced directed evolution in mammalian cells yields a hyperefficient pyrrolysyl trna for noncanonical amino acid mutagenesis. Angew. Chem. Int. Ed. 63, e202316428 (2024).
Ciccone, L. et al. Resveratrol-like Compounds as SIRT1 Activators. Int J. Mol. Sci. 23, 15105 (2022).
Luker, K. E. & Luker, G. D. Bioluminescence imaging of reporter mice for studies of infection and inflammation. Antivir. Res. 86, 93–100 (2010).
Spinck, M., Ecke, M., Sievers, S. & Neumann, H. Highly Sensitive Lysine Deacetylase Assay Based on Acetylated Firefly Luciferase. Biochemistry 57, 3552–3555 (2018).
Branchini, B. R., Murtiashaw, M. H., Magyar, R. A. & Anderson, S. M. The Role of Lysine 529, a conserved residue of the acyl-adenylate-forming enzyme superfamily, in firefly luciferase. Biochemistry 39, 5433–5440 (2000).
Aronovich, E. L., McIvor, R. S. & Hackett, P. B. The Sleeping Beauty transposon system: a non-viral vector for gene therapy. Hum. Mol. Genet. 20, R14–R20 (2011).
Napper, A. D. et al. Discovery of Indoles as Potent and Selective Inhibitors of the Deacetylase SIRT1. J. Med. Chem. 48, 8045–8054 (2005).
Kabra, N. et al. SirT1 is an inhibitor of proliferation and tumor formation in colon cancer. J. Biol. Chem. 284, 18210–18217 (2009).
Zhao, G. et al. SIRT1 RNAi knockdown induces apoptosis and senescence, inhibits invasion and enhances chemosensitivity in pancreatic cancer cells. Gene Ther. 18, 920–928 (2011).
Heltweg, B. et al. Antitumor activity of a small-molecule inhibitor of human silent information regulator 2 enzymes. Cancer Res. 66, 4368–4377 (2006).
Ota, H. et al. Sirt1 inhibitor, Sirtinol, induces senescence-like growth arrest with attenuated Ras–MAPK signaling in human cancer cells. Oncogene 25, 176–185 (2006).
Zhang, Q. et al. A small molecule Inauhzin inhibits SIRT1 activity and suppresses tumour growth through activation of p53. EMBO Mol. Med. 4, 298–312 (2012).
Zhang, Q. et al. The role of IMP dehydrogenase 2 in Inauhzin-induced ribosomal stress. eLife 3, e03077 (2014).
Icking, L.-S. et al. iNClusive: a database collecting useful information on non-canonical amino acids and their incorporation into proteins for easier genetic code expansion implementation. Nucleic Acids Res. 52, D476–D482 (2024).
Yang, N. J. & Hinner, M. J. Getting Across the Cell Membrane: An Overview for Small Molecules, Peptides, and Proteins. in Site-Specific Protein Labeling: Methods and Protocols (eds. Gautier, A. & Hinner, M. J.) 29–53 https://doi.org/10.1007/978-1-4939-2272-7_3 (Springer, New York, NY, 2015).
Trott, O. & Olson, A. J. AutoDock Vina: Improving the speed and accuracy of docking with a new scoring function, efficient optimization, and multithreading. J. Computational Chem. 31, 455–461 (2010).
Eberhardt, J., Santos-Martins, D., Tillack, A. F. & Forli, S. AutoDock Vina 1.2.0: new docking methods, expanded force field, and python bindings. J. Chem. Inf. Model. 61, 3891–3898 (2021).
Van Der Spoel, D. et al. GROMACS: Fast, flexible, and free. J. Computational Chem. 26, 1701–1718 (2005).
Maier, J. A. et al. ff14SB: Improving the Accuracy of Protein Side Chain and Backbone Parameters from ff99SB. J. Chem. Theory Comput. 11, 3696–3713 (2015).
Gao, Y., Zhang, C., Wang, X. & Zhu, T. A test of AMBER force fields in predicting the secondary structure of α-helical and β-hairpin peptides. Chem. Phys. Lett. 679, 112–118 (2017).
Case, D. A. et al. The Amber biomolecular simulation programs. J. Computational Chem. 26, 1668–1688 (2005).
Sprenger, K. G., Jaeger, V. W. & Pfaendtner, J. The General AMBER Force Field (GAFF) Can Accurately Predict Thermodynamic and Transport Properties of Many Ionic Liquids. J. Phys. Chem. B 119, 5882–5895 (2015).
Mark, P. & Nilsson, L. Structure and Dynamics of the TIP3P, SPC, and SPC/E Water Models at 298 K. J. Phys. Chem. A 105, 9954–9960 (2001).
Petersen, H. G. Accuracy and efficiency of the particle mesh Ewald method. J. Chem. Phys. 103, 3668–3679 (1995).
Lotan, I. & Head-Gordon, T. An analytical electrostatic model for salt screened interactions between multiple proteins. J. Chem. Theory Comput. 2, 541–555 (2006).
Yap, E.-H. & Head-Gordon, T. New and efficient Poisson−Boltzmann solver for interaction of multiple proteins. J. Chem. Theory Comput. 6, 2214–2224 (2010).
Geng, W. & Krasny, R. A treecode-accelerated boundary integral Poisson–Boltzmann solver for electrostatics of solvated biomolecules. J. Computational Phys. 247, 62–78 (2013).
Jurrus, E. et al. Improvements to the APBS biomolecular solvation software suite. Protein Sci. 27, 112–128 (2018).
Hu, Y.et al. Engineering unnatural cells with a 21st amino acid as a living epigenetic sensor. Zenodo. https://doi.org/10.5281/ZENODO.17050354 (2025).
Acknowledgements
We thank Dr. Xiao and the Laboratory members for insightful comments. This work was supported by SynthX Seed Award (SYN-IN-2024-002), NIH (R35-GM133706, R01-CA277838, and R01-AI165079 to H.X.), the Robert A. Welch Foundation (C-1970 to H.X.), US Department of Defense (W81XWH-21-1-0789, HT9425-23-1-0494, and T9425-23-1-0494 to H.X.), and Medical Research Award from Robert J. Kleberg, Jr. and Helen C. Kleberg Foundation. H.X. is a Cancer Prevention & Research Institute of Texas (CPRIT) scholar in cancer research.
Author information
Authors and Affiliations
Contributions
Y.H. and H.X. conceptualized the project and designed experiments. Y.H., L.C., Y.L., and Y.F.W. finished the construction of the plasmids and biochemical assay. Y.H., Y.C., and Y.G. performed bioinformatic analysis. Y.H., L.C., S.J., and K.Y. performed the structural prediction and docking. Y.H. and C.W. performed the FACS analysis and data analysis. Y.H., Y.X.W., and H.X. designed the animal work. Y.X.W. performed the animal work. Y.H., L.C., and S.Y. performed the confocal image and data analysis. Y.H., Y.X.W., and H.X. wrote the manuscript. H.X. supervised the study. Y.H., Y.X.W., L.C., and H.X. reviewed and edited the manuscript.
Corresponding author
Ethics declarations
Competing interests
The authors declare no competing interests.
Peer review
Peer review information
Nature Communications thanks the anonymous reviewer(s) for their contribution to the peer review of this work. A peer review file is available.
Additional information
Publisher’s note Springer Nature remains neutral with regard to jurisdictional claims in published maps and institutional affiliations.
Source data
Rights and permissions
Open Access This article is licensed under a Creative Commons Attribution-NonCommercial-NoDerivatives 4.0 International License, which permits any non-commercial use, sharing, distribution and reproduction in any medium or format, as long as you give appropriate credit to the original author(s) and the source, provide a link to the Creative Commons licence, and indicate if you modified the licensed material. You do not have permission under this licence to share adapted material derived from this article or parts of it. The images or other third party material in this article are included in the article’s Creative Commons licence, unless indicated otherwise in a credit line to the material. If material is not included in the article’s Creative Commons licence and your intended use is not permitted by statutory regulation or exceeds the permitted use, you will need to obtain permission directly from the copyright holder. To view a copy of this licence, visit http://creativecommons.org/licenses/by-nc-nd/4.0/.
About this article
Cite this article
Hu, Y., Wang, Y., Cheng, L. et al. Engineering unnatural cells with a 21st amino acid as a living epigenetic sensor. Nat Commun 16, 9388 (2025). https://doi.org/10.1038/s41467-025-64448-1
Received:
Accepted:
Published:
Version of record:
DOI: https://doi.org/10.1038/s41467-025-64448-1





