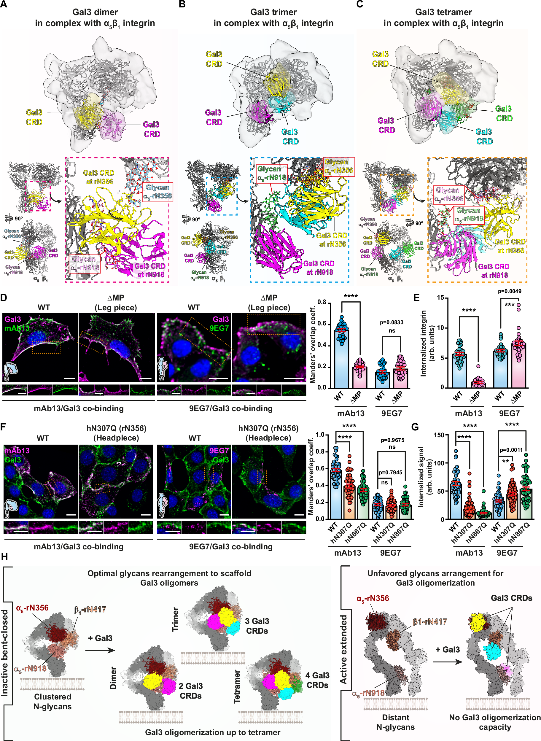
Fig. 9: Glycans for the functional recognition of bent-closed α5β1 integrin by Gal3.

A–C Top panels: Side views of cryo-EM density maps of Gal3 dimers, trimers, and tetramers in complex with α5β1 integrin embedded in a nanodisc. Lower panels: GlycoSHIELD glycan conformations at positions α5-rN356 and α5-rN918 that fit the best with bound Gal3 CRDs (PDB 1KJL) are highlighted (dashed line insets). D Colocalization of Gal3 with mAb13 or 9EG7 antibodies after binding at 4 °C to α5β1 integrin-deficient dKO-MKF cells exogenously expressing heterodimers of wild-type or ∆MP (leg piece) mutant human α5 integrin with wild-type human β1 integrin. n = 33 (for mAb13) and n = 30 (for 9EG7) cells, representative of three independent experiments. Means ± SEM, unpaired two-sided t-test; ns = P > 0.5, ****P < 0.0001. Scale bars = 10 µm and 5 µm for zoomed insets. Nuclei in blue. E Continuous incubation for 10 min at 37 °C of mAb13 or 9EG7 with dKO-MKF cells under α5β1 integrin expression conditions as in (D). Non-internalized antibodies were removed. n = 30 cells per condition, representative of three independent experiments. Means ± SEM, unpaired two-sided t-test; ***P < 0.0002, ****P < 0.0001. F Colocalization experiments as in (D), in which positions α5-hN307 (headpiece) and α5-hN867 (leg piece) of human α5 integrin were mutated and expressed with wild-type human β1 integrin. n = 40 cells per condition, representative of three independent experiments. Means ± SEM, one-way ANOVA; ns = P > 0.5, ****P < 0.0001. Scale bars = 10 µm and 5 µm for zoomed insets. Nuclei in blue. G Internalization experiments as in (E) on dKO-MKF cells expressing the heterodimer of wildtype, α5-hN307Q, or α5-hN867Q α5 integrins with wildtype human β1 integrin. n = 40 (for mAb13-WT), 58 (for mAb13-hN307Q), 44 (for mAb13-hN867Q), 54 (for 9EG7-WT), 52 (for 9EG7-hN307Q) and 55 (for 9EG7-hN867Q) cells, representative of three independent experiments. Means ± SEM, unpaired two-sided t-test; **P < 0.002, ****P < 0.0001. H Working model. See text for details.