Fig. 1: Transcription elongation inhibition enhances ERα binding on chromatin.
From: Paused RNA polymerase primes promoters via RNA-mediated stabilisation of transcription factor ERα

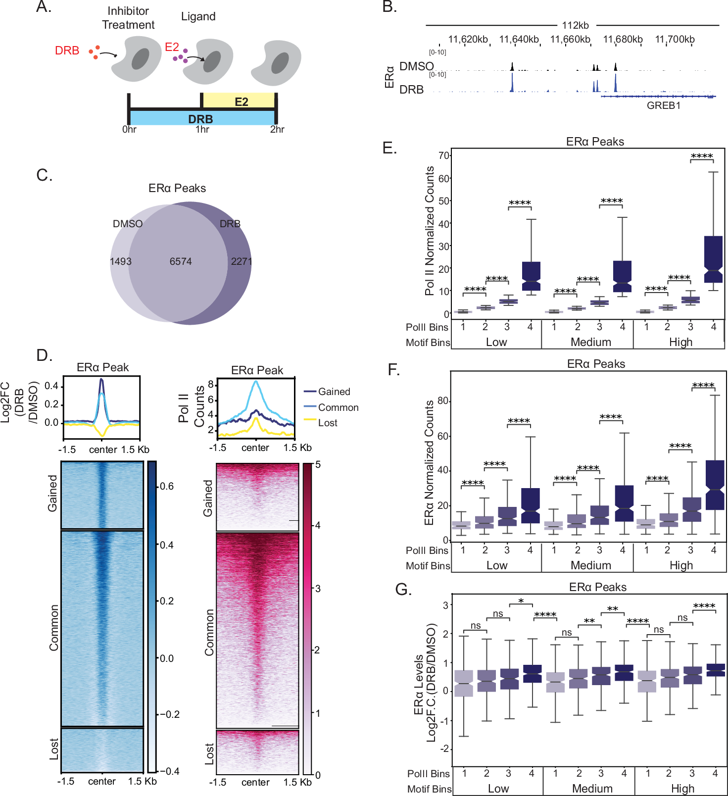
A Schematic showing the treatment regime for transcription inhibition and E2 treatment. B IgV snapshot of ERα binding on GREB1 gene locus in DMSO and DRB. C Venn diagram showing loss/gain/common ERα peaks upon DRB treatment. D Heatmap showing the gain in binding of ERα and Pol II levels on common, gained and lost sites upon DRB treatment. E, F Pol II and ERα levels respectively on the ERα peaks sorted first based on the motif scores into low, medium and high. Followed by dividing each category into four bins based on the Pol II levels from low (1)-to high (4). p-values were calculated using the two tailed Mann-Whitney-Wilcoxon test by combining two biological replicates. G Boxplot showing a gain in the binding of ERα (log2 fold change (DRB/DMSO) on all peaks in the categories sorted based on motif and Pol II levels. p-value is calculated using the two tailed Mann-Whitney-Wilcoxon test by combining two biological replicates. The boxplots depict the minimum (Q1-1.5*IQR), first quartile, median, third quartile and maximum (Q3 + 1.5*IQR) without outliers. (ns P > 0.05; *P < 0.05; **P < 0.01; ***P < 0.001; ****P < 0.0001).