Abstract
Regulated pausing of RNA polymerase II (Pol II) is essential for enabling rapid and coordinated transcriptional responses to signalling cues. Pausing also contributes to the formation of nucleosome-free regions with the help of chromatin remodellers. However, if these nucleosome-free regions engage with transcription factors to stimulate the transcription potential of paused promoters is not known. In this study, we demonstrate that ligand-induced estrogen receptor-alpha (ERα) binding is stabilized at Pol II-paused sites. This stabilization results from an increased dwell time of ERα on chromatin, as revealed by single molecule tracking (SMT) experiments. Notably, short chromatin-associated RNAs generated by the paused Pol II contribute to enhancing ERα binding at paused promoters. We also observe that pausing increases H3K27ac levels, which primes paused promoters for robust transcriptional activation upon release. Collectively, these findings suggest that paused Pol II plays a central role in enhancing transcription factor binding through an RNA-dependent mechanism. This, in turn, results in a more vigorous transcriptional response following pausing release, thus contributing to the fine-tuning of ERα-mediated gene regulation.
Introduction
Transcription factors (TFs) regulate gene expression by binding to their cognate DNA motifs. Upon binding, they recruit cofactors and RNA polymerases to the site for transcription. Once the polymerase is recruited and the pre-initiation complex (PIC) is formed, the polymerase transcribes RNA1. In around 30–50% of genes, the polymerase remains paused near the TSS after synthesising around 20–60 bases of RNA2,3,4. This promoter-proximal pausing is one of the major rate-limiting steps in transcription5,6. The release of the paused polymerase into productive elongation is a highly regulated process involving multiple players like DNA sequence, NELF, pTEFb, Spt5, etc.7,8,9.
In addition, the polymerase can also recruit chromatin-remodellers to the paused sites resulting in creation of unstable nucleosomes that are dynamic10,11,12,13. Recent studies have highlighted the role of the BAF complex in destabilising the nucleosome at the polymerase paused sites. The transcription factor binding at exposed TF motifs around these unstable nucleosomes can further recruit these remodeller complexes, leading to stable NFR formation10. Besides creating open permissive chromatin, the paused polymerase also transcribes short RNA from the TSS14,15. The short RNA that is stably associated with polymerase is protected from exonuclease digestion, while the ones released get degraded fast14. Therefore, Nucleosome-free regions (NFR) and short RNA are the primary products at paused polymerase sites14,15,16,17. However, it is not known if there is a functional link between transcription factor binding, short RNA and transcriptional potential of paused genes after release.
A vast majority of transcription factors are known to interact with RNA through RNA-binding domains18,19,20. The binding of TF with RNA can significantly alter their binding affinity for cognate DNA motifs19,20. We speculated that the NFRs created due to the action of paused polymerase and remodellers may expose additional TF binding sites, facilitating TF recruitment. In addition, the short RNA produced from the paused polymerase can add to this by stabilising TF binding. Further, this increased TF recruitment, along with the regulatory machinery of interacting TFs and co-activators that it brings, may increase the transcriptional activation of the gene upon release from inhibition.
Towards this, we utilised oestrogen signalling-induced transcription factor ERα, which is also known to bind to RNA19,20,21. Oestrogen is a steroid hormone which ligands the nuclear receptor ERα, leading to its chromatin binding for ligand-induced transcription activation. ERα mainly binds to enhancers where it forms inducible condensates to regulate the transcription of the responsive genes22,23. We reveal that the binding of ERα on regulatory regions increases upon chemical-induced transcription elongation inhibition (DRB: 5,6-Dichloro-1-β-D-ribofuranosylbenzimidazole). This increase was correlated with enhanced dwell time of ERα detected by single-Particle tracking (SPT) and resulting in the formation of bigger ERα condensates. Moreover, the increased binding was dependent on the short RNA from the paused polymerase, as treating cells with triptolide, which degrades the polymerase, led to reduced ERα binding. Whereas chromatin-associated RNAs physically interacted with ERα, stabilising its binding at paused sites. As a consequence of pausing, the nucleosomes were hyperacetylated, thereby increasing the rate of gene transcription upon release of pausing. These results reveal that paused promoters enhance their transcription potential by virtue of the interaction between transcription factors and short RNAs.
Results
Transcription elongation inhibition enhances ERα binding on chromatin
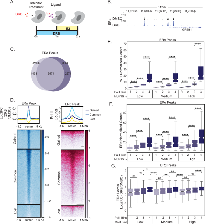
The response to stimulation, such as hormone signalling, is prompt22,24,25. The fast transcriptional response is regulated by the release of polymerase complexes from pausing26. In order to understand the role of polymerase pausing on transcription factor binding, we first treated MCF-7 breast cancer cells with transcription elongation inhibitor DRB. DRB targets the CDK9 subunit of the pTEFb complex, which is important in pause release and leads to its inhibition. Then, we stimulated the binding of ERα in the genome by exposing the cell to oestradiol, E2, for one hour (Fig. 1A). We first checked the effectiveness of treatment by performing qPCR and observed that both myc and pre-myc were significantly down-regulated upon DRB, but ERα levels were unaffected (Supplementary Fig. 1A) treatment. We then performed ChIP-seq for ERα following the same treatment regime. A significant increase in the ERα binding was observed in the genome (Fig. 1B, C). Approximately 2271 new binding events occurred, and 1493 sites were lost. Though, 6574 peaks remained constant but they also showed increased binding of ERα upon DRB treatment (Fig. 1C, D).
A Schematic showing the treatment regime for transcription inhibition and E2 treatment. B IgV snapshot of ERα binding on GREB1 gene locus in DMSO and DRB. C Venn diagram showing loss/gain/common ERα peaks upon DRB treatment. D Heatmap showing the gain in binding of ERα and Pol II levels on common, gained and lost sites upon DRB treatment. E, F Pol II and ERα levels respectively on the ERα peaks sorted first based on the motif scores into low, medium and high. Followed by dividing each category into four bins based on the Pol II levels from low (1)-to high (4). p-values were calculated using the two tailed Mann-Whitney-Wilcoxon test by combining two biological replicates. G Boxplot showing a gain in the binding of ERα (log2 fold change (DRB/DMSO) on all peaks in the categories sorted based on motif and Pol II levels. p-value is calculated using the two tailed Mann-Whitney-Wilcoxon test by combining two biological replicates. The boxplots depict the minimum (Q1-1.5*IQR), first quartile, median, third quartile and maximum (Q3 + 1.5*IQR) without outliers. (ns P > 0.05; *P < 0.05; **P < 0.01; ***P < 0.001; ****P < 0.0001).
To understand the effect of polymerase levels on top of the motif strength in governing the increased ERα binding upon transcription inhibition, we first divided the ERa peaks based on their motif score into low, medium and high. Since, motif strength is a primary regulator of TF binding27,28. We segregated each motif bin into four sub-bins in increasing order of Pol II levels from 1(low) to 4(high) and confirmed the transcription levels at these bins (Fig. 1E and Supplementary Fig. 1B). We then compared the binding of ERα within each motif bin. Even though the motif score for the categories was similar (Supplementary Fig. 1C), the bins showing higher Pol II levels showed better binding with ERα (Fig. 1F), which is expected. To test if the observation is also true for other TF’s. We performed a similar analysis on TFs expressed in MCF7 cells using ENCODE ChIP-seq datasets and found a similar dependence of transcription factor binding strength on transcription levels (Supplementary Figs. 2–4). After treating the cells with DRB, the binding of ERα still remained majorly dependent on Pol II levels (Supplementary Fig. 1D). Further, ERα peaks that already exhibited high Pol II were the ones showing the highest gain in ERα binding upon DRB treatment (Fig. 1G and Supplementary Fig. 1D). The data suggest that paused Pol II allows more binding of ERα, and the level of ERα gain depends on the level of pre-existing Pol II.
Transcription elongation inhibition leads to bigger and fast forming ERα condensates
ERα forms phase-separated condensates, which are heterogeneous assemblies of ERα, mediator complex and possibly other factors22,23. We observed that these condensates were formed in an E2-dependent manner and corroborated with the transcriptional response of oestrogen signalling. The ERα condensates formation peaked as the transcriptional response to signalling peaks at 60 min post-E2 addition, and drops as the transcriptional response decreases (120–180 min) (Supplementary Fig. 5B, C). We then tested the pixel-wise overlap between condensates and RNA Pol II. Towards this, the normalised overlap between ERα and Pol IIS5P spots was calculated and found to be increasing in the same order as ERα condensates during the signalling time course (Supplementary Fig. 5B, D). Similarly, we also tested the overlap between ERα condensates and nascent transcription spots and observed the spatial overlap between them, and they also followed the same pattern as Pol IIS5P, i.e., peaking at 60 min and then decreasing at 180 min (Supplementary Fig. 5E, F). The data suggest that ERα condensates correlate with active polymerase as well as nascent transcription.
Next, to understand the effect of polymerase pausing on these Pol II-containing ERα condensates, we performed live-cell imaging of ERα-GFP in MCF-7 cells after DRB treatment following the same regime as shown (Fig. 1A) and imaged the cells after adding E2 for 60 min. Before E2 addition, ERα-GFP was distributed homogeneously inside the nucleus, but the ERα condensates emerged within 5–10 min after E2 addition (Fig. 2A). The size of ERα condensates (quantified using average diameter) and the number (quantified using number density) increased exponentially upon E2 addition but reached a plateau phase around 40 min (Fig. 2B, C). We quantified the rate of their increase by calculating the t-half and the maxima for each curve (Supplementary Fig. 5G–J). Upon treating the cells with DRB, the maximum number density did not show any significant change, but the t-half for the curve showed a faster rate of increase in the condensate numbers (Fig. 2D, E). We also measured the average diameter of condensate upon transcription inhibition and observed a significant increase in the size of condensates even though ERα concentration was similar (Fig. 2F and Supplementary Fig. 5K). However, the rate of size increase of ERα condensate was not significantly different between DMSO and DRB (Fig. 2G). The data suggest that transcription elongation inhibition allows faster formation of condensates with increased size, which corroborates with the higher ERα binding in the genome, as seen from ChIP-seq.
A Representative images of MCF-7 cell nucleus tagged with ERα-eGFP imaged from 0 to 60 min. Frame rate: 15 s/frame. B, C Plot of number density and average diameter of ERα condensates with time for DMSO and DRB. Solid lines indicate the median curve, and the hue represents a 95% confidence interval. (n = 64 and 75 for DMSO and DRB, respectively). D, F Boxplot of max number density and max averaged diameter for ERα condensates in DMSO and DRB conditions from (n = 64 and 75 for DMSO and DRB, respectively). p-value is calculated using the two-tailed Mann-Whitney-Wilcoxon test. E, G Boxplot of t-half in min calculated for number density and averaged diameter in DMSO and DRB conditions from (n = 64 and 75 for DMSO and DRB, respectively). p-value is calculated using the two-tailed Mann-Whitney-Wilcoxon test. The boxplots depict the minimum (Q1-1.5*IQR), first quartile, median, third quartile and maximum (Q3 + 1.5*IQR) without outliers. (ns P > 0.05; *P < 0.05; **P < 0.01; ***P < 0.001; ****P < 0.0001). The scale bar represents 10 µm.
Single tracking revealed higher bound fraction and residence time of ERα on chromatin upon Pol II pausing
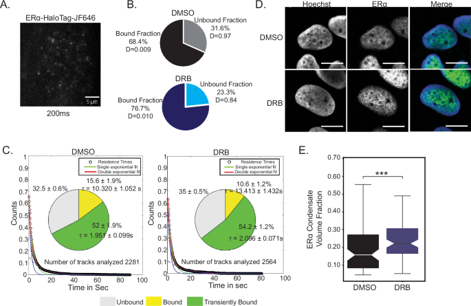
As the high ERα binding was observed upon DRB treatment by ChIP-seq analysis, we quantified the fraction of bound molecules of ERα in the nucleus and its residence time using SMT (Single Molecule Tracking). We expressed ERα-HaloTag from the EFS promoter and labelled it using JF646-HaloTag Ligand (HTL) (Fig. 3A). Single-molecule imaging and tracking was performed as described previously29,30. Time-lapse movies were acquired with two imaging regimes: (1) fast imaging regime (15 ms time interval for 1000 frames) to quantify the diffusion parameters (fraction of bound and unbound molecules) and (2) slow imaging regime (200 ms time interval for 600 frames) to quantify the residence time. We observed that upon DRB treatment, the bound fraction of ERα increased from 68.4% (DMSO) to 76.7% (DRB, Fig. 3B). The residence time of the specific bound fraction (yellow fraction in the pie chart) also increased from 10.3 ± 1.0 s (DMSO) to 13.4 ± 1.4 s (DRB, p < 0.05 by z test, Fig. 3C). These results suggest that the DRB treatment increases the bound fraction of ERα and its residence time. To further validate that the stronger binding of ERα leads to the formation of bigger chromatin-bound condensate, we treated cells with CSK, which removes the free-floating protein from the nucleus31. Then, immunostained the cells for ERα and calculated the volume fraction for the ERα condensates (Fig. 3D). Similar to live cells, we found an increase in the chromatin-bound ERα condensate formation after DRB treatment (Fig. 3E). Together, these results suggest that transcription inhibition leads to bigger chromatin-bound ERα condensates as well as an increase in the dwell time of stably bound ERα.
A Representative image shows the single molecules of ERα-HaloTag-JF646-HTL in the nucleus of MCF7 cells. The scale bar represents 5 µm. B Spot-On based kinetic modelling for the robust quantification of the fraction of bound and unbound molecules, quantified from movies acquired with a fast imaging regime (15 ms time-interval). Pie charts represent the fraction of chromatin-bound and unbound molecules derived from modelling CDFs over 15–120 ms intervals and their mean diffusion coefficient. C Survival time distribution of ERα in the presence and absence of DRB quantified from the movies acquired with a slow imaging regime (200 ms time-interval). The distributions fit well with the double exponential curve (red line), suggesting two types of bound population: (1) specific bound fraction (with long residence time) and (2) non-specifically/transiently bound fraction (with short residence time). Pie charts represent the percentage of molecules specifically bound (yellow), non-specifically/transiently bound (green) and unbound (grey). The mean residence times (tau) of specific and non-specific fractions are presented next to their representative fractions. D Representative images of MCF-7 nucleus after treatment with CSK buffer and immunostained with ERα in DMSO and DRB. The scale bar represents 10 µm. E Plot of volume fraction of ERα condensates from CSK-treated images in DMSO and DRB (n = 69, 78 cells for DMSO and DRB, respectively). The boxplots depict the minimum (Q1-1.5*IQR), first quartile, median, third quartile and maximum (Q3 + 1.5*IQR) without outliers. p-values are calculated using the two tailed Mann-Whitney-Wilcoxon test. (ns P > 0.05; *P < 0.05; **P < 0.01; ***P < 0.001; ****P < 0.0001).
RNA from the Pol II paused sites contributes to ERα binding
The paused polymerase transcribes short RNA. In principle, chromatin accessible regions created by paused polymerase and the RNA-TF interaction with the short RNA both could stabilise ERα binding10,20,21. We then decided to decouple whether the polymerase complex or RNA is responsible for the increased ERα binding upon DRB treatment. We treated the cells with Triptolide (TRP), which covalently binds to XPB, a subunit of transcription factor TFIIH and inhibits its ATPase activity to prevent transcription initiation (Fig. 4A)32. Subsequently, it also leads to degradation of RBP1 of polymerase assembly, decreasing the overall Pol II levels. Cells were treated with TRP following the same regime as in the case of DRB treatment and assessed the binding of ERα (Fig. 1A). The ChIP-seq of ERα revealed a widespread loss of ERα binding in the genome (Fig. 4B–C and Supplementary Fig. 6A), though the regions with the highest levels of Pol II were less affected by TRP treatment (Supplementary Fig. 6A, B). The data suggest that both the RNA Pol II complex and transcribing RNA could potentially regulate ERα binding in the genome.
A Schematic showing the mechanism of action of triptolide. B IgV snapshot of ERα binding on GREB1 gene locus in DMSO and TRP. C ERα signal on ERα peaks in DMSO and TRP. The y-axis denotes log2(CPM+1) values in TRP, and the x-axis denotes log2(CPM+1) in DMSO. The color of the spot denotes the log2F.C. (TRP/DMSO) value. D Scatterplot plotted exactly like C. The color indicates the Pol II levels on those sites. E Schematic showing the effect of exosc3 knockdown on ERα binding. F IgV snapshot of ERα binding on GREB1 gene locus in scramble and exosc3 knockdown. G ERα signal on ERα peaks in si-scr and si-exosc3. The y-axis denotes log2(CPM+1) values in si-exosc3, and the x-axis denotes log2(CPM+1) in si-scr. The color of the spot denotes the log2F.C. (si-exosc3/si-scr) value. H Scatterplot plotted exactly like C. The color indicates the Pol II levels on those sites. I Schematic showing the probable effect of RNA binding domain mutation on ERα binding. J IgV snapshot of ERα binding on GREB1 gene locus in WT-ERα and RBD-ERα. K ERα signal on ERα peaks in WT-ERα and RBD-ERα. The y-axis denotes log2(CPM+1) values in RBD-ERα, and the x-axis denotes log2(CPM+1) in WT-ERα. The color of the spot denotes the log2F.C. (RBD/WT) value. L Scatterplot plotted exactly like C. The color indicates the Pol II levels on those sites. M IgV snapshot of RBD-ERα binding on GREB1 gene locus in DMSO and DRB. N ERα signal on RBD-ERα peaks in DMSO and DRB. The x-axis denotes log2(CPM+1) values in DRB RBD-ERα, and the x-axis denotes log2(CPM+1) in DMSO RBD-ERα. The color of the spot denotes the log2F.C. (DMSO/DRB) value. O Scatterplot plotted exactly like C. The color indicates the Pol II levels on those sites.
Therefore, to test the involvement of chromatin-associated RNA in supplementing ERα binding, we increased the levels of RNA by knocking down the core subunit, exosc3 of the RNA exosome complex (Fig. 4E). As opposed to DRB or TRP, RNA exosome degrades chromatin-associated RNA without affecting transcription per se33,34. ChIP-seq of ERα upon exosc3 knockdown showed a gain in the binding for ERα, which was in line with the Pol II levels at the sites (Fig. 4F–H and Supplementary Fig. 6A, C). The data suggest that chromatin-associated RNA can enhance the enrichment of ERα on chromatin.
ERα interacts with RNA through the canonical RNA-binding domain (RRGG at aa 259–262 position) in its hinge region. The mutation of RRGG to AAAA abolishes RNA binding ability20,21. We first tested the genomic binding of RNA binding deficient mutant (RBD) of ERα (RRGG to AAAA) w.r.t WT. We utilised WT and RBD-ERα, ChIP-seq from ref. 20 towards this. The RBD-ERα exhibited genome-wide loss in binding with respect to WT (Fig. 4I and Supplementary Fig. 6A). Further, the highest loss was seen in the regions with a high level of Pol II (Fig. 4J–L and Supplementary Fig. 6D).
With the presumption that RNA enriches ERα at paused sites by direct interaction, then the RBD-ERα should not gain binding upon DRB treatment. We performed ChIP-seq for the same upon expressing RBD-ERαFLAG exogenously and treated the cells with DRB. We found that indeed RBD-ERα did not show a gain of binding upon DRB treatment (Fig. 4M–O and Supplementary Fig. 6E). Finally, to evaluate the role of polymerase in regulating the change in binding, we segregated ERα-bound regions into the ones bound at the promoter with a higher polymerase level and the enhancer bound (Supplementary Fig. 6F). We found that promoters were more sensitive to perturbations (Supplementary Fig. 6G–I). However, the higher level of polymerase at the sites renders them less susceptible to Triptolide treatment and shows a lesser loss than enhancers (Supplementary Fig. 6J). We further checked for the presence of nascent RNA at ERα-gained sites upon DRB and found sites showing gain in ERα have higher nascent RNA upon DRB treatment (Supplementary Fig. 6K).
Furthermore, we also evaluated the ERα condensate status upon triptolide by performing live cell confocal microscopy. Similar to DRB, triptolide treatment led to an increase in the size of the ERα condensates (Supplementary Fig. 7A–F). However, the bigger ERα condensates were mostly nucleoplasmic, as pre-treating cells with CSK to get chromatin-bound condensates showed that these condensates were smaller in size (Supplementary Fig. 7G, H). Similarly, we assessed the chromatin-bound condensates upon knocking down exosc3 (Supplementary Fig. 7I, J) and noted an increase in ERα chromatin-bound condensates. Finally, we treated the cells expressing RBD-ERα with DRB, but we didn't observe the DRB-dependent increase in the condensate formation observed in the WT condition (Supplementary Fig. 7K). Overall, the data suggest that the short RNA at Pol II paused sites enriches ERα, forming bigger condensates.
Polymerase-paused regions exhibit increased levels of H3K27ac
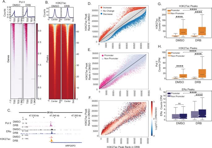
DRB treatment leads to increased promoter-proximal pausing, which is evident when we performed ChIP-seq for RNA Pol II after DRB treatment (Fig. 5A). To check for DRB induced promoter pausing, we compared the gain with respect to the gene body and found it to be higher at the promoters (Supplementary Fig. 8A).
A Heatmap of Pol II binding in DMSO and DRB at all expressing genes in MCF-7 cells. B Heatmap of H3K27ac levels at H3K27ac peaks in DMSO and DRB. C IgV snapshot of Pol II, ERα and H3K27ac binding on ARFGEF2 gene promoter in DMSO and DRB. D H3K27ac peaks ranked on the basis of H3K27ac levels in DMSO on the y-axis and DRB on the x-axis. Red spots indicate regions showing an increase in H3K27ac upon DRB (Log2FC (DRB/DMSO > 0.5), Grey spots indicate regions showing no change in the levels (Fold change between − 0.5 and 0.5), Blue spots indicate regions showing a decrease in the H3K27ac levels (Fold change less − 0.5). E Peak annotation of H3K27ac binding regions ranked as in (D). Pink denotes promoter regions, and Grey denotes non-promoter regions. F Pol II gain on H3K27ac binding regions. The colour of the spot indicates the log2 fold change values post DRB treatment. G Boxplot of H3K27ac levels on H3K27ac promoter and non-promoter regions in DMSO and DRB. p-values are calculated using the two-tailed Mann-Whitney-Wilcoxon test for promoter vs non-promoter and the Wilcoxon signed-rank test for DMSO vs DRB by combining two biological replicates. H Boxplot of Pol II levels on H3K27ac promoter and non-promoter regions in DMSO and DRB. p-values are calculated using the two-tailed Mann-Whitney-Wilcoxon test for promoter vs non-promoter and the Wilcoxon signed-rank test for DMSO vs DRB by combining two biological replicates. I Boxplot of ERα levels on ERα promoter and non-promoter regions in DMSO and DRB. p-values are calculated using the two-tailed Mann-Whitney-Wilcoxon test for promoter vs non-promoter and the Wilcoxon signed-rank test for DMSO vs DRB. The boxplots depict the minimum (Q1-1.5*IQR), first quartile, median, third quartile and maximum (Q3 + 1.5*IQR) without outliers. (ns P >0.05; *P < 0.05; **P < 0.01; ***P < 0.001; ****P < 0.0001).
We then asked if the gained ERα at paused Pol II regions, indeed is functional in creating transcriptional favourable environment. Towards this, we tested the levels of the H3K27ac as a proxy for transcriptional activity35,36. A moderate gain in the levels of H3K27ac after DRB treatment was noted (Fig. 5B, C). To understand what type of regions gained H3K27ac upon DRB, we first ranked the H3K27ac regions based on its levels in DRB and DMSO. Then, we categorised them as increasing, shown in Red (Log2FC(DRB/DMSO) > 0.5), non-changing, shown in Grey (− 0.5 > Log2FC(DRB/DMSO) < 0.5) and decreasing, shown in Blue (Log2FC (DRB/DMSO) < − 0.5) (Fig. 5D). Gene annotation on the ranked regions was performed, which revealed that the regions showing a gain in H3K27ac were majorly promoters (Fig. 5E and Supplementary Fig. 8B). Further, the RNA polymerase on the ranked regions was measured and found that H3K27ac peaks, which showed an increase, also exhibited increased polymerase pausing upon DRB treatment (Fig. 5F).
We further quantified the levels of H3K27ac on promoters and non-promoter sites after DRB treatment and observed that these promoters already had higher levels of H3K27ac in DMSO. After DRB treatment, as polymerase gets paused at these sites, the H3K27ac levels increased further (Fig. 5G, H and Supplementary Fig. 8C–F). Intriguingly, the levels of ERα were similar in promoter and non-promoter regions. However, the ERα binding on the promoter showed a higher gain due to polymerase pausing after DRB (Fig. 5I). In addition to paused polymerase, ERα promoters showed increased H3K27ac levels as well (Supplementary Fig. 8G). Overall, the data suggest that the paused polymerase stabilises the binding of ERα on the promoters, and these promoters also show a gain of H3K27ac levels, suggestive of an enhanced transcriptional environment at these regions as compared to the non-paused state.
Higher ERα binding and H3K27ac gain upon Pol II pausing correlates with increased transcription after pausing release
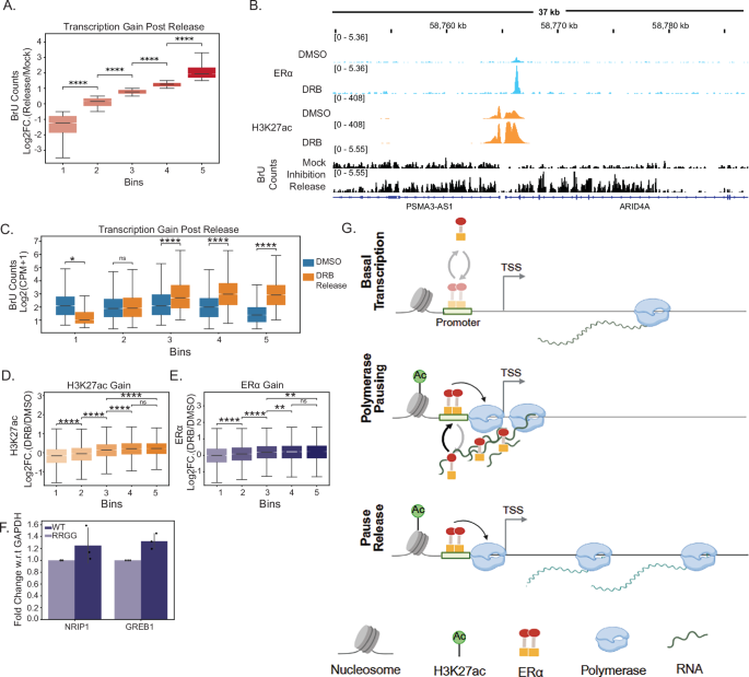
In order to test if the favourable environment created by ERα at paused sites indeed allows more transcription of genes once pausing is released, we analysed nascent transcripts from BrU-seq after 10 min of release from DRB treatment and tested the transcription levels in region 2 kb downstream of the promoter37. We binned the promoter regions based on increased transcription after release vs. without DRB treatment (Fig. 6A, B). The promoters that showed the highest transcription after the release from DRB were the ones that also exhibited a higher gain of H3K27ac and ERα upon DRB treatment (Fig. 6C–E and Supplementary Fig. 9A, B). To further validate if increased ERα recruitment leads to higher transcription, we used the RRGG mutant (RBD-ERα), which does not show increased binding upon DRB. We treated the cells expressing WT or RBD mutant with DRB, then washed it off to resume the transcription, and measured RNA output on E2-responsive genes GREB1 and NRIP1. We found that both the genes showed a higher output in WT compared to RRGG (Fig. 6F). The data suggest that the gain in ERα binding at paused promoters facilitated more robust transcription after pausing was released (Fig. 6G).
A Log2F.C. (DRB Release/DMSO) of normalised BrU counts. In the categories based on promoter firing, i.e., BrU counts from (2 kb downstream from TSS) upon release. 1 = Fold Change < − 0.5, 2 = −0.5 < Fold Change < 0.5, 3 = 0.5 < Fold Change < 1.0, 4 = 1.0 < Fold Change < 1.5, 5 = Fold Change > 0.5. B IgV snapshot of ERα and H3K27ac levels in DMSO and DRB on ARID4A locus and BrU levels in DMSO and after release. C BrU levels in DMSO and DRB in the categories. D, E Log2FC(DRB/DMSO) for H3K27ac and ERα levels, respectively, on promoter categories from (A). F Expression levels of GREB1 and NRIP1 gene after 30 min of DRB wash-off. The qPCR plots represent data from three biological replicates, and each replicate had three technical repeats. The error bar denotes standard deviation. G Model depicting, RNA at paused promoters stabilises ERα. Which in turn recruits transcription machinery to these paused promoters, subsequently leading to a higher burst of transcription post-pause release. The qPCR plots represent data from three biological replicates, and each replicate had three technical repeats. The boxplots depict the minimum (Q1-1.5*IQR), first quartile, median, third quartile and maximum (Q3 + 1.5*IQR) without outliers. (ns P > 0.05; *P < 0.05; **P < 0.01; ***P < 0.001; ****P < 0.0001).
Discussion
Promoter-proximal pausing is a key regulatory step in transcription. Typically, RNA polymerase pauses within 20-60 nucleotides of the transcription start site2,3,4. We treated cells with DRB, an elongation inhibitor that induces polymerase pausing, and observed a significant increase in ERα binding across the genome (Fig. 1B, C). In contrast, TRP, an initiation inhibitor, caused a loss of ERα binding. The increased binding with DRB treatment occurred primarily at sites with higher Pol II levels, predominantly at promoters (Fig. 1H). Using SMT tracking, we found that both the binding fraction and dwell time of ERα increased upon DRB treatment (Fig. 3), which we attribute to ERα’s RNA-binding ability. This stable ERα binding correlated with increased H3K27ac levels, suggesting enhanced transcription of paused genes upon release from pausing.
The BAF complex dynamically creates unstable nucleosomes. Paused polymerase recruits BAF to these paused sites, where the presence of transcription factors (TFs) may stabilise the BAF, leading to nucleosome eviction and the formation of nucleosome-free regions (NFRs)10. Our data showed that paused sites recruit ERα upon oestrogen stimulation, and this binding was further enhanced by DRB exposure. We propose that the stable binding and prolonged dwell time of ERα during elongation inhibition are critical for recruiting BAF complexes to stabilise NFRs.
Although elongation inhibitors reduce overall RNA levels, short RNAs are still transcribed from paused polymerase14,37. We found that the sites that showed ERα and H3K27ac gain also had higher RNA levels in the presence of DRB (Supplementary Fig. 6K, L). This stable chromatin-bound ERα fraction likely results from physical interactions between ERα and short RNAs produced at these paused sites. Supporting this, an ERα mutant that cannot bind RNA did not show gain as observed with WT. Thus, RNA binding may reduce the strict requirement for strong TF motifs at these sites20. In summary, the transcription factor at paused sites is stabilised through their RNA-binding ability.
We suggest that the increase in the bound fraction and dwell time of ERα upon Pol II pausing is due to an increase in the local concentration of ERα. This elevation in concentration is potentially linked to ERα's interaction with RNA. The accumulation of short RNA:ERα complexes likely enhances ERα's presence at these sites, which could lead to altered off and on time and a higher bound fraction on chromatin. This hypothesis is supported by findings from RNA-binding-deficient mutants of ERα, which form smaller condensates and display hypermobility within the nucleus20. The lack of fast turnover of ERα under DRB, where transcription is paused, also supports recent observations in yeast38. Our data is also in agreement with the current notion in the field that stable binding of transcription factors in association with RNA gives rise to bigger condensates. The faster formation of these condensates under DRB is an interesting finding that suggests the strong nucleation of condensates under DRB. However, nucleation of TF condensates is a poorly understood phenomenon, more future work is required to understand the dynamics of condensates around paused promoter sites.
Our data suggest that TF binding near promoter-proximal pausing creates a favourable environment for robust transcription by priming these sites with active machinery. H3K27ac, a marker of active chromatin, increased after DRB treatment, particularly at promoter sites with polymerase pausing (Fig. 5E, F). Upon release from DRB inhibition, these promoters showed significantly higher transcription, indicating heightened transcriptional potential post-pausing (Fig. 6). These findings suggest that promoters may use Pol II pausing to enhance their gene transcription by directly recruiting transcription factor complexes in an RNA-dependent manner.
DRB is a well-known inhibitor of transcription elongation and has been widely used to study promoter-proximal pausing of RNA Polymerase II37,39,40. Recently, newer and better alternatives like NVP-2 have emerged and provide better inhibition at lower concentrations41. Further studies using this drug will be useful.
Methods
Cell Culture
MCF-7 cells were obtained from ATCC and were cultured in high-glucose DMEM media (11965092, Invitrogen) with 10% FBS (10437028, Invitrogen). Cells were grown at 37 °C and 5% CO2 conditions in an incubator.
Ligand stimulation and transcription inhibitor treatment
For experiments involving E2 stimulations, cells were seeded on Day 0. After 24 h, cells were washed with DPBS (Invitrogen, 14190144), and the media was changed to stripping media (high glucose DMEM without phenol red (1063029, Invitrogen) and 5% charcoal-stripped FBS (12676029, Invitrogen)). Cells were kept in stripping media for three days. After 72 hours, cells were treated with β-estradiol (E2758, Sigma-Aldrich) at a concentration of 10 nM for 1 h.
In the case of experiments involving transcription inhibitor treatment, cells were treated with DRB (D1916, Sigma) at 10 μM and TRP (T3652, Sigma) at 1 μM or DMSO for 1 h. After 1 h of inhibitor treatment, 10 nM of E2 was added in the media and processed for Immunostaining and ChIP-seq. In case of live cell imaging, cells were imaged as soon as E2 was added, till 1 h of treatment was completed.
Transfections and qPCR
For plasmid transfection, the cells were seeded and kept in stripping media for 48 hours. After 48 hours of stripping 1 μg of ERα-eGFP/Halo plasmid was transfected using OptiMEM without phenol red with lipofectamine 3000. Cells are processed after 24 hours of transfections.
For siRNA transfections, two rounds of transfection were done. The first transfection was done 24 h after cell seeding. The second round of transfection was done after 48 h of keeping the cells in stripping media. RNA was isolated using Trizol and cDNA was prepared using Superscript IV reverse transcriptase (Cat. No.- 8091050, Invitrogen) after ezDNase treatment (Cat. No.-11766051, Invitrogen). qPCR oligo sequences for the genes are provided in Supplementary Data 1 under qPCR oligos.
ChIP-seq
MCF-7 cells were grown as mentioned above. They were hormone-stripped for 72 h. The cells were treated with inhibitors as mentioned above. After two hours of inhibitor treatment and 1 h of E2 treatment. Cells were fixed using 1% formaldehyde for 10 min at room temperature on an orbital shaker. After 10 min, formaldehyde was quenched using 0.125 M glycine for 5 min at room temperature on the orbital shaker. The cells were washed with cold 1XPBS and scraped. The cells were pelleted down at 3000rpm for 5 min at 4 °C. The pellets were stored at − 80 °C. 10 million cells were resuspended in 1 ml of nuclear lysis buffer (NLB) (50 mM Tris-HCl, pH 7.4, 1% SDS, 10 mM EDTA, pH 8.0, and 1X PIC) and incubated in ice for 10 min. After nuclear lysis, cells were sonicated using Bioruptor pico for 28 cycles with 30 sec ON and 30 sec OFF settings. The lysate was then spun at 12000 rpm for 12 min at 4 °C to clear off the cell debris. 100 μg of chromatin was used for IP, further 3 μg of sonicated S2 chromatin was added as spike-in for only H3K27ac ChIP. The IP was diluted 2.5 times with a dilution buffer (20 mM Tris-HCl, pH 7.4, 100 mM NaCl, 2 mM EDTA, pH 8.0, 0.5% Triton X-10, and 1X PIC). IP was set in a volume of 500 μl. In addition, 50 μl was taken out and labelled as 10% input. For IP, main as well as spike-in antibody was added in their respective amounts (ERα (sc-8002, Santa Cruz Biotech) 1 μg, anti-Pol II (Diagenode C15200004) 2 μg, H3K27ac (ab4729, Abcam) 1 μg and spike-in H2av 0.3 μg (61686, Active Motif)). IP was incubated with antibodies overnight at 4 °C ata constant rotation of 12 rpm. After incubation, 15 μl of Protein G beads pre-blocked in BSA were added to the mix. It was incubated for 4 h at 4 °C on the rotor. After incubation, the beads were washed with wash buffers I, II, III and 1XTE sequentially42. The DNA-protein complexes were eluted from the beads by resuspending the beads in (100 mM NaHCO3, 1% SDS, 2 μg of RNaseA) at 37°C in a thermomixer with 1400 rpm for 30 min. The crosslinked DNA-protein complexes were reverse-crosslinked overnight at 65 °C by the addition of NaCl. After that 2 μl of Proteinase K (20 mg/ml) was added to the mix and incubated for 2 h at 45 °C. The ChIP DNA was then purified using PCI (Phenol:Chloroform:Isoamylalcohol) and ethanol precipitation. The pellet was resuspended in 10 μl of NFW and used for library preparation using the NEBNext Ultra II DNA library Prep kit with Sample Purification Beads (E7103L). The sequencing was performed on HiSeq/Nova-seq platform.
DRB-BrU Seq analysis
Raw files were first aligned with the hg19 genome assembly using bowtie2 with default options43,44. The rRNA were separately aligned for normalisation control. Reads with a quality score less than 30 were filtered out. The reads were first downsampled according to the sample with the lowest sequencing depth. Then, reads were further downsampled according to rRNA reads.
Alignment and Spike-in normalisation
Raw fastq reads were aligned to the hg19 genome for human and dm3 reference genome for Drosophila. Reads with a quality score less than 30 were filtered out. The reads were first downsampled according to the sample with the lowest sequencing depth. Then, reads were further downsampled according to the spike-in factor calculated as shown in ref. 45.
Generation of plasmids
EFS-ERα-Halo was constructed in the PX459 plasmid using Golden Gate assembly. EFS, ERα and Halo were separately amplified from pHAGE-EFS-N22p-3XRFPnls (Addgene: 75387), pEGFP-C1-ER alpha (Addgene: 28230) and pcDNA5-H2B_Halo_T2A_EGFP (Addgene:135444), respectively46,47,48. All the fragments were then subjected to Golden Gate assembly with BsaI-v2 (R3733L, NEB). The sequences for the oligos used for cloning EFS-ERα-Halo are provided in Supplementary Data 1 under cloning oligos.
Live cell imaging
Cells were transfected with ERα-eGFP following the protocol mentioned above. For live cell imaging, cells were imaged using the PLAPON 60x/1.42 oil objective of the Olympus FV3000 microscope. The microscope is equipped with an incubator to keep the temperature at 37 °C and 5% CO2. The frame rate was kept at 15 sec/frame (10.6 s camera time and 4.4 s rest time). The cells were imaged for 1 h for a total of 240 frames.
Immunostaining
For experiments involving the removal of nucleoplasmic proteins. Cells were first treated with CSK buffer for 3 min at RT (PIPES/KOH 10 mM pH6.8, NaCl 100 mM, Sucrose 300 mM, EGTA 1 mM, MgCl2 1 mM, DTT 1 mM, 1XPIC, 0.5% TritonX100. After treatment, cells are immediately fixed with 4% PFA in 1XPBS for 15 min. In other experiments, cells were directly fixed with 4% PFA in 1XPBS for 15 min. Fixing is followed by 3 washes with 1XPBS. Cells are then permeabilised and blocked with 1% BSA with 0.2% TritonX100 in PBS). After which, cells are incubated with primary antibodies (1μg/ml ERα, YY1 and Pol IIS5P) at 4 °C overnight. It was followed by 3 washes with 1XPBST. Then, cells are incubated with appropriate secondary antibodies in 1/500 dilution for 1 h at RT. It was followed by 3 washes with 1XPBST. Cells were then incubated with Hoechst 3342 for 10 min at RT and then mounted in 90% glycerol.
Fixed cell imaging
Cells were imaged in LSM980 with a confocal module using a 63X oil objective. In experiments (Supp 2A and B), images were acquired using airyscan2 detector.
Single-molecule imaging and tracking
The MCF-7 cells were transiently transfected with the ERα-HaloTag plasmid. This plasmid expresses ERalpha-HaloTag from the EFS promoter. After transfection, the cells were treated with 5 nM JF646 HaloTag Ligand (HTL)49 for 20 min. The cells were then washed thrice for 15 min with stripping media to remove the unbound HaloTag ligand. Subsequently, the cells were treated with either 10 µM DRB or DMSO for 120 min. The cells were then imaged for ~ 1 h at 37 °C in 5% CO2 using a Leica DMi8 infinity TIRF inverted fluorescence microscope equipped with a Photometric Prime95B CMOS camera, 100X 1.47 NA TIRF objective lens, 638 nm 150 mW laser module. Time-lapse movies were acquired with two imaging regimes: (1) fast imaging regime (15 ms time interval (10 ms exposure + 5 ms camera processing time), 100% laser power, 1000 frames) and (2) slow imaging regime (200 ms time interval (50 ms exposure + 150 ms interval), 30% laser power, 600 frames).
For quantifying diffusion parameters (fraction of bound/unbound molecules), the single-molecule tracking was performed using movies acquired with a fast imaging regime using DiaTrack Version 3.05 (Vallotton and Olivier 2013), with the following settings as previously described29,50: remove blur: 0.07; remove dim: 45–150; maximum jump: 6 pixels, where each pixel was 110 nm. This software determines the precise position of single molecules by Gaussian intensity fitting and assembles particle trajectories over multiple frames. The trajectory data exported from Diatrack was further converged into a single.csv file using a custom computational package ‘Sojourner’ (https://rdrr.io/github/sheng-liu/sojourner/). The Spot-On analysis was performed on three frames or longer trajectories using the web interface https://spoton.berkeley.edu/51. The bound fractions and diffusion coefficients were extracted from the CDF of observed displacements over different time intervals. The cumulative displacement histograms were fitted with a 2-state model.
Where F1 and F2 are bound and free fractions, σ is the single-molecule localisation error, D1 and D2 are diffusion coefficients of bound and free fractions, and ZCORR is the correction factor for fast molecules moving out of axial detection range51. The following settings were used on the Spot-On web interface: bin width: 0.01 µm; number of time points: 8: jumps to consider: 4 pixels; use entire trajectories: No: max jump: 1 µm. For model fitting the following parameters were selected: Dbound (µm2/s): min 0.0001 max 0.5, Dfree (µm2/s): min 0.5 max 5, Fbound: min 0 max 1, Localisation error (µm): Fit from data: Yes (min 0.01 max 0.1); dZ (µm): 0.65 for JF646: Use Z Correction: Yes; Model Fit: CDF; Iterations: 3.
For residence time analysis, the single-molecule tracking was performed using movies acquired with a slow imaging regime using the “TrackRecord” software developed in Matlab (The MathWorks Inc.)30,52. The software provides automated features for particle detection (using intensity thresholding), tracking (using the nearest neighbour algorithm with molecules allowed to move a maximum of 4 pixels from 1 frame to the next, and only tracks that are at least 4 frames or longer are kept. Gaps to close 2 frames to compensate for fluorophore blinking), photobleaching correction, and quantification of residence time. The residence time was determined by the fitting to the survival distribution. Briefly, the survival histogram was generated from the time periods that each molecule is stationary. In practice, even tightly bound particles move slightly due to chromatin and nuclear motion, and therefore, a maximum frame-to-frame displacement of 262 nm (Rmin) and a two-frame displacement of 370 nm (Rmax) (both obtained from the motion of the chromatin-bound histone H2B) have been used to define bound portions of each particle’s track. Because there is a chance that even a fast-diffusing molecule will move less than these thresholds, a further constraint on the minimum number of time points in the bound segment for each particle (Nmin) is used to reduce < 1% the contribution of diffusing molecules to the survival histogram. The Nmin value used for 200 ms time-interval movies was 4. The total bound fraction is then calculated as the ratio of bound track segments to the total number of particles.
To extract residence times, the survival distribution, S(t), is fit by least squares to a mixed exponential decay with two rate constants, kns = 1/Tns and ks = 1/Ts:
Where B is the bound fraction, and Fns is the fraction of particles non-specifically bound. To check for over-fitting, the distribution is also fit to a single-component exponential:
The fits are compared using an F-test to ensure that the two-component model gives a significant improvement over the single-component decay. A Z-test was performed
Image Analysis
Image analysis was done using MATLAB. ERα spots were called differently based on the type of imaging-
-
1.
Live Cell Images: The nucleus was segmented from the ERα signal. The nucleus was first blurred using a Gaussian blur. Then, the blurred image was subjected to Otsu thresholding. For spot calling, we utilised unsharp masking. The blurred image was subtracted from the original image to get high-intensity regions. Then masks of high difference regions were created. The spots were then subjected to size thresholding, where regions below 6 pixels were removed. For calculating number density: Number of the spots at every frame were divided by the area of the nucleus at that frame. For calculating the average diameter: The Diameter of all the spots were calculated by taking the max axis length. Then the average of all the diameters at a given frame was calculated.
The raw curves from both the average diameter and number density with time were subjected to moving average filters with a kernel size of 10. The maxima was then calculated from the filtered curve. The t-half was calculated after normalising the curve in min-max fashion, followed by fitting an exponential equation to get the rate. Then the rate was used to calculate the t-half.
-
2.
Fixed Cell Images: Otsu thresholding was used to segment the nucleus from the Hoechst channel. For calling spots first, high boost filtering was used to segment high-intensity spots. Then, size thresholding was done to small spots. A further watershed algorithm was used to segment close spots. Volume fraction was then calculated by getting the sum of the volume of all the spots divided by the volume of the nucleus.
ENCODE Database ChIP-seq analysis
Analysed bigwig and peak bed files for TFs in MCF7 were downloaded from the ENCODE database https://www.encodeproject.org/. The homo sapiens TF motifs were downloaded from the JASPAR database https://jaspar.elixir.no. FIMO from the MEME suite was used to calculate the motif score of the respective TF motifs in the peak. Peak motif score was calculated using the sum of individual motif scores in the given peak. Peak regions were first binned on the basis of motif score into low, medium and high and then peaks within each motif bin were binned on the basis of the RNA Pol II levels into four equal-sized bins in increasing order of PolII from 1(low) to 4(very high). The Z-score was calculated for the peaks from the TF counts, and then the median of the z-score value for each bin was calculated. The ENCODE ID for the peaks and the bigwig file, along with the motif ID from JASPAR, is provided in Supplementary Data 1 under the ENCODE project.
Reporting summary
Further information on research design is available in the Nature Portfolio Reporting Summary linked to this article.
Data availability
The ChIP-seq data generated in this study are deposited in GEO as GSE278896. The publicly available datasets used in this study are available at GEO or EBI under the following accession codes: GSM67853953, GSM36593054, GSE5553437, PRJNA69012939. Source data are provided in this paper.
References
Aibara, S., Schilbach, S. & Cramer, P. Structures of mammalian RNA polymerase II pre-initiation complexes. Nature 594, 124–128 (2021).
Core, L. J., Waterfall, J. J. & Lis, J. T. Nascent RNA sequencing reveals widespread pausing and divergent initiation at human promoters. Science 322, 1845–1848 (2008).
Muse, G. W. et al. RNA Polymerase is poised for activation across the genome. Nat. Genet. 39, 1507–1511 (2007).
Zeitlinger, J. et al. RNA Polymerase stalling at developmental control genes in the Drosophila melanogaster embryo. Nat. Genet. 39, 1512–1516 (2007).
Gressel, S., Schwalb, B. & Cramer, P. The pause-initiation limit restricts transcription activation in human cells. Nat. Commun. 10, 3603 (2019).
Liu, L. et al. Transcriptional pause release is a rate-limiting step for somatic cell reprogramming. Cell Stem Cell 15, 574–588 (2014).
Adelman, K. & Lis, J. T. Promoter-proximal pausing of RNA polymerase II: Emerging roles in metazoans. Nat. Rev. Genet. 13, 720–731 (2012).
Core, L. & Adelman, K. Promoter-proximal pausing of RNA polymerase II: A nexus of gene regulation. Genes Dev. 33, 960–982 (2019).
Vos, S. M., Farnung, L., Urlaub, H. & Cramer, P. Structure of paused transcription complex Pol II–DSIF–NELF. Nature 560, 601–606 (2018).
Brahma, S. & Henikoff, S. The BAF chromatin remodeler synergizes with RNA polymerase II and transcription factors to evict nucleosomes. Nat. Genet. 56, 100–111 (2024).
Materne, P. et al. Promoter mucleosome dynamics regulated by signalling through the CTD code. ELife 4, e09008 (2015).
Soutourina, J. et al. Rsc4 Connects the chromatin remodeler RSC to RNA polymerases. Mol. Cell. Biol. 26, 4920–4933 (2006).
Yague-Sanz, C. et al. Chromatin remodeling by Pol II primes efficient Pol III transcription. Nat. Commun. 14, 3587 (2023).
Henriques, T. et al. Stable pausing by RNA polymerase II provides an opportunity to target and integrate regulatory signals. Mol. Cell 52, 517–528 (2013).
Nechaev, S. et al. Global analysis of short RNAs reveals widespread promoter-proximal stalling and arrest of Pol II in Drosophila. Science 327, 335–338 (2010).
Gilchrist, D. A. et al. NELF-Mediated stalling of Pol II can enhance gene expression by blocking promoter-proximal nucleosome assembly. Genes Dev. 22, 1921–1933 (2008).
Gilchrist, D. A. et al. Pausing of RNA polymerase II disrupts DNA-specified nucleosome organization to enable precise gene regulation. Cell 143, 540–551 (2010).
Mann, R. & Notani, D. Transcription factor condensates and signaling driven transcription. Nucleus 14, 2205758 (2023).
Oksuz, O. et al. Transcription factors interact with RNA to regulate genes. Mol. Cell 83, 2449–2463(2023).
Soota, D., Saravanan, B., Mann, R., Kharbanda, T., Notani, D. Rna fine-tunes estrogen receptor-alpha binding on low-affinity dna motifs for transcriptional regulation. EMBO J. 43, 5186-5210 (2024).
Xu, Y. et al. ERα Is an RNA-Binding protein sustaining tumor cell survival and drug resistance. Cell 184, 5215–5229 (2021).
Saravanan, B. et al. Ligand dependent gene regulation by transient ERα clustered enhancers. PLOS Genet. 16, e1008516 (2020).
Nair, S. J. et al. Phase separation of ligand-activated enhancers licenses cooperative chromosomal enhancer assembly. Nat. Struct. Mol. Biol. 26, 193–203 (2019).
Sanjuan, J. F., Lammers, N. C., Garcia, H. G. & Bray, S. J. Enhancer priming enables fast and sustained transcriptional responses to Notch Signaling. Dev. Cell 50, 411–425 (2019).
Keenan, S. E. et al. Rapid dynamics of signal-dependent transcriptional repression by Capicua. Dev. Cell 52, 794 (2020).
Bartman, C. R. et al. Transcriptional burst initiation and polymerase pause release are key control points of transcriptional regulation. Mol. Cell 73, 519–532 (2019).
Dror, I., Golan, T., Levy, C., Rohs, R. & Mandel-Gutfreund, Y. A widespread role of the motif environment in transcription factor binding across diverse protein families. Genome Res. 25, 1268–1280 (2015).
Inukai, S., Kock, K. H. & Bulyk, M. L. Transcription factor–DNA binding: Beyond binding site motifs. Curr. Opin. Genet. Dev. 43, 110–119 (2017).
Podh, N. K., Das, A., Dey, P., Paliwal, S. & Mehta, G. Single-molecule tracking for studying protein dynamics and target-search mechanism in live cells of S. Cerevisiae. STAR Protoc. 3, 101900 (2022).
Swinstead, E. E. et al. Steroid receptors reprogram FoxA1 occupancy through dynamic chromatin transitions. Cell 165, 593–605 (2016).
Gu, B. et al. Opposing effects of cohesin and transcription on CTCF organization revealed by super-resolution imaging. Mol. Cell 80, 699–711 (2020).
Titov, D. V. et al. XPB, a Subunit of TFIIH, is a target of the natural product triptolide. Nat. Chem. Biol. 7, 182–188 (2011).
Pefanis, E. et al. RNA Exosome-regulated long non-coding RNA transcription controls super-enhancer Activity. Cell 161, 774–789 (2015).
Sigova, A. A. et al. Transcription factor trapping by RNA in gene regulatory elements. Science 350, 978–981 (2015).
Calo, E. & Wysocka, J. Modification of enhancer chromatin: What, How, and Why. Mol. Cell 49, 825–837 (2013).
Creyghton, M. P. et al. Histone H3K27ac separates active from poised enhancers and predicts developmental state. Proc. Natl. Acad. Sci. USA 107, 21931–21936 (2010).
Veloso, A. et al. Rate of elongation by RNA polymerase II is associated with specific gene features and epigenetic modifications. Genome Res. 24, 896–905 (2014).
Pomp, W., Meeussen, J. V. W. & Lenstra, T. L. Transcription factor exchange enables prolonged transcriptional bursts. Mol. Cell 84, 1036–1048 (2024).
Beckman, W. F., Jiménez, M. Á. L., Moerland, P. D., Westerhoff, H. V. & Verschure, P. J. 4sUDRB-Sequencing for genome-wide transcription bursting quantification in breast cancer cells. Preprint at https://doi.org/10.1101/2020.12.23.424175 (2020).
Gibson, B. A. et al. Chemical genetic discovery of PARP targets reveals a role for PARP-1 in transcription elongation. Science 353, 45–50 (2016).
Xiao et al. Targeting CDK9 with selective inhibitors or degraders in tumor therapy: An overview of recent developments. Cancer Biol. Ther. 24, 2219470 (2023).
Li, W. et al. Functional roles of enhancer RNAs for oestrogen-dependent transcriptional activation. Nature 498, 516–520 (2013).
Langmead, B. & Salzberg, S. L. Fast gapped-read alignment with bowtie 2. Nat. Methods 9, 357–359 (2012).
Zhang, Y. et al. Model-based analysis of ChIP-Seq (MACS). Genome Biol. 9, R137 (2008).
Egan, B. et al. An alternative approach to ChIP-Seq normalization enables detection of genome-wide changes in histone H3 lysine 27 trimethylation upon EZH2 inhibition. PLOS ONE 11, e0166438 (2016).
Frei, M. S. et al. Photoactivation of silicon rhodamines via a light-induced protonation. Nat. Commun. 10, 4580 (2019).
Ma, H. et al. Multiplexed labeling of genomic loci with dCas9 and engineered sgRNAs using CRISPRainbow. Nat. Biotechnol. 34, 528–530 (2016).
Stenoien, D. L. et al. Subnuclear trafficking of estrogen receptor-alpha and steroid receptor coactivator-1. Mol. Endocrinol. Baltim. Md 14, 518–534 (2000).
Grimm, J. B. et al. A general method to improve fluorophores for live-cell and single-molecule microscopy. Nat. Methods 12, 244–250 (2015).
Ranjan, A. et al. Live-cell single particle imaging reveals the role of RNA polymerase II in histone H2A.Z eviction. ELife 9, e55667 (2020).
Hansen, A. S. et al. Robust model-based analysis of single-particle tracking experiments with spot-on. ELife 7, e33125 (2018).
Mazza, D., Ganguly, S. & McNally, J. G. Monitoring dynamic binding of chromatin proteins in vivo by single-molecule tracking.Methods Mol. Biol. 1042, 117–137 (2013).
Hah, N. et al. A rapid, extensive, and transient transcriptional response to estrogen signaling in breast cancer cells. Cell 145, 622–634 (2011).
Welboren, W. et al. ChIP‐Seq of ERα and RNA Polymerase II defines genes differentially responding to ligands. EMBO J. 28, 1418–1428 (2009).
Acknowledgements
This work was supported by the Department of Atomic Energy, Government of India, Project Identification No. RTI 4006. D.N. acknowledges funding support from the India Alliance-Wellcome trust (IA/1/14/2/501539 and IA/S/23/1/506749). RM and DS were supported by the TIFR-NCBS graduate programme. G.M. acknowledges funding support from the Department of Biotechnology, Govt. of India (BT/INF/22/SP53103/2024). We thank Awadhesh Pandit for technical help in NGS. We acknowledge technical support from Genomics and Central Imaging and Flow Cytometry (CIFF) facility at NCBS.
Funding
Open access funding provided by Department of Atomic Energy.
Author information
Authors and Affiliations
Contributions
R.M. and D.N. conceived the project. R.M. performed and analysed most experiments with help from D.S. A.D., N.K.P., and G.M. performed the SMT experiments and analysed SMT data. R.M. and D.N. wrote the manuscripts with input from all the authors.
Corresponding author
Ethics declarations
Competing interests
The authors declare no competing interests.
Peer review
Peer review information
Nature Communications thanks the anonymous reviewers for their contribution to the peer review of this work. A peer review file is available.
Additional information
Publisher’s note Springer Nature remains neutral with regard to jurisdictional claims in published maps and institutional affiliations.
Source data
Rights and permissions
Open Access This article is licensed under a Creative Commons Attribution-NonCommercial-NoDerivatives 4.0 International License, which permits any non-commercial use, sharing, distribution and reproduction in any medium or format, as long as you give appropriate credit to the original author(s) and the source, provide a link to the Creative Commons licence, and indicate if you modified the licensed material. You do not have permission under this licence to share adapted material derived from this article or parts of it. The images or other third party material in this article are included in the article’s Creative Commons licence, unless indicated otherwise in a credit line to the material. If material is not included in the article’s Creative Commons licence and your intended use is not permitted by statutory regulation or exceeds the permitted use, you will need to obtain permission directly from the copyright holder. To view a copy of this licence, visit http://creativecommons.org/licenses/by-nc-nd/4.0/.
About this article
Cite this article
Mann, R., Soota, D., Das, A. et al. Paused RNA polymerase primes promoters via RNA-mediated stabilisation of transcription factor ERα. Nat Commun 16, 9553 (2025). https://doi.org/10.1038/s41467-025-64569-7
Received:
Accepted:
Published:
Version of record:
DOI: https://doi.org/10.1038/s41467-025-64569-7





