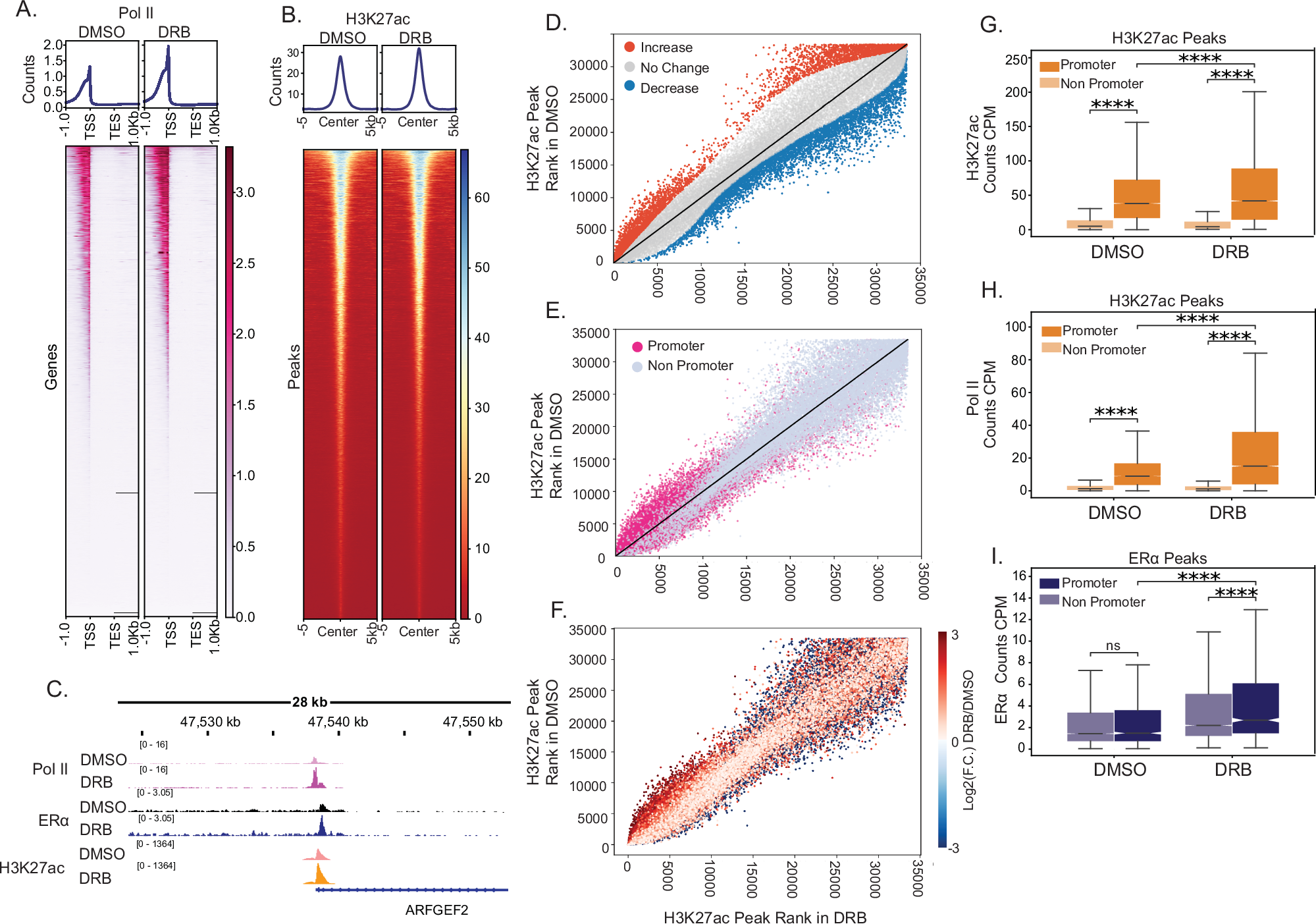
Fig. 5: Polymerase-paused regions exhibit increased levels of H3K27ac.
From: Paused RNA polymerase primes promoters via RNA-mediated stabilisation of transcription factor ERα

A Heatmap of Pol II binding in DMSO and DRB at all expressing genes in MCF-7 cells. B Heatmap of H3K27ac levels at H3K27ac peaks in DMSO and DRB. C IgV snapshot of Pol II, ERα and H3K27ac binding on ARFGEF2 gene promoter in DMSO and DRB. D H3K27ac peaks ranked on the basis of H3K27ac levels in DMSO on the y-axis and DRB on the x-axis. Red spots indicate regions showing an increase in H3K27ac upon DRB (Log2FC (DRB/DMSO > 0.5), Grey spots indicate regions showing no change in the levels (Fold change between − 0.5 and 0.5), Blue spots indicate regions showing a decrease in the H3K27ac levels (Fold change less − 0.5). E Peak annotation of H3K27ac binding regions ranked as in (D). Pink denotes promoter regions, and Grey denotes non-promoter regions. F Pol II gain on H3K27ac binding regions. The colour of the spot indicates the log2 fold change values post DRB treatment. G Boxplot of H3K27ac levels on H3K27ac promoter and non-promoter regions in DMSO and DRB. p-values are calculated using the two-tailed Mann-Whitney-Wilcoxon test for promoter vs non-promoter and the Wilcoxon signed-rank test for DMSO vs DRB by combining two biological replicates. H Boxplot of Pol II levels on H3K27ac promoter and non-promoter regions in DMSO and DRB. p-values are calculated using the two-tailed Mann-Whitney-Wilcoxon test for promoter vs non-promoter and the Wilcoxon signed-rank test for DMSO vs DRB by combining two biological replicates. I Boxplot of ERα levels on ERα promoter and non-promoter regions in DMSO and DRB. p-values are calculated using the two-tailed Mann-Whitney-Wilcoxon test for promoter vs non-promoter and the Wilcoxon signed-rank test for DMSO vs DRB. The boxplots depict the minimum (Q1-1.5*IQR), first quartile, median, third quartile and maximum (Q3 + 1.5*IQR) without outliers. (ns P >0.05; *P < 0.05; **P < 0.01; ***P < 0.001; ****P < 0.0001).