Abstract
The sterile insect technique (SIT) reduces population numbers by releasing sterile males that produce non-viable progeny. Specifically, CRISPR/Cas9-based precision-guided SIT (pgSIT) generates sterile males through genetic crosses of two transgenic lines: a Cas9 strain and a guide RNA (gRNA) strain targeting male sterility and female viability or infertility. However, pgSIT requires separate maintenance of the two lines and sorting to obtain sterile males, creating possible challenges for scaling. To overcome this, we propose using Cas12a nuclease, which is inoperative at lower temperatures but active at higher temperatures. Here, we develop a Cas12a-based pgSIT system involving a single strain containing both the Cas12a nuclease and gRNAs to induce male sterility and female lethality. This strain can be maintained as a mixed stock of both sexes and only activated by increasing temperature, producing sterile males after just one generation. By reducing the challenges that arise with maintaining two separate lines, this system could offer a scalable alternative for vector control in combating vector-borne diseases.
Similar content being viewed by others
Introduction
Due to a lack of efficient therapeutics or vaccines1,2,3, vector-borne disease control efforts have traditionally aimed to reduce or suppress mosquito populations via insecticides, larval source management, or sterile insect technique (SIT), involving the mass release of sterile males that produce non-viable progeny4. In the deployment of SIT for controlling vector-borne diseases, three main SIT approaches have been employed: (1) Irradiation-treated individuals have been the most widely used method for decades, yet these sterile males display reduced mating competitiveness compared to their wildtype (WT) counterparts5,6,7, hindering sustainable population reduction. Other factors, such as chilling and the transport of sterile male pupae, can also affect male quality8. (2) Incompatible insect technique involves the repeated release of male mosquitoes infected with Wolbachia4, which mate with WT females to produce non-viable eggs. However, while Wolbachia infections are relatively common in mosquitoes such as Culex9 or some Aedes species10, the main vectors for dengue (Aedes aegypti) and malaria (Anopheles) are not naturally infected by Wolbachia11,12,13 and thus require artificial infection. Therefore, the need for stable Wolbachia infections in laboratory colonies and the risk of accidentally releasing Wolbachia-infected females present operational challenges14,15. (3) Release of insects carrying a dominant lethal release males carrying a transgene that causes late-acting lethality when mating with females in the wild4,16. Here, mosquito rearing involves dosing with chemicals such as tetracycline, which is not ideal due to the potential transgenerational effects of antibiotics17. Although 34 pilot field trials are being conducted to date18, these SIT approaches require (1) accurate sexing before releasing males17,19, (2) continuous releases to prevent the re-establishment of the WT population, and (3) the use of chemicals such as doxycycline to maintain a mixed population of females and males over generations20, highlighting the need for alternative strategies that improve effectiveness and reduce logistical demands to support successful and sustainable elimination efforts.
The advent of CRISPR has changed the insect control field, and the recent CRISPR-based precision-guided SIT (pgSIT) approach shows particular promise for controlling insect populations21. This system is a CRISPR-based adaptation of traditional SIT that generates sterile males through a genetic cross between two transgenic lines: one carrying Cas9 and the other carrying gRNAs targeting genes required for male fertility and female viability or reproduction. When combined, this system results in the production of only sterile males’ progeny22,23,24. As with traditional SIT strategies outlined above, pgSIT requires extensive maintenance to separately rear the two parental lines (Cas9 and gRNA strains). Additionally, the genetic crossing step is cumbersome, partly due to the required pre-cross sexing and sorting of the lines. Altogether, the maintenance required for pgSIT could be highly time-consuming and labor-intensive, and “female contamination” from inaccurate sexing when sorting sterile males could prevent population suppression25. Since sex separation is key in the process of utilizing mosquitoes for genetic biocontrol19, different solutions such as chemical treatments or mechanical separation (based on pupae size) have been attempted to improve these sorting procedures26,27. However, they are not 100% efficient and still increase logistical demands. Robotic sorters have also been developed, yet different larval rearing densities can impact individual size and lead to female contamination during sorting28,29,30. A recent work linked a fluorescence marker transgene to the Aedes sex loci to build a genetic automated sorting system; yet, the recombination rates of these sexing strains meant that female contamination still occurred31, imposing an additional double-check to remove all contaminants, which would involve the acquisition of expensive devices such as COPAS32. Therefore, removing the crossing and sorting steps for obtaining sterile males could increase the efficiency of the system while reducing logistical challenges and associated risks when scaling for field purposes.
As mentioned, current pgSIT technology requires the nuclease and gRNA lines to be reared separately because the Cas9 nuclease is always “on”. Yet, the Cas12a activity is temperature-dependent; at lower temperatures, Cas12a nuclease activity is reduced/non-existent, while at higher temperatures, the activity of the nuclease is boosted33,34. We thus hypothesize that the use of Cas12a would allow for a single strain pgSIT that contains both the Cas12a nuclease and the gRNAs for generating male sterility and female lethality or infertility. Maintaining this system at low temperatures should render Cas12a inactive, which would allow this strain to be kept over generations as a mixed stock of both genders. When sterile males are needed, these insects can be switched to higher temperatures, triggering the activation of the Cas12a nuclease to produce sterile males after only one generation. This would avoid the cumbersome sex sorting process and subsequent crossing steps, potentially reducing the logistical efforts required when scaling for field interventions. Most importantly, the activity of Cas12a has already been shown to be controlled via temperature in organisms such as zebrafish, plants, or flies33,35,36.
Thus, we explored the feasibility of a temperature-regulated Cas12a-based pgSIT system in Drosophila melanogaster. We present a pgSIT Cas12a system that induces male sterility and female lethality or infertility in a temperature-dependent manner. These phenotypic results are confirmed molecularly, showing reduced gRNA activity at low temperatures and higher gene editing rates at elevated temperatures. Additionally, we assembled the Cas12a transgene along with gRNA transgenes targeting male fertility and female lethality in the same individual. This multi-transgene stock can be maintained over generations as a mixed strain of males and females at 18 °C. However, switching the strain to a higher temperature (29 °C) produces only sterile males in a single generation. Fertility tests confirmed that our triple-transgenic strain does not carry a major fitness cost, as egg laying and developmental timing parameters were all comparable to those of our control flies. We also assessed the capacity of pgSIT males to compete with WT males in courtship and reproductive success with WT females. Notably, the presence of pgSIT males led to a significant reduction in egg laying, indicating successful mating interference. This work presents a Cas12a-based pgSIT system in insects and opens possibilities for developing strategies to manage disease vectors and agricultural pests.
Results
Designing a Cas12a-based pgSIT system to demonstrate that male sterility and female lethality or infertility can be achieved in a temperature-dependent manner
To develop a pgSIT system based on Cas12a nuclease, we targeted four different genes, including βtubulin (βtub), sex lethal (sxl), transformer (tra), and doublesex (dsx) loci (Fig. 1). First, we designed gRNAs to target two different exons of the βtub locus at band 85D (Fig. 1a) since it has been shown that the βtub gene is testis-specific, and mutations in this locus cause male sterility22,37. Second, we designed four gRNAs targeting exons 5, 6, and 8 of the sxl gene (Fig. 1a), which produces a necessary protein only for female development; hence, its disruption causes female lethality, as previously shown22. Yet, the default splicing pattern in males generates an mRNA that includes a premature stop codon (Fig. 1a, red vertical line), which ensures that the translation of the sxl transcript is terminated early and no functional sxl protein is produced38. Third, we targeted the tra locus by designing two different gRNAs attacking the female-specific exon (Fig. 1a), whose disruption results in infertile females carrying male traits called intersex39. Here, the female-specific transcript is activated by the sxl protein; however, males undergo a different splicing pattern due to the lack of sxl protein, including a premature stop codon (Fig. 1a, red vertical line), which results in a truncated, non-functional version of the tra protein in males40,41. Lastly, we designed one gRNA to target the dsx gene, which produces two isoforms: one for males and one for females (Fig. 1a). In this case, we also targeted the female-specific transcript, which disruption triggers the production of intersex individuals22,42. The tra and dsx constructs contained fewer gRNAs due to sequence restrictions, such as size, that did not allow us to design suitable gRNAs at the desired spots.
a We targeted the following loci: (1) βtubulin (βtub) which is testis-specific and causes male sterility when mutated, was targeted by four gRNAs (g1–g4); (2) sex lethal (sxl), which causes female lethality when disrupted, was targeted by four gRNAs (g1–g4); (3) transformer (tra), where targeting the female-specific exon results in intersex individuals was targeted by two gRNAs; and (4) double sex (dsx), where targeting the female-specific transcript leads to intersex phenotypes was targeted by one gRNA. Boxes indicate the exons and specific female and male transcripts are shown in different colors. Red vertical lines indicate premature stop codons. b To generate transgenic insects, gRNA-expressing constructs were built with mini-white, CFP/GFP markers for selection and tracking, and tRNA-based gRNA expression under the Drosophila U6-3 promoter. Constructs were integrated into the genome using PhiC31-mediated recombination.
To obtain transgenic insects containing these gRNAs, we built gRNA-expressing transgenes with the following features: First, a mini-white cassette that produces red-eye pigmentation if the constructs are inserted into the fly genome, allowing us to identify positive transformants (Fig. 1b). Second, a fluorescent marker (CFP or GFP) will permit us to track the constructs when combined. These markers are driven by either opie2, actin88f, or 3 × P3 promoters, which drive the fluorescent marker expression in the abdomen, thorax, or eye, respectively43,44,45. Also, each of the constructs contained specific gRNAs targeting the genes mentioned above, and these gRNAs were tRNA-based, produced by the U6-3 promoter from Drosophila (Fig. 1b), an efficient strategy to express multiple gRNAs46. Lastly, all these constructs contained an attB recognition site for PhiC31-mediated integration for transgenic lines generation47 (Fig. 1b).
Cas12a produces temperature-dependent male sterility and female lethality or infertility in Drosophila melanogaster
To test the feasibility of a Cas12a-based pgSIT system in Drosophila, we initially evaluated the temperature-dependent control of male sterility and female lethality by targeting βtub and sxl loci, respectively. Here, we used our validated Cas12a line, which expresses a temperature-sensitive Cas12a protein under the control of the vasa promoter48. Flies from this strain were crossed separately with transgenic lines expressing gRNAs targeting either the βtub or sxl genes.
First, we tested male sterility by crossing Cas12a-expressing females to males expressing four gRNAs that target the βtub gene. Then, G1 males were crossed with WT females to assess male sterility based on the presence or absence of eggs, as well as whether the eggs developed into adults (Fig. 2a). These experiments were performed at 18 °C and 29 °C. As hypothesized, the system induced strong male sterility at the non-permissive temperature (29 °C). At this temperature, we single-pair crossed 14 different (G1) males to WT females. These WT females laid eggs, but no larvae or adults were observed, indicating male sterility due to Cas12a activation and βtubulin gene disruption (Fig. 2a). At 18 °C, the G1 males of the same crosses remained fully fertile and produced viable G2 adult offspring in 31 independent genetic crosses (Fig. 2a; Source Data File 1), confirming the temperature-dependence of Cas12a.
To molecularly confirm these observations, we performed amplicon deep-sequencing to evaluate editing activity at both temperatures, where global editing refers to the percentage of reads/alleles with deletions at the target sites relative to the total reads/alleles. Here, we pooled a minimum of 10 flies per sample from two independent experiments, ensuring the robustness of our observations. We observed almost no activity (0–2%) in three out of the four gRNAs targeting βtub at 18 °C, yet, gRNA3 displayed 31% global editing at its target site (Fig. 2b). Conversely, we observed high editing rates at 29 °C in all target sites except for gRNA-4, which seems to be inactive (Fig. 2b). This molecular analysis correlates with our phenotypical experiments, where males were sterile when performing the crosses at higher temperatures. Furthermore, we attempted to establish a transhomozygous stock at 18 °C carrying both the Cas12a and βtub gRNAs and we were able to maintain a strain containing males and females over six generations, suggesting that the editing threshold for this gene to trigger the sterility phenotype is high, as we observed 31% global editing with gRNA-3 at 18 °C (Fig. 2b). Altogether, this demonstrates that Cas12a can generate male sterility in a temperature-dependent manner.
Second, we tested female lethality by targeting the sxl gene. Here, we crossed heterozygous gRNAs-expressing males to female individuals expressing the Cas12a, which should eliminate females after one generation at higher temperatures (Fig. 2c). Indeed, both sexes developed at 18 °C, though these surviving females could not reproduce. At 29 °C, no females carrying both Cas12a and the gRNA transgenes survived to adulthood (Fig. 2c; Source Data File 1). Since males carrying the gRNAs were heterozygous, this allowed us to observe females carrying Cas12a but not the gRNA transgene as an internal control at 29 °C, indicating full lethality is generated only when both transgenes are combined at higher temperatures (Fig. 2c; Source Data File 1).
We molecularly confirmed these phenotypes by carrying out next-generation sequencing. Specifically, we sequenced all four target sites in two distinct pools of females from our 18 °C experiments carrying both the Cas12a and the sxl gRNAs transgenes (Fig. 2c). Here, we observed low-to-no activity (0–4%) in all gRNAs except for gRNA-4, which displayed 12% global editing (Fig. 2d). Since our experiments at 29 °C produce female lethality, we employed males carrying both the Cas12a and sxl transgenes, as these males are viable and suitable for molecular characterization. Indeed, we showed high editing at all target sites within the sxl gene (Fig. 2d), demonstrating that female lethality at 29 °C is triggered by the activity of the four gRNAs. Interestingly, and contrary to the βtub condition, we were not able to establish a stock for the sxl gene at 18 °C since transheterozygous females carrying both transgenes were sterile. These observations suggest that minimal editing rates at the sxl gene can produce viable but sterile females carrying both the Cas12a and gRNAs transgenes. Overall, we observed that male sterility and female lethality, resulting from targeting the βtub and sxl loci, could be triggered in a temperature-dependent manner, with gRNA cleavage activity increasing at higher temperatures. We were able to establish stocks containing both the Cas12a and gRNA transgenes for the βtub gene at 18 °C; yet, we were unable to obtain a stock containing both transgenes for the sxl gene. We believe that gRNA-4 targeting the sxl locus, which displays 12% global editing (Fig. 2d), could be the reason why we were not able to establish a strain containing both transgenes at 18 °C in this condition. It is possible that edits in the highly conserved sxl gene are not tolerated. Therefore, optimized constructs carrying gRNAs that are inactive at 18 °C but active at higher temperatures are recommended to achieve the desired outcomes.
+ symbol indicates wildtype allele; Cas12a in red indicates the presence of the DsRed-marked transgene; βtubulin gRNAs in green indicate the presence of the GFP-marked transgene; Sxl gRNAs in blue indicate the presence of the CFP-marked transgene. a Females carrying Cas12a were crossed to homozygous males carrying gRNAs targeting the βtubulin gene (G0). G1 males carrying both transgenes were then single pair-crossed to wildtype females to evaluate male sterility. The G2 table represents the outcome from these G1 crosses performed at 18 °C (n = 31) and at 29 °C (n = 14), evaluating presence/absence of eggs at the G2 level. b Editing rates at the four different target sites are shown for the βtub gene at 18 °C and 29 °C. For both temperatures, target sites were evaluated using two biological replicates or samples, each replicate containing 10 flies. Data are presented as mean values +/− SD. c Cas12a females were crossed to heterozygous males carrying gRNAs targeting sxl gene (G0). Then, G1 female lethality was analyzed after one generation. As shown in the G1 tables, these experiments were performed at 18 °C (n = 10) and at 29 °C (n = 14); average percentages are shown in each table for the genotypes observed. d Editing rates at the four different target sites are shown for the sxl gene at 18 °C and 29 °C. For both temperatures, target sites were evaluated using two biological replicates or samples, each replicate containing 10 flies. Data are presented as mean values +/− SD.
Cas12a promotes the creation of intersex individuals in a temperature-dependent manner by targeting tra and dsx genes
To build an efficient pgSIT system, we need to target two genes: (i) a gene that makes males sterile, such as the tested βtub gene (Fig. 2), and (ii) a gene(s) that kills females, such as the sxl gene tested in Fig. 2, or produces infertile females, such as the intersex phenotype caused by disrupting the tra or dsx genes22. As shown, our Cas12a-based system targeting sxl induced female lethality at 29 °C and viable females at 18 °C. However, these surviving females could not reproduce, which prevented us from establishing a stock containing both Cas12a and sxl gRNAs in a single stock at 18 °C, which is our ultimate goal. For this reason, we decided to test additional genes that could be combined ultimately with the βtub constructs to obtain a single stock carrying the Cas12a and all gRNAs at 18 °C, which, in turn, would generate only sterile males when switching to higher temperatures.
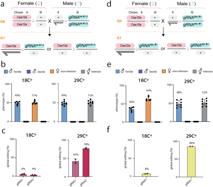
To test the tra or dsx transgenics, we crossed males carrying either of the gRNA transgenes to our Cas12a line at 18 °C and 29 °C (Fig. 3a, d). Interestingly, we observed a similar ratio of females and males when testing the tra construct at 18 °C; here, all males and females were fertile and we did not observe any intersex phenotype, suggesting that the gRNAs are inactive in this condition (Fig. 3b and Supplementary Fig. 1; Source Data File 2). We also observed that only males and intersex individuals were produced at 29 °C (Fig. 3 and Supplementary Fig. 1; Source Data File 2), suggesting activation of Cas12a at this temperature, which enables the two gRNAs to disrupt the tra gene. We also explored the outcomes when targeting the dsx gene, which displayed the same trend. The intersex phenotype was only observed when the experiments were performed at 29 °C (Fig. 3e and Supplementary Fig. 1); however, we observed a skewed distribution between males and females at 18 °C (Fig. 3e and Supplementary Fig. 1; Source Data File 2).
Furthermore, we performed next-generation sequencing to evaluate the activity of the gRNAs introduced in each of the gRNAs transgenes from our experiments at different temperatures. When targeting the tra locus, we observed low gRNA activity (4–6%) at 18 °C; however, this activity was boosted (43% and 78%) when the flies were kept at 29 °C during our experiments (Fig. 3c). Similarly, minimal gRNA activity (8%) was observed with the dsx construct at 18 °C but this efficiency increased significantly at 29 °C, displaying editing rates of 86% (Fig. 3f).
+ symbol indicates wildtype allele; Cas12a in red indicates the presence of the DsRed-marked transgene; gRNAs in blue indicate the presence of the CFP-marked transgene. a Females carrying Cas12a were crossed to homozygous males carrying gRNAs targeting tra to analyze their progeny (G1). b Male and female phenotypes from G1 at 18 °C and 29 °C when targeting tra. Males are fertile at both temperatures since the gRNAs are designed to target the female-specific transcripts. The intersex phenotype is observed only when the experiments are performed at 29 °C, but WT/non-intersex females were observed at 18 °C. In these experiments, at least six biological replicates were assessed (n = 6). Data are presented as mean values +/− SD. c Target site editing rates for tra (red color) displayed low editing rates at 18 °C, while their activities increased at 29 °C. For both temperatures, target sites were evaluated using two biological replicates or samples, each replicate containing 10 flies. Data are presented as mean values +/− SD. d Females carrying Cas12a were crossed to homozygous males carrying gRNAs targeting dsx to analyze their progeny (G1). e Male and female phenotypes from G1 at 18 °C and 29 °C when targeting dsx. Males are fertile at both temperatures since the gRNA is designed to target the female-specific transcripts. The intersex phenotype is observed only when the experiments are performed at 29 °C, but WT/non-intersex females were observed at 18 °C. In these experiments, at least six biological replicates were assessed (n = 6). Data are presented as mean values +/− SD. f Target site editing rates for dsx (yellow color) displayed low editing rates at 18 °C, while its activity increased at 29 °C. For both temperatures, target sites were evaluated using two biological replicates or independent samples, each replicate containing 10 flies. Data are presented as mean values +/− SD.
Regarding the establishment of the strains containing the Cas12a and either of the gRNAs transgenes at 18 °C together, we were only able to maintain a stock for the tra gene; yet, viable transheterozygous females carrying both transgenes from the dsx experiments were not fertile, similarly to what happened to our sxl experiments in Fig. 2.
Overall, we tested four different constructs at two temperatures. As mentioned earlier, the ideal scenario for a Cas12a-based pgSIT system would involve combining the βtub transgene with either the sxl, tra, or dsx transgenes. This approach would allow for maintaining a single stock containing all transgenes while producing sterile males and either killing or sterilizing females when switched to a higher temperature. To generate intersex individuals by targeting either tra or dsx, disruption of only a few small, specific exons produces the desired phenotypes. Therefore, the tra and dsx constructs offer limited potential for optimization, as sequence constraints restrict the design of distinct gRNAs at the required sites. Additionally, targeting a gene that eliminates females instead of generating intersex individuals is preferred, as some WT escapees could appear within the intersex pool when targeting the tra or dsx loci, preventing the system’s efficiency. For these reasons, we focused on optimizing the βtub and sxl transgenes.
Optimized gRNA transgenes targeting βtub and Sxl enable dual-transgene assembly at reduced temperatures
We decided to build optimized gRNA constructs for the βtub and sxl transgenes; these constructs contain the two gRNAs from each gene that displayed no activity at 18 °C while showing considerable activity at 29 °C (Fig. 2b, d). For the βtub transgene, we kept gRNA-1 and gRNA-2, and for the sxl construct, we kept gRNA-1 and gRNA-3. We chose these gRNAs because they showed little to no activity at 18 °C, while exhibiting high rates of gene disruption at 29 °C (Fig. 4a).
a To generate transgenic insects, gRNA-expressing constructs were built with mini-white, CFP/GFP markers for selection and tracking, and tRNA-based gRNA expression under the Drosophila U6-3 promoter. Constructs were integrated into the genome using PhiC31-mediated recombination. b Females carrying Cas12a were crossed to homozygous males carrying gRNAs targeting the βtubulin gene (G0). G1 males carrying both transgenes were then single pair-crossed to wildtype females to evaluate male sterility. As shown in the G2 table, these experiments were performed at 18 °C (n = 8) and at 29 °C (n = 15). c Editing rates at the two different target sites are shown for the βtub gene at 18 °C and 29 °C. For both temperatures, target sites were evaluated using two biological replicates or independent samples, each replicate containing 10 flies. Data are presented as mean values +/− SD. d Cas12a females were crossed to heterozygous males carrying gRNAs targeting sex lethal gene (G0). Then, G1 progeny was analyzed after one generation (G1). As shown in the G1 tables, these experiments were performed at 18 °C (n = 15) and at 29 °C (n = 17); average percentages from all experiments are shown in each table for the genotypes observed. e Editing rates at the two different target sites are shown for the sxl gene at 18 °C and 29 °C. For both temperatures, target sites were evaluated using two biological replicates or independent samples, each replicate containing 10 flies. Data are presented as mean values +/− SD.
Then, we repeated the same procedure that we carried out in Fig. 2. First, male sterility and next-generation sequencing were performed for the βtub condition. Here, we observed similar trends regarding male sterility; males were fertile at 18 °C, but they could not produce progeny at 29 °C (Fig. 4b; Source Data File 3). We also performed deep-sequencing analysis to evaluate the activity of these two gRNAs included in the optimized construct. As expected, we observed little-to-no activity at 18 °C, and gRNAs activity substantially increased when the experiments were performed at 29 °C (Fig. 4c). Interestingly, the activity of the two gRNAs was much higher than when they were combined with two additional gRNAs in our previous construct (compare Fig. 2b to Fig. 4c). While multiplex genome editing using gRNA arrays allows the expression of several gRNAs from the same promoter, it seems that reducing the number of gRNAs can boost editing efficiency49,50, presumably because Cas12a could have a dose-sensitive property. Lastly, we were able to assemble both the Cas12a and the optimized gRNAs transgene for the βtub, which only contains two gRNAs, into a single individual at 18 °C. This strain has been maintained for 10 generations, which represents 7–8 months at 18 °C.
Next, heterozygous males carrying the optimized sxl transgene were crossed to females from our Cas12a transgenic line to evaluate female lethality at the G1 level (Fig. 4d). Here, we observed similar outcomes with viable females carrying both transgenes at 18 °C and full female lethality at 29 °C (Fig. 4d; Source Data File 3). Furthermore, we conducted next-generation sequencing to quantify the editing rates from the two gRNAs carried by our optimized transgene. The gRNAs displayed little-to-no activity (0–4%) at 18 °C, while an increased editing rate of 50% for both gRNAs at 29 °C (Fig. 4e). Interestingly, the sxl gRNAs of this construct also boosted their activity compared to their performance when combined with two additional gRNAs (compare Fig. 2d to Fig. 4e), indicating that the inclusion of fewer gRNAs in the array enhances their efficiency. Most importantly, we successfully established a strain combining the Cas12a and the sxl optimized transgene, indicating that the removal of the gRNAs-2&4 from the previous sxl construct (Fig. 2) was crucial to allow the feasibility of a dual-transgene assembly for the sxl locus.
Overall, our optimized constructs for βtub and sxl loci containing two gRNAs, instead of four, demonstrated little-to-no activity at 18 °C and displayed the expected phenotypes at higher temperatures, correlating with an increase in Cas12a activity. Most importantly, both gRNA lines were able to be maintained with the Cas12a at 18 °C, allowing us to take one step further and assemble all 3 transgenes into a single individual, as proposed.
A triple-transgene Cas12a-based system induces male sterilization and female lethality through temperature shifts
We have designed our Cas12a and optimized βtub and sxl transgenes to be inserted into different chromosomes. Specifically, the Cas12a transgene is inserted on the X chromosome while the βtub and sxl transgenes are integrated into the second and third chromosomes, respectively. Therefore, we can combine them into a single individual to create a stock that can be maintained over generations at 18 °C (Fig. 5a). In these conditions, Cas12a will be inactive, and males and females should be produced each generation. This transgenic line containing all transgenes has been kept for ten generations or over 7 months since the Drosophila life cycle takes 3–4 weeks when keeping these insects at 18 °C51,52. To molecularly confirm that βtub and sxl target sites remain intact or minimally altered in our triple-transgenic flies, we performed next-generation sequencing from two different stocks maintained at 18 °C for generations 1, 2, 3, and 4. Here, we observed low editing rates (0–7%) for the βtub gRNA-1 through generations 1 and 4 (G1–G4); however, we showed 15% editing rates for βtub gRNA-2 at G4 (Fig. 5b). Interestingly, we observed that both gRNAs editing rates can vary over generations. In our experiments, we sequenced the parents (G1–G4) that were used to generate the next-generation. Each generation, we randomly select 5–10 individuals from the progeny and set up new crosses to produce the subsequent generations. This strategy could allow for the generation of different mutations over time, and these DNA edits can also be stochastically eliminated, as we are randomly crossing different individuals each generation. Additionally, if a male carries a mutation that reaches the threshold for male sterility, this DNA modification would be removed from the strain. As a result, our stocks should, in principle, retain only minimal editing rates that are insufficient to cause sterility at 18 °C. Then, we performed next-generation sequencing to evaluate editing rates for the sxl gRNAs. Here, we observed little-to-no activity (0–2%) for gRNA-1 through generations 1 and 4 (G1–G4), however, we observed 6–10% editing rates for the sxl gRNA-2 (Fig. 5b).
a Cas12a (DsRed), βtub (GFP), and sxl (CFP) transgenes were assembled into a single individual at 18 °C. Created in BioRender. Lopez del Amo, V. (2025) https://BioRender.com/y36ffbt. b Target sites from two independent strains containing all transgenes were sequenced through generations 1 to 4 (G1–G4) to confirm little-to-no editing events over generations. For both temperatures and targeted genes, target sites were evaluated using two biological replicates, each replicate containing 10 flies. Data are presented as mean values +/− SD. c Female and male percentages hatching each generation (G1–G4) from one of the two independent strains were plotted. d Experimental approach to test the ability of our triple-transgenic strain to produce male sterility and female lethality after switching it to higher temperatures. e Male sterility and female lethality were observed in the G1 progeny from our stock, which has been switched from 18 °C to 29 °C. Five independent experiments from the G0 (n = 5) were performed to then collect single males to test sterility at the G1 level. Data are presented as mean values +/− SD. More details are provided in Source Data File 5.
Furthermore, we quantified the gender ratios from one of our stocks maintained at 18 °C over generations and we observed ~50% of males and females through generations 1 and 4 (G1–G4), indicating that our stocks are stable until date (Fig. 5c; Source Data File 4). Lastly, we wonder whether this stock would be able to produce sterile male and female lethality quickly after moving the strain to higher temperatures (29 °C). We collected 3–5 virgin females with all 3 transgenes and crossed them to males carrying the triple-transgenic combination as well at 29 °C. Then, these individuals were transferred every day to a new vial for 10 days at 29 °C. With this strategy, we can analyze if male sterility and female lethality are triggered right away or if some time is needed to observe the expected phenotypes at G1 (Fig. 5d). To ensure the robustness of our experiments, we performed five independent experiments from the G0 and then followed the protocol depicted in Fig. 5d for each independent replicate. Indeed, we did not observe triple-transgene females in any of our G1 vials just one day after switching temperatures (Fig. 5d, e), suggesting that triggering female lethality by modifying the temperature from a triple-transgenic strain is feasible. Furthermore, we collected 60 G1 single males containing all 3 transgenes from our five G0 experimental replicates, and crossed them to WT females to evaluate male sterility. Here, we observed 100% sterility as none of the 60 males were able to produce progeny (Fig. 5e; Source Data File 5). It is important to note that we did not explore further the remaining vials (days 3–10) since we observed full phenotype penetrance the first two days. Overall, these results show that a single strain containing all transgenes can be kept at low temperatures over generations while producing sterile males and female lethality when switching to higher temperatures.
Fecundity and fertility tests identify 25 °C as the optimal condition across our tested strains
Next, we evaluated key developmental and reproductive parameters, including egg laying, larval hatching, larva-to-adult survival rates, and development time for the transgenic stocks that we have generated. Specifically, we tested these parameters in Cas12a-only line, gRNA βtub #1–2, gRNA sxl #1,3, gRNA tra #1–2, gRNA dsx #1, and the triple-transgene strain containing Cas12a, gRNA βtub #1–2, and gRNA sxl #1,3 within the same animal. As a WT control, we used the Oregon R (OrR) flies, which carry no transgenes. We excluded the gRNA βtub #1–4 and gRNA sxl #1–4 lines (Fig. 2), as these were optimized later in the study, and only the 2-gRNA versions were used for key experiments, including the triple-transgene assembly (Figs. 4 and 5). Importantly, all parameters were assessed at three different temperatures (18, 25, and 29 °C) for each single stock.
In these experiments, 4–5 females from each strain were crossed with WT males from our control strain, and females were allowed to lay eggs for 6 days after mating. Overall, we observed no significant differences in egg laying between the transgenic and control lines across temperatures. The exception was at 29 °C, where the gRNA βtub #1-2 line laid significantly fewer eggs compared to the control (Fig. 6a; Source Data File 6). Additionally, egg laying was reduced at the lowest temperature tested, with egg numbers increasing as temperature rose in some strains (Fig. 6a; Source Data File 6). This trend is consistent with previous studies in Drosophila showing that lower temperatures diminish egg production53. In summary, we did not observe any major differences in egg laying between transgenic and control flies within each temperature condition, suggesting that transgene insertion is not significantly impacting female egg laying. Regarding larval hatching rates, which measure the proportion of eggs that successfully develop into larvae, we observed a similar rate of ~90% hatching across all lines at 25 °C. Instead, the triple-transgene stock showed reduced hatching across all temperatures (Fig. 6b; Source Data File 6). Furthermore, all of our transgenic lines showed higher hatching rates than the control at both 18 °C and 29 °C, suggesting that 25 °C is the optimal temperature for the control line (Fig. 6b; Source Data File 6), as previously reported54. Next, we examined adult emerging rates, which measure the proportion of larvae that successfully reach adulthood. Across all temperatures, most lines showed consistently high hatching rates (90–100%). The exception was the triple-transgene line, which exhibited reduced hatching at 29 °C (Fig. 6c; Source Data File 6). This decrease is expected, as female lethality is induced at this temperature due to disruption of the sxl gene. Indeed, females from the triple-transgene stock mated with WT males produced offspring consisting exclusively of males at this temperature, confirming that full female lethality is achieved at this condition (Source Data File 6). In contrast, we observed a comparable ratio of males and intersex individuals at 25 °C, with no females present in this condition (Source Data File 6). These results suggest that transheterozygous individuals carrying all three transgenes at 25 °C do not induce complete female lethality but instead convert genetic females into intersex individuals (Source Data File 6). Lastly, we observed similar trends in larval-to-adult development time, with longer development at 18 °C (~ 16 days) and faster development at 25 °C ( ~ 8 days) and 29 °C (6–7 days) (Fig. 6d; Source Data File 6). At 18 °C, all transgenic lines developed approximately one day faster than the control line. In contrast, at 25 °C and 29 °C, the development times of all transgenic lines were comparable to those of the WT control (Fig. 6d; Source Data File 6).
All parameters were evaluated at three temperatures (18, 25, and 29 °C). At least, 4 biological replicates (n = 4) were evaluated for each parameter and temperature tested. Data are presented as mean values +/− SD. a Quantification of egg laying across transgenic and control lines. b Assessment of larval hatching rates, representing successful egg-to-larva transition. c Adult emergence rates, quantifying successful larva-to-adult development. d Larval-to-adult development time across different temperature conditions. Two-way ANOVA followed by Dunnett’s multiple comparisons test was used. Statistical significance is shown only for the triple-transgene line, where relevant, in comparison to the control line for each condition and parameter tested. Full statistical details and comparisons among all genotypes at each temperature are provided in Source Data File 6.
Overall, the triple-transgene line performed comparably to the single-transgene lines across most parameters tested, with the exception of egg-to-larva hatching rates. First, total egg output remained unaffected across all temperatures. Second, the triple-transgene line showed reduced larval hatching rates, with approximately 60% success across temperatures. Third, the proportion of larvae reaching adulthood dropped to around 50% due to complete female lethality at 29 °C in the triple-transgene condition, where no females were recovered. At 25 °C, however, larva-to-adult hatching rates were unaffected, with a similar ratio of males and intersex individuals, indicating that genetic females were converted into intersex phenotypes rather than eliminated. Fourth, developmental timing was consistent with both control and single-transgene lines across all tested temperatures. These findings indicate that the triple-transgene stock functions as intended, despite reductions in larval hatching rates, and demonstrates the expected temperature-sensitive activity of sxl disruption, highlighting 29 °C as the optimal condition for inducing complete female lethality.
pgSIT males generated with Cas12a compete effectively against wildtype males
After assessing fertility parameters at three different temperatures, we next evaluated the mating competitiveness of our pgSIT males. We chose to perform these experiments at 25 °C for a specific reason. Our control female flies, used for mating with both pgSIT and WT males in this assay, performed best at 25 °C in our fertility experiments (Fig. 6). Therefore, this temperature was considered optimal for conducting the male competitiveness assays.
We first crossed transhomozygous males from the triple-transgene stock with females at this temperature (Fig. 7a). While we previously observed 100% female lethality at 29 °C (Fig. 5e; Source Data File 5), a few escapees (~9%) were detected at 25 °C (Fig. 7b; Source Data File 7). Importantly, these individuals exhibited intersex phenotypes, were infertile, and died within one day of emergence (Supplementary Fig. 2). These results contrast with earlier observations at 25 °C, where WT males were crossed to triple-transgene females; in that case, instead of lethality, all females appeared to convert into intersex individuals, as the sex ratio between males and intersexes was approximately equal (Source Data File 6). This suggests that transhomozygous triple-transgene individuals elicit a much stronger phenotype than transheterozygous ones at this temperature. Next, we isolated 38 single males from the three independent G0 replicates at 25 °C, and paired each with WT females to assess male sterility. Interestingly, 2 out of the 38 males (6%) were fertile (Fig. 7b; Source Data File 7), in contrast to the 29 °C condition, where all tested males were sterile (Fig. 5e; Source Data File 5). We also evaluated egg presence in all 38 crosses. After two days of mating, 29 out of the 36 crosses (excluding the 2 that produced progeny) showed no eggs, while the remaining crosses displayed only a few eggs. Upon re-examination after four days, eggs were observed in all vials except one (Source Data File 7). Overall, this initial exploration suggests that our pgSIT males may induce both delayed oviposition and reduced egg laying.
a Initial sterility and lethality assessment. Transhomozygous males from the triple-transgene line were crossed with WT females at 25 °C. While female lethality was previously complete at 29 °C, partial escapees (~9%) were observed at 25 °C. Single-pair crosses with 38 pgSIT males revealed that only 2 were fertile, indicating strong sterility. Three independent experiments from the G0 (n = 3) were performed to then collect single males to test sterility at the G1 level. Data are presented as mean values +/− SD. More details are provided in Source Data File 7. b Cage assays were performed with 10 WT females and 4 males under three conditions. Adults mated for 48 h before removal. After parents removal, all pgSIT males recovered from “mixed” and pgSIT-only cages were confirmed sterile by single-pair crosses with virgin WT females (Source Data File 8). Created in BioRender. Lopez del Amo, V. (2025) https://BioRender.com/gevpi2n. c At least, 3 biological replicates (n = 3) were evaluated for each condition. Data are presented as mean values +/− SD. Control cages averaged 175 eggs, while mixed cages averaged 120 eggs (32% reduction). The pgSIT-only condition yielded almost no eggs. Hatching rates dropped from 48% (control) to 37% (mixed), with none in pgSIT-only. ANOVA and Tukey’s multiple comparisons test were performed for statistical analysis (see details in Source Data File 8).
To validate our initial observations, we performed cage assays under three different conditions, varying the ratio of WT to pgSIT males while keeping the number of WT females constant at 10 across all experiments. In the control condition, 10 WT females were paired with 4 WT males. In the second condition, 10 WT females were housed with 2 WT males and 2 pgSIT males (mixed population), allowing us to evaluate the mating competitiveness of pgSIT males. The third condition included 10 WT females and 4 pgSIT males, serving to confirm the complete sterility of males generated from the triple-transgene stock. In all cases, adults were allowed to mate for 48 h before being removed, after which egg laying and larval hatching were evaluated (Fig. 7b). In the control cages, we observed an average of 175 eggs laid. In contrast, cages containing a mixed population of WT and pgSIT males produced an average of 120 eggs, representing a significant 32% reduction in egg laying compared to the control (Fig. 7c; Source Data File 8). Notably, we only observed 16 eggs in one of the cages where only pgSIT males were present, further supporting the hypothesis that pgSIT males impair female oviposition (Fig. 7c; Source Data File 8). Next, we compared hatching rates across all conditions. In the control group, we observed an average hatching rate of 48%. In contrast, the mixed population (containing both WT and pgSIT males) showed a modest reduction, with an average hatching rate of 37%. As expected, no larvae were observed in the pgSIT-only condition (Fig. 7c; Source Data File 8). While the average hatching rate for WT flies at 25 °C was ~90% in our previous fertility experiments (Fig. 6b), the lower hatching observed in this assay may be attributed to several factors. These include differences in container size and shape (e.g., vials vs. plates), as well as surface properties, grape plates are more prone to desiccation55,56, which could negatively affect hatching. Additionally, humidity levels likely vary between setups and this could affect larva hatching rates. Vials are typically plugged, helping retain moisture, whereas grape plates are covered with mesh lids that allow greater airflow, potentially increasing desiccation and reducing overall hatching success.
Lastly, and given that partial fertility (6% of males tested) was previously observed in the triple-transgene line at 25 °C when testing individual males (Fig. 7a; Source Data File 7), we sought to confirm the sterility of the specific males used in the cage assays by individually crossing them to virgin WT females immediately after the 48-h mating period, when the parental flies were removed. Indeed, all 22 males recovered from the mixed and pgSIT-only cage populations were confirmed to be sterile (Source Data File 8). Furthermore, we monitored egg laying over a 4-day period for each individual cross and observed almost no eggs during the first two days, with some eggs appearing by day 4. We did not observe any larvae in any of the 22 single-paired crosses (Source Data File 8). Here, we did not quantify the total number of eggs laid, but instead focused on assessing the presence or absence of eggs (and larvae). Together, these results suggest a dual effect driven by the presence of pgSIT males: (i) a significant reduction in total egg laying, and (ii) a modest decrease in hatching rates. This reinforces the notion that pgSIT males reduce the overall reproductive output by disrupting both mating success and oviposition behavior.
Discussion
This work presents a proof-of-principle for a Cas12a-based SIT system capable of inducing male sterility, female lethality, and intersex individuals in a temperature-dependent manner. First, we demonstrate that combining Cas12a with gRNAs targeting the βtub locus produces sterile males at 29 °C while generating fertile males at the permissive temperature of 18 °C. Deep-sequencing confirmed that these phenotypes correlate with the observed editing rates at both temperatures, with minimal to no activity at 18 °C and enhanced activity at 29 °C. Furthermore, we successfully established a stock expressing both transgenes (Cas12a and βtub-gRNAs) in a single individual at 18 °C, suggesting that assembling various transgenes at low temperatures is feasible. Second, we attempted to trigger female lethality by combining our Cas12a line with a transgenic line containing gRNAs designed to target the sxl gene. We evaluated female lethality at both 18 °C and 29 °C, observing female lethality only at 29 °C, while viable females were present at 18 °C. However, we were unable to establish a transgenic line containing both Cas12a and sxl-gRNAs due to the activity of gRNA-4 at low temperatures, as revealed by next-generation sequencing. Specifically, the gRNA-4 exhibited a 12% editing rate at 18 °C, which appears insufficient to induce female lethality; nevertheless, the viable females produced were sterile.
Interestingly, a previous temperature-inducible pgSIT system in flies was not able to establish a homozygous stock carrying the sxl transgenes either57. This approach relies on a heat-inducible promoter that is activated via a heat shock at 37 °C during larval stage57. In our proposed temperature-inducible system, the activity of Cas12a is directly regulated by temperature and thus does not rely on inducible promoters, reducing the complexity of the genetic circuitry. Indeed, regulating Cas12a activity at the protein level can be faster and potentially more tightly controlled than transcription-based systems. Furthermore, the 37 °C heat shock requires collecting larvae at the same developmental stage57, which is an important logistic limitation that prevents its consideration for field deployment.
We tested additional genes such as tra and dsx, whose disruption produces intersex individuals22. Similarly to what we observed with previous genes, intersex individuals were only observed at 29 °C, while viable females were present at 18 °C in both cases. Also, our molecular analysis via deep-sequencing confirmed that the gRNAs targeting either of these genes were highly active only at 29 °C, indicating that Cas12a is only active at high temperatures. In this case, we could only combine the tra construct with Cas12a to establish a dual-transgene individual at 18 °C; yet, the viable sxl females were not fertile at 18 °C.
After these initial tests, we proceeded to optimize the βtub and sxl loci as those genes display increased malleability since they offer more opportunities for gRNA designs. Here, we generated additional transgenic lines expressing a couple of gRNAs targeting either βtub or sxl after removing the ones that showed some activity at 18 °C. Interestingly, the removal of two gRNAs boosted the activity of the retained gRNAs, which exhibited higher editing rates compared to when they were combined in the 4-gRNA transgene. These results support the hypothesis that Cas12a may possess a dose-sensitive property, which could explain the enhanced efficiency when fewer gRNAs are used. This is consistent with the work of previous researchers, who have suggested that optimizing the number of gRNAs in an array can help mitigate competition for Cas12a binding49,50,58. Indeed, our optimized βtub and sxl showed increased efficiency at 29 °C, while poor editing rates at 18 °C, which permitted us to confirm our hypothesis that the use of Cas12a would allow for a single strain pgSIT that contains both the Cas12a nuclease and the gRNAs for generating male sterility and female lethality or infertility. Importantly, we are able to maintain the triple-transgenic stocks at 18 °C over generations and confirm that the editing rates remain low after four generations. While we did not sequence further generations, we are keeping these strains already for ten generations (7–8 months) at low temperatures. Lastly, we demonstrated that this strain is capable of generating male sterility and female sterility once switched to 29 °C, indicating that our proposed temperature-dependent Cas12a system could be an alternative for generating sterile males, aiming to manage insect populations.
We also evaluated key fertility-related parameters across the tested lines. Our analysis revealed that the triple-transgene line performed comparably to the single-transgene and control lines in most fertility and developmental parameters across the three temperatures tested. Specifically, egg laying output was unaffected in the triple-transgene line, as egg output numbers were comparable to the rest of the lines. However, the triple-transgene stock exhibited reduced larval hatching rates, averaging around 60% regardless of temperature. This reduction may be attributed to a potential fitness cost associated with carrying three independent transgenes, each marked with a distinct fluorescent marker. In this study, we engineered three separate transgenes inserted at different genomic locations to allow for optimization and expanded combinatorial testing. However, future designs should focus on integrating both Cas12a and the gRNAs into a single-transgene unit to minimize the potential impact on insect fitness. Regarding larva-to-adult success rates, the triple-transgene line performed similarly to the control and other transgenic lines, except at 29 °C, where complete female lethality was achieved as expected, resulting in a reduced success rate of 50%. At this temperature, all offspring were exclusively male, reinforcing the temperature-sensitive nature of the constructs. Additionally, developmental timing in the triple-transgene line remained consistent with both the control and single-transgene lines, suggesting minimal impact on viability or development.
Lastly, we evaluated the ability of Cas12a-based pgSIT males to compete with WT males for mating with WT females at 25 °C, a critical factor in designing effective population suppression strategies based on sterile male releases. We first tested the sterility of males generated from crosses between transhomozygous triple-transgene individuals at 25 °C. While full male sterility was previously confirmed at 29 °C, at 25 °C we observed partial fertility, with 2 out of 38 single-pair crosses producing progeny. With this in mind, we conducted cage assays under three conditions: (1) control cages containing only WT flies, (2) mixed population cages with equal numbers of WT and pgSIT males plus WT females, and (3) pgSIT-only cages to confirm sterility. Notably, egg laying was reduced by 32% in mixed populations compared to controls. Furthermore, we observed a complete absence of eggs in pgSIT-only cages after two days, confirming strong sterility. This finding contrasts with previous Cas9-based pgSIT studies, where WT females mated with pgSIT males laid similar numbers of eggs as controls, with hatching rate reduction being the dominant phenotype22,57. In our case, the most pronounced phenotype was the reduction in egg laying, accompanied by a modest decrease in hatching rates. This suggests that Cas12a-based pgSIT males may disrupt oviposition either by impairing female post-mating responses or by limiting successful insemination. Most importantly, these results meet the fundamental objective of pgSIT strategies, which is population suppression. Whether reproductive reduction occurs through decreased egg production or impaired embryo development, the net effect is a significant decrease in the number of viable offspring entering the population.
One possible explanation for these observed differences lies in the genetic design of the constructs. Although both our study and previous reports22,57 targeted the same βtub gene to induce male sterility, we employed two gRNAs targeting the first exon, whereas the other studies used a single gRNA targeting the second exon. It is possible that our dual-guide system induces a more complete disruption of βtub, potentially affecting not only spermatogenesis but also the development or function of male accessory glands. These glands are critical for transferring seminal fluid proteins, which are known to trigger post-mating responses in females, including oviposition59,60. These results highlight the potential of more aggressive multiplexed designs not only to ensure sterility but also to suppress female reproductive behavior, providing an additional layer of population control.
Furthermore, it is important to note protocol differences between previous pgSIT studies in Drosophila and our work. In these two works, flies mated for 12 h before males were removed22,57, whereas in our assay, flies remained together for 48 h, providing more opportunity for mating interactions. Given that mated Drosophila females typically reject remating for 12–24 h61,62, previous tests may have limited competitive interactions. Although we observed a significant reduction in egg laying and a decrease in hatching rates in both the mixed populations and pgSIT-only conditions compared to the control, it is possible that our experiments may underestimate the full robustness of our system relative to previous studies due to the longer mating window we used.
Also, our proof-of-concept Cas12a-based system could alleviate concerns of Cas9-based pgSIT systems about potential contamination during sterile male production since it requires gender sorting of two separated lines (Cas9 and gRNAs)25. Furthermore, Cas9-based systems for male sterilization have been developed in several mosquito species, such as Anopeheles stephensi and Aedes aegypti23,63, although Cas12a functionality has not yet been reported in mosquitoes, we envision the flourishing of Cas12a-based systems in these insects, as we have already developed various genetic systems, such as gene drives in flies48. Therefore, the applicability of gene drives and pgSIT methods to mosquitoes employing Cas12a warrants further investigation. Also, temperature-sensitive systems for genetic sexing strains have been developed in different organisms, such as Drosophila suzukii64,65 and Ceratitis capitata66, and our Cas12a-based system will increase the available toolkit for designing genetically based strategies for managing insect populations.
We anticipate potential obstacles to our Cas12a system, such as the need to rear an insect strain at low temperatures. Although Drosophila strains develop properly at 18 °C, some traits such as lifespan, fertility, and metabolism could be altered by modifying the temperature54,67,68. Mosquitoes can be reared from 18 °C to 35 °C, obtaining similar hatching rates at different temperatures, though differences in morphometric parameters such as wing size were observed69. Also, larvae competition or development were altered depending on the temperature70,71. However, it is important to highlight that all these studies evaluated different fitness parameters, maintaining the mosquitoes under the same temperature conditions throughout the whole development. Yet, our approach would involve keeping the adults from the triple-transgenic line at low temperatures and switching them to high temperatures. Therefore, the development of sterile males will occur under optimal temperatures. Future studies addressing the impact of switching temperatures during different stages of the mosquito life cycle will help better understand their fitness dynamics. Also, we demonstrate that Cas12a is inactive at 18 °C but shows enhanced activity at 29 °C. However, we did not observe full phenotype penetrance at 25 °C, indicating that intermediate temperatures may lead to partial effects. These results suggest that both the temperature sensitivity and phenotypic products of Cas12a-based systems require careful optimization. Furthermore, since we have not yet tested Cas12a activity across different temperatures in other insect species, it remains possible that optimal temperature ranges and phenotypic responses will vary depending on the organism. Indeed, future studies will be necessary to define the most effective temperature conditions for each species and target phenotype. If temperature sensitivity becomes a limitation, one could engineer novel versions of Cas12a72,73,74 tailored to meet the specific needs of different organisms, such as mosquitoes.
Overall, the Cas12a-based system presented here for generating sterile males offers a promising genetic strategy for controlling insect pests, paving the way for next-generation genetic approaches. Future investigations will explore the system’s adaptability to different insects, such as Drosophila suzukii and mosquitoes, to support agricultural efforts and reduce vector-borne diseases, respectively.
Methods
Plasmid construction
All plasmids were built following standard molecular biology approaches. Plasmids were constructed by Gibson Assembly using NEBuilder HiFi DNA Assembly Master Mix (New England BioLabs Cat. #E2621S) and transformed into NEB 5-alpha Competent E. coli (High efficiency) (New England BioLabs Cat. #C2987H). Plasmids were purified using a Qiagen QIAprep Spin Miniprep Kit (Qiagen Cat. #27106), and DNA sequences were confirmed by Sanger sequencing. We used the CHOPCHOP software to identify potential gRNAs, and selected sequences with high CHOPCHOP scores, which indicate a higher likelihood of effective gRNA activity. The link for the website is here: https://chopchop.cbu.uib.no/.
Generation of transgenic lines
All plasmids containing the gRNA transgenes carried a mini-white gene and a fluorescent marker for their screening. We sent the plasmids to Rainbow Transgenic Flies, Inc. to perform the injections. These plasmids were injected into Drosophila embryos and integrated into the fly genome via attB. After receiving the injected embryos in our laboratory, the G0 larvae were allowed to develop. The adult flies hatching from injected embryos were crossed with each other in pools of 3–5 males with 3–5 females. The resulting G1 individuals were then screened for the specific fluorescent marker. Specifically, G1 individuals were screened for blue fluorescence in their eyes as a marker of the tra, dsx, or sxl (2-gRNAs) constructs and green fluorescence in the abdomen as a marker of βtub (2-gRNAs) gRNAs insertion. Homozygous lines for each strain were constructed from single transformants crossed to flies of the opposite sex, and following the mini-white and fluorescent markers in subsequent generations. Proper transgene integration in each strain was molecularly confirmed by PCR and Sanger sequencing.
Statistics and reproducibility
Sample sizes were not predetermined by statistical methods. They are based on established practices in the field to ensure sufficient power to detect phenotypic effects. Randomization and blinding were not applied because experimental flies were selected based on the presence of fluorescent markers that identify specific transgenes. The genetic background and cross design were known in advance, and subsequent generations were analyzed accordingly. Statistical analyses were performed using GraphPad Prism 9. Two-tailed unpaired t-tests were applied for pairwise comparisons of fertility and fecundity data (Fig. 6). One-way ANOVA followed by Tukey’s multiple comparisons test was used to evaluate differences in egg laying and hatching rates (Fig. 7). Next-generation sequencing data were analyzed with CRISPResso2, and gene-editing outcomes were quantified as percentages of modified reads (Figs. 2–4, and 5). The specific statistical test, sample size, and number of replicates are indicated in the figure legends and Source Data files. All key experiments, including sterility, lethality, fecundity, fertility, and mating competitiveness assays, were independently repeated with consistent outcomes, supporting the robustness and reproducibility of the findings.
Experimental procedures for testing transgenic lines in genetic crosses
Flies were fed on standard molasses in narrow 1-oz polystyrene vials with plugs ordered from Archon Scientific. Flies were anesthetized with CO2 when preparing crosses and scoring phenotypes. For all experimental crosses, virgin females were collected as pupae, fed yeast pellets for one day, and then crossed one day after to males. The adult flies were passed every 2–3 days into a new vial to prevent contamination. This process was repeated three times. The progeny scoring was from the first vial unless it was contaminated, then the second vial was used instead. In all experiments, any experimental crosses where contamination impeded proper fly development were excluded from the analyses. In the experiments at 18 °C and 29 °C, G0 crosses were made in pools of 3–5 males containing the gRNAs crossed with 3–5 Cas12a females. The parents were kept in the vials for 2–3 days before being passed to a new vial, and this process was repeated three times, then they were removed to prevent mixing with the progeny. In the βtub experiments, the emerged G1 male flies were screened for fluorescence (DsRed and GFP). These G1 males carrying Cas12a and βtub gRNA transgenes were then single-crossed to a pool of 3–5 WT females to evaluate male sterility at 18 °C and 29 °C. These male sterility test vials were passed every 2–3 days three times, and were checked for the presence of eggs, larvae, and adults. The G1 males were later frozen for DNA sequencing. In the sxl, tra, and dsx experiments at 18 °C and 29 °C, the G1 individuals were scored based on sex, phenotypes, and fluorescence (DsRed and CFP). G1 flies from the sxl, tra, and dsx experiments were immediately frozen down on the day they emerged after scoring for DNA sequencing.
Our incubators were well calibrated and stable at their respective temperatures and humidity (70%) during all our experiments. All pgSIT experiments were performed in a high-security Arthropod Containment Level 2 facility. All flies and vials were frozen for 48 h before being removed from the facility, autoclaved, and discarded as biohazardous waste. All figures were generated using GraphPad Prism 9, BioRender, and Adobe Illustrator. All fly DNA samples were sent to Azenta/Genewiz for DNA deep-sequencing and were then analyzed by using CRISPResso2.
Triple transgene experiments
For the stock maintenance of our triple-transgene line at 18 °C, 4–10 males were crossed to 4–10 females each generation to maintain the stock (Source Data File 4). The parents were passed to a new vial every three days, and this process was repeated three times to prevent contamination. In each generation, the progeny was screened for fluorescence (DsRed, GFP, and CFP) as well as scoring male-to-female ratios, and these individuals were used to seed the next-generation. The progeny scoring was from the first vial unless it was contaminated, then the second vial was used instead. All flies were scored and any individuals without the three fluorescence markers were removed to purify our strain and achieve homozygosity. The parents were frozen each generation (generation #1–4) for next-generation DNA sequencing to analyze the activity levels of the βtub and sxl gRNAs.
When switching our line to 25 °C (Fig. 7), 5 G0 males were crossed to 5 G0 females, all containing the three transgenes. These G0 flies were passed every 2–3 days for three times, and the vials were checked for the presence of eggs, larvae, and adults. Parents were removed after the third passing to prevent mixing with their progeny. The progeny scoring was from the first vial unless it was contaminated, then the second vial was used instead. The emerged G1 males and G1 female escapees were screened for fluorescence (DsRed, GFP, and CFP). These G1 flies carrying the Cas12a, βtub, and sxl gRNAs transgenes were then single-crossed to 2 WT flies of the opposite sex to evaluate sterility at 25 °C (Fig. 7). In the sterility tests, the G1 adult flies were passed every 2–3 days three times, and the vials were checked for eggs, larvae, and adults.
When switching our line to 29 °C (Fig. 5), 2–5 G0 males were crossed to 2–5 G0 females, all containing the three transgenes. These G0 flies were passed every day for a total of ten days, and the vials were checked for the presence of eggs, larvae, and adults. G0 flies were removed from the vials on day 10 to avoid mixing with their progeny. The progeny scoring was from the first and second vials. The emerging G1 progeny was screened for fluorescence (DsRed, GFP, and CFP) and sorted by genotypes and phenotypes (Source Data File 5). The emerging G1 males with triple transgenes were single-crossed to 1–2 WT females in narrow molasses 1-oz polystyrene vials to evaluate male sterility. These vials were passed every two days three times, and were checked for the presence of eggs, larvae, and adults.
Fecundity and fertility experiments
Virgin females were collected as pupae from transgenic stocks at 25 °C (except the triple transgene strain that can only be kept at 18 °C as a mixed population of males and females) and aged 2 days before crossing to WT males of the same age. In the fecundity and fertility experiments, 4–5 females were crossed to 4–5 males at 18, 25, and 29 °C to evaluate egg laying, egg-to-larvae hatching rates, larval-to-adult emergence rates, and developmental time. G0 parents were given 6 days to mate and lay eggs before they were removed from the experiments. At 18 °C, the G0 parents were passed to a new vial on day 3, before being removed on day 6. At 25 °C and 29 °C, G0 parents were passed to a new vial every 2 days before being removed on day 6. In each condition, all vials were checked every day to score all fertility parameters. In all experiments, any experimental crosses where contamination impeded proper fly development were excluded from the analyses.
Mating competitiveness cage assays
We employed 60 × 15 mm grape plates that were ordered from Lab Express (Cat. # 7007-60), and Drosophila Embryo Collection Cages from Genesee Scientific (Cat. # 59-100). Flies were anesthetized with CO2 when preparing crosses and removing parents to score eggs and larvae. WT females were crossed to either WT males (control condition), WT males and pgSIT males (mixed condition), or pgSIT males (pgSIT condition). The flies were allowed to mate and lay eggs for 48 h in the cages before removal. Only pgSIT males were kept, and moved into narrow molasses 1-oz polystyrene vials to run additional sterility tests by single-pair crossing with virgin WT females. These vials were checked for the presence of eggs and larvae. The grape plates were then evaluated to count the number of eggs laid and hatched. The grape plates were counted for a total of three days in case the larvae needed more time to emerge. In all experiments, any experimental crosses where contamination impeded proper fly development were excluded from the analyses.
Deep-sequencing analysis
To perform deep-sequencing of Cas12a-mediated pgSIT experiments, we collected G1 individuals with both Cas12a and gRNA transgenes (tra, dsx, sxl, or βtub, depending on the experiment) at both 18 °C and 29 °C conditions. The control OregonR (OrR) flies were used as a baseline control. We pooled flies derived from two independent crosses for each experiment (tra, dsx, sxl, and βtub). For the tra experiments, we pooled G1 females with Cas12a and tra gRNAs at 18 °C and G1 intersex individuals with Cas12a and tra gRNAs at 29 °C. For the dsx experiments, we pooled G1 females with Cas12a and dsx gRNA at 18 °C and G1 intersex individuals with Cas12a and dsx gRNA at 29 °C. For the sxl experiments, we pooled G1 females with Cas12a and sxl gRNAs at 18 °C and G1 males with Cas12a and sxl gRNAs at 29 °C. For the βtub experiments, we pooled G1 males with Cas12a and βtub gRNAs at 18 °C and 29 °C on day 6 after they were tested for male sterility. In the triple transgenes experiments at 18 °C, we pooled the parents of each generation (#1–4) with Cas12a, βtub, and sxl transgenes. The genomic DNA was extracted from the fly pools of each experiment for both temperature conditions using the Research Products International Corp Quick-DNA MicroPrep w/Zymo-Spin IC Columns, Capped, 200 Preps kit (Cat. #50-197-7252). PCR products were purified in agarose gel using an NEB Monarch® Spin DNA Gel Extraction Kit (Cat. #T1120S). The purified products were sent to the Azenta/Genewiz company for deep-sequencing analysis. A minimum of 100,000 total reads aligned in all our experiments using CRISPResso2 were obtained. Primers employed for deep-sequencing analysis can be found in Supplementary Data 1.
Ethics
The experiments in this work adhere to all relevant ethical regulations and follow the approved protocols and procedures of the UTHealth Institutional Biosafety Committee at UTHealth Science Center, Houston.
Reporting summary
Further information on research design is available in the Nature Portfolio Reporting Summary linked to this article.
Data availability
Plasmids generated in this study have been deposited in the GenBank database (https://www.ncbi.nlm.nih.gov/genbank/), and the accession numbers are as follows: PV246632, PV246633, PV246634, PV246635, PV246636, PV246637. In addition, all Supplementary Information covering the raw phenotypical scoring data collected in these experiments is provided in Microsoft Excel format (.xlsx) as Source Data files, as indicated in the manuscript. Other resources, such as transgenic flies, are available upon request after completing the material transfer agreement (MTA). Source data are provided with this paper.
References
Jain, S., Vimal, N., Angmo, N., Sengupta, M. & Thangaraj, S. Dengue vaccination: towards a new dawn of curbing dengue infection. Immunol. Invest. 52, 1096–1149 (2023).
Wang, Y., Ling, L., Zhang, Z. & Marin-Lopez, A. Current advances in Zika vaccine development. Vaccines (Basel) 10, 1816 (2022).
Ouattara, A. & Laurens, M. B. Vaccines against malaria. Clin. Infect. Dis. 60, 930–936 (2015).
Flores, H. A. & O’Neill, S. L. Controlling vector-borne diseases by releasing modified mosquitoes. Nat. Rev. Microbiol. 16, 508–518 (2018).
Bellini, R. et al. Mating competitiveness of Aedes albopictus radio-sterilized males in large enclosures exposed to natural conditions. J. Med. Entomol. 50, 94–102 (2013).
Damiens, D. et al. Cross-mating compatibility and competitiveness among Aedes albopictus strains from distinct geographic origins - implications for future application of SIT Programs in the South West Indian Ocean Islands. PLoS ONE 11, e0163788 (2016).
Helinski, M. E. H. & Knols, B. G. J. Mating competitiveness of male Anopheles arabiensis mosquitoes irradiated with a partially or fully sterilizing dose in small and large laboratory cages. J. Med. Entomol. 45, 698–705 (2008).
Diallo, S. et al. Chilling, irradiation and transport of male Glossina palpalis gambiensis pupae: effect on the emergence, flight ability and survival. PLoS ONE 14, e0216802 (2019).
Kittayapong, P., Baisley, K. J., Baimai, V. & O’Neill, S. L. Distribution and diversity of Wolbachia infections in Southeast Asian mosquitoes (Diptera: Culicidae). J. Med. Entomol. 37, 340–345 (2000).
Sinkins, S. P., Braig, H. R. & O’Neill, S. L. Wolbachia pipientis: bacterial density and unidirectional cytoplasmic incompatibility between infected populations of Aedes albopictus. Exp. Parasitol. 81, 284–291 (1995).
Moreira, L. A. et al. A Wolbachia symbiont in Aedes aegypti limits infection with dengue, Chikungunya, and Plasmodium. Cell 139, 1268–1278 (2009).
Iturbe-Ormaetxe, I., Walker, T. & O’ Neill, S. L. Wolbachia and the biological control of mosquito-borne disease. EMBO Rep. 12, 508–518 (2011).
Chrostek, E. & Gerth, M. Is Anopheles gambiae a natural host of? mBio 10, e00784-19 (2019).
Pagendam, D. E. et al. Modelling the Wolbachia incompatible insect technique: strategies for effective mosquito population elimination. BMC Biol. 18, 161 (2020).
Soh, S. et al. Strategies to mitigate establishment under the incompatible insect technique. Viruses 14, 1132 (2022).
Wise de Valdez, M. R. et al. Genetic elimination of dengue vector mosquitoes. Proc. Natl. Acad. Sci. USA 108, 4772–4775 (2011).
Yan, Y. et al. Effects of antibiotics on the expression of tetracycline-off constructs and the performance of female-killing strains. Front. Bioeng. Biotechnol. 11, 876492 (2023).
Bouyer, J., Yamada, H., Pereira, R., Bourtzis, K. & Vreysen, M. J. B. Phased conditional approach for mosquito management using sterile insect technique. Trends Parasitol. 36, 325–336 (2020).
Lutrat, C. et al. Sex sorting for pest control: it’s raining men!. Trends Parasitol. 35, 649–662 (2019).
Spinner, S. A. M. et al. New self-sexing strain eliminates barriers to scalable and sustainable vector control for governments and communities in dengue-prone environments. Front. Bioeng. Biotechnol. 10, 975786 (2022).
Hillary, V. E. & Ceasar, S. A. Genome engineering in insects for the control of vector borne diseases. Prog. Mol. Biol. Transl. Sci. 179, 197–223 (2021).
Kandul, N. P. et al. Transforming insect population control with precision guided sterile males with demonstration in flies. Nat. Commun. 10, 84 (2019).
Li, M. et al. Suppressing mosquito populations with precision guided sterile males. Nat. Commun. 12, 5374 (2021).
Witherbee, A. D. & Gamez, S. Dissecting the sterility phenotype in gene edited Drosophila suzukii pgSIT males. Sci. Rep. 15, 3903 (2025).
Bouyer, J. & Vreysen, M. J. B. Concerns about the feasibility of using ‘precision guided sterile males’ to control insects. Nat. Commun. 10 https://doi.org/10.1038/s41467-019-11616-9 (2019).
Gunathilaka, N. et al. Use of mechanical and behavioural methods to eliminate female Aedes aegypti and Aedes albopictus for sterile insect technique and incompatible insect technique applications. Parasit. Vectors 12, 148 (2019).
Lebon, C., Benlali, A., Atyame, C., Mavingui, P. & Tortosa, P. Construction of a genetic sexing strain for Aedes albopictus: a promising tool for the development of sterilizing insect control strategies targeting the tiger mosquito. Parasit. Vectors 11, 658 (2018).
Crawford, J. E. et al. Efficient production of male Wolbachia-infected Aedes aegypti mosquitoes enables large-scale suppression of wild populations. Nat. Biotechnol. 38, 482–492 (2020).
Crawford, J. E. et al. Reply to: Assessing the efficiency of Verily’s automated process for production and release of male Wolbachia-infected mosquitoes. Nat. Biotechnol. 40, 1443–1446 (2022).
Bouyer, J., Maiga, H. & Vreysen, M. J. B. Assessing the efficiency of Verily’s automated process for production and release of male Wolbachia-infected mosquitoes. Nat. Biotechnol. 40, 1441–1442 (2022).
Lutrat, C. et al. Combining two genetic sexing strains allows sorting of non-transgenic males for Aedes genetic control. Commun. Biol. 6, 646 (2023).
Marois, E. et al. High-throughput sorting of mosquito larvae for laboratory studies and for future vector control interventions. Malar. J. 11, 302 (2012).
Malzahn, A. A. et al. Application of CRISPR-Cas12a temperature sensitivity for improved genome editing in rice, maize, and Arabidopsis. BMC Biol. 17, 9 (2019).
Port, F., Starostecka, M. & Boutros, M. Multiplexed conditional genome editing with Cas12a in Drosophila. Proc. Natl. Acad. Sci. USA 117, 22890–22899 (2020).
Moreno-Mateos, M. A. et al. CRISPR-Cpf1 mediates efficient homology-directed repair and temperature-controlled genome editing. Nat. Commun. 8, 2024 (2017).
Port, F., Starostecka, M. & Boutros, M. Multiplexed conditional genome editing with Cas12a in Drosophila. https://doi.org/10.1101/2020.02.26.966333.
Sánchez, F., Natzle, J. E., Cleveland, D. W., Kirschner, M. W. & McCarthy, B. J. A dispersed multigene family encoding tubulin in Drosophila melanogaster. Cell 22, 845–854 (1980).
Zhang, Z., Klein, J. & Nei, M. Evolution of the sex-lethal gene in insects and origin of the sex-determination system in Drosophila. J. Mol. Evol. 78, 50–65 (2014).
McRobert, S. P. & Tompkins, L. The effect of transformer, doublesex and intersex mutations on the sexual behavior of Drosophila melanogaster. Genetics 111, 89–96 (1985).
Belote, J. M., McKeown, M., Boggs, R. T., Ohkawa, R. & Sosnowski, B. A. Molecular genetics of transformer, a genetic switch controlling sexual differentiation in Drosophila. Dev. Genet. 10, 143–154 (1989).
McKeown, M., Belote, J. M. & Baker, B. S. A molecular analysis of transformer, a gene in Drosophila melanogaster that controls female sexual differentiation. Cell 48, 489–499 (1987).
Waterbury, J. A., Jackson, L. L. & Schedl, P. Analysis of the doublesex female protein in Drosophila melanogaster: role on sexual differentiation and behavior and dependence on intersex. Genetics 152, 1653–1667 (1999).
Terradas, G. et al. Inherently confinable split-drive systems in Drosophila. Nat. Commun. 12, 1480 (2021).
Nongthomba, U., Pasalodos-Sanchez, S., Clark, S., Clayton, J. D. & Sparrow, J. C. Expression and function of the Drosophila ACT88F actin isoform is not restricted to the indirect flight muscles. J. Muscle Res. Cell Motil. 22, 111–119 (2001).
Horn, C., Jaunich, B. & Wimmer, E. A. Highly sensitive, fluorescent transformation marker for Drosophila transgenesis. Dev. Genes Evol. 210, 623–629 (2000).
Port, F. & Bullock, S. L. Augmenting CRISPR applications in Drosophila with tRNA-flanked sgRNAs. Nat. Methods 13, 852–854 (2016).
Bateman, J. R., Lee, A. M. & Wu, C.-T. Site-specific transformation of Drosophila via phiC31 integrase-mediated cassette exchange. Genetics 173, 769–777 (2006).
Sanz Juste, S., Okamoto, E. M., Nguyen, C., Feng, X. & López Del Amo, V. Next-generation CRISPR gene-drive systems using Cas12a nuclease. Nat. Commun. 14, 6388 (2023).
Zhao, Y. & Boeke, J. D. CRISPR-Cas12a system in fission yeast for multiplex genomic editing and CRISPR interference. Nucleic Acids Res. 48, 5788–5798 (2020).
Chen, F. et al. Multiplexed base editing through Cas12a variant-mediated cytosine and adenine base editors. Commun. Biol. 5, 1163 (2022).
Hales, K. G., Korey, C. A., Larracuente, A. M. & Roberts, D. M. Genetics on the Fly: a primer on the Drosophila model system. Genetics 201, 815–842 (2015).
Greenspan, R. J. Fly Pushing: The Theory and Practice of Drosophila Genetics (CSHL Press, 2004).
Gandara, A. C. P. & Drummond-Barbosa, D. Warm and cold temperatures have distinct germline stem cell lineage effects during Drosophila oogenesis. Development 149, dev200149 (2022).
Klepsatel, P., Girish, T. N., Dircksen, H. & Gáliková, M. Reproductive fitness of is maximised by optimal developmental temperature. J. Exp. Biol. 222, jeb202184 (2019).
Schwartz, N. U., Zhong, L., Bellemer, A. & Tracey, W. D. Egg laying decisions in Drosophila are consistent with foraging costs of larval progeny. PLoS ONE 7, e37910 (2012).
Yang, C.-H., Belawat, P., Hafen, E., Jan, L. Y. & Jan, Y.-N. Drosophila egg-laying site selection as a system to study simple decision-making processes. Science 319, 1679–1683 (2008).
Kandul, N. P., Liu, J. & Akbari, O. S. Temperature-inducible precision-guided sterile insect technique. CRISPR J. 4, 822–835 (2021).
Hsiung, C. C.-S. et al. Engineered CRISPR-Cas12a for higher-order combinatorial chromatin perturbations. Nat. Biotechnol. https://doi.org/10.1038/s41587-024-02224-0 (2024).
Ram, K. R. & Wolfner, M. F. A network of interactions among seminal proteins underlies the long-term postmating response in Drosophila. Proc. Natl. Acad. Sci. USA 106, 15384–15389 (2009).
Herndon, L. A. & Wolfner, M. F. A Drosophila seminal fluid protein, Acp26Aa, stimulates egg laying in females for 1 day after mating. Proc. Natl. Acad. Sci. USA 92, 10114–10118 (1995).
Chapman, T. et al. The sex peptide of Drosophila melanogaster: female post-mating responses analyzed by using RNA interference. Proc. Natl. Acad. Sci. USA 100, 9923–9928 (2003).
Xue, L. & Noll, M. Drosophila female sexual behavior induced by sterile males showing copulation complementation. Proc. Natl. Acad. Sci. USA 97, 3272–3275 (2000).
Apte, R. A. et al. Eliminating malaria vectors with precision-guided sterile males. Proc. Natl. Acad. Sci. USA 121, e2312456121 (2024).
Yan, Y. et al. Highly efficient temperature inducible CRISP R-Cas9 gene targeting in Drosophila suzukii. Int. J. Mol. Sci. 22, 6724 (2021).
Yan, Y., Ahmed, H. M. M., Wimmer, E. A. & Schetelig, M. F. Biotechnology-enhanced genetic controls of the global pest Drosophila suzukii. Trends Biotechnol. https://doi.org/10.1016/j.tibtech.2024.09.005 (2024).
Sollazzo, G. et al. Temperature sensitivity of wild-type, mutant and genetic sexing strains of Ceratitis capitata. Insects 13, 943 (2022).
Klepsatel, P., Wildridge, D. & Gáliková, M. Temperature induces changes in Drosophila energy stores. Sci. Rep. 9, 5239 (2019).
Le Bourg, É Life-time protection against severe heat stress by exposing young Drosophila melanogaster flies to a mild cold stress. Biogerontology 17, 409–415 (2016).
Aytekin, S., Aytekin, A. M. & Alten, B. Effect of different larval rearing temperatures on the productivity (R o) and morphology of the malaria vector Anopheles superpictus Grassi (Diptera: Culicidae) using geometric morphometrics. J. Vector Ecol. 34, 32–42 (2009).
Ezeakacha, N. F. & Yee, D. A. The role of temperature in affecting carry-over effects and larval competition in the globally invasive mosquito Aedes albopictus. Parasit. Vectors 12, 123 (2019).
Agyekum, T. P. et al. Effects of elevated temperatures on the development of immature stages of Anopheles gambiae (s.l.) mosquitoes. Trop. Med. Int. Health 27, 338–346 (2022).
Gao, L. et al. Engineered Cpf1 variants with altered PAM specificities. Nat. Biotechnol. 35, 789–792 (2017).
Su, Q., Zhou, M., Cheng, C. & Niu, J. Harnessing the power of directed evolution to improve genome editing systems. Curr. Opin. Chem. Biol. 64, 10–19 (2021).
Chen, P. et al. Engineering of Cas12a nuclease variants with enhanced genome-editing specificity. PLoS Biol. 22, e3002514 (2024).
Acknowledgements
We thank Valentino Gantz for his scientific feedback. We thank Fillip Port for kindly providing the Cas12a-based template plasmids. The research reported in this paper was supported by the Rising STARs Program awarded by The University of Texas System Board of Regents (to V.L.D.A), the National Institute of Allergy and Infectious Diseases (NIAID) grant 1R01AI187493-01 (to V.L.D.A), and by the National Natural Science Foundation of China grant 82202559 (to X.F).
Author information
Authors and Affiliations
Contributions
V.L.D.A. and X.F. conceived the project. V.L.D.A., X.F. and C.N. designed the plasmids and obtained all Drosophila transgenic lines tested in this work. V.L.D.A., X.F., C.N., A.O. and S.S. performed the experiments. V.L.D.A. performed the figure visualizations. V.L.D.A. wrote the manuscript, which was edited by all the authors.
Corresponding authors
Ethics declarations
Competing interests
V.L.D.A and X.F. are authors on a patent filed by the University of California, San Diego (PCT/US2022/044487) related to the Cas12a-based genetic sterile insect technique described in this work. This patent has been published and more information can be found in Google Patents (https://patents.google.com) under the accession number WO2023064084A1. All other authors declare no competing interests.
Peer review
Peer review information
Nature Communications thanks Zhiyong Xi and the other, anonymous, reviewer(s) for their contribution to the peer review of this work. A peer review file is available.
Additional information
Publisher’s note Springer Nature remains neutral with regard to jurisdictional claims in published maps and institutional affiliations.
Source data
Rights and permissions
Open Access This article is licensed under a Creative Commons Attribution-NonCommercial-NoDerivatives 4.0 International License, which permits any non-commercial use, sharing, distribution and reproduction in any medium or format, as long as you give appropriate credit to the original author(s) and the source, provide a link to the Creative Commons licence, and indicate if you modified the licensed material. You do not have permission under this licence to share adapted material derived from this article or parts of it. The images or other third party material in this article are included in the article’s Creative Commons licence, unless indicated otherwise in a credit line to the material. If material is not included in the article’s Creative Commons licence and your intended use is not permitted by statutory regulation or exceeds the permitted use, you will need to obtain permission directly from the copyright holder. To view a copy of this licence, visit http://creativecommons.org/licenses/by-nc-nd/4.0/.
About this article
Cite this article
Nguyen, C., Omotayo, A.I., Sanz Juste, S. et al. A temperature-sensitive CRISPR-Cas12a system for sterile insect technique. Nat Commun 16, 9677 (2025). https://doi.org/10.1038/s41467-025-64685-4
Received:
Accepted:
Published:
Version of record:
DOI: https://doi.org/10.1038/s41467-025-64685-4









