Abstract
Symbiotic nitrogen fixation (SNF) in legume-rhizobia represents a sustainable and eco-friendly alternative to chemical nitrogen fertilizers in agriculture. Identifying key factors involved in nodule senescence, is crucial for enhancing SNF by effectively extending the lifespan of nodules. Here, we reveal that sulfur (S), an essential element for SNF, plays a major regulatory role in the senescence of soybean (Glycine max) nodules. Blocking S input into the symbiosome by knocking out either S transporter genes SULTR2;1 or SULTR3;5, resulted in a significant decrease in glutathione levels. This reduction impairs the capacity for reactive nitrogen species scavenging, thereby accelerating nodule senescence. Notably, reducing reactive nitrogen species (RNS) production in rhizobia or increasing S input in soybean nodules through genetic manipulation, can effectively mitigate high nitrogen-induced nodule senescence. Our findings demonstrate that SULTR-mediated S input is a pivotal step in regulating nodule senescence, and provide insights for developing strategies to enhance SNF in legumes by delaying nodule senescence.
Introduction
Symbiotic nitrogen fixation (SNF) by legumes provides approximately 50 million tons of nitrogen (N) per annum into agricultural systems, which can remarkably reduce the input of industrial N fertilizers1. Root nodules in legumes are key organs for SNF. Like other organs, nodules have a limited lifespan, typically lasting 10–12 weeks2. Nodule senescence may result from natural aging, or be triggered by environmental stresses, such as excessive N, darkness, drought and wounding3. Delaying nodule senescence is potentially helpful to increase the SNF and soybean yield, as well as to reduce industrial N input in agriculture.
The most easily observed symptom of nodule senescence is the color shift from red to green in the N-fixation zone, which is due to the disruption and modification of leghemoglobin4,5. Early activation of senescence results in rhizobial death, leghemoglobin reduction and an inability to perform SNF, which is usually accompanied by numerous lytic vacuoles and starch granules in infected cells6,7. At the late stage of senescence, both rhizobia and nodule cells are dead, leaving damaged ghost membranes and cell walls in the N-fixation zone2,3. Although there are extensive studies on formation and functioning of legume nodules8, little is known about the mechanism for the nodule senescence process. In particular, signal transduction cascades accelerating or delaying senescence are yet to be identified.
It is well-known that nutrient exchange between legumes and rhizobia provides a solid foundation for symbiosis. Specifically, N fixed by rhizobia is exported to host plants in exchange for reduced carbon9. In addition to carbon, legumes have to provide all essential mineral nutrients for rhizobial metabolism in nodules10,11. Unlike non-symbiotic organs, these mineral factors play special roles in nodule development processes. For instance, iron (Fe) and molybdenum (Mo) are largely required in N-fixation zone for nitrogenase synthesis12,13, and magnesium (Mg) is highly accumulated in the nodule inner cortex for C-N exchange11,14. Recently, zinc (Zn) has been identified as an intracellular second messenger that mediates SNF by inducing the filamentation of the transcription factor FUN15. Despite these findings, functional and signaling roles of these mineral nutrients in nodules are still poorly understood.
Nodule senescence is suggested to be linked to nutrient remobilization from the nodule to growing organs of host plants. At the same time, host plants cease delivering nutrients to nodules when senescence begins16,17. Environmental stimuli can also influence and regulate this process. For instance, excessive inorganic N not only hinders Fe transport in soybean nodules via the NIGT1-NRAMP2 regulatory module18, but also reduces Zn levels, impairing FUN activity and consequently affecting SNF15. These findings suggest a strong interconnection between nodule senescence and the transport of these essential elements. In this study, we revealed that sulfur (S), another essential element for SNF, plays a major regulatory role in the senescence of soybean (Glycine max) nodules. Knockout of the S transporter genes SULTR2;1 and SULTR3;5, responsible for transporting S into infected cells and symbiosomes, accelerated reactive nitrogen species (RNS) production and subsequent nodule senescence. Notably, overexpressing RNS scavenging genes in rhizobia or SULTR genes in soybean effectively mitigated High-N (H-N) induced nodule senescence, providing a potential approach to enhance nitrogen fixation in legumes under stress conditions.
Results
S is involved in nodule senescence
In our previous study on N-Fe interactions in soybean nodules18, we discovered significant differences in the mineral composition within the basic nitrogen-fixing unit, the symbiosome. A variety of elements were detected, including abundant elements such as phosphorus (P), potassium (K), calcium (Ca), Mg, S and Fe, as well as trace elements like manganese (Mn), copper (Cu), Zn and Mo (Fig. 1a). Under H-N supply, significant changes occurred in the mineral composition of symbiosomes. Elements such as S, Fe, Mo, Mg, K, and P showed varying degrees of reduction (Fig. 1b), accompanied by a green coloration in nodules indicative of senescence (Supplementary Fig. 1a). However, the nramp2ab and vtl1 mutants, which displayed a significant reduction in Fe levels within their symbiosomes, did not exhibit the green coloration phenotype in nodules (Supplementary Fig. 1b), suggesting that Fe may not be the cause of H-N-induced senescence.
a Mineral concentration in nodule symbiosomes. Nodules were treated with low nitrogen (CK) or high nitrogen (H-N) for 3 d. b Mineral alteration in symbiosomes by H-N supply. Percentage difference (100× (element content in H-N - element content in CK)/element content in CK) of minerals is shown. c Response of S concentration in symbiosomes to H-N. Soybean nodules at 25 dpi were transplanted to H-N (10 mM NH4NO3) for 0, 1, 2 or 3 d, and harvested for symbiosome isolation and mineral determination by ICP-AES. d LA-ICP-TOF-MS analysis of S in nodules. Upper panels show bright field, lower panels show S intensity and distribution. Soybean nodules at 25 dpi were transplanted to H-N for 0, 1, 2 or 3 d, and then sectioned for LA-ICP-TOF-MS observation. A representative result of 3 repeated tests is shown. Effects of S on nodule SNF and senescence under H-N conditions. e Ureide export rate of nodules. f nodule color after transfer to low S. Soybean nodules at 25 dpi, which experienced low S (2.5 μM sulfate) for 0, 3, 6, 9, 12 or 15 d, were treated with H-N for 3 d, and then used for ureide extraction and nodule color observation. Data are means + SD in (a, c). The boxes in (e) indicate the first and third quartiles, and the whiskers indicate the minimum and maximum values. The lines within the boxes indicate the median values. n = 3 (a–c), 6 (e, f) biologically independent replicates. The P values in (a, e) were calculated using two-sided t-test. Source data are provided as a Source Data file.
To investigate whether other elements suppressed by H-N contribute to nodule senescence, we examined nodules under different nutrient-deficient conditions. The results showed that S deficiency caused a pronounced green coloration in nodules, whereas other nutrient deficiencies either did not induce greening or resulted in only partial greening (Supplementary Fig. 1c). We further studied the senescence phenotype of nodules under varying S concentrations and found that S-limited soybean nodules exhibited accelerated senescence, reflected by nitrogenase activity, nodule color, leghemoglobin levels, and rhizobial death (Supplementary Fig. 2), demonstrating the critical role of S in regulating nodule senescence.
With prolonged exposure to H-N, S content within symbiosomes continuously declined (Fig. 1c). Using laser ablation-inductively coupled plasma mass spectrometry (LA-ICP-MS), we observed that S predominantly accumulated in the N-fixation zone of nodules, but H-N stress significantly reduced S levels in these regions (Fig. 1d). Further time-course experiments revealed that under S-deficient conditions, H-N stress gradually enhanced its inhibitory effect on nodule SNF over time (Fig. 1e), accompanied by a transition in nodule color from red to green (Fig. 1f). In conclusion, these results demonstrate a crucial role of S in regulation of H-N-induced nodule senescence.
SULTR-mediated S transport regulates nodule senescence
To clarify the molecular framework underlying S-mediated nodule senescence, we investigated the gene expression profile of sulfate transporter (SULTR) family in soybean based on phytozome database. A total of 28 SULTRs was found in soybean (Fig. 2a; Supplementary Fig. 3), but none of them has yet been functionally characterized in nodules. Six of these genes were specifically expressed in nodules, with four of them showing much higher expression levels (Fig. 2b). These four genes are two gene pairs, SULTR2;1a&2;1b and SULTR3;5a&3;5b, belong to different subfamilies but exhibit high similarity of amino acid sequence (Supplementary Fig. 3). Given that soybean is an ancient tetraploid19, we hypothesize that these gene pairs are duplicated paralogs that originated from whole-genome duplication events.
a Expression profiles of SULTR family genes in soybean. Data are from Phytozome and all FPKM (Fragments Per Kilobase of transcript per Million mapped reads) values of each gene were transformed to 0–1 by linear normalization. b Expression levels of nodule-specific SULTR genes in nodules. Data are from Phytozome and FPKM values are shown. c Gene expression of SULTR2;1a&b and SULTR3;5a&b in nodules. Nodules at 21dpi were separated into three parts for RNA extraction: nodule conjugated root segments with nodules removed, nodule cortex, and fixation zone. d Immunostaining of transgenic nodules expressing pSULTR2;1a:SULTR2;1a-HA and pSULTR3;5a:SULTR3;5a-HA. Transgenic nodules at 21 dpi from hairy roots were used for immunostaining. Cyan shows signals from cell wall; Red shows anti-HA signals. Five independent transgenic lines were investigated and consistent results were obtained, with one representative image presented. e The expression response to nutrient deficiencies. Nodules experienced 7 d of metal deficiencies, were used for RNA extraction. f The expression response to environmental stimuli. Nodules at 22 dpi were treated with wounding (cutting nodules with a razor blade), high Mg (50 mM), darkness, high N (20 mM), or drought (cultured in vermiculate without watering) for 3 d, and then used for RNA extraction. g Time-dependent expression in nodules. Seedlings were inoculated with rhizobia and cultured in low-N solution for different days, and nodules were sampled for RNA extraction. dpi, days after inoculation. Relative expression levels were determined by real-time RT-PCR. EF-1α was used as an internal standard. Data in (c, e–g) were transformed to 0–1 by linear normalization. n = 3 (c, e–g) biologically independent replicates. Source data are provided as a Source Data file.
Quantitative RT-PCR results revealed that these two pair genes had very similar expression patterns. They were primarily expressed in the N-fixation zone (Fig. 2c), which was further verified by tissue localization assay by immunostaining of transgenic nodules carrying HA tag (Fig. 2d). Compared to Mg, Mo, Mn, or Zn, they were up-regulated only under S deficiency conditions (Fig. 2e). Furthermore, they are all down-regulated by various stress conditions, including wounding, H-N, drought, high-Mg, and darkness (Fig. 2f). Besides, their expression peaks during the rapid development stage of root nodules, and then gradually declines over time (Fig. 2g).
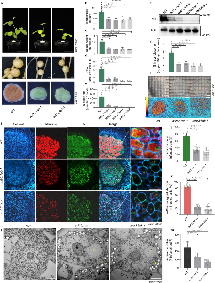
To investigate the physiological roles of SULTR2;1 and SULTR3;5 in nodules, CRISPR/Cas9 was used to generate their respective single and double-knockout mutants (Supplementary Fig. 4). Under rhizobia-inoculated conditions, we found that all single mutants exhibited N-fixing abilities similar to the wild-type (WT) soybean, whereas only the two double-knockout mutants sultr2;1ab and sultr3;5ab, showed significant defects in SNF (Supplementary Fig. 5a). In parallel, all nodules from sultr2;1ab and sultr3;5ab mutants displayed a green coloration (Fig. 3a, Supplementary Fig. 5a). Furthermore, both seedling and nodule growth of sultr2;1ab and sultr3;5ab mutants were smaller than WT, which was accompanied by the declines in acetylene reduction activity (ARA), N export rate, nodule weight and nitrogenase NifH content (Fig. 3a-f). Besides, S concentration in symbiosome and S abundance in N-fixation zone were significantly decreased in these mutants (Fig. 3g, h), suggesting that SULTR2;1 and SULTR3;5 are important for S delivery in nodules. Notably, we found that although the SNF ability of these mutants is defective, the number of nodules increased significantly (Supplementary Fig. 5b), possibly due to feedback effects caused by the mutants being more N-deficient.
a Phenotype of seedling and nodule growth in wild-type (WT) and sultr mutants under symbiotic conditions. b Plant fresh weight. c Nodule fresh weight. d Acetylene reduction activity (ARA) of nodule. e Ureide export rate. f Western blot of nitrogenase NifH. Actin was used as an internal control. g S concentration in symbiosome. h LA-ICP-MS analysis of S in nodules. i Immunostaining of leghemoglobin (Lb) in nodules. Magnified images in fixation zone are shown in the rightmost panels. Cyan shows signals from cell wall; Red shows mCherry-tagged rhizobia; Green shows anti-Lb signals. Five biological replicates were investigated and consistent results were obtained, with one representative image presented. j Lb abundance in infected cells. The value represents the percentage of green signals in the infected cells from (i). k The mCherry-tagged rhizobia in infected cells. The value represents the percentage of red signals in the infected cells from (i). l Ultrastructure of infected cells. V vacuole, S starch granule. m Bacteroid number per infected cell. Soybean nodules from WT and sultr mutants at 25 dpi were harvested for the determination of various parameters. Two independent knockout lines for SULTR2;1 and SULTR3;5 are shown in (b–g). Data are means + SD in (b–e, g, j, k, m). n = 5 (b, c, e), 4 (g), 10 (d, m), 20 (j), 19 (k) biologically independent replicates, or 4 (g) independent pools (2 g of nodules per pool). The P values in (b–e, g, j, k, m) indicate significant differences compared with WT, as determined by a two-sided t-test. Source data are provided as a Source Data file.
To test whether SULTR2;1 and SULTR3;5 are involved in nodule senescence, we performed an immunostaining of leghemoglobin in nodules after inoculation with mCherry-tagged rhizobia. It was found that the abundance of both leghemoglobin and mCherry-tagged rhizobia was significantly reduced in sultr2;1ab and sultr3;5ab mutants compared to the WT, where leghemoglobin and mCherry-tagged rhizobia typically occupy fully infected cells (Fig. 3i-k). In parallel, ultrastructure observation revealed that infected cells in mutants accumulated numerous lytic vacuoles and starch granules (Fig. 3l), and fewer bacteroids (Fig. 3m). Taken together, these results suggest that SULTR-mediated S transport is crucial for maintaining functional nodules and delaying senescence.
To investigate whether these two pairs of genes are functionally redundant, we performed the complementation test. The nodule color and SNF ability of sultr2;1ab mutant can be restored by introducing SULTR2;1a but not SULTR3;5a. Similarly, the senescence phenotype of sultr3;5ab mutant can be restored by introducing SULTR3;5a but not SULTR2;1a (Supplementary Fig. 5c). Furthermore, subcellular observations revealed distinct localization patterns for SULTR3;5a and SULTR2;1a. The majority of the SULTR3;5a signal was detected within infected cells, resembling a network surrounding the bacteroid, whereas the SULTR2;1a signal was predominantly found at the periphery of the infected cells (Supplementary Fig. 6a, b). These localization patterns were further validated through western blot analysis. The HA-tagged SULTR2;1a protein was exclusively localized to the plasma membrane (PM), exhibiting a fractionation pattern identical to H+-ATPase, a known PM marker. In contrast, HA-tagged SULTR3;5a was primarily localized to the symbiosome membrane (SM), with some distribution at the PM and minimal presence in organelles (Supplementary Fig. 6c). These results indicate that these two gene pairs are not functionally redundant; instead, they work synergistically to facilitate the transport of S from the plant to the rhizobia.
Reactive nitrogen species are the major contributors to nodule senescence
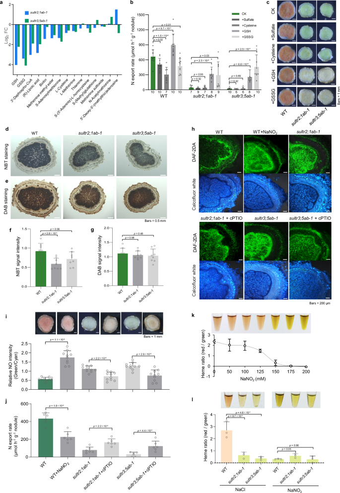
In order to uncover the mechanisms by which S impacts senescence, we performed metabolomic analyses and found significant reductions in S-containing metabolites, particularly in both the reduced and oxidized forms of glutathione (GSH), in sultr2;1ab and sultr3;5ab mutants (Fig. 4a). Furthermore, addition of GSH or its oxidized form (GSSG) was more effective in restoring the phenotypes of nodule senescence than addition of an equal amount of sulfate or S-containing amino acids, which was reflected by N export rate, nodule color and GSH/GSSG content (Fig. 4b, c, Supplementary Fig. 7a, b). Given that GSH plays a crucial role in maintaining cellular redox state, we hypothesize that the disruption of redox homeostasis may trigger nodule senescence. To test this hypothesis, we first examined the levels of reactive oxygen species (ROS) and found no differences between WT and mutants (Fig. 4d-g). We next use nitric oxide (NO) probe 5,6-diaminofluorescein diacetat (DAF-2DA) to examine the levels of reactive nitrogen species (RNS), and found that NO intensities were significantly higher in mutants compared to those in WT (Fig. 4h, i), suggesting that RNS may more significantly impact nodule senescence than ROS. The role of RNS in nodule senescence was further confirmed by adding an RNS donor (nitrite) to the WT, resulting in increased NO levels and reduced SNF ability. Conversely, adding an RNS scavenger (cPTIO) to the mutants decreased NO signal intensity, partially restoring nodule color and SNF ability (Fig. 4h-j).
a Metabolomic analysis of S-containing metabolites. FC, Fold change in metabolite content of sultr mutants compared to the wild type (WT). Complementation test of sultr mutants with S-containing chemicals, reflected by ureide export rate (b) and nodule color (c). Soybean nodules from WT and sultr mutants at 25 dpi were treated with 5 mM sulfate, cysteine, reduced glutathione (GSH) and oxidized glutathione (GSSG) for 14 d, and then used for assay. Determination of reactive oxygen species (ROS). NBT staining of O2− (d, f) and DAB staining of H2O2 (e, g) are shown. Nodules at 25 dpi from WT and sultr mutants were harvested for the ROS determination. h 5,6-diaminofluorescein diacetate (DAF-2DA) staining of nitric oxide (NO) in nodules. Cyan shows signals from cell wall; Green shows signals from DAF-2DA. i Relative NO intensity. The value represents the ratio of green to cyan ratio from (h). The upper panels show the corresponding nodule color. j Ureide export rate. Soybean nodules from WT and sultr mutants at 14 dpi were treated with 1 mM NaNO2 or cPTIO for 10 d, then sectioned and incubated in 12.5 μM DAF-2DA for 1 h before being imaged by confocal microscopy. k Dose-dependent heme nitration. Heme extracted from WT nodules at 25 dpi was treated with different concentrations of NaNO2 for 5 min. l Comparison of heme nitration in WT and sultr mutants. Heme extracted from WT and sultr nodules at 25 dpi was treated with 200 mM of NaNO2 for 5 min. The heme color was photographed and the ratio of red to green heme was determined. Data are means + SD in (b, f, g, i–l). n = 6-10 (b), 8 (f, g), 10 (i), 6 (j) biologically independent replicates, or 3 (k, l) independent pools (1 g of nodules per pool). The P values in (b, f, g, i, j, l) were calculated using two-sided t-test. Source data are provided as a Source Data file.
The red color of nodules results from the presence of abundant leghemoglobin. During nodule senescence, the heme nitration of leghemoglobin is considered a possible cause of the green discoloration of nodules5. To clarify this, heme groups from WT nodules were extracted and subjected to in vitro nitration using excess nitrite. We observed that nitrite can rapidly change the color of heme to green within 5 min, and as the concentration of nitrite increased, the red/green ratio of heme gradually decreased (Fig. 4k). Furthermore, the red/green ratio of heme in sultr2;1ab and sultr3;5ab mutants is comparable to that in WT after treated with nitrite (Fig. 4l), suggesting that these green derivatives are mainly from heme nitration.
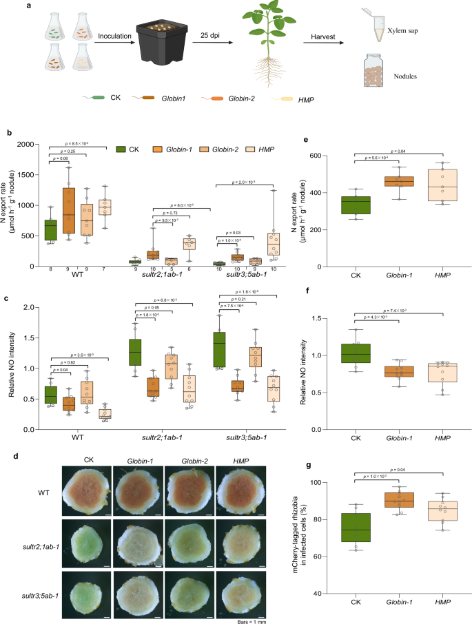
The production of RNS can originate from either rhizobia or legumes20. In the case of mutants causing nodule senescence, the source of RNS is unclear. To address this, we ectopically over-expressed plant-derived RNS scavenger proteins, nonsymbiotic hemoglobin Globin-1 and Globin-2 (two closest homologs of LjGlb1-121 in soybean), and the rhizobia-derived RNS scavenger protein, flavohaemoglobin HMP22, in either rhizobia or host plants. Our results showed that expressing these proteins in host plants had little effect on the SNF of either WT or mutant plants (Supplementary Fig. 8). However, expressing these proteins in rhizobia, particularly Globin-1 and HMP, partially but significantly restored the senescence phenotypes of mutants, including N export rate, NO intensity and nodule color (Fig. 5a-c), suggesting that RNS produced by metabolic disorders in rhizobia are the main cause of nodule senescence in mutants.
a Flowchart of transgenic rhizobia inoculation in soybean. Created in BioRender. li, f. (2025) https://BioRender.com/b71y294. Restoration of NO scavengers on senescence induced by sultr mutations, reflected by ureide export rate (b), NO intensity (c) and nodule color (d). Three NO scavenger proteins (Globin-1, Globin-2 and HMP) and vector control (CK) were individually introduced into rhizobia, and soybean nodules inoculated with the transformed rhizobia were used for assay of N export rate at 25 dpi (b). Nodules were sectioned and incubated in 12.5 μM DAF-2DA for 1 h before being imaged using confocal microscopy, and the relative NO intensity was assessed by calculating the ratio of green to cyan fluorescence signals (c). Nodules were sliced with a blade and photographed (d). Restoration of NO scavengers on senescence induced by high-N stress, reflected by ureide export rate (e), NO intensity (f) and robust rhizobia occupation (g). Soybean nodules at 25 dpi carrying different transformed rhizobia were treated with H-N (20 mM total N) for 3 d, and then used for assay of N export rate (e). Nodules were sectioned and incubated in 12.5 μM DAF-2DA for 1 h before being imaged using confocal microscopy, and the relative NO intensity was assessed by calculating the ratio of green to cyan fluorescence signals (f). Nodules were sectioned to determine the percentage of red signals emitted by mCherry-tagged rhizobia within the infected cells (g). These transgenic rhizobia were all transformed using mCherry as a marker. The boxes in (b, c, e, f, g) indicate the first and third quartiles, and the whiskers indicate the minimum and maximum values. The lines within the boxes indicate the median values. n = 5–10 (b), 10 (c, f, g), or 7 (e) biologically independent replicates. The P values in (b, c, e, f, g) were calculated using two-sided t-test. Source data are provided as a Source Data file.
It is noteworthy that the expression of SULTR genes in nodules was also repressed by RNS donor sodium nitroprusside (SNP; Supplementary Fig. 9a). Since RNS act as signaling molecules to regulate gene expression23, it is possible that environmental cues (e.g., H-N) repressing SULTRs expression are RNS-dependent. However, this possibility was ruled out for two reasons. First, the combined treatment of SNP and H-N exacerbated the inhibitory effect on SULTRs, while the RNS scavenger cPTIO did not alleviate the H-N-induced inhibition of SULTRs (Supplementary Fig. 9a). Second, H-N treatment rapidly inhibited the expression of SULTRs within 12 h without altering the RNS levels in nodules (Supplementary Fig. 9b-c). These results indicate that H-N repression of SULTRs is RNS-independent and that RNS acts as a positive feedback signal to further promote nodule senescence by regulating SULTRs.
Gene manipulation in both rhizobia and soybean to mitigate nodule senescence
Since RNS can act as signaling molecules that regulate nodule senescence, we wondered whether reducing RNS levels in rhizobia could delay this process. To explore this, we examined the nodule phenotypes of soybean inoculated with rhizobia overexpressing Globin-1 or HMP under H-N conditions, and found that compared to the vector control, these soybeans showed increased N export rates, reduced RNS levels, and enhanced colonization by rhizobia (Fig. 5d-g). These findings suggest that reducing bacterial RNS levels delays nodule senescence.
To investigate the potential contribution of SULTR genes in combating nodule senescence, we tried to overexpress SULTR genes in soybean nodules using different promoters. First, we selected the ubiquitously expressed promoter pEF1α from soybean24. However, nodules from stable transformed soybean carrying pEF1a:SULT2;1a or 3;5a, or both did not show any improvement in N export rate after H-N application (Fig. 6a), which is probably due to the low expression activity of pEF1a under H-N conditions (Fig. 6b). We next screened 7 nodule high-expressed and H-N-induced genes from two nodule senescence-associated gene families, cystein protease family (CYP) and vacuolar processing enzyme family (Supplementary Fig. 10a, b)25, and selected two promoters from genes CYP15a and VPE1 that were verified to be induced by natural senescence and various environmental stresses (Supplementary Fig. 10c, d). We used these two promoters to drive the expression of SULTR2;1a and SULTR3;5a in stable transgenic soybeans (Fig. 6a, b). Measurement of N export rates under H-N supply revealed varying degrees of enhanced SNF in these transgenic lines, with the more significant improvement observed in lines expressing both SULTR2;1a and SULTR3;5a (Fig. 6a). Quantitative RT-PCR results showed that under H-N treatment, the SULTR genes in these transgenic lines exhibited much higher expression levels compared to the WT (Fig. 6b).
Comparison of ureide export rate (a) and gene expression levels (b) in SULTR overexpression lines. Soybean nodules at 25 dpi from wild-type (WT) and stable transgenic overexpression lines were transplanted to H-N (20 mM total N) for 3 d, and harvested for determination of N export rate and gene expression. Three promoters (pCYP15a, pVPE1, and pEF1α) were used to drive the overexpression of SULTR2;1 or/and SULTR3;5. Relative expression levels were determined by real-time RT-PCR. EF-1α was used as an internal standard. c DAF-2DA staining of NO in nodules after H-N supply. Soybean nodules from WT and overexpression lines at 25 dpi were treated with H-N (20 mM total N) for 3 d, and incubated in 12.5 μM DAF-2DA for 1 h before being imaged by confocal microscopy. Cyan shows signals from cell wall; Green shows signals from DAF-2DA; Red shows signals from mCherry-tagged rhizobia. d Relative NO intensity. The value represents the ratio of green to cyan signals from (c). e The mCherry-tagged rhizobia in infected cells. The value represents the percentage of red signals in the infected cells from (c). f S concentration in symbiosome. Soybean nodules were harvested for symbiosome isolation and S were determined by ICP-AES. The boxes in (a, b, d–f) indicate the first and third quartiles, and the whiskers indicate the minimum and maximum values. The lines within the boxes indicate the median values. n = 6 (a), 4–6 (b), 8 (d), 20 (e) or 3 (f) biologically independent replicates. The P values in (a) were calculated using two-sided t test. The different letters in (b, d–f) indicate significant differences (adjusted P ≤ 0.05) in multiple comparisons tests following two-sided Tukey tests. Source data are provided as a Source Data file.
We conducted further analysis on the pVPE1: SULTR2;1a&3;5a transgenic lines due to their highest SNF ability and SULTRs expression levels (Fig. 6a, b). We found that these transgenic lines could alleviate the excessive accumulation of RNS caused by H-N (Fig. 6c, d), and showed enhanced rhizobial colonization in infected cells (Fig. 6e). Furthermore, the inhibition of S uptake by H-N levels in the symbiosome was also alleviated in the transgenic lines (Fig. 6f). This suggests that the overexpression of SULTR2;1&3;5 might disrupt the balance between root N uptake and nodule SNF, and thereby improve the ability of SNF under H-N conditions.
Discussion
In this study, we found that under H-N treatment, plants rapidly reduced mineral nutrient transport, particularly S, to the nodule symbiosome (Fig. 1a). This suggests that legumes can precisely regulate their SNF by controlling the influx of S and other minerals into the nodules. S is a known crucial component of the nitrogenase enzyme complex essential for efficient SNF11. Our study reveals that beyond its role in nitrogenase synthesis, S maintains redox balance to regulate nodule senescence. This regulatory function of S is distinct from other elements like Mg and Fe11, underscoring the intricate and highly specialized regulatory network that legumes employ to maintain optimal SNF efficiency.
Our study identified two pairs of S transporters, SULTR2;1a&b and SULTR3;5a&b, in soybean nodules. Loss of either pair resulted in a significant reduction of S in the nodule symbiosome, accompanied by a loss of SNF capability. SULTR3;5a&b, two homologs of the Lotus japonicus SST126, have been reported to be located on the SM27. Our immunohistochemistry results further confirmed this finding (Supplementary Fig. 6b, c), indicating that SULTR3;5 is essential for transporting S into the symbiosome (Fig. 7a). In contrast, SULTR2;1 was localized exclusively at the PM (Supplementary Fig. 6a, c) and showed no functional redundancy with SULTR3;5, suggesting that SULTR2;1 is primarily responsible for S transport into the infected cells (Fig. 7a). While we are still uncertain about which specific transporters mediate the unloading of S from the vascular bundles, it is clear that S transport within nodules is a coordinated system involving multiple specialized transporters.
a SULTR-mediated S uptake in nodules. In infected cells of soybean nodule, SULTR2;1 is localized at the plasma membrane (PM) of the infected cells, facilitating the transport of S from the apoplastic space into the cells. SULTR3;5 is localized at the symbiosome membrane (SM), mediating S transport into the symbiosome for bacteroid utilization. Together, they collaborate to enhance S acquisition by rhizobia. Created in BioRender. li, f. (2025) https://BioRender.com/w55a294. b Pathway of S regulation in nodule senescence. Environmental stimuli (e.g., high nitrogen conditions), along with signals from natural aging, can downregulate the expression of SULTR2;1 and SULTR3;5, reducing S uptake and subsequently glutathione (GSH) production in the nodules. This diminishes the capacity of nodule to scavenge reactive nitrogen species (RNS), thereby triggering the nodule senescence. Moreover, RNS act as signaling molecules that further suppress SULTR expression, creating a positive feedback loop to accelerate the senescence process.
Nodule senescence in legume plants involves a complex interaction between the plant and symbiotic rhizobia, leading to the breakdown of nodule structures and termination of nitrogen fixation. This process is regulated by many factors, including hormones, redox signaling and proteolytic activity2,28. Here, we found that the uptake of S by the nodules is a critical step in determining nodule senescence. S contributes to the synthesis of GSH within nodule cells, which stabilizes the concentration of RNS. It is known that RNS, including nitric oxide (NO), nitrogen dioxide (NO2), and peroxynitrite (ONOO-), play a significant role in senescence. These molecules are involved in signaling pathways that regulate various physiological processes, including the regulation of senescence-associated genes, interaction with ROS, regulation of antioxidant enzyme and proteolytic activity, and protein post-translational modifications20. We reason that in the symbiotic system, RNS may trigger nodule senescence through similar mechanisms. This can be supported by our results that RNS can directly nitrosylate heme (Fig. 4k, l), resulting in the aberrant oxygen binding of leghemoglobin, which leads to nodule greening and accelerated senescence.
Unlike non-symbiotic organs, nodules receive metabolic feedback from the rhizobia. In mature nodules, both plant and bacterial cells can produce RNS20. However, it is entirely unknown whether these two sources of RNS differ and how they contribute to senescence. Our study discovered that artificially reducing the levels of RNS in rhizobia significantly slowed the process of nodule senescence (Fig. 5), whereas reducing RNS in the plant cells of nodules did not have this effect (Supplementary Fig. 8). This suggests that rhizobia-derived RNS, not plant-derived RNS, are the primary factors influencing nodule senescence. However, the mechanism by which these RNS are released from rhizobia to affect plant cell senescence remains to be further studied.
In summary, we demonstrate that environmental stimuli (e.g., H-N), as well as natural aging signals, can trigger the downregulation of S transporter genes SULTR2;1 and SULTR3;5, thereby blocking S uptake and GSH production in nodules. This leads to a decreased capacity for RNS scavenging, accelerating the senescence process (Fig. 7b). Notably, both the elimination of RNS in rhizobia and the increased uptake of S by the symbiosomes can effectively mitigate nodule senescence caused by H-N stress, which suggests that genetic strategies to extend nodule lifespan could optimize SNF in soybean, providing insights for developing SNF-efficient genotypes.
Methods
Plant material and growth conditions
Stable gene knockout mutants were created using CRISPR-Cas9 technology in the soybean (Glycine max) genotype Williams 82. The guide RNA sequences for each mutant are detailed in Supplementary Fig. 4 and Table S1. Transgenic seedlings were generated through Agrobacterium tumefaciens (EHA105)-mediated transformation. The predicted editing sites in T1 seedlings were sequenced, and those with frameshift mutations were selected. T2 homozygous seeds were then collected for phenotypic analysis.
To construct the stable overexpression lines, the ORFs of SULTR2;1a and SULTR3;5a were amplified and individually inserted into the AscI and XbaI sites of pFGC5941 construct. Three promoters (pCYP15a, pVPE1, and pEF1α) were used to drive gene expression by being inserted upstream of the ORF. Transgenic seedlings were then generated through Agrobacterium tumefaciens (EHA105)-mediated transformation, and double overexpression lines were obtained via co-transformation.
To generate transgenic soybean composite plants, the hypocotyl injection method for hairy root transformation was utilized according to ref. 6. The transformed hairy roots from 25-d-old seedlings were inoculated with rhizobia and cultured in a low-N nutrient solution for three weeks.
Soybean seeds were germinated in sterilized vermiculite. The seedlings were inoculated with Sinorhizobium fredii CCBAU 45436 and cultured in a low-N nutrient solution within the vermiculite for one week. Subsequently, 12 uniform seedlings were transplanted and continued to be cultivated in a 10 L of low-N nutrient solution before undergoing various treatments. The low-N solution was prepared by using 1/10 of the N present in the base nutrient solution (5.3 mM)29. High-N solution was supplemented with 10 mM of NH4NO3. Sulfate was used as the S source.
All seedlings were cultivated in a growth chamber with a 13-h day at 26 °C and an 11-h night at 24 °C. Daytime illumination was provided by light-emitting diodes at an intensity of 400 μmol photons m−2s−1, and the relative humidity was maintained at 65%. The nutrient solutions were renewed every 2 d, with the pH adjusted to 5.8. Roots were continuously aerated using an air pump.
Rhizobium strains
To construct transgenic rhizobium strains, the pNptII-mCherry sequence was amplified and cloned into the SacI site of the pBBRIMCS2 vector to create the pBBRIMCS2-pNptII-mCherry vector. Subsequently, pNptII sequence and the ORFs of Globin-1, Globin-2, and Hmp were individually amplified and cloned into the AvrII site of the pBBRIMCS2-pNptII-mCherry vector. The primers are shown in Table S1. The tri-parental mating method was employed for rhizobium transformation, following the protocol described in ref. 30 with some modifications. Sinorhizobium fredii CCBAU 45436 was inoculated into 5 mL of TY liquid medium and cultured at 28 °C until the OD600 reached 3–4.5 (approximately 1.5 d). The E. coli DH5α strains carrying the respective plasmids and the E. coli DH5α strain harboring the pRK2013 plasmid were inoculated into LB liquid medium and cultured at 37 °C until the OD600 reached 0.5–1 (approximately 8–12 h). For each of the three strains, 1 mL of bacterial cultures was collected, centrifuged at 8000 × g for 2 min, and washed twice with sterile ddH2O. The bacteria were suspended in 1 mL of TY medium. The strains were then mixed in a volume ratio of 2:1:1, centrifuged, and the supernatant was discarded, leaving approximately 30 µL of TY medium. The bacteria were suspended in TY medium, and the entire suspension was spotted onto a TY agar plate without antibiotics. After the suspension dried, the plate was incubated at 28 °C for 1.5 d. The bacterial lawn was scraped off and suspended in 1 mL of TY medium. The suspension was diluted 100-fold and 1000-fold, and 100 µL of each dilution was spread onto TY antibiotic selection plates. After incubating at 28 °C for 3–5 d, successfully transformed Sinorhizobium strains were obtained.
Isolation of intact symbiosomes
Intact symbiosomes were isolated according to ref. 6. Briefly, fresh nodules were ground gently in an ice-cold homogenizing buffer. Samples were then filtered through 4 layers of miracloth (Millipore, USA), and slowly transferred onto the top of a 30/60% (v/v) Percoll gradient solution. After centrifuging at 4000 × g for 15 min, symbiosomes were collected from the 60% Percoll fraction (including the 30/60% interface). Collected symbiosomes were rinsed three times with a wash buffer. The number of symbiosomes was counted using a hemocytometer under a light microscope (Primo Star, Carl Zeiss, Germany).
Determination of mineral elements
Samples were digested with concentrated HNO3 at temperatures up to 140 °C. Elemental concentration in the digested solution was determined by inductively coupled plasma atomic emission spectroscopy (ICP-AES; Thermo Jarrell Ash Ltd., USA). The number of symbiosomes was counted using a hemocytometer under a light microscope.
LA-ICP-TOF-MS
Nodule samples were embedded in resin according to the method of ref. 31. Briefly, nodules were incubated overnight in a fixation solution containing 50% (v/v) ethanol, 5% (v/v) glacial acetic acid, and 10% (v/v) formaldehyde solution, and vacuum infiltrated for 30 min. The fixed nodules were dehydrated in a series of 50%, 60%, 70%, 80%, and 90% ethanol solutions, and then dehydrated overnight in 100% ethanol. Samples were embedded in Technovit 7100 resin (Kulzer) according to the kit instructions, and thin sections (10 µm) were prepared. Samples were analyzed using a LA unit (NWR 193 ImageGEO; New Wave Research) with the following settings: energy: 5 J cm⁻²; scan speed: 1400 µm s⁻¹; repetition rate: 200 Hz; spot size: 14 µm. Element signals were obtained using an icpTOF R instrument (TOF-WERK, Switzerland). All element signals were normalized to ¹³C and converted to element images using iolite 4 software (http://iolite-software.com/). This experiment was performed by Shanghai Chemlabpro Technology Co., Ltd.
N export rate and acetylene reduction assay
For the N export rate assay, basal regions of soybean shoots (2 cm above the roots) were excised with a razor, and xylem sap was collected for 1 h. Ureide concentration was determined using colorimetric analysis of glyoxylate derivatives as described in ref. 29. The N export rate of nodules was calculated by dividing the total ureide content by the fresh weight of the nodules.
The ARA in nodules was measured according to ref. 29 Briefly, nodules were isolated and placed in an airtight glass bottle, then immediately exposed to acetylene gas for 2 h. The reaction was terminated by injecting 0.5 M NaOH into the bottle. A 0.3 mL gas sample was extracted and analyzed using a gas chromatograph (GC-2014, Shimadzu, Japan) for ethylene determination.
Determination of glutathione content in nodules
The glutthione content was measured using the GSH/GSSG Assay Kit (MedChemExpress, USA) according to the manufacturer’s instructions. Briefly, soybean nodule samples were ground in liquid nitrogen, and 20 mg of the nodule powder was thoroughly mixed with 200 μL of Extraction Buffer containing 3% sulfosalicylic acid. The mixture was incubated at 4 °C for 10 min, followed by centrifugation at 10,000 × g for 10 min at 4 °C. The supernatant was then collected and used for the determination of GSH and GSSG content.
Quantitative gene expression analysis
To investigate the gene expression in nodules, nodules at 21 dpi were separated into three parts for RNA extraction: nodule conjugated root segments with nodules removed, nodule cortex, and fixation zone6. For time-course analysis, nodules grown in a low-N solution were harvested for RNA extraction at 7, 14, 17, 21, 30, 40, and 50 dpi29. To investigate the expression response to various nutrient stresses, nodules were transferred to a low-N and Mg-, Mo-, Mn-, Zn-, or S-free solution for 7 d29. To investigate the expression response to various abiotic stresses, nodules at 22 dpi were treated with wounding (cutting nodules with a razor blade), high Mg (50 mM), darkness, H-N (20 mM), or drought (cultured in vermiculate without watering) for 3 d. Samples were harvested using liquid nitrogen for RNA extraction.
For real-time reverse transcription (RT)-PCR, total RNA was extracted using the TransZol Up Plus RNA Kit (TransGen, China). Complementary DNA (cDNA) was synthesized from 500 ng of RNA using the TransScript One-Step Genomic DNA Removal and cDNA Synthesis SuperMix (TransGen, China). Gene expression levels were measured by real-time RT-PCR using TransStart Top Green qPCR SuperMix (TransGen, China). The housekeeping gene EF-1α was used as an internal control. Normalized relative expression was calculated using the ΔΔCt method. The primers used for RT-PCR are listed in Table S1.
Phylogenetic analysis
Protein sequences were obtained from Phytozome (phytozome-next.jgi.doe.gov/) and miyakogusa.jp (kazusa.or.jp/lotus) database. The alignment analysis of protein sequences was performed using MEGA11.
Immunohistological analysis
To investigate the tissue-specific expression of SULTR2;1a and SULTR3;5a, the 3×HA sequence was first amplified and cloned into the AscI site of the pFGC5941 vector, creating the pFGC5941-3×HA vector. Subsequently, the sequences containing the 2.5 kb upstream promoter and genomic regions of SULTR2;1a and SULTR3;5a were amplified and individually cloned into the AscI and SwaI sites of the pFGC5941-3×HA vector. The vector was transformed into the Agrobacterium rhizogenes strain K599 for soybean hairy root transformation. Nodules from transgenic hairy roots at 21 dpi were harvested for immunostaining. The immunostaining procedure was carried out according to the method described by ref. 6. Polyclonal anti-HA (1:500; Sigma, USA) was used as the primary antibody. Alexa Fluor 555 goat anti-rabbit IgG (1:2000; Thermo Fisher Scientific, USA) was used as the secondary antibody. Calcofluor White (1:2000; Sigma, USA) and DAPI (1:500; Solarbio, Beijing, China) were applied to stain the cell wall and nucleus, respectively.
To study the localization of leghemoglobin in infected cells, WT plants and sultr2;1ab and sultr3;5ab mutants were inoculated with a mCherry-labeled rhizobium strain, following the method of ref. 6. A polyclonal anti-Lb antibody32 was used as the primary antibody, and Alexa Fluor 488 goat anti-Goat IgG (1:2000; Thermo Fisher Scientific, USA) was used as the secondary antibody. Calcofluor White (1:2000; Sigma, USA) was used for staining the cell walls.
For the Western blot analysis of nitrogenase (NifH) and Actin, root nodules from WT, sultr mutants were collected and ground into powder using liquid N. The samples were then equally loaded onto sodium dodecyl sulfate–polyacrylamide gel electrophoresis (SDS-PAGE) gels and blotted to polyvinylidene fluoride membranes (Immobilon-P; Millipore, USA). The membranes were incubated overnight with anti-NifH (1:2000, Agrisera, Sweden), or anti-Actin (1:5000; ABclonal, China). Following primary antibody incubation, the appropriate horseradish peroxidase (HRP)-conjugated secondary antibodies were applied: (anti-chicken IgY (1:10,000; Thermo Scientific, USA) for NifH, anti-mouse IgG (1:5000; TransGen, China) for Actin, for 1 h. HRP signals were detected using the SuperSignal West Dura Trial Kit (Thermo Scientific, USA) and imaged with the Amersham Imager 600 system (GE Healthcare Biosciences AB, Sweden).
For the Western blot analysis of membrane proteins in nodules, intact symbiosomes were isolated as described above. The symbiosomes were then separated into symbiosome membrane (SM), symbiosome space (SS), and bacteroids (B) according to ref. 18. Plasma membrane (PM), organelle (Org), and cytoplasm (Cyt) were separated using the Minute™ plasma membrane protein isolation and cell fractionation kit (Invent, SM-005) according to the manufacturer’s instructions. Immunoblotting was performed using primary antibodies for HA (1:1000; Sigma, Germany), H+-ATPase (1:2000, Agrisera, Sweden), Nodulin 26 (1:2000; the synthetic peptide TKNTSETIQRSDSLV was used to immunize rabbits to obtain antibodies against Nodulin 26) and leghemoglobin32. Secondary antibodies used included anti-Goat IgG (1:1000; Solarbio, China) for leghemoglobin, and anti-rabbit IgG (1:5000; Biosharp, China) for HA, H+-ATPase, and Nodulin 26.
Nodule ultrastructure observations
Soybean nodule samples were fixed in 2.5% (v/v) glutaraldehyde in phosphate-buffered saline (PBS) for 2 h, followed by 1% (w/v) osmium tetroxide in PBS for another 2 h. The fixed samples were then dehydrated in a graded series of ethanol (50%, 70%, 80%, 90%, and 95%) for 15 min each, followed by dehydration in 100% ethanol for 20 min.
The samples were embedded in Spurr’s resin and sliced into 70 nm thick sections using an ultra-thin microtome (Leica UC7; Leica Microsystems GmbH). The sections were stained with 2% (w/v) uranyl acetate for 15 min and then with lead citrate for 15 min before being photographed using a transmission electron microscope (H-7650; Hitachi, Tokyo, Japan).
Metabolomic analysis
Nodules at 25 dpi from WT and mutants were individually harvested by liquid nitrogen. Samples were crushed using a mixer mill (MM 400, Retsch) with a zirconia bead for 1.5 min at 30 Hz. A 100 mg portion of the resulting powder was weighed and extracted overnight at 4 °C with 0.6 mL of 70% aqueous methanol. Following centrifugation at 10,000 × g for 10 min, the extracts were absorbed using a CNWBOND Carbon-GCB SPE Cartridge (250 mg, 3 mL; ANPEL, Shanghai, China) and filtered through a 0.22 µm pore size filter (SCAA-104; ANPEL, Shanghai, China). The filtered extracts were then analyzed using a UPLC-MS/MS platform (Metware Technology Company, Wuhan, China) for metabolic assays.
DAF-2DA staining
DAF-2DA staining was performed with modifications according to the method of ref. 22. Briefly, root nodule samples at 25 dpi were sectioned into 80 µm thick slices using a microtome (Leica RM2235; Leica Microsystems GmbH). The sections were incubated in 20 mM Hepes buffer (pH 7.5) with 12.5 µM DAF-2DA (APExBIO Houston, USA) at room temperature for 1 h in the dark. Cell walls were stained with Calcofluor White (1:2000; Sigma, St Louis, MO, USA). Fluorescence was detected at 450 nm for Calcofluor White and 530 nm for DAF-2DA using a confocal scanning microscope (LSM880; Carl Zeiss, Oberkochen, Germany).
Heme nitration assay
Approximately 1 g of soybean nodules from WT or mutant plants was ground into powder using liquid nitrogen, followed by the addition of 2 mL of acidic acetone (80% acetone + 20% 1 M HCl). Samples were left at room temperature for 5 min and then centrifuged at 20,000 × g for 10 minutes. 180 μL of the supernatant from WT nodules was mixed with 20 μL of NaNO2 solutions to achieve the final nitrite concentrations of 0, 50, 100, 125, 150, 175, or 200 mM. Additionally, 180 μL of supernatant from both WT and mutant nodules was mixed with 20 μL of 2 M NaNO2 or NaCl, respectively. After 5 min, absorbance was measured at 520, 540, and 560 nm using a spectrophotometer, and the heme ratio (red/green) was calculated according to ref. 33.
ROS level analysis
To assess ROS levels in wild-type and sultr mutant nodules, nodules at 25 dpi were sectioned into 80 µm thick slices using a microtome (Leica RM2235; Leica Microsystems GmbH). The sections were incubated in 0.1 M potassium phosphate buffer (pH 7.8) containing 1.22 mM NBT. The samples were vacuum-infiltrated for 30 min, followed by incubation at room temperature for 1 h. After incubation, the sections were treated with 95% ethanol in an 80 °C water bath, with ethanol changes every 10 min until the solution became clear. The sections were photographed to assess the production of O2−.
For H2O2 detection, the sections were incubated in 10 mM Na2HPO4 buffer containing 1 mg/mL DAB, vacuum-infiltrated for 30 min, and then incubated at room temperature for 2 h. The sections were then treated with 95% ethanol in an 80 °C water bath, with ethanol changes every 10 min until the solution became clear. The sections were photographed to assess the production of H2O2.
Statistical analysis
Multiple comparisons tests following Tukey tests, Student’s t test, two-tailed t-test were conducted using IBM SPSS version 19 (IBM, Armonk, USA).
Reporting summary
Further information on research design is available in the Nature Portfolio Reporting Summary linked to this article.
Data availability
The authors declare that the data supporting the findings of this study are available within the paper and its supplementary information files. Source data are provided with this paper.
References
Canfield, D. E., Glazer, A. N. & Falkowski, P. G. The evolution and future of Earth’s nitrogen cycle. Science 330, 192–196 (2010).
Puppo, A. et al. Legume nodule senescence: roles for redox and hormone signalling in the orchestration of the natural aging process. N. Phytol. 165, 683–701 (2005).
Kazmierczak, T. et al. Legume nodule senescence: a coordinated death mechanism between bacteria and plant cells. Adv. Bot. Res. 94, 181–212 (2020).
Swaraj, K. & Bishnoi, N. Physiological and biochemical basis of nodule senescence in legumes: a review. Plant Physiol. Biochem. 23, 105–116 (1996).
Navascués, J. et al. Leghemoglobin green derivatives with nitrated hemes evidence production of highly reactive nitrogen species during aging of legume nodules. Proc. Natl Acad. Sci. USA 109, 2660–2665 (2012).
Liu, S. et al. A VIT-like transporter facilitates iron transport into nodule symbiosomes for nitrogen fixation in soybean. N. Phytol. 226, 1413–1428 (2020).
Berrabah, F. et al. Insight into the control of nodule immunity and senescence during Medicago truncatula symbiosis. Plant Physiol. 191, 729–746 (2023).
Roy, S. et al. Celebrating 20 years of genetic discoveries in legume nodulation and symbiotic nitrogen fixation. Plant Cell 32, 15–41 (2020).
Udvardi, M. & Poole, P. S. Transport and metabolism in legume-rhizobia symbioses. Annu. Rev. Plant Biol. 64, 781–805 (2013).
Clarke, V. C., Loughlin, P. C., Day, D. A. & Smith, P. M. Transport processes of the legume symbiosome membrane. Front. Plant Sci. 5, 699 (2014).
Li, Y. et al. Metal nutrition and transport in the process of symbiotic nitrogen fixation. Plant Commun. 5, 100829 (2024).
Brear, E. M., Day, D. A. & Smith, P. M. Iron: an essential micronutrient for the legume-rhizobium symbiosis. Front. Plant Sci. 4, 359 (2013).
Rubio, L. M. & Ludden, P. W. J. A. R. M. Biosynthesis of the iron-molybdenum cofactor of nitrogenase. Annu. Rev. Microbiol. 62, 93–111 (2008).
Cao, H. R. et al. Carbon-nitrogen trading in symbiotic nodules depends on magnesium import. Curr. Biol. 32, 4337–4349.e5 (2022).
Lin, J. et al. Zinc mediates control of nitrogen fixation via transcription factor filamentation. Nature 631, 164–169 (2024).
Van de Velde, W. et al. Aging in legume symbiosis. A molecular view on nodule senescence in Medicago truncatula. Plant Physiol. 141, 711–720 (2006).
Matamoros, M. A. et al. Stress-induced legume root nodule senescence. Physiological, biochemical, and structural alterations. Plant Physiol. 121, 97–112 (1999).
Zhou, M. et al. Inorganic nitrogen inhibits symbiotic nitrogen fixation through blocking NRAMP2-mediated iron delivery in soybean nodules. Nat. Commun. 15, 8946 (2024).
Shoemaker, R. C. et al. Genome duplication in soybean (Glycine subgenus soja). Genetics 144, 329–338 (1996).
Blanquet, P. Bruand, C. & Meilhoc, E. Senescence of Medicago truncatula root nodules: NO balance (The Model Legume Medicago truncatula) 694–700 (2019)
Fukudome, M. et al. Stably transformed lotus japonicus plants overexpressing phytoglobin LjGlb1-1 show decreased nitric oxide levels in roots and nodules as well as delayed nodule senescence. Plant Cell Physiol. 60, 816–825 (2019).
Cam, Y. et al. Nitric oxide (NO): a key player in the senescence of Medicago truncatula root nodules. N. Phytol. 196, 548–560 (2012).
Khan, M. et al. The key roles of ROS and RNS as a signaling molecule in plant-microbe interactions. Antioxidants (Basel) 12, 268 (2023).
Saraiva, K. D., Fernandes de Melo, D., Morais, V. D., Vasconcelos, I. M. & Costa, J. H. Selection of suitable soybean EF1α genes as internal controls for real-time PCR analyses of tissues during plant development and under stress conditions. Plant Cell Rep. 33, 1453–1465 (2014).
Van Wyk, S. G., Du Plessis, M., Cullis, C. A., Kunert, K. J. & Vorster, B. J. Cysteine protease and cystatin expression and activity during soybean nodule development and senescence. BMC Plant Biol. 14, 294 (2014).
Krusell, L. et al. The sulfate transporter SST1 is crucial for symbiotic nitrogen fixation in Lotus japonicus root nodules. Plant Cell 17, 1625–1636 (2005).
Luo, Y., Liu, W., Sun, J., Zhang, Z. R. & Yang, W. C. Quantitative proteomics reveals key pathways in the symbiotic interface and the likely extracellular property of soybean symbiosome. J. Genet. Genom. 50, 7–19 (2023).
Pierre, O. et al. Involvement of papain and legumain proteinase in the senescence process of Medicago truncatula nodules. N. Phytol. 202, 849–863 (2014).
Peng, W. T. et al. Magnesium promotes root nodulation through facilitation of carbohydrate allocation in soybean. Physiol. Plant 163, 372–385 (2018).
Howieson, J. & Dilworth, M. Working with Rhizobia (Australian Centre for International Agricultural Research (ACIAR), 2016).
Roschzttardtz, H., Conejero, G., Curie, C. & Mari, S. Identification of the endodermal vacuole as the iron storage compartment in the Arabidopsis embryo. Plant Physiol. 151, 1329–1338 (2009).
Wang, L. et al. A transcription factor of the NAC family regulates nitrate-induced legume nodule senescence. N. Phytol. 238, 2113–2129 (2023).
Du, M., Lian, W., Zhang, X. & Li, X. Effects of nitrogen application on nitrogen fixation capacity and GmLbs expression in soybean. Chin. Bull. Bot. 56, 391 (2021).
Acknowledgements
We thank Dr. Jian Jiao for providing the rhizobia strains. We thank Dr. Deqiang Duanmu for providing the Lb antibody. We thank Dr. Qianzhuo Mao for the help with electron microscopy. This work is financially supported by the Major Program of State Key Laboratory of Soil and Sustainable Agriculture (SKLSSA2503 to Z.-C.C.) and Innovation Program of Institute of Soil Science (E5550100 to Z.-C.C.).
Author information
Authors and Affiliations
Contributions
Z-C.C. conceived and designed the experiments. Y.L., D-N.L. and M-M.N. conducted most of the experiments. S.B. contributed to vector construction and mutant material generation. Q.L. and J-Y.L. performed the immunostaining. K-X.Z. and Q-R.L. assisted with DAF-2DA staining. D-N.Q. and B-W.Z. assisted with measuring nitrogen export rates. X.W. contributed to the isolation of intact symbiosomes. Y.L., D-N.L., M-M.N. and Z-C.C. analyzed the data. R-F.S. gave critical comments to the article. Z-C.C. provided support with microscopy and manuscript preparation. All authors reviewed the results and contributed to the manuscript.
Corresponding author
Ethics declarations
Competing interests
The authors declare no competing interests.
Peer review
Peer review information
Nature Communications thanks Christine Foyer and Dugald Reid for their contribution to the peer review of this work. A peer review file is available.
Additional information
Publisher’s note Springer Nature remains neutral with regard to jurisdictional claims in published maps and institutional affiliations.
Source data
Rights and permissions
Open Access This article is licensed under a Creative Commons Attribution-NonCommercial-NoDerivatives 4.0 International License, which permits any non-commercial use, sharing, distribution and reproduction in any medium or format, as long as you give appropriate credit to the original author(s) and the source, provide a link to the Creative Commons licence, and indicate if you modified the licensed material. You do not have permission under this licence to share adapted material derived from this article or parts of it. The images or other third party material in this article are included in the article’s Creative Commons licence, unless indicated otherwise in a credit line to the material. If material is not included in the article’s Creative Commons licence and your intended use is not permitted by statutory regulation or exceeds the permitted use, you will need to obtain permission directly from the copyright holder. To view a copy of this licence, visit http://creativecommons.org/licenses/by-nc-nd/4.0/.
About this article
Cite this article
Li, Y., Nie, MM., Li, DN. et al. Maintaining sulfur supply to the symbiosome delays nodule senescence in soybean. Nat Commun 16, 9736 (2025). https://doi.org/10.1038/s41467-025-64708-0
Received:
Accepted:
Published:
Version of record:
DOI: https://doi.org/10.1038/s41467-025-64708-0






