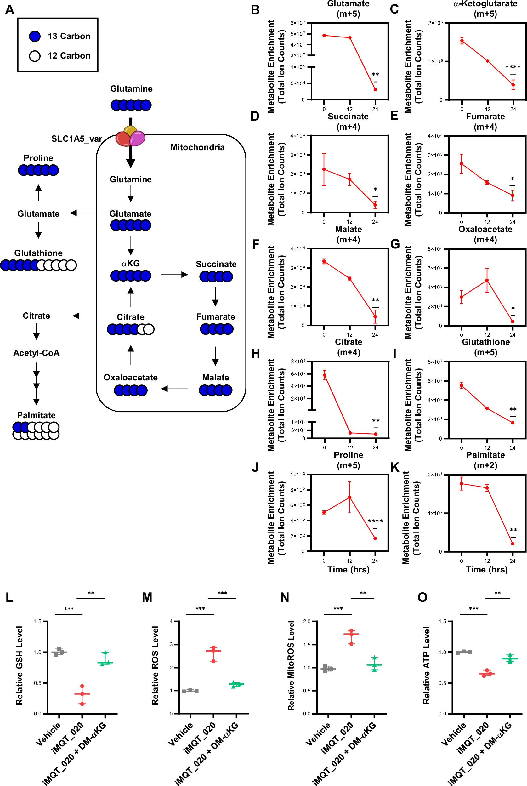
Fig. 2: Mitochondrial SLC1A5_var inhibition impairs glutamine anaplerosis and disrupts redox balance in pancreatic cancer cells.

A Diagram of 13C isotopomer patterns with [U-13C] glutamine as a tracer. The incorporation of 13C atoms is denoted as m + n, where n is the number of 13C atoms. B, C Abundance of direct [U-13C] glutamine-derived metabolites in MIA PaCa-2 cells treated with 10μM iMQT_020 for 0, 12, or 24 h, (B) glutamate (p = 0.0077) or (C) αKG (p = 0.0005) total ion counts (n = 3, biological replicates). D–H Abundance of [U-13C] glutamine-derived TCA metabolites in MIA PaCa-2 cells treated with 10 μM iMQT_020 for 0, 12, or 24 h, (D) succinate (p = 0.0454), (E) fumarate (p = 0.0129), (F) malate (p = 0.0018), (G) oxaloacetate (p = 0.0236), or (H) citrate (p = 0.0060) total ion counts (n = 3, biological replicates). I–K Abundance of [U-13C] glutamine-derived metabolites downstream of glutaminolysis in MIA PaCa-2 cells treated with 10 μM iMQT_020 for 0, 12, or 24 h, (I) glutathione (p = 0.0025), (J) proline (p = 0.00007), or (K) palmitate (p = 0.0039) total ion counts (n = 3, biological replicates). L–O Effects of 24 h of 10 μM iMQT_020 and the restorative effects of 2 mM DM-αKG on cellular (L) GSH levels (p = 0.0004, p = 0.0057), (M) cellular ROS levels (p = 0.0008, p = 0.0009), (N) mitochondrial ROS levels (p = 0.0059, p = 0.0032), and (O) ATP levels (p = 0.0299, p = 0.0601) (n = 3, biological replicates). In B–O experiments were repeated independently three times. In B–O all data are presented as the means ± SDs from three biological replicates per group. All p values were determined by Student’s unpaired two-tailed t test; **** p < 0.0001, *** p < 0.001, ** p < 0.01, * p < 0.05 (B-O). Source data are provided as a Source Data file.