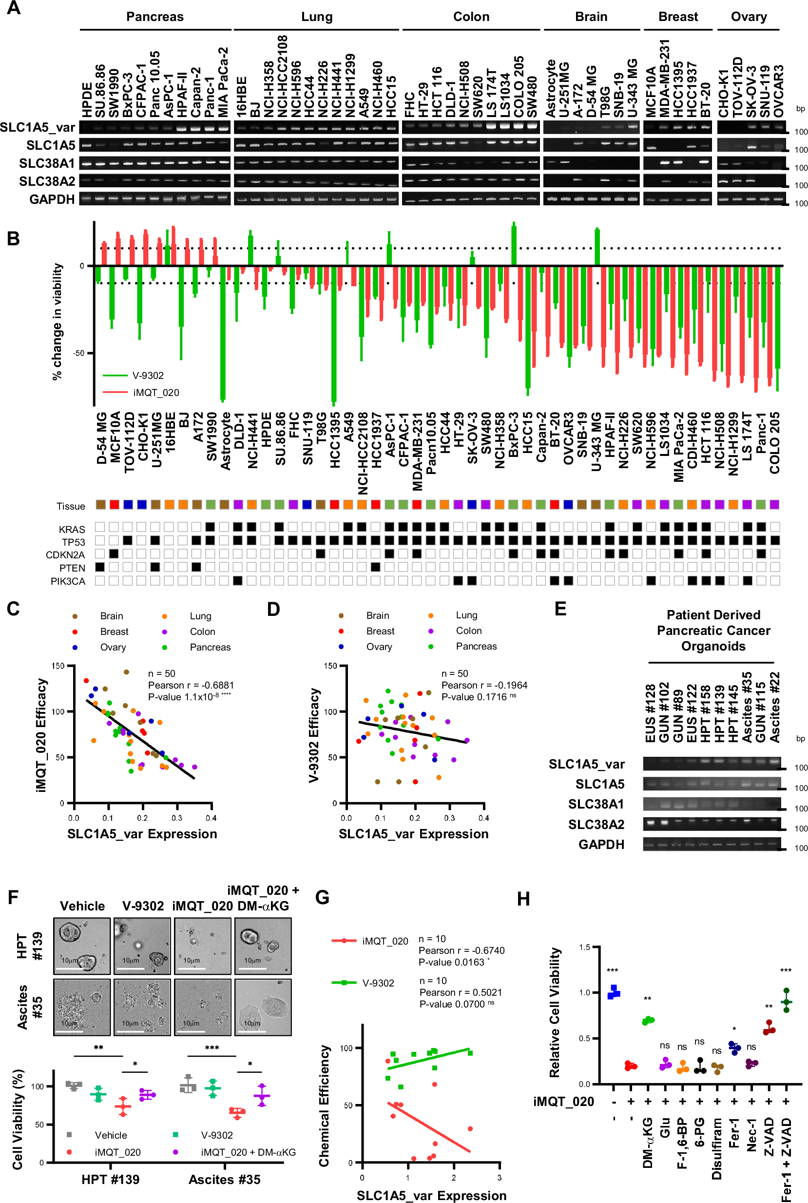
Fig. 4: Inhibition of mitochondrial SLC1A5_var leads to pancreatic cancer cell death in vitro.

A Expression of SLC1A5_var, SLC1A5, SLC38A1, SLC38A2, and GAPDH in pancreatic, lung, colon, brain, breast, and ovarian cells measured by RT‒PCR. B A panel of 43 cancer and 7 normal epithelial cell lines were exposed to a single concentration of iMQT_020 or V-9302 (10 μM, 48 h), and the results of WST-1-based viability assay are shown (n = 3, biological replicates). Cells with p < 0.05 according to two-sided Student’s t test compared to the vehicle are shown below the dotted line. C, D SLC1A5_var expression in 50 cell lines were evaluated and correlated with either (C) iMQT_020 sensitivity or (D) V-9302 sensitivity. E Expression of SLC1A5_var, SLC1A5, SLC38A1, SLC38A2, and GAPDH in PDAC patient-derived organoids measured by RT‒PCR. F Effects of exposure to 10 μM V-9302, 10 μM iMQT_020, or 10 μM iMQT_020 with 2 mM DM-αKG for 48 h on the viability of PDAC patient-derived organoids (p = 0.003, p = 0.011, p = 0.0009, p = 0.044) (n = 3, biological replicates). Representative brightfield photomicrographs at 10x (top) and cell viability (bottom) are presented. G SLC1A5_var expression in 10 organoids were evaluated for their correlation with iMQT_020 or V-9302 sensitivity. H Relative viability of MIA PaCa-2 cells treated with vehicle (p = 0.0004) or 10 μM iMQT_020 in the presence of 2 mM DM-αKG (p = 0.0076), 2 mM glutamate (p = 0.0567), 2 mM fructose-1,6-bisphosphate (p = 0.9086), 2 mM 6-phosphogluconate (p = 0.2246), 1 μM disulfiram (p = 0.2688), 10 μM ferrostatin-1 (p = 0.0206), 10 μM necrostatin-1 (p = 0.4754), 10 μM Z-VAD-FMK (p = 0.0045), or a combination of ferrostatin-1 and Z-VAD-FMK (p = 0.0004) for 48 h (n = 3, biological replicates). Significance test was conducted compared with iMQT_020 treated group. In A, B, E, F, H, experiments were repeated independently three times. In A, E, representative images from one experiment among similar three results are shown. In B, F, H, all data are presented as the means ± SDs from three biological replicates per group. All p values were determined by Student’s unpaired two-tailed t test; **** p < 0.0001, *** p < 0.001, ** p < 0.01, * p < 0.05, ns nonsignificant (C, D, and F–H). Source data are provided as a Source Data file.