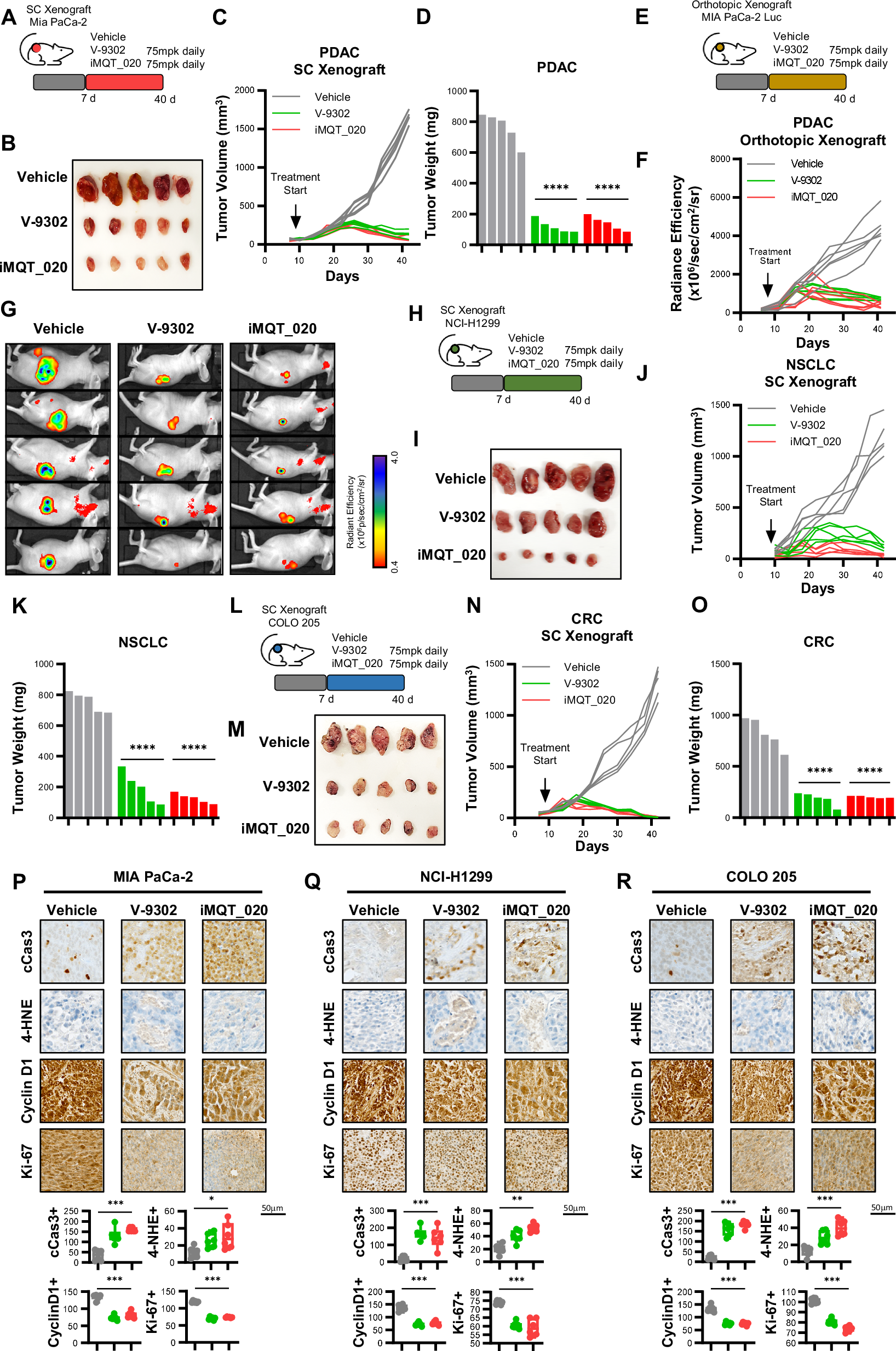
Fig. 5: Inhibition of mitochondrial SLC1A5_var inhibits cancer growth in vivo.

A–O, in-vivo efficacy of V-9302 and iMQT_020 in human cancer xenograft models. A–D, Athymic nude mice bearing MIA PaCa-2 subcutaneous xenografts (n = 5) were treated daily with vehicle, V-9302, or iMQT_020 (75 mg/kg) for 35 days, starting 7 days after tumor cell injection. Shown are the (A) treatment regimen, (B) representative tumor images, (C) tumor growth curves, and (D) final tumor weights (V-9302, p = 0.00027; iMQT_020, p = 0.00029). E–G Athymic nude mice bearing orthotopic luciferase-expressing MIA PaCa-2 xenografts (n = 5) received the same regimens. Shown are the (E) treatment design, (F) longitudinal bioluminescence quantification, and (G) representative luminescence images. H–K, Athymic nude mice bearing NCI-H1299 lung cancer xenografts (n = 5) were treated daily for 35 days. Shown are the (H) treatment regimen, (I) representative tumor images, (J) tumor growth curves, and (K) final tumor weights (V-9302, p = 0.000017; iMQT_020, p = 0.00018). L–O, Athymic nude mice bearing COLO 205 colon cancer xenografts (n = 5) were treated as above. Shown are the (L) treatment regimen, (M) representative tumor images, (N) tumor growth curves, and (O) final tumor weights (V-9032, p = 0.00067; iMQT_020, p = 0.00019). P–R Immunohistochemical staining for cCas3, 4-HNE, Cyclin D1, and Ki-67 in vehicle-, V-9302-, and iMQT_020-treated xenografts of MIA PaCa-2 (p), NCI-H1299 (q), COLO 205 (r). Representative photomicrographs (top) and quantitative results of cCas3-positive (MIA PaCa-2, p = 0.00077; NCI-H1299, p = 0.00052; COLO 205, p = 0.000068 4-HNE-positive (MIA PaCa-2, p = 0.0099; NCI-H1299, p = 0.0111; COLO 205, p = 0.00829), Cyclin D1-positive (MIA PaCa-2, p = 0.00056; NCI-H1299, p = 0.00006; COLO 205, p = 0.00018), and Ki-67-positive (MIA PaCa-2, p = 0.00002; NCI-H1299, p = 0.00032; COLO 205, p = 0.00005) cells (bottom) are shown (n = 6). For, P–R Box-and-whisker plots show mean (centre), 25th and 75th percentiles (bounds of box), and whiskers extending to the minima and maxima values. All data are presented as the means ± SDs. All p values were determined by Student’s unpaired two-tailed t test; **** p < 0.0001, *** p < 0.001, * p < 0.05 (D, K, O–R). For D, K, and O, p values were calculated compared with the vehicle-treated tumor weight. Source data are provided as a Source Data file.