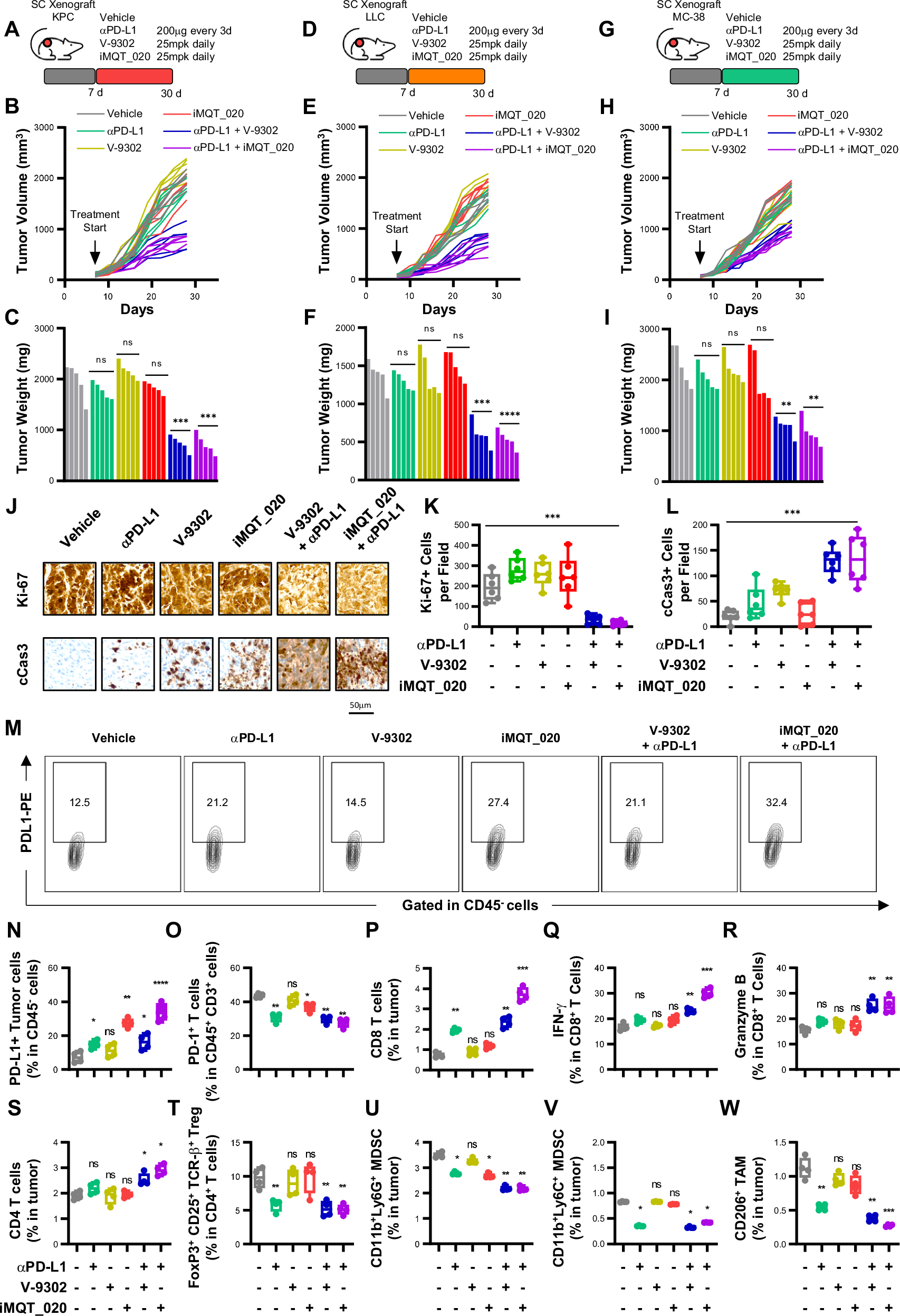
Fig. 7: Inhibition of mitochondrial SLC1A5_var inhibits cancer growth in vivo.

A–I 21-day treatment regimen (with vehicle, αPD-L1 200 μg every 3 days, V-9302 25 mpk daily, or iMQT_020 25 mpk daily) in C57BL/6 N mice bearing (A) KPC, (D) LLC, and (G) MC-38 mouse xenografts (n = 5). (B, D, G) Analysis of tumor volume over the course of all treatments in KPC, LCC, and MC-38 mouse cell xenograft experiments. (C) Final weights of the pancreatic (p = 0.304, p = 0.309, p = 0.426, p = 0.0004, p = 0.0003) (n = 5), lung (p = 0.437, p = 0.967, p = 0.383, p = 0.0001, p = 0.00007) (n = 5), and colon(p = 0.287, p = 0.737, p = 0.496, p = 0.0010, p = 0.0004) (n = 5) xenograft tumors on day 21 after all the treatments. J–L, (J) Immunohistochemistry showing Ki-67 and cCas3 in KPC pancreatic xenografts. The quantitative values of (K) Ki-67- (p = 0.0011) and (L) cCas-3-positive (p = 0.0017) cells per field are shown (n = 6, biological replicates, six independent experiments). M, Percentage analysis of PD-L1-positive cells in KPC cancer tissue. N–W Flow cytometry analysis of the immune population of tumor tissues from all treatment regimens (n = 4). (N) PD-L1-positive-CD45-negative tumor cells were measured (p = 0.012, p = 0.179, p = 0.0001, p = 0.0225, p = 0.0003). T-cell population analysis of (O) PD-1-positive-CD45-positive-CD3-positive (p = 0.0006, p = 0.157, p = 0.0076, p = 0.0001, p = 0.0003) (P) -CD8-positive (p = 0.0001, p = 0.209, p = 0.0024, p = 0.0003, p = 0.0001), and (S) -CD4-positive (p = 0.085, p = 0.915, p = 0.688, p = 0.0076, p = 0.0004) T cells in digested tumor tissues. Quantification of (Q) IFNγ-positive (p = 0.024, p = 0.505, p = 0.035, p = 0.0005, p = 0.0002) and (R) Granzyme B-positive (p = 0.010, p = 0.099. p = 0.267, p = 0.002, p = 0.006) CD8-positive cytotoxic-T-cells. (T) FoxP3-positive-CD25-positive-TCR-β-positive (p = 0.006, p = 0.607, p = 0.927, p = 0.0037, p = 0.0038) regulatory T cells in CD4-positive T cells, (U) -CD11b-positive-Ly6G-positive (p = 0.0001, p = 0.023, p = 0.0003, p = 0.00002, p = 0.000002) and (V) CD11b-positive-Ly6C-positive positive (p = 0.000001, p = 0.624, p = 0.0001, p = 0.00007, p = 0.00004) MDSCs, and (W) CD206-positive (p = 0.0033, p = 0.1301, p = 0.0581, p = 0.0014, p = 0.0015) TAMs are shown. For K, L, N–W, Box-and-whisker plots show mean (centre), 25th and 75th percentiles (bounds of box), and whiskers extending to the minima and maxima values. All data are presented as the means ± SDs. All p values were determined by Student’s unpaired two-tailed t test; **** p < 0.0001, *** p < 0.001, ** p < 0.01, * p < 0.05, ns nonsignificant (C, F, and I–L). For N–W, p values were calculated compared with vehicle-treated cell population. Source data are provided as a Source Data file.