Abstract
Toxoplasma gondii is a zoonotic apicomplexan parasite that relies on highly orchestrated gene expression programs to coordinate its cell cycle progression. Although epigenetic mechanisms are recognized as pivotal drivers of developmental gene regulation in parasitic life cycles, the contributions of chromatin remodeling complexes to these processes remain largely unexplored. In this study, we focus on two core ATPase subunits of the SWI/SNF chromatin remodeling complex and investigate their roles in parasite biology and gene regulation. Our findings reveal that these SWI/SNF ATPases work coordinately, occupying the promoters of many tachyzoite-specific genes. Their deletion causes diminished chromatin accessibility and transcriptional reprogramming, downregulating tachyzoite-specific genes and unlocking certain transcripts normally confined to merozoite stage. Loss of these genes severely impairs parasite fitness and causes division defects, with incomplete endopolygeny accompanied by starch accumulation. TgSNF2b also interacts with the MORC remodeler to modulate chromatin architecture and gene expression. These findings provide new insights into the epigenetic regulation of gene expression and cell division in T. gondii and open new avenues for innovative strategies in toxoplasmosis control.
Similar content being viewed by others
Introduction
Toxoplasmosis, a zoonotic disease caused by the intracellular apicomplexan parasite Toxoplasma gondii, remains a significant global medical and veterinary concern1. Infection with this parasite can lead to severe clinical outcomes, including spontaneous abortion, congenital malformations, and life-threatening conditions in immunocompromised hosts1. The life cycle of T. gondii includes both asexual and sexual stages in intermediate and definitive hosts2. Asexual replication occurs in intermediate hosts through rapidly dividing tachyzoites, which drive acute infection via endodyogeny3, and quiescent bradyzoites, which form tissue cysts causing chronic infection4. Sexual gametogony is exclusively confined to the feline intestinal epithelium, occurring subsequent to endopolygenic proliferation of merozoites originating from either bradyzoite-derived tissue cysts or sporozoite-activated infections, ultimately generating environmentally resistant oocysts that are shed in felid feces. These environmentally resistant oocysts complete sporulation post-shedding, becoming infectious transmission stages4.
Gene expression in T. gondii is precisely regulated throughout its life cycle, reflecting distinct developmental stages and varying environmental niches. This stage-specific transcriptional control is mediated by an elaborate cascade involving parasite transcription factors and chromatin remodelers. Recent studies have highlighted the critical role of the epigenetic regulator microrchidia (MORC)5, which interacts with at least 12 Apicomplexan Apetala-2 (ApiAP2) transcription factors, recruiting HDAC3 and co-localizing with these factors across the T. gondii genome5. MORC likely functions as a dimer, topologically trapping DNA loops, as observed in other eukaryotic systems6,7,8. Specifically, the transcription factors TgAP2XII-1 and TgAP2XI-2 form heterodimers at merozoite promoters, recruiting MORC and HDAC3 to suppress chromatin accessibility and inhibit pre-sexual gene transcription during the tachyzoite stage9,10. Disruption of this complex triggers a switch in parasite division from endodyogeny to endopolygeny, and drives parasite stage conversion from tachyzoites directly into merozoites in vitro5,9,10,11,12. Furthermore, a recently characterized novel complex comprising AP2XII-5, MORC, HDAC3, and the interaction partner AIP1 operates similarly in tachyzoites13. In this complex, AP2XII-5 binds developmental gene promoters, recruits MORC and HDAC3, and mediates transcriptional repression, while AIP1 stabilizes interactions among these proteins13. In addition, the S/M phase transcription factor AP2XII-2 has been identified as another MORC-interacting partner, exhibiting genomic binding patterns closely correlated with MORC and HDAC3 occupancy14,15. Depletion of AP2XII-2 results in delayed S-phase progression, slowed parasite replication, and disruption of complex-mediated transcriptional repression, thereby permitting the expression of merozoite-specific transcription factor AP2X-10 and the oocyst wall-associated gene AAH1 in tachyzoites14,15.
While eukaryotic cells employ multiple epigenetic regulatory systems for chromatin architecture modulation, chromatin remodeling complexes (CRCs) stand out as particularly evolutionarily conserved molecular machinery governing this process16,17. These complexes participate in fundamental cellular processes, including regulating gene expression, DNA replication, and DNA repair16,17. CRCs control nucleosome dynamics by moving, ejecting, or restructuring the nucleosome through energy derived from ATP hydrolysis16,17,18. Each remodeler comprises multiple subunits with an ATPase serving as its core component. Based on the domain structure of the ATPase subunit, remodelers are mainly classified into four major families16,19: the mating-type switch/sucrose non-fermentable (SWI/SNF), imitation switch (ISWI), inositol requiring 80 (INO80), and chromodomain helicase DNA-binding (CHD) complexes.
Some CRCs have been functionally characterized in single celled parasites20,21,22,23,24,25,26,27,28. Genetic depletion of the ATPase in SWR1-like complex has been shown to reduce H2A.Z incorporation concurrent with decreased steady-state mRNA levels and chromatin condensation in Trypanosoma24. Notably, the SWI/SNF complex has been demonstrated as a key regulator for the gametocytogenesis in Plasmodium22,23. The ATPase subunit PbgSNF2, a downstream effector of the malaria sexual commitment master regulator AP2-G, binds specific motif of the male gametocyte-specific genes and regulates their expression through creation of nucleosome-free regions (NFRs) in upstream regulatory regions22. The AT-rich interactive domain-containing protein (PbARID) was shown to form a complex with PbgSNF2, where disruption of either component results in male gametocyte developmental defects23.
Recently, increasing attention has been directed toward CRCs in T. gondii26,27,28,29. Pachano et al.28 characterized two ISWI-family chromatin remodelers and demonstrated that TgSNF2h forms a complex with AP2VIII-2 and TgRFTS to insulate highly expressed genes from silenced neighbors, regulate nucleosome positioning and chromatin accessibility, and exert upstream regulatory control over MORC, thereby ensuring transcriptional fidelity across life cycle stages. In contrast, the TgSNF2L-containing CRC predominantly regulates stage-specific gene expression28,29, and its disruption triggers merogony and out-budding division patterns typical of the feline intestinal stages29.
However, the roles of other CRC families in gene regulation and developmental biology remain largely unexplored. In this study, we systematically classified the core ATPase subunits of the four major CRC families in Toxoplasma. Conditional disruption of the SWI/SNF ATPases induces marked growth defect and a division mode transition from endodyogeny to incomplete endopolygeny, revealing their essential role in tachyzoite growth. We further demonstrated that TgSNF2a and TgSNF2b interact with each other and core components of SWI/SNF complex, and coordinately activate the organelle-related genes specifically expressed during tachyzoite stages. These ATPases interact with the MORC complex, and their disruption resulted in reduced chromatin accessibility accompanied by dysregulated gene expression. Our findings provide mechanistic inside into the epigenetic regulation of T. gondii development, and this knowledge may shed light on new strategy for the control of toxoplasmosis.
Results
Identification of the ATPase subunits of CRCs in T. gondii
To date, four different families of CRCs were identified in eukaryote cells, and all these remodelers alter histone-DNA contacts driven by energy of ATP hydrolysis18,19. Therefore, these remodelers share a basic property of the presence of a single ATPase. However, how many these ATPases presented in T. gondii is not fully understood.
To identify ATPase subunits of chromatin remodelers in T. gondii, we searched against the T. gondii and P. falciparum genomes (VEuPathDB.org, E-value < 1e-5) with well characterized remodeler ATPase sequences from model organisms, including human, fruit fly, yeast and plant. Then, a phylogenetic tree was constructed based on these protein sequences, and their potential domains were identified by blast alignment against SMART database (E < 0.001). According to the phylogenetic analysis, the ATPase of higher organism remodelers were clustered into four groups, ISWI, INO80, CHD, and SWI/SNF, with SWI/SNF shows more divergent (Fig. 1a). Other T. gondii and P. falciparum proteins with (partial) ATPase domain or bromodomain were clustered as others.
a Phylogenetic analysis and domain architecture of the ATPase subunits of chromatin remodeling complexes in T. gondii. Maximum likelihood phylogenetic tree was constructed using IQ-TREE 275, with 1000 replicates for branch support assessed by approximate likelihood ratio test (aLRT) and ultrafast bootstrap, respectively. SMART domains were identified by searching against InterPro database using HMMER E-values (one-sided/upper-tail); hits with E < 1×10-3 were retained. Hs: Homo sapiens; Ds: Drosophila melanogaster; Sa: Saccharomyces cerevisiae; At: Arabidopsis thaliana; Tg: T. gondii; Pf: P. falciparum. VEupathDB (https://veupathdb.org/veupathdb/app/) gene IDs were employed. b IFA shows the nucleus localization and efficient knockdown of TgSNF2b and TgSNF2a. TgSNF2b-mAID and TgSNF2a-mAID parasites were treated or untreated with 500 mM IAA for 24 h, and parasites were stained with anti-TgIMC1 and anti-HA antibody. The nuclei were stained by Hoechst. c TgSNF2b and TgSNF2a knockdown were detected by immunoblotting. TgSNF2b-mAID and TgSNF2a-mAID parasites were treated with 500 mM IAA for 0, 12, 24 h, respectively. Then, the total proteins were extracted for western blot using mouse anti-HA and HRP-conjugated goat anti-mouse antibodies. Actin was served as loading control. d and e Plaque assay of cKD TgSNF2b and TgSNF2a parasites grown on IAA- or vehicle-treated HFF cells for 10 days. Plaque areas were measured and counted by Photoshop C6S software; unpaired student’s t-test (two-tail) was used for statistical analysis. Representative data are presented as mean ± SEM from 30 randomly selected plaque areas (n = 30). f Invasion efficiency of indicated parasites that were pretreated with IAA for 0, 24, 48 and 72 h. After pretreatment, parasites were inoculated to HFF cells for 1 h at 37 °C, and the invasion efficiency was counted based on immunofluorescence assay with counting 15 fields per strain, and student’s t-test (two-tail) was used for statistics. g Intracellular parasites replication of the indicated strains incubation with IAA or vehicle for 24 h. Data in f and g represents the mean ± SEM of three independent experiments. At least 100 PVs were assessed to determine the number of tachyzoites per PV, and two-way ANOVA was used for statistics.
The ATPase domain contains two spliced parts, a DEAD-like helicases superfamily domain (DEXDc) and followed by a helicase superfamily C-terminal domain (HELICc) with insertion sequence in different length. Apart from the ATPase domain, other unique domains or features contribute to the distinguish between each family. ATPase in INO80 family contain a long insertion sequence within the ATPase domain30, while ISWI, SWI/SNF and CHD families were featured by containing SANT (acronym standing for “Swi3, Ada2, N-Cor, and TFⅢB”)-SLIDE (SANT-like ISWI domain) module, bromodomain/HSA (helicase/SANT-associated) domain, and tandem chromodomains, respectively16. According to the phylogenetic clusters and sequence structures, we found a CHD1 and a SRCAP in both T. gondii and P. falciparum. Four genes (TGME49_226440, TGME49_229460, TgSRCAP and PF3D7_0818700) with ATPase domain were also clustered into the family of INO80. TgSRCAP26 was previously characterized as SRCAP chromatin remodeler. TGME49_229460, TGME49_226440 and PF3D7_0818700 belonged to a subclade of INO80, they had full ATPase domains and were putative DNA helicases. In the cluster of ISWI, two P. falciparum and three T. gondii genes were clustered with ISWI and SNF2 proteins of high organisms apart from the subclade of RADs (radiation sensitive proteins) or BDPs (bromodomain containing proteins). Among these genes, PF3D7_0604600 and TGME49_273780 contain full ATPase domains (annotated not in SMART but in Pfam) and more similar to DNA helicase and HNH (His-Asn-His) endonuclease, respectively. Therefore, two ISWI proteins are identified in T. gondii as it reported by Pachano et al28, TGME49_273870 (TgSNF2L) is more identical to PfSNF2L (PF3D7_1104200), while TGME49_321440 (TgSNF2h) is clustered near to the chromatin-remodeling protein 11 (CHR11 or ISW2) of Arabidopsis thaliana, containing a SANT domain (986-1035, P = 0.0181) and SLIDE domain (1043-1156, P = 3.6e-34 in Pfam) in its C-terminal. For the SWI/SNF cluster, two T. gondii proteins were identified (Fig. 1a). TGME49_320300 showed high identity (47%, E-value = 0) to PfgSNF2, and has a SnAc (Snf2, ATP coupling domain) and a putative HSA (P = 10.43) on its C and N-terminal, respectively. TGME49_278440 contains a bromodomain alongside the ATPase domain, and is closer to A. thaliana SNF2, which lacks SnAc and HSA domains. In summary, we identified the potential presence of a CHD1, a INO80, two ISWI, and two SWI/SNF ATPases in T. gondii genome by phylogenetic and sequence analyzing.
Depletion of SWI/SNF ATPases causes significant growth defect in T. gondii tachyzoite
Considering that the SWI/SNF remodeling complex played fundamental role in P. falciparum development22, we therefore focused on role of two SWI/SNF ATPases in T. gondii tachyzoites (TGME49_278440 and TGME49_320300), here after named as TgSNF2a and TgSNF2b, respectively. Given the remarkable low phenotype scores (-5.11 and -4.41 for TgSNF2a and TgSNF2b, respectively) informed by whole genome CRISPR screen31, we employed the mini auxin-inducible degron (mAID) system32 to understand their role in T. gondii lytic cycle. In this study, a mAID-3HA tag was fused to the C-terminal end of endogenous genes in T. gondii ME49 strain, together with the expressing cassettes of the auxin receptor (TIR1) and selection marker (Supplementary Fig. 1a–c). These conditional knockdown (cKD) strains were referred as TgSNF2b-mAID and TgSNF2a-mAID. Immunofluorescence assays showed that TgSNF2b and TgSNF2a are constitutively expressed in the nuclei of tachyzoites (Fig. 1b), and they could be rapidly degraded by mAID system after 3-indoleacetic acid (auxin or IAA) treatment (Fig. 1b). We further assessed protein degradation using Western blot analysis. Specific bands for TgSNF2a and TgSNF2b were detected in the absence of IAA, but both proteins became undetectable after 12 h of IAA treatment (Fig. 1c), confirming efficient degradation.
To understand the role of TgSNF2b and TgSNF2a in the lytic cycle of tachyzoites, the comprehensive growth ability of the parasites was examined by plaque assay in HFF monolayers in the presence or absence of IAA. The plaques size was significantly reduced in TgSNF2b-mAID and TgSNF2a-mAID strains treated with IAA, in contrast to the distinct plaques observed in the untreated control (Fig. 1d, e). Reduction in plaque formation may be caused by impairment of one or more steps of the lytic cycle, including invasion, intracellular replication, and egress2. Then, the exact affected step of the parasite lytic cycle ought to be investigated after TgSNF2b and TgSNF2a deletion.
To evaluate invasion efficiency, we measured invasion efficiency following IAA pretreatment for different durations. The results showed a progressive decline in invasion ability in the cKD strains with increasing pretreatment duration, whereas wild-type parasites remained unaffected (Fig. 1f). Notably, after 72 h of IAA pretreatment, the cKD parasites completely abolish their ability to invade host cells, indicating a crucial role for these chromatin remodelers in regulating parasite invasion.
In addition, the intracellular replication abilities of the cKD parasites were observed in the presence or absence of IAA, and the strains were found to cause severe defects in replication in vitro (Fig. 1g). These strains treated with IAA for 24 h contained only 2-4 parasites per vacuole, while more vacuoles containing 4 and 8 tachyzoites were observed in the control. Under normal circumstances, the division mode of Toxoplasma tachyzoites is endodyogeny, resulting in exponential increases in the number of cells within the parasitophorous vacuole (PV)3. However, numerous parasites exhibit non-geometric growth after cKD of TgSNF2a or TgSNF2b (Fig. 1g).
TgSNF2b and TgSNF2a depletion alter parasite division pattern
During the cultivation process, we unexpectedly observed that the deletion of TgSNF2b and TgSNF2a resulted in a subset of parasites exhibiting abnormal morphology and division. To investigate the phenotypic changes in the knockdown parasites, we performed immunofluorescence staining using antibodies against TgGAP45 and H3K4me3 (serves as an additional nuclear marker). Our observations revealed an increasing prevalence of multinucleated tachyzoites over time with prolonged IAA treatment (Fig. 2a–d). In TgSNF2b-deficient parasites, a small proportion (11%) of multinucleated tachyzoites (containing > 2 completely divided nuclei) were observed after 2 days of IAA treatment. The percentage of PVs containing multinucleated tachyzoites increased significantly with extended IAA treatment, reaching 46, 76, 70, 66, and 72% on days 3, 4, 5, 6, and 7, respectively (Fig. 2a, b). In TgSNF2a-deficient parasites, multinucleated tachyzoites ( > two nuc) were observed after 4 days of cultivation, with a low prevalence of 7%. Even after 7 days of cultivation, the proportion of PVs containing multinucleated tachyzoites remained relatively low, not exceeding 12%. The percentages observed on days 5 to 7 were 9, 11, and 11%, respectively (Fig. 2c, d). Notably, most instances of multinucleation were observed as one or a few parasites within a PV exhibiting multinucleation, rather than all zoites within the same PV undergoing synchronized multinucleated division (Fig. 2a, c). Additionally, in TgSNF2b-deficient parasites, a subset of parasites displayed enlarged ( > 2 N size) and round nuclei (such parasites could appear once or multiple times within a PV), hereafter named as “large nuc”. This phenomenon was often observed in conjunction with multinucleation within the same PV, and occasionally within the same parasite ( > two nuc & large nuc; Fig. 2a, Supplementary fig. 2). The proportion of parasites exhibiting both multinucleation and nuclear enlargement ranged from 0% to 14% in TgSNF2b-mAID parasites after treated with IAA 1-7 days (Fig. 2b).
Immunofluorescent and statistical assays of TgSNF2b (a, b) and TgSNF2a (c, d) knockdown strains with emphases on multiple nuclei. Intracellular parasites were treated with or without IAA for indicated times, and then were stained with anti-TgGAP45 and anti-H3K4me3 antibodies. White arrows indicate multinucleated parasites; asterisks denote parasites exhibiting both multiple nuclei and an enlarged nucleus. See Supplementary fig. 2 for more information on the definition of the phenotypes. e–h Immunofluorescent and statistical assays of TgSNF2b (e, f) and TgSNF2a (g, h) knockdown strains with emphases on multiple budding. Intracellular parasites were treated with or without IAA for indicated times, and were then stained with anti-TgGAP45 and anti-TgIMC1 antibodies. Data in b, d, f, h represents the mean ± SEM of three independent experiments, each counting at least 100 PVs (n = 100) to determine the indicated % of mutants. White arrows indicate endopolygeny-like parasites; asterisks denote parasites exhibiting an enlarged nucleus without budding. Unpaired student’s t-test (two-tail) was used for statistical analysis. i–k Transmission electron microscopy of TgSNF2b-mAID parasite. Intracellular parasites were treated with (j, k) or without (i) IAA for 4 days and the ultrathin sections were stained for observation under transmission electron microscope. n1 to n6 and A1 to A7 represent nuclei and apex of the daughter buds. rh, rhoptry; mt, mitochondria; Dg, dense granule; S, starch granule; IMC, inner membrane complex.
To further investigate the division process of the parasites, immunostainings were performed using TgIMC1 (to label both the mother and emerging daughter cell membranes) and TgGAP45 (to delineate the maternal cell outline) antibodies to examine the formation of daughter buds. Under normal conditions, T. gondii tachyzoites undergo endodyogeny, during which DNA replication and nuclear division are concomitant by cytokinesis, resulting in the formation of two daughter parasites3,33. Interestingly, in TgSNF2b-deficient parasites, the phenomenon of more than two daughter parasites forming within a single mother cell was observed (Fig. 2e, f; >two buds & > two nuclei). This process, referred to here as endopolygeny-like division, differs from the conventional endodyogeny in tachyzoites, where two daughter cells are generated symmetrically and synchronously within the mother cell3,33. The proportion of parasites undergoing endopolygeny-like division increased with prolonged IAA treatment. After 2 days of IAA treatment, a small percentage (5%) of parasites exhibited endopolygeny-like division. This phenomenon became significantly more prevalent after 3 days of treatment, with proportions of 34, 66, 55, 69, and 61% observed on days 3, 4, 5, 6 and 7, respectively, in the TgSNF2b-deficient strain (Fig. 2e, f). Notably, in the TgSNF2b-deficient strain, not all multinucleated parasites exhibited the formation of corresponding multiple daughter buds. A subset of multinucleated parasites without daughter buds was observed (Fig. 2e, f; zero buds & > two nuclei). Following IAA treatment for 3 to 7 days, the proportion of PVs that containing multinucleated parasites without daughter buds was approximately 15, 18, 21, 11, and 22%, respectively (Fig. 2f). In addition, a small proportion of TgSNF2b-deficient parasites exhibited enlarged nuclei ( > 2 N) without TgIMC1 positive daughter buds (“large nucleus without budding”, marked with asterisk in Fig. 2e), which may suggest defects in karyokinesis.
More interestingly, we observed asynchronous development and division among individual zoites within the same PV in the TgSNF2b-deficient parasites (Fig. 2e). Within a single PV, some parasites were in a stage where both nuclei and daughter buds were actively dividing (multinucleated with multiple daughter buds), while others were in a phase where nuclear division had occurred but budding had not yet started (multinucleated without daughter buds) (Fig. 2e, g); meanwhile, some parasites remained in a budding state, while some are released from the PV. In contrast, the occurrence of multinucleated parasites with multiple daughter buds was significantly lower in the TgSNF2a-deficient strain compared to the TgSNF2b-deficient strain. The proportion of parasites exhibiting this phenotype was only 2 ~ 4% even after 5 ~ 7 days of IAA treatment (Fig. 2g, h).
Transmission electron microscopy was also performed to observe the division after TgSNF2b depletion. Compared to the rosette appearance in the untreated group (Fig. 2i), the TgSNF2b KD parasites exhibited increased size and morphological heterogeneity. Notably, multinucleation and multiple budding events were observed within the dividing parasites (Fig. 2j, k). A significant number of organelles, including mitochondria and rhoptries, were distributed into the progeny (Fig. 2j, k).
Additionally, in the cKD strains, a 24 h IAA treatment followed by a 24 h wash-out restored expression of the mAID-tagged proteins and rescued parasite proliferation (Supplementary fig. 3a–d). After a further 3 days of culture, the proportion of multinucleated and/or multi-budding parasites declined markedly (Supplementary fig. 3e–h). Moreover, wild-type parasites exposed to IAA for 3 days showed no division abnormalities (Supplementary Fig. 3i, j). Together, these findings indicate that the observed division defects are not attributable to prolonged IAA treatment.
TgSNF2b depletion results in disordered coordination of karyokinesis and cytokinesis
The replication of tachyzoites involves strict coordination of subcellular organelles, following a defined sequence: centriole and Golgi → apicoplast → nucleus and ER → inner membrane complex (IMC), and rhoptries and micronemes are synthesized de novo in each daughter cell34,35. To further investigate this coordination, we examined the division of centrosomes in cKD strains by immunostaining with anti-TgCentrin1 antibody. Our results showed that after IAA treatment, multiple centrosomes ( ≥ 3) were observed within a single tachyzoite, often associated with nuclei that were either segregated or in the process of segregation (Fig. 3a, c, white arrows). In TgSNF2b-depleted parasites, the proportion of PVs containing parasites with multiple centrosomes increased significantly with prolonged IAA treatment, reaching 40, 75, 91, 88, and 91% on days 3, 4, 5, 6, and 7, respectively (Fig. 3a, b). In TgSNF2a-depleted parasites, the proportion of parasites with multiple centrosomes remained below 10% (Fig. 3c, d), even after 7 days of IAA treatment.
Immunofluorescent and statistical assays of TgSNF2b (a, b) and TgSNF2a (c, d) knockdown strains with emphases on multiple centrosomes. Intracellular parasites were treated with or without IAA for indicated times, and then were stained with anti-TgGAP45 and anti-TgCentrin 1 antibodies. e–h Immunofluorescent and statistical assays of TgSNF2b (e, f) and TgSNF2a (g, h) knockdown strains with emphases on multiple apicoplasts. Intracellular parasites were treated with or without IAA for indicated times, and were then stained with anti-TgGAP45 and anti-TgACP1 antibodies. White arrows indicate vacuoles with multiple centrosomes or apicoplasts, yellow arrows indicate vacuoles with normal centrosomes or apicoplasts. Data in b, d, f, h represents the mean ± SEM of three independent experiments, each counting at least 100 PVs (n = 100) to determine the indicated % of mutants, and unpaired student’s t-test (two-tail) was used for statistical analysis.
To investigate apicoplast division in the cKD parasites, we performed immunofluorescent staining with anti-acyl carrier protein (TgACP) antibody. The results showed that a subset of IAA-treated TgSNF2b-mAID parasites exhibited the formation of more than two apicoplasts (multiple apicoplasts), which were associated with multinucleated parasites. These apicoplasts frequently clustered together and were embedded in the space between the multiple nuclei (Fig. 3e, g, white arrows). Similarly, the proportion of PVs containing TgSNF2b-depleted parasites with multiple apicoplasts increased significantly with prolonged IAA treatment, reaching 37, 82, 88, 90, and 88% on days 3, 4, 5, 6, and 7, respectively (Fig. 3e, f). In contrast, TgSNF2a-depleted parasites also exhibited the presence of multiple apicoplasts, but the proportion remained below 15% even after 7 days of IAA treatment (Fig. 3g, h). These findings suggest that the centrosomes, apicoplasts, and nuclei are largely capable of replication in TgSNF2b-depleted parasites. However, their segregation mode does not follow the typical endodyogeny observed in tachyzoites but rather resembles the endopolygeny division.
In T. gondii, a centrocone-associated spindle checkpoint ensures accurate chromosome segregation by coordinating sequential duplication of the outer and inner bipartite centrosome cores, thereby synchronizing nuclear division with daughter-bud formation36.Upon TgSNF2b knockdown, we observed multinucleated parasites either lacking daughter buds or bearing multiple buds (Fig. 2f, Supplementary Fig. 4a–c). The presence of multinucleated parasites lacking daughter buds indicates that nuclear division had occurred without the concomitant initiation of budding, suggesting an uncoupling of karyokinesis and cytokinesis. To further determine the underlying mechanisms, we generated TgSNF2b-mAID strains with endogenous MORN1 (centrocone marker) and CEP250L1 (inner centrosome core marker) tagging (Supplementary Fig. 5a–c), and performed immunofluorescence staining using IMC1 and Centrin1 (outer centrosome core marker) antibodies. After 3 days of IAA treatment, the centrocone, inner and outer centrosome cores, as well as the basal ring were properly aligned with daughter buds in multinucleated parasites containing multiple buds (Supplementary Fig. 4a–c, yellow box). In contrast, in multinucleated parasites lacking buds, each nucleus was associated with a centrocone-centrosome unit in a 1:1:1 configuration during interphase or in a 1:2:2 configuration during mitosis (including instances of 1:1:2 when centrocone duplication lagged behind that of the centrosome) (Supplementary Fig. 4a–c, red box). These observations suggest that the formation of multinucleated parasites with multiple daughter buds likely stems from disruptions in earlier steps of division, prior to nuclear and budding events.
Previous studies have shown that centrosome and centrocone duplication precedes both nuclear division and daughter budding36. In this study, we observed enlarged and incompletely divided nuclei in TgSNF2b-depleted parasites, frequently accompanied by supernumerary centrosomes and centrocones, with one enlarged nucleus associated with multiple outer centrosomes and centrocones (Fig. 3a, c; Supplementary Fig. 4c–f, marked with asterisks). These results indicate that the emergence of multinucleated parasites with multiple buds is a consequence of excessive centrosome and centrocone duplication. Strikingly, even in multinucleated parasites that had initiated budding, incompletely divided nuclei were occasionally detected, accompanied by supernumerary centrosomes and buds (Supplementary Fig. 4a, b, marked with asterisks). This demonstrates that nuclear and budding events within the same parasite can proceed in a highly disordered manner following TgSNF2b depletion.
TgSNF2b and TgSNF2a regulate stage-specific gene expression
Due to the alteration of the division mode following the knockdown of TgSNF2b and TgSNF2a, we aimed to understand this phenomenon from the perspective of gene expression in the parasites. To achieve this, RNA-seq was performed using cKD strains, and differential gene expression was analyzed with DESeq2 ( | fold change | ≥ 2, adjusted P < 0.01, Supplementary data 1). After 24 h of IAA treatment, 2655 genes (1702 upregulated, 952 downregulated) were differentially expressed in TgSNF2b-mAID (Fig. 4a), while 3264 genes (1892 upregulated, 1372 downregulated) were affected in TgSNF2a-mAID (Fig. 4b). Surprisingly, TgSNF2b and TgSNF2a knockdowns shared 2207 differentially expressed genes (DEGs) (1444 upregulated, 743 downregulated) with a high correlation (Pearson r = 0.95, Fig. 4c). Notably, many stage-specific genes were upregulated in both knockdowns, including enteroepithelial stages-specific37,38 (EES, a mix of stages ranging from the early merogony, gametocytogenesis, to the late sexual stages) (501/1009, P = 1.9E-71), sporozoite-specific (83/186, P = 1.01E-17) and bradyzoite-specific genes (56/228, P = 0.88, Fig. 4d).
Volcano plots showing differentially expressed genes after TgSNF2a (a) or TgSNF2b (b) depletion by IAA treatment for 24 h. Red, green and gray dots represent upregulation, downregulation and non-significant, respectively. Gray circled dots represent EES -specific genes37. DESeq2 (two-sided Wald) was used with Benjamini-Hochberg adjusted P values; n = 3 biological replicates. c Person correlation analysis of gene expression after knockdown of TgSNF2a and TgSNF2b. r: Pearson correlation coefficients. Green dots represent genes significantly expressed in both SNF2a and SNF2b knockdown parasites; pink dots represent genes significantly expressed only in SNF2a knockdown parasites; purple dots represent genes significantly expressed only in SNF2b knockdown parasites; gray dots represent non-significant genes. d Venn diagram of the co-upregulated genes after TgSNF2a and TgSNF2b depletion mapped to stage specific genes (Bz, Sp, and Tz denote bradyzoite-, sporozoite-, and tachyzoite-specific genes, respectively, as defined in Supplementary data 1). e Venn diagram for DEGs after MORC knockdown and HDAC3 inhibition5. f Heatmap showing different stage expressions of the co-upregulated genes after TgSNF2a and TgSNF2b knockdown. USO, unsporulated oocyst; SO, sporulated oocyst. (g) Mfuzz cluster analysis illustrates changes in the expression of co-upregulated genes during different life stages. (h, i) Heatmap showing IMC (h) and rhoptry (i) related genes upregulated after TgSNF2a and TgSNF2b depletion. The stage specific transcriptomic data used was downloaded from ToxoDB (www.toxodb.org).
These gene expression profiles closely resemble those observed in MORC knockdown and HDAC3 inhibition studies5. We compared the commonly upregulated genes in the cKD strains with DEGs observed after MORC depletion, as well as after HDAC3 inhibition by FR2352225. Our analysis revealed a significant degree of similarity between the disruption of the MORC complex and the loss of TgSNF2b and TgSNF2a, with 581 (P = 4.06E-82) overlapping genes identified (Fig. 4e). However, each condition also retained distinct sets of commonly regulated genes (Fig. 4e).
To investigate the gene expression trends in the cKD strains, we performed clustering analysis of the commonly upregulated genes (Fig. 4f, g). We observed a distinct trend in the expression of these genes, with most highly expressed during the EES stages (48%, clusters 1 and 4), particularly in EES5 (27%, cluster 4) and the unsporulated oocyst stage (26%, clusters 3 and 6) (Fig. 4g). Among the upregulated genes, 73 gametocyte-specific genes were identified manually based on their annotations and domains involved in axonemal cytoskeleton and intraflagellar transportation (Supplementary fig. 6a). These genes are primarily involved in the formation of male gamete flagellar axoneme structures, as well as male gamete motor proteins such as kinesin and dynein. Hapless 2 (HAP2) is a male gamete-specific fusion factor conserved across species and essential for gamete fusion and subsequent fertilization39,40. Similar to the effects observed with MORC knockdown or HDAC3 inhibition41, HAP2 expression was upregulated following the depletion of TgSNF2b and TgSNF2a. In contrast, few female gamete-related genes were identified, with only six upregulated serine protease subtilisin genes (Supplementary Fig. 6a), which are responsible for processing tyrosine-rich proteins during gametocyte development in Eimeria tenella42,43.
The major membrane-associated T. gondii family A-E proteins and SAG-related surface (SRS) proteins are typically widely expressed but restricted to the merozoites stage38,44. In our study, 34.8% (31/89, P = 0.0043) of the family A-E proteins and 34% (42/123, P = 2.41E-6) of SRS proteins were co-upregulated in the cKD strains (Supplementary Fig. 6b, c). Additionally, TgGRA82, TgGRA81, TgGRA80, and TgGRA11b are well-established dense granule proteins (GRAs) that are specifically expressed during the merozoite stage, their transcripts are upregulated upon knockdown of TgAP2XII-1 and TgAP2XI-29. In our study, after the knockdown of TgSNF2b or TgSNF2a, all of these proteins, except TgGRA81, were significantly upregulated (Supplementary Fig. 6d). These findings indicate that deletion of TgSNF2b or TgSNF2a triggers transcriptional activation of a subset of pre‑sexual stage genes in the parasite. Notably, however, most of these genes were only modestly upregulated and did not reach the expression levels characteristic of the EES stage (Supplementary Fig. 6a–c).
In addition to the large number of upregulated genes, we identified 743 genes that were significantly co-downregulated following the knockdown of TgSNF2b and TgSNF2a, including 57 genes encoding IMC proteins (Fig. 4h). Among these downregulated IMC proteins, more than 10 are known to localize to daughter tachyzoites, including IMC29, IMC30, IMC31, IMC34, IMC36, IMC43, IMC44, IMC6, BCC4, ISP1, and ISP245,46,47,48,49,50. Notably, eight proteins (IMC29, IMC30, IMC31, IMC34, IMC36, IMC43, IMC44, and BCC4) are specifically localized to the IMC body of daughter buds45,46,47,50. IMC29, IMC43, and IMC44 are critical components of the early daughter bud assembly complexes and are essential for proper IMC assembly during endodyogeny. Parasites depleted of IMC43 or IMC29 exhibit various replication defects, including asynchronous division and the formation of more than two daughter buds per cell, indicative of severe dysregulation of endodyogeny45,46,47,50. Notably, our results showed that in TgSNF2b-mAID parasites, the transcription levels of these eight daughter bud-specific IMC proteins were lower after 72 h of IAA treatment compared to 24 h (Fig. 4h, Supplementary data 1). These findings suggest that the downregulation of these daughter bud IMC proteins may contribute to the abnormal daughter bud formation observed in parasites following TgSNF2b and TgSNF2a knockdown.
Following TgSNF2b and TgSNF2a knockdown, 40 rhoptry (neck) proteins (ROPs/RONs), 12 GRAs, and 7 microneme proteins (MIC) were significantly downregulated (Fig. 4i, Supplementary Fig. 6d). Notably, the downregulated rhoptry proteins included key tachyzoite virulence factors ROP5, ROP17, and ROP18. These three ROP kinases are known to form complexes that synergistically regulate acute virulence in mice51. Additionally, several other downregulated ROP genes, including ROP26, ROP28, and ROP38, play critical roles during chronic infection. Mutants lacking these ROP genes exhibit a significant reduction in cyst burden, highlighting their importance in establishing and maintaining persistent infection52.
In summary, our findings demonstrate that after 24 h of IAA treatment, TgSNF2b-mAID and TgSNF2a-mAID strains display dysregulated gene expression, characterized by repression of tachyzoite-specific genes normally expressed at this stage and inappropriate activation of certain stage-specific genes associated with later developmental phases.
Depletion of TgSNF2b does not induce stage conversion
To further investigate whether TgSNF2b knockdown induces a transition from tachyzoite to merozoite, we performed immunofluorescence staining using TgIMC7/TgGRA82 endogenous tagging strains (Supplementary Fig. 5d–f). In both tachyzoites and merozoites, TgIMC7 is localized to the periphery of the maternal parasite, whereas TgIMC1 is present in both the mother and daughter cytoskeletons. Importantly, TgIMC7 is positive in polyploid meronts but completely absent in fully mature merozoites53. The results revealed several distinct patterns of TgIMC7 localization within a single PV after TgSNF2b knockdown. In non-dividing parasites, TgIMC7 co-localized with TgIMC1, whereas in parasites undergoing endopolygeny-like division, TgIMC7 was localized in a ring around the maternal parasite (Fig. 5a). However, we did not observe a complete lack of TgIMC7 expression across the entire vacuole.
a Characterization of the expression pattern of TgIMC7 after TgSNF2b knockdown by immunostaining with anti-TgIMC1 and anti-TgIMC7 antibodies. b–e TgGRA82 and TgSAG1 was expressed in TgSNF2b knockdown parasite. TgSNF2b-mAID::TgGRA82-4Ty strain was treated with IAA for 0, 3 and 4 days, and was then stained for anti-Ty and anti-TgIMC1 (b) or anti-Ty and anti-TgSAG1 (d) antibodies. f TgSNF2b knockdown does not induce parasite differentiation into bradyzoite. TgSNF2b-mAID parasites were treated with or without IAA for 4 days in normal condition, and then the parasites were stained by anti-TgGAP45 and DBL. g TgSNF2a-mAID and TgSNF2b-mAID strains were treated with IAA for indicated times, and were then subjected to Periodic Acid-Schiff (PAS) staining and IFA with anti-TgIMC1 antibody (for more detailed images please see Supplementary Fig. 7). The positive and negative rate of PAS staining was recorded (h). Data represents the mean ± SEM of three independent experiments, and unpaired student’s t-test (two-tail) was used for statistics.
From a morphological perspective, tachyzoites are crescent-shaped, while merozoites are more elongated. After TgSNF2b and TgSNF2a knockdown, maternal parasites became rounded and enlarged, but non-dividing parasites did not exhibit the elongated morphology typical of merozoite (Fig. 2a, c, e, g). These preliminary findings suggest that although transcriptomic data indicate an up-regulation of several merozoite-associated genes, the TgSNF2b cKD parasites may not fully resemble mature merozoites.
Next, we observed that after IAA treatment, the merozoite marker TgGRA82 became positive with the percentage of TgGRA82+ parasites increasing over time (Fig. 5b, c). Specifically, TgSNF2b knockdown parasites showed 56 and 58% positivity for TgGRA82 on days 3 and 4 (Fig. 5c), respectively. Surprisingly, even after 7 days of IAA treatment, the tachyzoite marker TgSAG154 remained positive in all parasites (Fig. 5d, e). Notably, these TgGRA82+ parasites also retained TgSAG1 positivity. This result, consistent with the TgIMC7 staining, suggests that the knockdown strain remained in the tachyzoite stage. Therefore, these data show that loss of TgSNF2b leads to limited upregulation of merozoite-specific genes, while tachyzoites display cell-cycle defects without undergoing conversion to merozoites.
To further assess whether TgSNF2b loss induces bradyzoite formation, we conducted immunofluorescence staining using bradyzoite-specific marker. However, we were unable to detect Dolichos biflorus lectin (DBL, cyst wall-specific marker) positive PVs in the parasites after 4 days of IAA treatment (Fig. 5f), indicating that the TgSNF2b cKD strain did not form bradyzoites.
Depletion of TgSNF2b and TgSNF2a results in starch accumulation
In T. gondii, amylopectin is abundantly present in bradyzoites, sporozoites, macrogametocytes, and oocysts, whereas it is not found in microgametocytes and rare in tachyzoites55,56. In the case of merozoites, amylopectin is rarely observed in early merozoites but is largely detected in fully matured merozoites57.
Unexpectedly, after treating TgSNF2b-mAID and TgSNF2a-mAID parasites with IAA for 4 days, we observed the presence of numerous amylopectin-like granules within the parasites. To further characterize this process, we performed PAS staining to dynamically monitor starch accumulation. During the first 1- 3 days of IAA treatment, PAS staining results for TgSNF2b-mAID and TgSNF2a-mAID parasites were consistent with the untreated group, showing minimal or no PAS-positive granules (Fig. 5g, h). However, after 4 days of IAA treatment, small PAS-positive granules were clearly observed in the parasites, with positivity rates of 18 and 27% (Fig. 5g, h; Supplementary fig. 7a, b), respectively. By day 6, the PAS positivity rates increased to 31 and 35% for the TgSNF2b-mAID and TgSNF2a-mAID strains (Fig. 5 h), respectively. The accumulated amylopectin was also observed in the TEM section after TgSNF2b KD (Fig. 2k).
TgCDPK258, TgPP159, and protein phosphatase 2A60 are known key regulators of starch metabolism in T. gondii, and their downregulation has been shown to lead to starch accumulation. However, in our study, these genes were not downregulated in the cKD parasites. Interestingly, some enzymes involved in amylopectin metabolism were differentially expressed after TgSNF2b or TgSNF2a knockdown. The significant upregulated disproportionating enzyme (TgME49_271210), which has been reported to contribute to both the synthesis and degradation of amylopectin61,62. In contrast, alpha amylase (TGME49_246690), a known enzyme involved in amylopectin degradation63, was significantly downregulated. Alpha amylase has been shown to be phosphorylated by TgCDPK2, a modification critical for its activity55,58. The differential expression of these genes in both the cKD strains may partially explain the accumulation of amylopectin in these parasites.
TgSNF2b and TgSNF2a are recruited to the promoters of T. gondii genes
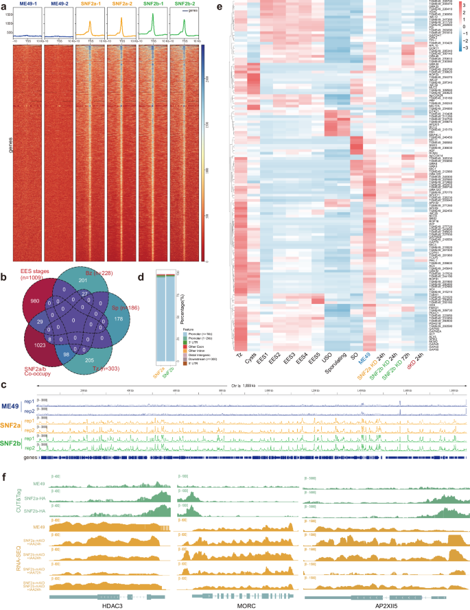
As chromatin remodelers play a crucial role in nucleosome restructuring, the genomic regions of TgSNF2b and TgSNF2a recruitment were investigated using the CUT&Tag assay with HA-tagged parasites (Fig. 6a). After integrating the results from the biological replicates (Supplementary fig. 8a, b), we identified 1752 and 1608 peaks corresponding to genes associated with TgSNF2b and TgSNF2a, respectively (defined as peaks located within ≤2 kb upstream of the promoters). Remarkably, approximately 70% of the peaks for TgSNF2b and TgSNF2a overlapped (Fig. 6b), with a high degree of consistency in their genomic occupancy patterns (Fig. 6c). More than 90% of the peaks were located in gene promoter regions of the genome (Fig. 6d), suggesting a potential role in regulating chromatin architecture and gene transcription.
a Heatmap and profile analysis of the CUT&Tag peak intensity for TgSNF2a and TgSNF2b. b Venn plot shows the overlapped genes targeted by TgSNF2a/TgSNF2b and stage-specific genes ((Bz, Sp, and Tz denote bradyzoite-, sporozoite-, and tachyzoite-specific genes, respectively). c IGV screenshot showing highly consistent CUT&Tag peak distribution of TgSNF2a and TgSNF2b in T. gondii Chromosome Ia. d peak distributions onto different T. gondii genomic features. e Heatmap depicting significantly downregulated genes whose promoters are co-occupied by TgSNF2a and TgSNF2b. f IGV screenshots show interested genes whose promoters were occupied by both TgSNF2a and TgSNF2b.
Among the gene promoters co-enriched by TgSNF2b and TgSNF2a, we identified a substantial number of organelle-associated genes according to hyperLOPIT data64, including 50 ribosomal genes (P = 3.52E-16), 39 IMC (P = 0.0016), 72 GRA (P = 0.00063), 22 ROP (P = 0.089), and 23 MIC genes (P = 0.012, Supplementary data 1). Of these 156 GRA/IMC/ROP/MIC genes, 48 were commonly differentially expressed following the knockdown of TgSNF2b or TgSNF2a, with 90% of these genes being downregulated (Fig. 6e). Notably, 31% of these genes are known tachyzoite-specific, whereas genes specific to all other life-cycle stages collectively represent only 6%. However, only 1 ribosomal gene was commonly differentially expressed. These findings suggest that TgSNF2b and TgSNF2a cooperatively promote the expression of these organelle-related genes in tachyzoites.
Although TgSNF2b and TgSNF2a co-localize at the promoter regions of 1186 genes, only 239 genes were found to be commonly differentially expressed following their knockdown, with 104 genes upregulated and 135 downregulated (Fig. 6e). Among these, only 29 genes (3%) were specific to the EES stages, whereas 98 genes (32%) were tachyzoite-specific (Fig. 6b, e). Given the significant upregulation of many EES-specific genes after TgSNF2b and TgSNF2a knockdown, these findings imply that the regulation of EES gene by TgSNF2b and TgSNF2a may be through indirect mechanisms. This hypothesis is supported by the observation that TgSNF2b and TgSNF2a are co-enriched at the promoters of several master regulators of merozoite-specific genes, including MORC, HDAC35, AP2XI-29,10, AP2XII-513 (Fig. 6f), and the EES-specific transcription factor AP2IV-2. However, among these, only AP2XII-5 was downregulated only after 72 h of TgSNF2b knockdown. Additionally, TgSNF2b was uniquely enriched at the promoters of EES-specific AP2IV-2 and AP2III-1, both of which were upregulated following TgSNF2b knockdown. Notably, the key master regulators MORC and HDAC3, which are co-targeted by TgSNF2b and TgSNF2a, did not exhibit differential expression following the knockdown of these genes (Fig. 6f). These results suggest that, although TgSNF2b and TgSNF2a co-target genes such as MORC, HDAC3, and AP2XI-2, additional unidentified factors (maybe other chromatin remodelers) may collaborate with these chromatin remodelers to regulate the expression of these key regulators.
TgSNF2b cooperates with TgSNF2a and interacts with MORC
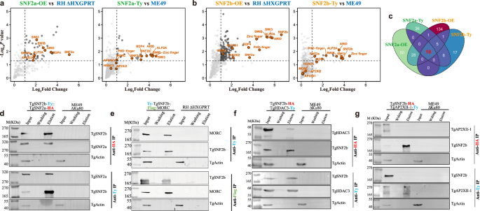
In higher eukaryotes, SWI/SNF remodelers typically assemble into two to three distinct complexes, each harboring only one catalytic ATPase subunit16,65. To define the composition of the T. gondii SWI/SNF complex, we performed immunoprecipitation (IP) experiments using both overexpression and endogenous-tagging parasite lines of TgSNF2a and TgSNF2b (Supplementary Fig. 5g–i), followed by quantitative Astral DIA proteomic analysis. Proteins showing greater than two-fold enrichment were analyzed, resulting in the identification of 10 shared interacting proteins across both endogenous-tagged and overexpressed lines for TgSNF2a and TgSNF2b (Fig. 7a–c, Supplementary data 2). Notably, eight of these proteins were localized to nuclear chromatin based on hyperLOPIT data64. Among the significantly enriched proteins were conserved SWI/SNF complex subunits, including SWIB (TGME49_248120), ARID (TGME49_246170), SWI3 (TGME49_286920), and the actin-like protein ALP2a (TGME49_258050). Additionally, BDP4 (TGME49_306460) and a hypothetical protein (TGME49_229790) were also robustly enriched (Fig. 7a, b; Supplementary data 2), suggesting that these proteins may join the conserved subunits in constituting the SWI/SNF complex in T. gondii. Further forward and reverse co-immunoprecipitation (Co-IP) experiments, using TgSNF2a and TgSNF2b dual tagged strain (Supplementary Fig. 1d, e), confirmed a direct interaction between these two proteins (Fig. 7d). These findings suggest that TgSNF2a and TgSNF2b either function within a single SWI/SNF complex or, alternatively, assemble into separate complexes with conserved subunits that function cooperatively.
Volcano plots showing protein enrichment of TgSNF2a (a) and TgSNF2b (b) immunoprecipitates. Immunoprecipitation was performed using both C-terminally tagged parasite lines (SNF2b-Ty and SNF2a-Ty) and N-terminally tagged overexpression lines (SNF2b-OE and SNF2a-OE, generated in the RHΔHXGPRT background with promoter replacement, see Supplementary fig. 5g-i). The immunoprecipitation eluates were detected by Astral DIA based proteomics, and protein fold changes were calculated relative to their respective parental strains. Interested proteins were indicated, and the black dashed lines represent a cutoff of log2fold change > 1 and P < 0.05. Data was analyzed with MSstats using a linear model (two-sided tests). Detailed data was shown in Supplementary data 2. c Venn diagram of IP-MS hits obtained from endogenous-tagged and overexpression strains of TgSNF2a and TgSNF2b. Full details of the ten proteins common to all four datasets are provided in Supplementary data 2. d-g Forward and reciprocal co-immunoprecipitation analysis of protein interactions. Dual tagged strains TgSNF2b-Ty::TgSNF2a-HA (d), Ty-TgSNF2b::Flag-MORC (e), TgSNF2b-HA::HDAC3-Ty (f), and TgSNF2b-HA::TgAP2XII-1-Ty (g) were lysed and subjected to IP with anti-HA, anti-Ty, or anti-Flag antibodies as indicated. Then, the input, washing, and elution fractions were examined by western blot using anti-HA, anti-Ty, anti-Flag or anti-Actin antibodies. These experiments were repeated independently twice with similar results; representative images are shown.
To further validate these findings, we constructed a conditional double-knockdown (dKD) strain, TgSNF2b-mAID::TgSNF2a-mAID, by inserting a mAID-4Ty tag at the C-terminus of the TgSNF2b gene in the TgSNF2a knockdown strain (Supplementary Fig. 1d, e). Upon simultaneous depletion of TgSNF2a and TgSNF2b, the parasites exhibited phenotypes similar to the single-knockdown strains, including defects in growth, invasion, and intracellular replication (Supplementary Fig. 9a–e). Following IAA treatment for 3 to 6 days, the proportion of multinucleated parasites increased progressively to 38, 74, 70, and 82% (Supplementary Fig. 10a, b), respectively, while the percentage of parasites exhibiting multiple daughter buds rose to 29, 53, 65, and 62% (Supplementary Fig. 10c, d), respectively. Intriguingly, starting at day 4 of IAA treatment, the proportion of multinucleated parasites with enlarged nuclei increased significantly, reaching 24%, 38%, and 39% on days 4, 5, and 6 (Supplementary Fig. 10b), respectively. Notably, these enlarged nuclei appeared irregular, resembling clusters of incompletely separated nuclei, indicative of incomplete karyokinesis. Additionally, the proportion of parasites with multiple apicoplasts and centrosomes in the dKD strain was comparable to that observed in the TgSNF2b single knockdown (Supplementary Fig. 10e–h). Interestingly, PAS-positive amylopectin granules accumulated more significantly in the dKD strain (Supplementary Figs. 7c, 10i).
Transcriptomic analysis of the dKD strain after 24 h of IAA treatment revealed high similarity in DEGs compared to the single-knockdown strains, with Pearson correlation coefficients of 0.86 and 0.85 relative to TgSNF2a and TgSNF2b knockdown (Supplementary Fig. 11a, b) respectively. These results indicate that TgSNF2a and TgSNF2b function cooperatively.
Previous studies demonstrated that AP2XII-1 and AP2XI-2 form a complex at DNA promoter regions, recruiting HDAC3 and MORC to repress merozoite-specific gene expression9. Intriguingly, our IP-MS analysis of TgSNF2b-OE parasites revealed significant enrichment of AP2XII-1 (log2FC = 2.07, P = 0.0056) and AP2XI-2 (log2FC = 2.14, P = 0.030), whereas other components of this complex, MORC and HDAC3, showed only marginal enrichment (log2FC < 1, Fig. 7a, b). In contrast, AP2XII-1 complex proteins, including AP2XI-2, MORC, and HDAC3, were detected only at low abundance in IPs from endogenous tagged TgSNF2b-Ty parasites (Fig. 7b, right panel). For TgSNF2a, AP2XI-2 was significantly enriched in the TgSNF2a-OE strain (log2FC = 1.76, P = 0.046, Fig. 7a), while the remaining complex subunits were undetectable or present only at low abundance in the TgSNF2a-Ty IP (Fig. 7a).
To further clarify the interaction between the SWI/SNF complex and the AP2XI-2-AP2XII-1-MORC-HDAC3 complex, we generated dual-tagged strains. Specifically, MORC was overexpressed in the TgSNF2b-OE strain, and HDAC3 and AP2XII-1 were endogenously tagged in the TgSNF2b-Ty background (Supplementary Fig. 5j–m). Reciprocal Co-IP experiments consistently detected MORC and HDAC3 in eluates from TgSNF2b IPs (Fig. 7e, f). Conversely, TgSNF2b was detected following IP of HA-tagged MORC or HDAC3 (Fig. 7e, f). Notably, however, AP2XII-1was not observed in TgSNF2b IP eluates, and TgSNF2b was also undetectable in IP eluates of AP2XII-1 (Fig. 7g). Together, these findings demonstrate direct interactions between TgSNF2b and both MORC and HDAC3, but not AP2XII-1/AP2XI-2 heterodimers. Thus, the SWI/SNF complex in T. gondii may functionally synergize with MORC-HDAC3 to regulate chromatin structure and gene transcription.
SWI/SNF complex disruption reduces chromatin accessibility
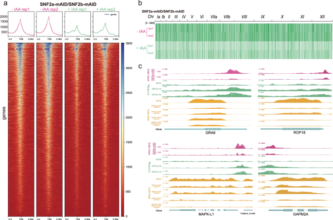
From malaria parasites to mammalian cells, the SWI/SNF complex functions as a gene activator by altering nucleosome positions through either nucleosome sliding or histone eviction at gene promoters22,66. Given that disruption of the core subunits of the SWI/SNF complex resulted in widespread gene expression changes in T. gondii, we hypothesized that the chromatin accessibility of the parasite might also be affected. To test this, ATAC-seq was performed to analyze chromatin accessibility before and after the disruption of the SWI/SNF complex.
Open chromatin regions were significantly enriched at promoter regions upstream of transcription start sites (TSS) in both treated and untreated parasites (Fig. 8a; Supplementary Fig. 8c, d). However, upon dKD of TgSNF2a and TgSNF2b, open chromatin profile at these promoter regions decreased significantly across the entire genome of T. gondii (Fig. 8a, b). Annotation of genomic regions with significantly altered chromatin accessibility following dKD, we identified 455 gene promoters ( ≤ 2 kb) located within these regions. Among these genes, more than 98% exhibited decreased chromatin accessibility, including 24 rhoptry proteins (P = 2.26E-08), 44 dense granule proteins (P = 6.35E-17), 14 IMC proteins (P = 0.00040), and 14 microneme proteins (P = 8.04E-07, Supplementary data 1). Interestingly, a substantial proportion of these genes were tachyzoite-specific (18%, P = 4.82E-24) (Supplementary data 1). These genes included key virulence factors51 such as ROP5, ROP17, and ROP18, as well as critical components of the invasion-related moving junction complex67, such as RON4, RON4L1, RON5, and RON8 (Fig. 8c). These proteins play crucial roles in processes such as secretion, adhesion, invasion, and egress during the tachyzoite stage. These findings indicate that the SWI/SNF complex is critical for maintaining chromatin accessibility at promoters of key tachyzoite-specific genes, thereby regulating the expression of genes essential for parasite virulence and lifecycle progression.
a Heatmap and profile analysis of ATAC-seq peak intensity in double knockdown strain treated with IAA or vehicle for 48 h. b IGV overview of the ATAC-seq peak intensity on the chromosomes of T. gondii with/without TgSNF2a and TgSNF2b degradation. c IGV screenshots show integrated open chromatin, CUT&Tag and gene transcription information of interested genes.
Although many EES genes were upregulated following the loss of TgSNF2a and TgSNF2b, only 27 EES gene promoters exhibited significant changes in chromatin accessibility (Supplementary data 1). Combined with the CUT&Tag results, these findings suggest that the upregulation of most EES genes is indirectly regulated by TgSNF2a and TgSNF2b, potentially through MORC and other transcription factors. We identified 16 ApiAP2 transcription factors whose promoter regions exhibited significantly reduced chromatin accessibility following TgSNF2a and TgSNF2b depletion. These include MORC interacting (AP2III-2, AP2XII-2 and AP2XII-5) and EES-, merozoite- or sporozoite-specific ApiAP2s (AP2IX-1, AP2IX-3, AP2VIIa-1, AP2X-8 and TGME49_215895) (Supplementary data 1). Notably, the loss of AP2XII-2 or AP2XII-5 has been shown to result in the upregulation of numerous EES genes13,14. These results highlight the indirect role of TgSNF2a and TgSNF2b in modulating EES gene expression through their influence on key transcription factors.
TgMAPK-L1 is an S/M-phase kinase at the pericentriolar matrix that governs duplication of the centrosome cores. Loss of TgMAPK-L1 causes centrosome overduplication, decoupling of karyokinesis from cytokinesis, and aberrant multi-nucleated and multi-budded phenotype36. Our data show specific enrichment of TgSNF2a and TgSNF2b at the TgMAPK-L1 promoter; knockdown of these ATPases significantly reduces chromatin accessibility at this promoter and is associated with decreased TgMAPK-L1 transcription (Fig. 8c). Collectively, these results suggest that downregulation of TgMAPK-L1 following loss of TgSNF2a and TgSNF2b may contribute to the cell-cycle dysregulation.
Discussion
The SWI/SNF complex is conserved across species and was first identified in yeast16,66. In apicomplexan parasites, the SWI/SNF complex has been shown to specifically create NFRs at male gametocyte-specific gene promoters, thereby activating the expression of male gametocyte genes22. Despite its conserved nature across species, the specific functions of the SWI/SNF complex in T. gondii remain poorly understood. Therefore, this study focuses on characterizing the core ATPase subunits of the remodeler and analyzing its role played in T. gondii biology.
SWI/SNF usually operates through three coordinated modules: (i) a motor module that hydrolyzes ATP to translocate DNA; (ii) an Actin-related protein (ARP) module that bridges the motor and base modules and enhances energy coupling; and (iii) a base module whose multivalent interfaces anchor the complex to the nucleosome surface, histone tails, and DNA, thereby dictating remodeling location and outcome65,66,67,68,69. This modular organization is also reflected in gene expression profiles, where the loss of subunits within the same module tends to result in similar changes in gene expression70,71. Using immunoprecipitation of TgSNF2a and TgSNF2b, we identified key components representing these four modules: TgSNF2a and TgSNF2b (catalytic ATPases), ARID, SWI3-SWIB, ALP2a, and the peripheral BDP4. These findings underscore the conservation and integrity of the SWI/SNF complex in T. gondii. Interestingly, both TgSNF2a and BDP4 were less enriched in the TgSNF2b interactome relative to other core subunits, and similarly, TgSNF2b showed lower enrichment in the TgSNF2a IP eluates. In contrast, BDP4 was more strongly enriched in the TgSNF2a-OE IP. This suggests that TgSNF2a either occupies a more peripheral position within the SWI/SNF complex or assembles with other conserved subunits into a separate complex, so that its loss only partially compromises overall SWI/SNF activity. This hypothesis is further supported by the lower frequency of division defects observed in TgSNF2a knockdown parasite. These results highlight the modular organization of the T. gondii SWI/SNF complex and suggest that TgSNF2b plays as a core component, contributing to distinct functions of the complex.
Our CUT&Tag results revealed that TgSNF2a and TgSNF2b are enriched at the promoters of many tachyzoite-specific genes, including IMC, GRA, and ROP. Disruption of the SWI/SNF complex resulted in a significant decrease in chromatin accessibility and downregulation of many tachyzoite-specific genes, consistent with its role in creating NFRs66. These findings suggest that the SWI/SNF complex acts as an activator for these tachyzoite-specific genes. However, in addition to the downregulated genes, many genes (1444) were upregulated following the knockdown of TgSNF2a and TgSNF2b, which appears to contradict its role as an activator. CUT&Tag results revealed that although TgSNF2a and TgSNF2b co-occupied the promoters of 1186 genes, only 239 genes were differentially expressed upon their deletion. Furthermore, while many stage-specific genes were upregulated following TgSNF2a and TgSNF2b knockdown, these genes were rarely directly targeted by the SWI/SNF complex. These findings suggest that TgSNF2a and TgSNF2b influence these gene expression indirectly.
Many developmentally regulated promoters in T. gondii carry both H3K9me3 and H3K14ac, forming a poised chromatin state bound by the MORC-HDAC3 repressor complex5,72. Loss of MORC opens these loci and activates these stage-specific genes5. Pachano et al.28demonstrated extensive colocalization of the ISWI remodeler ATPase TgSNF2h with MORC. Depletion of TgSNF2h disrupted MORC occupancy, causing its redistribution and altered expression of MORC-targeted developmental genes, indicating that TgSNF2h acts upstream of MORC to control its chromatin occupancy and the expression of MORC-regulated developmental genes28.
Our results showed that TgSNF2b weakly but reproducibly interacts with MORC and HDAC3, but not with the AP2XII-1/AP2XI-2 heterodimer. Genomic occupancy data reveal that 86% (1022/1185; P = 9.33×10-139) of promoter regions co-bound by TgSNF2a/TgSNF2b overlap MORC binding sites. Upon dKD of TgSNF2a and TgSNF2b, chromatin accessibility was markedly reduced in promoter regions, with 40% overlap with MORC target sites (P = 2.45×10-57). Therefore, we propose that the SWI/SNF complex in T. gondii may function similarly to ISWI complexes. In tachyzoite-specific promoters, SWI/SNF remodels chromatin by sliding or evicting nucleosomes to generate an open chromatin configuration, facilitating TF binding and robust transcriptional activation of tachyzoite genes. Concurrently, this open chromatin configuration also allows recruitment of repressive factors such as the MORC-HDAC3 complex, preventing premature expression of genes specific to later developmental stages. Loss of SWI/SNF reduces chromatin accessibility, blocking transcription factor binding and downregulating tachyzoite genes, while concurrently impairing MORC-HDAC3 recruitment, thereby releasing partial repression of stage-specific genes. Together, SWI/SNF and MORC-HDAC3 coordinate to fine-tune stage-specific transcription, although the precise molecular interactions remain to be defined further.
Upon knockdown of TgSNF2a/TgSNF2b, parasites display endopolygeny-like phenotype, which has been observed following disruption of several other genes. Notably, our results similar to the AP2XII-214, TgFBXL241 and TgSNF2L29 knockdowns, their disruptions led to the upregulation of merozoite- or gametes-specific genes, and TgFBXL2 knockdown parasites exhibited some endopolygeny division. Further ChIP-seq and co-localization analyses revealed that TgFBXL2 does not interact with chromatin and functions independently of the MORC/HDAC3 complex41. Knockdown of the ISWI core ATPase TgSNF2L caused aberrant division in 75 % of parasites. Among these, 11% underwent merogony whereas 38% displayed an out-budding pattern reminiscent of microgametocyte formation29. During out-budding, a portion of the maternal nucleus is cleaved into a nascent bud that subsequently pinches off from the mother cell. The quantity of nuclear DNA inherited by each daughter was variable and often incomplete, and some buds contained minimal or no nuclear material29. These findings highlight CRCs as key determinants of stage-specific transcriptional programs and division modes in T. gondii.
Additionally, an endopolygeny-like replication mode has been observed following the ablation of either TgOTUD3A73 or TgMAPK-L136 in T. gondii. Ablation of TgOTUD3A, a cell cycle-regulated deubiquitinase, results in approximately one-third of tachyzoites displaying atypical division patterns reminiscent of endopolygeny or merogony73. Mechanistically, TgOTUD3A deficiency causes dysregulated duplication of the bipartite centrosome, impairing centrosome-centrocone engagement and compromising spindle checkpoint activation. This disruption extends DNA replication or prompts repeated nuclear divisions beyond the canonical 2 N stage, culminating in simultaneous budding of multiple viable progeny and conferring a competitive advantage in growth73. TgMAPK-L1, a cell-cycle-dependent Ser/Thr kinase localized to the pericentrosomal matrix, is crucial for maintaining coordinated centrosome duplication and nuclear division36. Conditional disruption of TgMAPK-L1 function using a temperature-sensitive mutant demonstrated that loss of TgMAPK-L1 triggers aberrant over-replication of the centrosomal outer core, accompanied by delayed or asynchronous inner core replication. Furthermore, the absence of TgMAPK-L1 disrupted the stable linkage between the centrocone and the daughter basal ring scaffold, causing decoupling of karyokinesis and cytokinesis. Consequently, affected parasites exhibit repeated nuclear cycles or multiple asynchronous budding events, severely impairing normal replication and propagation36. Collectively, these findings indicate that TgMAPK-L1 critically enforces a stringent “once-per-cycle” restriction on centrosome duplication and coordinates the nuclear-cytoplasmic division events, thus preserving cell cycle integrity in T. gondii. In this study, we analyzed the integrity of the nucleus-centrocone-centrosome-daughter bud axis through immunofluorescence staining of MORN1, CEP250L1, Centrin1, and IMC1. Disruption of the SWI/SNF complex induced supernumerary centrosome and centrocone duplication, resulting in endopolygeny-like division defects, which phenocopies TgMAPK-L1 disruption. We further found that the TgMAPK-L1 promoter is specifically regulated by TgSNF2a and TgSNF2b, and loss of these ATPases markedly reduced chromatin accessibility at this promoter and decreased TgMAPK-L1 transcription. These findings suggest that SWI/SNF influences TgMAPK-L1 chromatin state, which may in turn contribute to parasite cell-cycle progression. Finally, SWI/SNF disruption led to pronounced downregulation of fitness coffering genes (eg. ROPs, MICs, GRAs) and a concomitant loss of parasite invasion capacity, which likely accounts for the eventual death of the parasites.
In conclusion, loss of the two SWI/SNF ATPase subunits severely impairs T. gondii growth and disrupts normal tachyzoite division. SWI/SNF ablation reduces chromatin accessibility, silences tachyzoite-specific genes, and induces ectopic expression of genes from other developmental stages possibly through altered chromatin architecture or weakened interaction with the MORC complex. These findings provide new insights into the epigenetic regulation of T. gondii stage specific genes and unveil potential avenues for innovative strategies in toxoplasmosis control.
Methods
Sequence analysis and phylogenetics
The conserved and well characterized ATPases of chromatin remodeling complex sequences from model organisms were downloaded from NCBI, including Homo sapiens, Drosophila melanogaster, Saccharomyces cerevisiae, and Arabidopsis thaliana. These sequences were served as initial query for BLAST searches against VEupathDB (https://veupathdb.org/veupathdb/app/) with a threshold of E-value < 1e-5. Multi-sequences alignment was performed by MEGA X74 software using ClustalW algorithm. A maximum likelihood phylogenetic tree was constructed using IQ-TREE 275, with 1000 replicates for branch support assessed by Approximate Likelihood Ratio Test (aLRT) and ultrafast bootstraps, respectively. The conserved domains in each sequence were searched against SMART database integrated in InterPro website (https://www.ebi.ac.uk/interpro/) with a E-value < 0.001. The resulted domain information and tree file were integrated using TBtools76.
Parasite culture, purification, and transfection
Parasites used in this study, including T. gondii ME49 ΔKu80 strain and the derivative strains, were maintained in human foreskin fibroblasts (HFFs; ATCC, Manassas, VA, USA) or African green monkey kidney (Vero) cells at 37 °C in a 5% CO2 environment as previously described. For the obtain of pure parasites, tachyzoites were mechanically released from HFFs by passage through a 27-gauge needle, followed by filtration using a 5 µm polycarbonate membrane filter. Transgenes were introduced by nucleofection (Nucleofector IIB, Lonza, Switzerland) using program T-016 with complete cytomix buffer (120 mM KCl, 0.15 mM CaCl2, 5 mM MgCl2, 10 mM K2HPO4/KH2PO4, 25 mM HEPES, 2 mM EGTA, 2 mM ATP and 5 mM glutathione, pH 7.6). The stable transformants were selected by culture in the presence of either 25 µg/ml mycophenolic acid (MPA) and 50 µg/ml xanthine, 1 µM pyrimethamine or 20 µM chloramphenicol.
Generation of transgenic T. gondii strains
The EuPaGDT library was employed to design the corresponding guide RNAs for the gene-specific CRISPR-Cas9 plasmids. Construction of the CRISPR/Cas9 vectors (pSAG1-Cas9-NLS-GFP::U6-gRNA) and donor plasmids (see details below) were achieved by seamless assembly of DNA fragments amplified from existing templates12,77 using ClonExpress® MultiS seamless cloning kit (Vazyme Biotech, Co., Ltd, Nanjing). The key DNA elements for each plasmid are described in detail where they appear below. All PCR primers used in this study (Supplementary data 3) were synthesized by Sangon Biotech (Shanghai, China).
The cKD strains were generated using T. gondii ME49 strain using a Cas9 plasmid targeting the 3’ untranslated region of the GOI together with PCR amplicons containing the mAID-3×HA-CAT-TIR1-3×Flag cassette flanked by 39 bp homology regions (Supplementary fig. 1). The degradation of the target genes was induced by 500 μM IAA (1:1000), while 0.1% ethanol was used for the control. For the overexpressing and N-terminal tagging of TgSNF2b (TgSNF2b-OE) and TgSNF2a genes (TgSNF2a-OE), their promoters were replaced with β-Tubulin promoter by co-transfection T. gondii RH HXGPRT knockout (RHΔHXGPRT-) line with a specific Cas9 plasmid targeting the upstream region and a DNA donor containing HXGPRT selection cassette and pTub-6×Ty tags with 39 bp flanks. To achieve dual overexpression of TgSNF2b and MORC, a MORC overexpression construct (CAT- pTub-3×Flag cassette flanked by 39 bp homology regions) was electroporated into the TgSNF2b-OE parasite strain. For the endogenous C-terminal tagging of IMC7, GRA82, HDAC3, and AP2XII-1, specified Cas9 plasmid and the donor DNA (containing a 4×Ty epitope tag and DHFR selection cassette) flanked by 39 bp homology regions were co-transfected into tachyzoites of TgSNF2b-mAID strains (Supplementary fig. 5). All the clonal lines were obtained by limiting dilution methods and were validated by PCR and DNA sequencing.
Immunofluorescence assay (IFA)
All IFAs were performed according to the protocol as previously reported77. Briefly, the intracellular parasites on glass coverslips at 12-well plates were fixed with 4% PFA for 1 h, and then permeabilized with 0.25% Triton X-100. After blocked with 3% bovine serum albumin (BSA) for 1 h at 37 °C, the coverslips were incubated with primary antibodies and then secondary antibodies (FITC- or Cy3-conjugated, 1:100, Proteintech, Rosemont, IL, USA) for 1 h at 37°C, respectively. More than three gentle washes with PBS were performed between each step.
The primary antibodies used for IFAs: mouse anti-HA (1:500, ABMART, China, ShangHai), rabbit anti-FLAG (1:500, huaxingbio, Beijing, China), mouse anti-Ty (1:500, BB2), rabbit anti-TgGAP45 (1:300), rabbit anti-TgIMC1 (1:300), mouse anti-TgACP (1:300, gifts from Professor Qun Liu in China Agricultural University), rabbit anti-H3K4me3 (1:400, PTM Bio, China) and rabbit anti-TgCentrin 1 antibody (1:500, gifts from Professor Shaojun Long in China Agricultural University). Nuclear DNA was stained with Hoechst 33258 (1:100, Macgene, Beijing, China). Images were obtained using a Zeiss Fluorescence Microscopy system (Zeiss, Germany), or a confocal microscope system (AX, Nikon, Japan).
Plaque assay
Plaque assays were performed to assess the general growth and fitness of parasites. Full confluent HFFs grown in 12-well plates were infected with 400 freshly harvested tachyzoites and incubated in the presence or absence of IAA (500 μM) for 10 days without disturbance. Thereafter, infected HFFs were fixed with 4% paraformaldehyde (PFA) and visualized by staining with 0.2% crystal violet solution. The plaque area was counted by pixel using Photoshop C6S software (Adobe, USA), and data were compiled from three independent experiments.
Invasion assay
The immunofluorescence-based two-color invasion assay was performed as previously described10,78. Briefly, parasites grown for 24, 48, 72 h with or without IAA were harvested. The purified fresh tachyzoites suspended in DMEM medium with or without IAA were added to HFF grown on coverslips in 12-well plates and incubated at 37 °C for 4 h. The coverslips were then fixed with 4% PFA and then immunofluorescence staining was performed by using mouse anti-TgSAG1 polyclonal antibody (1:300). The cells were then permeabilized with 0.25% TritonX-100, and all parasites were stained with rabbit anti-TgGAP45 antibody. The coverslips were further incubated with mouse secondary FITC-conjugated antibodies (1:100, Proteintech, Rosemont, IL, USA) and rabbit secondary Cy3-conjugated antibodies (1:100, Proteintech, Rosemont, IL, USA). Three biological replicates were assessed, and the two-colored parasites were counted at least 15 random fields for each replicate.
Replication assay
The efficiency of parasite proliferation was observed by intracellular replication assays. Briefly, HFF cells in 12-well plates were infected with 1 × 105 fresh tachyzoites per well and incubated for 4 h, then the extracellular tachyzoites were removed by PBS washing. After 24 h of IAA treatment, cells were fixed with 4% paraformaldehyde and then immunofluorescence staining was performed using rabbit anti-TgGAP45 antibodies (1:300) and Hoechst 33258 (1:100, Macgene, Beijing, China). The number of parasites per PV was determined by counting at least 100 vacuoles from three biological replicates.
Periodic Acid-Schiff (PAS) staining
For the visualization of amylopectin inside the parasites, the PAS staining processes were performed using the Glycogen Periodic Acid-Schiff Staining Kit (Beyotime Institute of Biotechnology, Jiangsu, China).) according to the manufacturer’s instructions. Briefly, intracellular parasites were fixed with 4% formaldehyde, permeabilized with 0.25% Triton X-100, and blocked with 3% BSA as described above. Then, the coverslips were incubated with 1% periodic acid solution for 10 min, and followed by treatment with Schiff’s reagent for 30 min after washed with distilled water. The samples were then subjected for immunofluorescence staining with specific primary and secondary antibodies as described above. The PAS signal was observed under the red fluorescence laser with Nikon AX confocal microscope system.
Western blot and immunoprecipitation
Purified parasites were lysed with RIPA lysis buffer (huaxingbio, Beijing, China) containing 1 mM PMSF protease inhibitor on ice for 30 min, then the total proteins extracts were fractionated by SDS-PAGE, and subsequently transferred onto a nitrocellulose membrane (Millipore). The membrane was blocked in 5% skim milk containing TBST buffer (Tris-buffered saline, 0.2% Tween 20) for 30 min at 37 °C, and incubation of primary and secondary antibodies was carried out for 1 h each at 37 °C. The antibodies used for western blot are mouse anti-HA (1:2000, Sigma), mouse anti-Ty (1:2000), rabbit anti-FLAG (1:2000), and HRP-conjugated goat anti-mouse/rabbit IgG (1:5000, huaxingbio, Beijing, China). ECL chemiluminescent signals were detected by Chemiluminescent Imaging Analyzer (Tanon, Shanghai, China).
Immunoprecipitations for subsequent western blotting and proteomics analyze were performed using the Protein A/G Magnetic Beads (MedChemExpress, Shanghai, China) according to the manufacturer’s instruction. Briefly, freshly purified parasites (1 ~ 5 ×108) were suspended with NP-40 lysis buffer (huaxingbio, Beijing, China) containing 1 mM PMSF protease inhibitor on ice for 45 min. Then, the supernatant was incubated with mouse anti-HA/Ty or rabbit anti-Flag conjugated protein A/G magnetic beads on a rotator at 4 °C overnight. The beads were magnetically collected, and proteins were eluted from beads by the addition of 100 µL of elution buffer after several gentle washes.
Transmission electron microscopy
Briefly, intracellular tachyzoites were treated with or without IAA for 4 days, then the cells containing zoites were treated with trypsin for 1 min at 37 °C. The harvested cell pellets were collected and fixed with fresh 2.5% glutaraldehyde (Biosharp, Hefei, China) for 30 min at 4 °C. Fixed samples were treated with 1% OsO4 in 0.1 M Phosphate Buffer (pH 7.4) for 2 h at RT. After dehydration with a serial gradient concentration of ethanol (30–100%), samples were embedded in pure resin and polymerized for 48 h at 50 °C. The ultrathin sections were sectioned with a microtome (Leica UC7, Leica, Germany), and were fixed onto the 150 meshes cuprum grids with formvar film. Finally, the sections were stained with 2% uranyl acetate and lead citrate, and observed under a Transmission Electron Microscope (HT7800, Hitachi, Japan).
MS-based proteomic analyses
Whole parasite lysates or immunoprecipitation products were digested by trypsin at 37 °C for 4 h, and the resulted peptides were detected by Vanquish™ Neo UHPLC -Astral LC/MS DIA method by using Vanquish Neo upgraded UHPLC system (Thermo) and orbitrap astral mass spectrometer (Thermo) at Beijing Novogene Technology Co., Ltd. The resulted data were searched against T. gondii database (Type II ME49 strain, ToxoDB release 68) using DIA-NN library search software. Only credible spectral peptides and proteins were retained, and FDR validation was performed to remove peptides and proteins with an FDR greater than 1%. MSstats (v4.0.1)79 was used for statistical relative quantification for proteins with >2 unique peptides. A protein with a log2 fold change (log2FC) > 1 and P-value < 0.05 was defined as an enriched protein.
RNA-Seq and data analysis
T. gondii tachyzoites ( ~ 5 × 107) of TgSNF2b-mAID, TgSNF2a-mAID and double knockdown strains were treated with either 500 μM IAA or vehicle were purified for total RNA extraction by using Trizol regent (Invitrogen). The quality and integrity of RNA were detected using Qubit Fluorometer (Life Technologies, CA, USA) and Bioanalyzer 2100 system (Agilent Technologies, CA, USA), respectively. Illumina sequencing libraries were generated using the NEB Next® Ultra™ RNA Library Prep Kit for Illumina® (NEB, USA) according to the manufacturer’s protocols. Sequencing was performed using the Illumina Novaseq 6000 platform at Novogene Co., Ltd. (Beijing, China) to generate 150 bp paired-end reads.
Raw RNA-seq reads were filtered by fastp80 with parameters: -z 4 -q 20 -u 30. The resulted clean reads were mapped to the T. gondii genome of ME49 strain (ToxoDB release 68) using Hisat281, and the read count for each gene was calculated by featureCounts82 using the sorted bam files. DEGs were calculated by R package DESeq283. Gene expression with a |Log2 fold change | >1 and adjusted p value < 0.01 was considered as significantly differentially expressed. TPM (Transcripts per kilobase million) values were calculated for each gene and used for generating clustered heatmaps. Gene clustering was performed using Mfuzz84 from the R package. The optimal number of clusters (k) was determined by integrating biological relevance and fuzzy clustering evaluation metrics, including Partition Coefficient, Partition Entropy, Fuzzy Silhouette Index and Within-Cluster Sum of Squares.
CUT&Tag and data analysis
The CUT&Tag experiments were performed by using NovoNGS CUT&Tag 4.0 High-Sensitivity Kit for Illumina (Novoprotein, Suzhou, China) as previously described77. Briefly, freshly purified tachyzoites (1 × 107) were crosslinked with 1% formaldehyde for 10 min, then were bound to activated concanavalin A beads (10 μL/sample) and incubated for 10 min at room temperature. The mixture was resuspended and incubated with primary antibody (1:50, mouse anti-HA) at 4 °C overnight, and followed by secondary antibody (1:100, goat anti-mouse IgG) for 1 h at room temperature. The parasites were then resuspended with pAG-Transposome buffer and incubated for 1 h at room temperature on a rotator. Tagmentation was stopped by MgCl2 treatment and DNA extraction was performed using DNA extract beads (Novoprotein, Suzhou, China). Illumina sequencing libraries were generated by PCR amplification using specific adapters according to the manufacturer’s recommendations. Sequencing of the CUT&Tag libraries was performed using the Illumina Novaseq 6000 platform (Beijing Novogene Technology Co., Ltd).
The paired-end reads were filtered and then aligned to the T. gondii ME49 reference genome using Bowtie285 (v.2.1.0) with tutorial-recommended parameters: --end-to-end --very-sensitive --no-mixed --no-discordant --phred33 -I 10 -X 700. The unmapped reads and PCR duplicates were removed from the sorted bam files using Samtools86 and Picard tools (https://broadinstitute.github.io/picard/). The filtered reads were then employed to identify CUT&Tag peaks using MACS287 with a cutoff P value of 10-4. The overlapped peaks in the two biological replicates were identified by the Irreproducibility Discovery Rate (IDR)88. Final peaks were annotated against T. gondii reference genome in ToxoDB (release 68). The last bam files of CUT&Tag peaks and RNA-seq reads were normalized to RPKM with a resolution of 10 bp bin size and transformed into bigwig files for direct visualization in IGV (Integrative Genomics Viewer)89.
Assay for transposase accessible chromatin with high-throughput sequencing (ATAC-seq) and data analysis
The double knockdown strain TgSNF2a-mAID/TgSNF2b-mAID were treated with either 500 μM IAA or vehicle for 48 h, and were purified for ATAC-seq analysis by using Hyperactive ATAC-Seq Library Prep Kit for Illumina (TD711-02, Vazyme, China). Briefly, fresh tachyzoites were resuspended with 50 μL cold Lysis Buffer (containing 0.1% NP40, 0.1% Tween20, 0.01% Digitonin) and incubated for 5 min on ice. Then, the supernatants were removed by centrifugation and the pellets were resuspended in 50 μL transposition reaction mix buffer (containing 0.1% Tween20, 0.01% Digitonin, 1×TTBL, 0.1% TTE Mix V50) at 37 °C for 30 min with gentle mix. The reactions were terminated by addition of 5 μL STOP buffer, and the released DNA fragments were extracted by ATAC DNA Extract Beads in the kits and eluted with Nuclease-free ddH2O. The ATAC-seq library was constructed by PCR amplification using N5 and N7 adapters, and then subjected for sequencing by Illumina Novaseq 6000 platform (Beijing Novogene Technology Co., Ltd).
The paired-end clean reads were mapped to T. gondii ME49 reference genome using Bowtie285 (v.2.1.0) with parameters: --no-mixed --no-discordant --very-sensitive -X 2000. The unmapped reads and PCR duplicates were removed from the sorted bam files using Samtools86 and Picard tools (https://broadinstitute.github.io/picard/). The open chromatin peaks were called by MACS287 with parameters: --nomodel --shift -100 --extsize 200, the default q-value < 0.05 was used as the cut-off. The overlapped peaks in the two biological replicates were identified by the IDR88. Final peaks were annotated against T. gondii reference genome in ToxoDB (release 68). Different peaks between treated and untreated groups were identified by DiffBind package90 using algorithm of DESeq2, and the peaks with |fold change | ≥ 1 and FDR < 0.05 were defined as significantly different.
Statistics and reproducibility
Data analysis was performed using GraphPad Prism 9 (San Diego, CA, USA) and R scripts. Sample size was determined based on similar experiments published in previous literature. All experiments were performed in independent biological replicates as described for each experiment in the manuscript. All IFAs and western blots were independently repeated at least twice, and similar results were obtained. Only representative images were shown. Statistical data are expressed as mean value ± SEM. Statistical significance in plaque assay, invasion, proliferation, and egress was evaluated by two-tailed unpaired t-tests or two-way ANOVA using GraphPad Prism. Fisher’s exact test was performed to evaluate the statistical significance of enrichment for specific gene sets.
Reporting summary
Further information on research design is available in the Nature Portfolio Reporting Summary linked to this article.
Data availability
Raw sequencing data and processed data for RNA-seq, CUT&Tag experiments and ATAC-seq are available in the NCBI GEO database under the accession number GSE287537. The mass spectrometry proteomics data of the interactomes have been uploaded to ProteomeXchange under an accession number of PXD060237 and PXD064041. Other RNA-Seq data analyzed in this study are publicly available from ToxoDB, as indicated in figure legends. All data are included in the article or the Supplementary Information. Source data are provided with this paper.
References
Montoya, J. G. & Liesenfeld, O. Toxoplasmosis. Lancet 363, 1965–1976 (2004).
Blader, I. J., Coleman, B. I., Chen, C. T. & Gubbels, M. J. Lytic cycle of Toxoplasma gondii: 15 years later. Annu Rev. Microbiol. 69, 463–485 (2015).
Francia, M. E. & Striepen, B. Cell division in apicomplexan parasites. Nat. Rev. Microbiol. 12, 125–136 (2014).
Dubey, J. P. History of the discovery of the life cycle of Toxoplasma gondii. Int J. Parasitol. 39, 877–882 (2009).
Farhat, D. C. et al. A MORC-driven transcriptional switch controls Toxoplasma developmental trajectories and sexual commitment.Nat. Microbiol. 5, 570–583 (2020).
Moissiard, G. et al. MORC family ATPases required for heterochromatin condensation and gene silencing. Science 336, 1448–1451 (2012).
Zhong, Z. et al. MORC proteins regulate transcription factor binding by mediating chromatin compaction in active chromatin regions. Genome Biol. 24, 96 (2023).
Kim, H. et al. The gene-silencing protein MORC-1 topologically entraps DNA and forms multimeric assemblies to cause DNA compaction. Mol. Cell 75, 700–710. e706 (2019).
Antunes, A. V. et al. In vitro production of cat-restricted Toxoplasma pre-sexual stages. Nature 625, 366–376 (2024).
Wang, J. et al. The transcription factor AP2XI-2 is a key negative regulator of Toxoplasma gondii merogony. Nat. Commun. 15, 793 (2024).
Fan, F., Xue, L., Yin, X., Gupta, N. & Shen, B. AP2XII-1 is a negative regulator of merogony and presexual commitment in Toxoplasma gondii. mBio 14, e01785–01723 (2023).
Jiang, Y., Shi, Y., Xue, Y., Hu, D. & Song, X. AP2XII-1 and AP2XI-2 suppress schizogony gene expression in Toxoplasma gondii. Int J. Mol. Sci. 25, 5527 (2024).
Xue, L. et al. A novel nuclear protein complex controlling the expression of developmentally regulated genes in Toxoplasma Gondii. Adv. Sci. 12, e2412000 (2024).
Srivastava, S., Holmes, M. J., White, M. W. & Sullivan, J.rW. J. Toxoplasma gondii AP2XII-2 contributes to transcriptional repression for sexual commitment. mSphere 8, e00606–e00622 (2023).
Srivastava, S., White, M. W. & Sullivan, W. J. Jr Toxoplasma gondii AP2XII-2 contributes to proper progression through S-Phase of the cell cycle. mSphere 5, e00542–00520 (2020).
Clapier, C. R. & Cairns, B. R. The biology of chromatin remodeling complexes. Annu Rev. Biochem 78, 273–304 (2009).
Zhou, C. Y., Johnson, S. L., Gamarra, N. I. & Narlikar, G. J. Mechanisms of ATP-dependent chromatin remodeling motors. Annu Rev. Biophys. 45, 153–181 (2016).
Hauk, G. & Berger, J. M. The role of ATP-dependent machines in regulating genome topology. Curr. Opin. Struct. Biol. 36, 85–96 (2016).
Hargreaves, D. C. & Crabtree, G. R. ATP-dependent chromatin remodeling: genetics, genomics and mechanisms. Cell Res. 21, 396–420 (2011).
Kalamuddin, M. et al. MYST regulates DNA repair and forms a NuA4-like complex in the malaria parasite Plasmodium falciparum. mSphere 9, e00140–00124 (2024).
Hughes, K. et al. A novel ISWI is involved in VSG expression site downregulation in African trypanosomes. EMBO J. 26, 2400–2410 (2007).
Kaneko, I., Nishi, T., Iwanaga, S. & Yuda, M. Differentiation of Plasmodium male gametocytes is initiated by the recruitment of a chromatin remodeler to a male-specific cis-element. Proc. Natl. Acad. Sci. USA 120, e2303432120 (2023).
Nishi, T., Kaneko, I., Iwanaga, S. & Yuda, M. PbARID-associated chromatin remodeling events are essential for gametocyte development in Plasmodium. Nucleic Acids Res 52, 5624–5642 (2024).
Vellmer, T. et al. A novel SNF2 ATPase complex in Trypanosoma brucei with a role in H2A. Z-mediated chromatin remodelling. PLoS Pathog. 18, e1010514 (2022).
Wang, W.-F. & Zhang, Y.-L. PfSWIB, a potential chromatin regulator for var gene regulation and parasite development in Plasmodium falciparum. Parasit. Vectors 13, 1–15 (2020).
Sullivan, W. J. et al. Molecular cloning and characterization of an SRCAP chromatin remodeling homologue in Toxoplasma gondii. Parasitol. Res 90, 1–8 (2003).
Rooney, P. J., Neal, L. M. & Knoll, L. J. Involvement of a Toxoplasma gondii chromatin remodeling complex ortholog in developmental regulation. PLoS One 6, e19570 (2011).
Pachano, B. et al. An ISWI-related chromatin remodeller regulates stage-specific gene expression in Toxoplasma gondii. Nat. Microbiol 10, 1156–1170 (2025).
Zhu, Y. et al. Regulation of the developmental programs in Toxoplasma by a novel SNF2L-containing chromatin remodeling complex. Nat. Commun. 16, 5757 (2025).
Bao, Y. & Shen, X. INO80 subfamily of chromatin remodeling complexes. Mutat. Res. 618, 18–29 (2007).
Sidik, S. M. et al. A genome-wide CRISPR screen in Toxoplasma identifies essential Apicomplexan genes. Cell 166, 1423–1435 (2016).
Brown, K. M., Long, S. & Sibley, L. D. Plasma membrane association by N-acylation governs PKG function in Toxoplasma gondii. mBio 8, 00375–00317 (2017).
Gubbels, M.-J. et al. Fussing about fission: defining variety among mainstream and exotic apicomplexan cell division modes. Front Cell Infect. Microbiol. 10, 269 (2020).
Hu, K. et al. Daughter cell assembly in the protozoan parasite Toxoplasma gondii. Mol. Biol. Cell 13, 593–606 (2002).
Nishi, M., Hu, K., Murray, J. M. & Roos, D. S. Organellar dynamics during the cell cycle of Toxoplasma gondii. J. Cell Sci. 121, 1559–1568 (2008).
Suvorova, E. S., Francia, M., Striepen, B. & White, M. W. A novel bipartite centrosome coordinates the apicomplexan cell cycle. PLoS Biol. 13, e1002093 (2015).
Ramakrishnan, C. et al. An experimental genetically attenuated live vaccine to prevent transmission of Toxoplasma gondii by cats. Sci. Rep. 9, 1474 (2019).
Hehl, A. B. et al. Asexual expansion of Toxoplasma gondii merozoites is distinct from tachyzoites and entails expression of non-overlapping gene families to attach, invade, and replicate within feline enterocytes. BMC Genomics 16, 66 (2015).
Angrisano, F. et al. Targeting the conserved fusion loop of HAP2 inhibits the transmission of Plasmodium berghei and falciparum. Cell Rep. 21, 2868–2878 (2017).
Liu, Y. et al. The conserved plant sterility gene HAP2 functions after attachment of fusogenic membranes in Chlamydomonas and Plasmodium gametes. Genes Dev. 22, 1051–1068 (2008).
Baptista, C. G. et al. The Toxoplasma gondii F-Box Protein L2 functions as a repressor of stage specific gene expression. PLoS Pathog. 20, e1012269 (2024).
Katrib, M. et al. Stage-specific expression of protease genes in the apicomplexan parasite, Eimeria tenella. BMC Genomics 13, 685 (2012).
Walker, R. A. et al. RNA Seq analysis of the Eimeria tenella gametocyte transcriptome reveals clues about the molecular basis for sexual reproduction and oocyst biogenesis. BMC Genomics 16, 94 (2015).
Behnke, M. S., Zhang, T. P., Dubey, J. P. & Sibley, L. D. Toxoplasma gondii merozoite gene expression analysis with comparison to the life cycle discloses a unique expression state during enteric development. BMC Genomics 15, 350 (2014).
Pasquarelli, R. R., Back, P. S., Sha, J., Wohlschlegel, J. A. & Bradley, P. J. Identification of IMC43, a novel IMC protein that collaborates with IMC32 to form an essential daughter bud assembly complex in Toxoplasma gondii. PLoS Pathog. 19, e1011707 (2023).
Pasquarelli, R. R., Sha, J., Wohlschlegel, J. A. & Bradley, P. J. BCC0 collaborates with IMC32 and IMC43 to form the Toxoplasma gondii essential daughter bud assembly complex. PLoS Pathog. 20, e1012411 (2024).
Back, P. S. et al. IMC29 plays an important role in Toxoplasma endodyogeny and reveals new components of the daughter-enriched IMC proteome. mBio 14, e0304222 (2023).
Beck, J. R. et al. A novel family of Toxoplasma IMC proteins displays a hierarchical organization and functions in coordinating parasite division. PLoS Pathog. 6, e1001094 (2010).
Vigetti, L. et al. The BCC7 protein contributes to the Toxoplasma basal pole by interfacing between the MyoC motor and the IMC membrane network. Int, J. Mol. Sci. 23, 5995 (2022).
Engelberg, K., Bechtel, T., Michaud, C., Weerapana, E. & Gubbels, M. J. Proteomic characterization of the Toxoplasma gondii cytokinesis machinery portrays an expanded hierarchy of its assembly and function. Nat. Commun. 13, 4644 (2022).
Etheridge, R. D. et al. The Toxoplasma pseudokinase ROP5 forms complexes with ROP18 and ROP17 kinases that synergize to control acute virulence in mice. Cell Host Microbe 15, 537–550 (2014).
Fox, B. A. et al. The Toxoplasma gondii rhoptry kinome is essential for chronic infection. mBio 7, 193 (2016).
Dubey, R. et al. Differential roles for inner membrane complex proteins across Toxoplasma gondii and Sarcocystis neurona development. mSphere 2, 00409–00417 (2017).
Ferguson, D. Use of molecular and ultrastructural markers to evaluate stage conversion of Toxoplasma gondii in both the intermediate and definitive host. Int J. Parasitol. 34, 347–360 (2004).
Sugi, T., Tu, V., Ma, Y., Tomita, T. & Weiss, L. M. Toxoplasma gondii requires glycogen phosphorylase for balancing amylopectin storage and for efficient production of brain cysts. mBio 8, 1289 (2017).
Dubey, J. P., Lindsay, D. S. & Speer, C. A. Structures of Toxoplasma gondii tachyzoites, bradyzoites, and sporozoites and biology and development of tissue cysts. Clin. Microbiol Rev. 11, 267–299 (1998).
Ferguson, D. J. & Dubremetz, J.-F. The ultrastructure of Toxoplasma gondii. In: Toxoplasma gondii). (Academic Press, 2014).
Uboldi, A. D. et al. Regulation of starch stores by a Ca(2+)-dependent protein kinase is essential for viable cyst development in Toxoplasma gondii. Cell Host Microbe 18, 670–681 (2015).
Khelifa, A. S. et al. PP1 phosphatase controls both daughter cell formation and amylopectin levels in Toxoplasma gondii. PLoS Biol. 22, e3002791 (2024).
Wang, J. L. et al. The protein phosphatase 2A holoenzyme is a key regulator of starch metabolism and bradyzoite differentiation in Toxoplasma gondii. Nat. Commun. 13, 7560 (2022).
Lyu, C. et al. Role of amylopectin synthesis in Toxoplasma gondii and its implication in vaccine development against toxoplasmosis. Open Biol. 11, 200384 (2021).
Imamura, K. et al. Structural analysis and reaction mechanism of the disproportionating enzyme (D-enzyme) from potato. Protein Sci.: a Publ. Protein Soc. 29, 2085–2100 (2020).
Yang, J. et al. Toxoplasma gondii α-amylase deletion mutant is a promising vaccine against acute and chronic toxoplasmosis. Microb. Biotechnol. 13, 2057–2069 (2020).
Barylyuk, K. et al. A comprehensive subcellular atlas of the Toxoplasma proteome via hyperLOPIT provides spatial context for protein functions. Cell Host Microbe 28, 752–766. e759 (2020).
Mashtalir, N. et al. Modular organization and assembly of SWI/SNF family chromatin remodeling complexes. Cell 175, 1272–1288. e1220 (2018).
Bieluszewski, T., Prakash, S., Roulé, T. & Wagner, D. The role and activity of SWI/SNF chromatin remodelers. Annu Rev. Plant Biol. 74, 139–163 (2023).
Bargieri, D. et al. Host cell invasion by apicomplexan parasites: the junction conundrum. PLoS Pathog. 10, e1004273 (2014).
Han, Y., Reyes, A. A., Malik, S. & He, Y. Cryo-EM structure of SWI/SNF complex bound to a nucleosome. Nature 579, 452–455 (2020).
Ye, Y. et al. Structure of the RSC complex bound to the nucleosome. Science 366, 838–843 (2019).
Dutta, A. et al. Composition and function of mutant SWI/SNF complexes. Cell Rep. 18, 2124–2134 (2017).
Sen, P. et al. Loss of Snf5 Induces Formation of an Aberrant SWI/SNF Complex. Cell Rep. 18, 2135–2147 (2017).
Sindikubwabo, F., et al. Modifications at K31 on the lateral surface of histone H4 contribute to genome structure and expression in apicomplexan parasites. Elife 6, e29391 (2017).
Dhara, A., de Paula Baptista, R., Kissinger, J. C., Snow, E. C. & Sinai, A. P. Ablation of an ovarian tumor family deubiquitinase exposes the underlying regulation governing the plasticity of cell cycle progression in Toxoplasma gondii. mBio 8, e01846–01817 (2017).
Kumar, S., Stecher, G., Li, M., Knyaz, C. & Tamura, K. MEGA X: molecular evolutionary genetics analysis across computing platforms. Mol. Biol. Evol. 35, 1547–1549 (2018).
Minh, B. Q. et al. IQ-TREE 2: new models and efficient methods for phylogenetic inference in the genomic era. Mol. Biol. Evol. 37, 1530–1534 (2020).
Chen, C. et al. TBtools-II: A “one for all, all for one” bioinformatics platform for biological big-data mining. Mol. Plant 16, 1733–1742 (2023).
Shi, Y., Li, X., Xue, Y., Hu, D. & Song, X. Cell cycle-regulated transcription factor AP2XII-9 is a key activator for asexual division and apicoplast inheritance in Toxoplasma gondii tachyzoite. mBio 15, e01336–01324 (2024).
Brown, K. M. & Sibley, L. D. Essential cGMP signaling in toxoplasma is initiated by a hybrid P-Type ATPase-guanylate cyclase. Cell Host Microbe 24, 804–816.e806 (2018).
Kohler, D. et al. MSstats version 4.0: Statistical analyses of quantitative mass spectrometry-based proteomic experiments with chromatography-based quantification at scale. J. Proteome Res. 22, 1466–1482 (2023).
Chen, S., Zhou, Y., Chen, Y. & Gu, J. fastp: an ultra-fast all-in-one FASTQ preprocessor. Bioinformatics 34, i884–i890 (2018).
Kim, D., Paggi, J. M., Park, C., Bennett, C. & Salzberg, S. L. Graph-based genome alignment and genotyping with HISAT2 and HISAT-genotype. Nat. Biotechnol. 37, 907–915 (2019).
Liao, Y., Smyth, G. K. & Shi, W. featureCounts: an efficient general purpose program for assigning sequence reads to genomic features. Bioinformatics 30, 923–930 (2014).
Love, M. I., Huber, W. & Anders, S. Moderated estimation of fold change and dispersion for RNA-seq data with DESeq2. Genome Biol. 15, 550 (2014).
Kumar, L. M EF. Mfuzz: a software package for soft clustering of microarray data. Bioinformation 2, 5–7 (2007).
Langmead, B. & Salzberg, S. L. Fast gapped-read alignment with Bowtie 2. Nat. Methods 9, 357–359 (2012).
Li, H. et al. The sequence alignment/map format and SAMtools. Bioinformatics 25, 2078–2079 (2009).
Gaspar, J. M. Improved peak-calling with MACS2. BioRxiv, 496521 (2018).
Singh, R., Zhang, F. & Li, Q. Assessing reproducibility of high-throughput experiments in the case of missing data. Stat. Med 41, 1884–1899 (2022).
Thorvaldsdóttir, H., Robinson, J. T. & Mesirov, J. P. Integrative Genomics Viewer (IGV): high-performance genomics data visualization and exploration. Brief. Bioinform. 14, 178–192 (2013).
Stark, R. & Brown, G. DiffBind: differential binding analysis of ChIP-Seq peak data. R package version 100, (2011).
Acknowledgements
This work was supported by the National Natural Science Foundation of China (grant no. 32102694, to D.D.H), Central Government-guided Local Science and Technology Development Fund (ZY23055041, to H.B.S), National Nature Foundation United Fund (U22A20523, to H.B.S), the earmarked fund for CARS-Guangxi Poultry Industry Innovation Team(nycytxgxcxtd-2024-19-2, to H.B.S) and Guangxi University Innovation Multiplication Plan (2024BZPT020, to H.B.S). The authors thank Prof. Qun Liu, Prof. Jing Liu and Prof. Shaojun Long (China Agricultural University, China) for providing parasite strains and antibodies, and Dr. Yanfei Hu (Biomedical Testing Center, Tsinghua University, China) for technical assistance with transmission electron microscopy.
Author information
Authors and Affiliations
Contributions
X.J.S. and D.D.H. conceived and designed the study. D.D.H. and X.L. performed the experiments and analyzed the data. J.Y.H. and X.Q.Z. performed the statistical analysis and contributed to validation and visualization. X.J.S and D.D.H drafted the manuscript and supervised the project. D.D.H and H.B.S funded, reviewed, and edited the manuscript. X.S discussed the results and critically revised the manuscript. All authors read and approved the final manuscript.
Corresponding author
Ethics declarations
Competing interests
The authors declare no competing interests.
Peer review
Peer review information
Nature Communications thanks the anonymous, reviewer(s) for their contribution to the peer review of this work. A peer review file is available.
Additional information
Publisher’s note Springer Nature remains neutral with regard to jurisdictional claims in published maps and institutional affiliations.
Supplementary information
Source data
Rights and permissions
Open Access This article is licensed under a Creative Commons Attribution-NonCommercial-NoDerivatives 4.0 International License, which permits any non-commercial use, sharing, distribution and reproduction in any medium or format, as long as you give appropriate credit to the original author(s) and the source, provide a link to the Creative Commons licence, and indicate if you modified the licensed material. You do not have permission under this licence to share adapted material derived from this article or parts of it. The images or other third party material in this article are included in the article’s Creative Commons licence, unless indicated otherwise in a credit line to the material. If material is not included in the article’s Creative Commons licence and your intended use is not permitted by statutory regulation or exceeds the permitted use, you will need to obtain permission directly from the copyright holder. To view a copy of this licence, visit http://creativecommons.org/licenses/by-nc-nd/4.0/.
About this article
Cite this article
Hu, D., Li, X., Huang, J. et al. Toxoplasma gondii chromatin remodeler SWI/SNF controls parasite division and gene expression. Nat Commun 16, 9777 (2025). https://doi.org/10.1038/s41467-025-64751-x
Received:
Accepted:
Published:
Version of record:
DOI: https://doi.org/10.1038/s41467-025-64751-x










