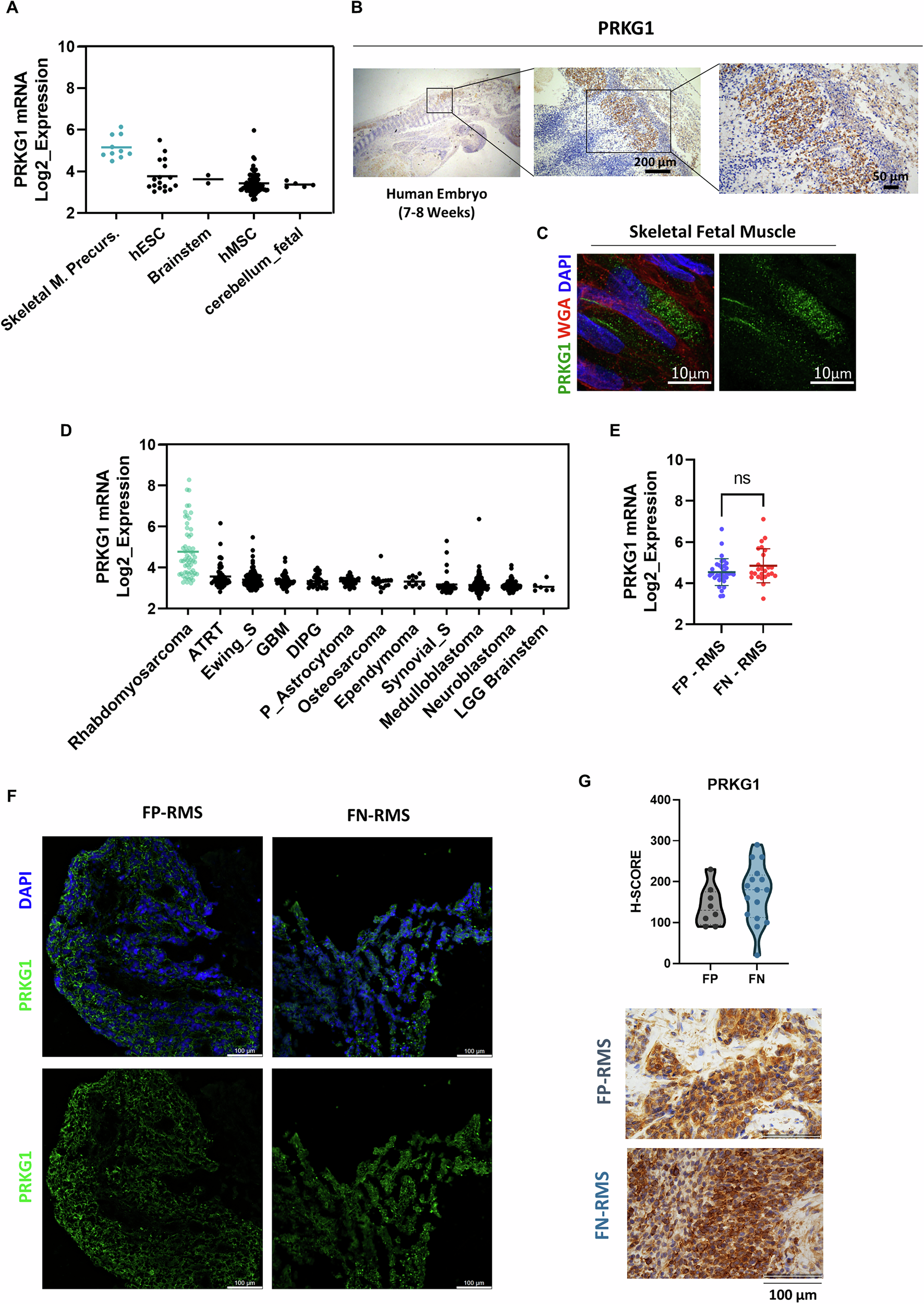
Fig. 6: PRKG1 is expressed in fetal tissues and in RMS samples.

A PRKG1 mRNA expression from publicly available GEO databases (Affymetrix U133plus2.0 array probe PRKG1_207119_at) of human mesenchymal and embryonic stem cells (hMSC and hESC, respectively) and embryonal tissues (skeletal muscle precursors in blue), fetal cerebellum and brainstem). Each dot represents an individual sample. Sample sizes per group are as follows: Skeletal muscle precursors (n = 10), hESC (n = 17), brainstem (n = 2), hMSC (n = 73), and fetal cerebellum (n = 5). Source data is provided as a Source Data file. B IHC of PRKG1 in a 7-week human embryo, with staining reproduced in three consecutive sections. C Confocal imaging of PRKG1 (in green) distribution in skeletal fetal muscle from HSJD biobank. The plasma membrane was stained with wheat germ agglutinin (WGA; in red). In blue, nuclear counterstain with DAPI. Observe the pronounced PRKG1 localization at cytoplasm. Representative field selected from multiple fields acquired at different magnifications. D PRKG1 mRNA expression from publicly available GEO databases (Affymetrix U133plus2.0 array probe PRKG1_207119_at) of pediatric tumors including: low-grade glioma (LGG), pilocytic astrocytoma (P. Astrocytoma), high-grade glioma or glioblastoma (HGG or GBM), diffuse intrinsic pontine glioma (DIPG), ependymoma, atypical teratoid/rhabdoid tumors (ATRT), medulloblastoma, neuroblastoma, osteosarcoma, Ewing sarcoma (Ewing_S), synovial sarcoma (Synovial_S), human skeletal muscle precursor cells (hSMPs) and Rhabdomyosarcoma (in turquoise). Each dot represents a different sample. Sample sizes per group are as follows: RMS (n = 58), ATRT (n = 58), Ewing_S (n = 142), GBM (n = 48), DIPG (n = 29) P_Astrocytoma (n = 41) Osteosarcoma (n = 17), Ependymoma (n = 11), Synovial_S (n = 34), Medulloblastoma (n = 217), Neuroblastoma (n = 122), LGG Brainstem (n = 6). Source Data is available. E Dot plot representing PRKG1 mRNA levels from 58 RMS patients in GSE66533. Each dot represents an individual sample. Sample sizes are: FP-RMS (n = 33) and FN-RMS (n = 25). Data are presented as mean values +/- SD. A two-tailed Mann-Whitney test was used to assess statistical significance, ns: p = 0,189. Source Data is available. F Immunofluorescence of PRKG1 (in green) distribution in one FN and one FP RMS tumors from HSJD biobank. In blue, nuclear counterstain with DAPI. Observe the pronounced PRKG1 localization at cytoplasm. Images from three independent tumors in FP RMS and three in FN RMS. G Histo (H)-score of IHC staining of PRKG1 in n = 24 RMS tumor samples from HSJD Biobank. Both FP and FN-RMS patient samples showed high levels of PRKG1 expression. Source Data are available.