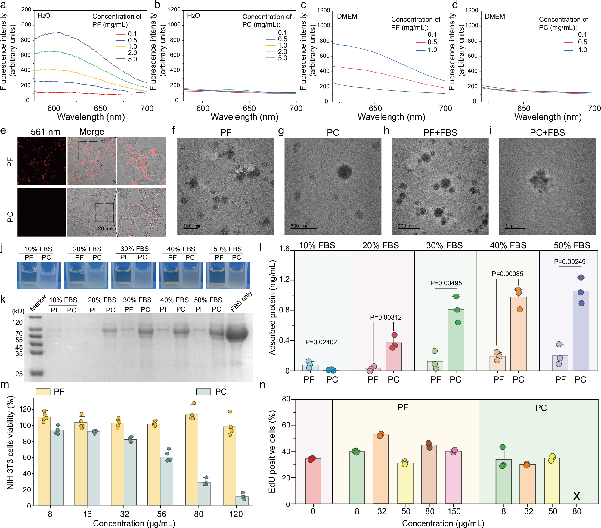
Fig. 2: Characterization and cytotoxicity of PF nanoparticles.

The fluorescence spectra of PF (a, c) and PC (b, d) at various concentrations in H2O (a, b) and DMEM (c, d). λex = 561 nm. e Confocal images of RAW264.7 cells treated with PF and PC for 4 h, respectively. The doses of PF and PC were both 16 μg/mL. λex = 561 nm. TEM images of PF (f, h) and PC (g, i) prepared in water (f, g) or 20% (v/v) FBS solution (h, i). j Image of PF and PC after incubation with 10%–50% (v/v) FBS for 2 h. The doses of PF and PC were both 16 μg/mL. Analysis of protein adsorption with PF and PC by SDS-PAGE (k) and BCA assay (l). m Cytotoxicity of PF in NIH 3T3 cells assessed by the CCK-8 assay (n = 5 biologically independent samples). n Quantitative measurements of EdU-positive cells to evaluate cell proliferation in NIH 3T3 cells treated with various concentrations of PF. Data are presented as mean ± standard deviation (n = 3 biologically independent samples). Statistically significant difference was analyzed by a two-sided unpaired Student’s t-test. Source data are provided as a Source data file.