Abstract
Mitophagy is crucial for the selective autophagic degradation of damaged mitochondria, helping to maintain both mitochondrial and cellular homeostasis. Here, we report a fluoroalkylated polypyridinium that specifically targets mitochondria and exhibits high activity in mitophagy induction. The polymer effectively restores mitochondrial function and alleviates the inflammatory response in foam cells by activating mitophagy, and displays inherent red fluorescence under physiological conditions, allowing for direct tracing of its biodistribution in cells and in vivo. Besides, the polymer nanoparticle shows high serum stability due to the antifouling properties of fluoroalkyl tags. After intravenous administration, the nanoparticle reduces oxidative stress, promotes mitophagy, and decreases cellular senescence in atherosclerotic plaques, contributing to high therapeutic efficacy. This study presents an innovative and effective strategy for the treatment of atherosclerosis and other mitochondrial dysfunction-related inflammatory conditions.
Similar content being viewed by others
Introduction
Mitochondria are increasingly recognized for their pivotal role in cellular health and disease1. As the cell’s powerhouses, mitochondria generate adenosine triphosphate (ATP) and are involved in essential processes such as calcium homeostasis, apoptosis regulation, and reactive oxygen species (ROS) production. However, under stress conditions like nutrient deprivation, hypoxia, or exposure to toxins, mitochondria become damaged or dysfunctional. This impairs ATP production and disrupts the cell’s ability to perform vital functions. Such mitochondrial dysfunction can compromise cellular health and contribute to the pathogenesis of a variety of diseases, including neurodegenerative diseases, metabolic disorders, and cardiovascular diseases2,3,4,5.
Mitochondrial autophagy, also called mitophagy, the selective autophagic degradation of damaged mitochondria, represents a crucial cellular defense mechanism that helps maintaining mitochondrial and cellular homeostasis6,7,8. Under stress, mitochondria lose their membrane potential, which triggers the recruitment of autophagic machinery. Key proteins such as Parkin translocate to damaged mitochondria, where they ubiquitylate outer mitochondrial membrane proteins. These ubiquitylated proteins are recognized by autophagy receptors, such as p62, which facilitate the engulfment of dysfunctional mitochondria by autophagosomes. These autophagosomes then fuse with lysosomes, where the mitochondria are degraded and recycled. Enhancing mitophagy holds significant therapeutic promise for treating diseases associated with mitochondrial dysfunction9,10,11,12.
To date, several natural compounds and synthetic drugs have shown the ability to induce mitophagy, either through direct activation of mitophagy pathways or by enhancing mitochondrial function, all of which hold promise for therapeutic applications in diseases linked to mitochondrial dysfunction13,14,15,16. One well-known example is the polyphenol resveratrol, which activates the AMP-activated protein kinase pathway. This in turn phosphorylates and activates the Unc-51-like kinase 1 (ULK1) complex, a key regulator of autophagy initiation, leading to the degradation of damaged mitochondria13,17. Rapamycin, a macrolide antibiotic, is another well-known autophagy inducer. By inhibiting the mammalian target of rapamycin, rapamycin promotes the activation of the ULK1 complex and induces mitophagy18. Recently, emerging structural principles for effective therapeutic agents targeting mitochondria and inducing mitophagy highlight delocalized lipophilic cations (DLCs) as candidates with exceptional mitochondrial targeting capabilities. Notable examples include triphenylphosphonium (TPP), rhodamine 123, and dequalinium (DQA)19,20. The structural feature of these compounds enables them to integrate into the mitochondrial membrane, potentially disrupting its integrity and inducing autophagy through mitochondrial depolarization21,22. For example, MitoQ is a synthetic TPP-based drug that has been studied for its potential in treating various mitochondrial diseases and age-related disorders, as it can specifically target mitochondria and induce mitophagy by reducing oxidative stress and protecting mitochondrial function23,24,25. Despite the promising potential of these agents for the treatment of mitochondrial dysfunction-related diseases, there are several challenges that need to be addressed. While promoting mitophagy can benefit cells by clearing damaged mitochondria, excessive or inappropriate induction of mitophagy could lead to the loss of healthy mitochondria, potentially exacerbating the disease. Ensuring that these agents selectively target dysfunctional mitochondria without compromising overall mitochondrial health remains a significant hurdle. Besides, many potential mitophagy inducers, particularly natural compounds or small molecules, face challenges related to their stability, bioavailability, and efficient delivery to targeted cells and organs13,26. On the other hand, the mitophagy inducers, particularly those containing cationic components, have a tendency to non-specifically adsorb serum proteins via electrostatic interactions27,28. This can initiate a cascade of events that trigger an immune response, potentially compromising the effectiveness of mitophagy induction and causing adverse effects. To address this, shield strategies have been proposed, including hydrophilic coating (e.g., polyethylene glycol (PEG) segments)29,30, preferentially adsorbing certain serum proteins with immunomodulatory functions (like albumin)31,32, and cell membrane coating31,33. Nevertheless, while these shield strategies hold great promise, they each come with their own set of challenges. For instance, PEG may encounter long-term stability issues on the cationic polymer surface and loss of biological activity34, and other serum proteins could outcompete the desired immunomodulatory proteins for binding sites, potentially compromising the effectiveness of the camouflage strategy35. Additionally, scalability and reproducibility continue to pose significant challenges for cell membrane coating nanotechnology33,36.
Here, we propose the synthesis of fluoroalkylated polypyridinium (PF) as an advanced type of DLCs for mitochondria targeting and mitophagy induction. The high electronegativity of fluorine atoms imparts a strong hydrophobic character to the fluoroalkyl chains, which significantly enhances the ability of the fluorinated DLCs to specifically target mitochondria and effectively induce mitochondrial autophagy37. Moreover, this hydrophobic trait not only facilitates the formation of stable nanoparticles within aqueous solutions but also plays a crucial role in attenuating the solvation influence of water molecules on the fluorescence characteristics of pyridinium, thereby allowing inherent red fluorescence. Moreover, the fluorinated chains exhibit low surface energy, significantly reducing protein adsorption to ensure high serum stability38,39,40. The PF has demonstrated remarkable efficacy in the treatment of atherosclerosis, a cardiovascular disorder that is deeply intertwined with mitochondrial dysfunction (Fig. 1).
a PF nanoparticles exhibit inherent red fluorescence under physiological conditions, enabling tracking of nanoparticle distribution in cells and in vivo. b Schematic representation of PF nanoparticle for atherosclerosis treatment in an ApoE−/− mouse model. c PF nanoparticles induce mitophagy in foam cells and promote macrophage polarization towards the M2 phenotype, contributing to the anti-atherosclerosis therapeutic effect.
Results and discussion
Synthesis and fluorescent properties of PF
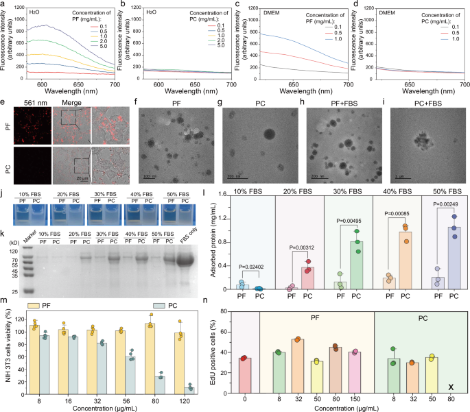
PF and its nonfluorinated control (PC) were synthesized via the direct quaternization of poly(4-vinylpyridine) (P4VP) with 1H,1H,2H,2H-nonafluorohexyl iodide and iodohexane, respectively. According to 1H NMR analysis (Supplementary Figs. 1 and 2), the average quaternization degrees for the fluoroalkyl and alkyl chains were 52% and 53%, respectively. Previous studies have shown that pyridines typically exhibit UV emissions. When quaternized with halogenated hydrocarbons, they can generate luminescence in the visible region due to the charge transfer effect41,42,43. However, the charge transfer absorption band completely disappears in water, which is attributed to the stabilizing effect of polar solvents on the charged ground state42. As shown in Supplementary Fig. 3, both PF and PC exhibited luminescence in the non-polar organic solvent dichloromethane when excited at 561 nm, whereas P4VP did not. This emphasizes the effectiveness of the quaternization strategy in enhancing the fluorescence of P4VP. It is noteworthy that the fluorescence from PF was still detected in aqueous solution upon excitation (Fig. 2a, b). The significantly superior fluorescence performance of PF, compared to PC, in aqueous environments can be attributed to the exceptional water-repelling properties of the fluoroalkyl chain. The hydrophobicity of fluoroalkyl chains arises mainly from the polarity difference caused by the electronegativity of fluorine atoms and their low surface energy, which prevents effective interactions with water molecules44,45. This ability to emit fluorescence in aqueous solutions prompted further exploration of the luminescent properties of PF in biological media to trace its biodistributions in cells and tissues. As shown in Fig. 2c, d and Supplementary Fig. 4, PF exhibited remarkable fluorescence performance in physiological saline (110 mM NaCl), phosphate-buffered saline (PBS) buffer, and cell culture medium, while PC did not. Notably, after incubating with RAW264.7 cells for 4 h, bright red fluorescence was clearly observed inside the cells when excited with a 561 nm laser (Fig. 2e).
The fluorescence spectra of PF (a, c) and PC (b, d) at various concentrations in H2O (a, b) and DMEM (c, d). λex = 561 nm. e Confocal images of RAW264.7 cells treated with PF and PC for 4 h, respectively. The doses of PF and PC were both 16 μg/mL. λex = 561 nm. TEM images of PF (f, h) and PC (g, i) prepared in water (f, g) or 20% (v/v) FBS solution (h, i). j Image of PF and PC after incubation with 10%–50% (v/v) FBS for 2 h. The doses of PF and PC were both 16 μg/mL. Analysis of protein adsorption with PF and PC by SDS-PAGE (k) and BCA assay (l). m Cytotoxicity of PF in NIH 3T3 cells assessed by the CCK-8 assay (n = 5 biologically independent samples). n Quantitative measurements of EdU-positive cells to evaluate cell proliferation in NIH 3T3 cells treated with various concentrations of PF. Data are presented as mean ± standard deviation (n = 3 biologically independent samples). Statistically significant difference was analyzed by a two-sided unpaired Student’s t-test. Source data are provided as a Source data file.
Serum stability of PF
Nonspecific serum adsorption is a significant challenge that limits the application of biomaterials. As shown in Fig. 2f–i and Supplementary Fig. 5, DLS and transmission electron microscopy (TEM) analysis revealed a slight increase in the nanoscale size of PF in the presence of 20% (v/v) fetal bovine serum (FBS), while PC formed micrometer-sized aggregates in the serum solution. PC exhibited poor colloidal stability in FBS-supplemented medium, as indicated by the increased solution turbidity (Fig. 2j). The positive charge of pyridinium tends to interact with serum components via ionic interactions, while the hydrophobic alkyl chains promote aggregation, collectively compromising colloidal stability. In contrast, the PF solution remained stable even after the addition of 50% (v/v) FBS. The amount of serum proteins adsorbed onto the polymers was measured using polyacrylamide gel electrophoresis (PAGE) and a bicinchoninic acid (BCA) assay (Fig. 2k, l), confirming the superior serum adsorption resistance and colloidal stability of PF. PF nanoparticles also show enhanced size stability under physiological salt conditions compared to PC (Supplementary Fig. 6), further supporting their robust colloidal stability.
Cytotoxicity of PF
Previous studies have suggested that cationic hydrogenated amphiphiles tend to trigger oxidative stress in cells, and strongly interact with the cell membrane, potentially leading to membrane disruption and cytotoxicity. On the other hand, substituting the hydrocarbons in traditional amphiphiles with fluoroalkyl groups has been found to reduce both cytotoxicity and hemolytic activity, which is likely due to the limited miscibility between fluoroalkyl groups and phospholipids46. As shown in Supplementary Fig. 7, PC exhibited significantly higher toxicity than PF in RAW264.7 cells, as measured using a well-established CCK-8 assay. A concentration of 32 μg/mL of PC significantly inhibited cell viability, whereas PF did not show obvious cytotoxicity at concentrations up to 80 μg/mL. Similar results were observed in NIH 3T3 cells, a commonly used cell model for evaluating the biocompatibility of biomaterials (Fig. 2m). Additionally, a BrdU (bromodeoxyuridine) assay, a widely used method for testing cell viability and proliferation by specifically measuring DNA synthesis in proliferating cells, further demonstrated the remarkable biocompatibility of PF (Fig. 2n and Supplementary Fig. 8).
In summary, PF demonstrates superior fluorescence performance, enhanced serum stability, and better biosafety in physiological environments compared to PC. Further detailed research on PF was conducted in subsequent studies.
PF induces mitophagy to suppress foam cell formation
In a recent study, a charge-neutral fluoroamphiphile was reported to exhibit a strong binding affinity with mitochondria-specific phospholipid cardiolipin, leading to efficient mitochondrial targeting47. Given that PF combines the structural features of both DLCs and fluoroamphiphiles, we hypothesize that PF may demonstrate exceptional performance in mitochondrial targeting and functional regulation. To investigate this, the mitochondrial targeting ability of PF was first evaluated in 143B cells stably expressing mitochondria-targeted green fluorescent protein (mitoGFP). The distinctive feature of PF, namely its inherent red fluorescence, enables direct assessment of its mitochondrial targeting performance through fluorescence colocalization in this cell line. As shown in Fig. 3a, after treatment with PF for 1 h, the red fluorescence of PF closely overlapped with the green fluorescence of mitoGFP, resulting in a Pearson’s correlation coefficient of 0.97. Moreover, this correlation remained stable after an additional 2-h incubation with PF, providing strong evidence for the rapid targeting and prolonged accumulation of PF in the mitochondria.
a Confocal images of mitoGFP-143B cells treated with PF for 1 h and 3 h, respectively. b Immunofluorescence images of LC3 and p62 in foam cells treated with PF for 6 h. Red, LC3; green, p62; blue, nucleus stained with Hoechst. c Immunofluorescence images of TOM20 in foam cells treated with PF for 6 h. Red, TOM20; blue, nucleus stained with Hoechst. d Western blot results for LC3, p62, and TOM20 in foam cells treated with PF for 6 h. Quantitative analysis of LC3-II/LC3-I ratio (e), p62 (f), and TOM20 (g) levels in (d) by ImageJ. h Confocal images of lipid droplets in foam cells after treatment with PF for 6 h. Lipid droplets were stained with BODIPY 493/503 (green). i Intracellular ATP levels in foam cells after treatment with PF for 6 h. j Immunofluorescence images of γ-H2AX in foam cells treated with PF for 6 h. k TEM images of mitochondria in RAW264.7 cells (control), foam cells (Foam), and PF-treated foam cells (PF). The red arrow marks lipid droplets, the green arrow marks autophagosomes encapsulating mitochondria, and the blue arrow marks autophagosomes encapsulating lipid droplets. Scale bar: 2 μm. l Schematic illustration of PF-induced mitophagy and restoration of mitochondrial function, leading to foam cell inhibition. The dose of PF was 32 μg/mL. Data are presented as mean ± standard deviation (n = 3 biologically independent samples). Statistically significant difference was analyzed by a two-sided unpaired Student’s t-test. Source data are provided as a Source data file.
The location of PF within the mitochondria indeed holds profound implications, particularly in the context of mitophagy. In our study, we delved into the mitophagy regulation ability of the pyridiniums using foam cells, an in vitro cell model highly relevant to atherosclerosis. Specifically, RAW264.7 cells were subjected to stimulation by lipopolysaccharide (LPS) and oxidized LDL, which effectively induced foam cell formation48. This model setup allowed us to mimic the pathophysiological conditions associated with atherosclerosis and explore how mitophagy functions within such an environment. The mitochondrial autophagy behavior was evaluated by simultaneously detecting three key biomarkers, microtubule-associated protein 1 light chain 3 (LC3), p62, and translocase of the outer mitochondrial membrane 20 protein (TOM20). LC3 is a critical marker of the autophagy process that undergoes a characteristic transformation from LC3-I to LC3-II during autophagy49. p62, also known as sequestosome 1, acts as a link between ubiquitinated substrates and the autophagy machinery, which recognizes and binds cargo destined for degradation, facilitating their transport into autophagosomes50. TOM20, part of the translocase of the outer mitochondrial membrane complex, involved in the import of proteins into mitochondria, have been widely used as a mitochondrial marker51. These three markers have been offering a comprehensive toolkit for researchers to dissect the intricate process of mitophagy. As shown in Fig. 3b, c, foam cells exhibited a decrease in LC3-II levels, along with a simultaneous increase in p62 and TOM20 levels, compared to the unstimulated RAW264.7 cells, as assessed by immunofluorescence staining. These changes suggest that mitophagy is inhibited in the foam cells. However, after treatment with PF, the levels of these markers exhibited opposite trends, indicating that the pyridiniums effectively induce mitophagy. Western blot analysis further supports these findings (Fig. 3d–g).
Since mitophagy plays a crucial role in maintaining mitochondrial quality and function, we next assessed the changes in mitochondrial function in foam cells following PF treatment. Lipid droplet accumulation is a hallmark feature of foam cells in the context of atherosclerosis and related cardiovascular diseases. Mitochondria are involved in lipid metabolism, and mitochondrial dysfunction can disrupt lipid handling. As shown in Fig. 3h and Supplementary Fig. 9, treatment with polypyridiniums significantly reduced the lipid droplet content in foam cells, as evidenced by the decreased fluorescence intensity of BODIPY 493/503, a fluorescent probe used to visualize and quantify lipid droplets. Cholesterol overload can impair mitochondrial function and further disrupt lipid droplet metabolism. To directly assess the effect of PF treatment on lipid clearance, we conducted cholesterol efflux assays in cultured foam cells. As shown in Supplementary Fig. 10, cellular cholesterol levels increased after incubation with oxLDL, whereas PF treatment significantly enhanced cholesterol efflux compared with the foam cell group, supporting the hypothesis that PF promotes lipid removal as part of its mechanism of action. ATP production is primarily dependent on mitochondrial function, while the mitochondrial transmembrane potential (ΔΨm) is critical for maintaining both mitochondrial function and cellular homeostasis. As shown in Fig. 3i and Supplementary Fig. 11, mitochondrial dysfunction in foam cells resulted in reduced ATP production and a loss of ΔΨm. However, PF treatments significantly increased ATP concentrations and effectively restored the mitochondrial transmembrane potential, compared to untreated foam cells. Mitochondrial respiration is a critical indicator of mitochondrial function. We further performed mitochondrial respiration assays in foam cells. As shown in Supplementary Fig. 12a, after induction with LPS and oxLDL, the foam cells exhibited significantly impaired mitochondrial respiration. Notably, PF treatment markedly increased the oxygen consumption rate (OCR), indicating enhanced mitochondrial respiratory activity. In particular, key parameters such as basal respiration, maximal respiration, and ATP-linked respiration (ATP production) were all significantly improved, demonstrating that PF effectively restores mitochondrial function in foam cells (Supplementary Fig. 12b–e). γ-H2AX, a variant of histone H2A and a sensitive biomarker closely associated with DNA damage and repair, is another indicator of the collateral damage inflicted by mitochondrial dysfunction52. The γ-H2AX staining results demonstrate that PF treatment effectively reduced the DNA damage in foam cells (Fig. 3j). We further employed TEM to directly visualize mitochondria at the ultrastructural nanoscale level, allowing for the detection of subtle alterations in mitochondrial morphology. As shown in Fig. 3k, in foam cells, severe mitochondrial shrinkage was observed, with the organelles visibly reduced in size and the mitochondrial cristae disappearing. These morphological changes serve as clear and unmistakable indicators of profound mitochondrial dysfunction. In contrast, after PF treatment, the mitochondrial shrinkage was reversed, the ruptures were repaired, and the mitochondrial cristae reappeared, restoring their characteristic structure. Collectively, these findings suggest that PF treatment effectively promotes mitophagy, enhances mitochondrial function, and reduces foam cell formation (Fig. 3l).
PF exerts an anti-inflammatory effect in macrophages
Atherosclerosis is not just a disorder of lipid metabolism but is deeply intertwined with chronic inflammation53. Inflammatory cells, cytokines, and immune responses play a critical role in the initiation, progression, and destabilization of atherosclerotic plaques. Studies have shown that enhancing autophagy, including mitophagy, either through genetic manipulation or the use of specific compounds, can lead to a reduction in inflammation levels and potentially slow down the progression of chronic inflammatory diseases54,55,56. RAW264.7 cells were stimulated with LPS to establish a ROS-rich inflammatory microenvironment. As shown in Fig. 4a, b, treatment with PF significantly reduced ROS levels in the stimulated macrophages, as evidenced by the marked decrease in fluorescence intensity observed with 2,7-dichlorofluorescein diacetate (DCFH-DA) staining. We further measure mitochondrial ROS levels using MitoSOX Green staining. As shown in Supplementary Fig. 13, the results show that PF treatment significantly reduces mitochondrial ROS production in the stimulated macrophages, consistent with its proposed role in promoting mitophagy and mitigating oxidative stress.
Confocal images (a) and quantitative measurements (b) of ROS in RAW264.7 cells incubated with PF for 6 h. The dose of PF was 32 μg/mL. c Flow cytometry analysis of macrophage subsets in LPS-treated RAW264.7 cells after incubation with the samples for 6 h. Percentage of M2 (iNOS− and CD206+) (d) and M1(iNOS+ and CD206−) (e) macrophages in (c). The concentrations of PF and 5xPF are 32 and 160 μg/mL, respectively. Measurement of IL-6 and TNF-α levels observed upon LPS stimulation with or without treatment with PF/5xPF (f, g). Data are presented as mean ± standard deviation (n = 3 biologically independent samples). Statistically significant difference was analyzed by a two-sided unpaired Student’s t-test. Source data are provided as a Source data file.
Excessive ROS have been shown to strongly promote the activation of pro-inflammatory M1 macrophages. In the context of atherosclerosis, M1 macrophages contribute to the inflammatory processes that drive plaque formation and instability, while M2 macrophages play a key role in resolving inflammation and stabilizing plaques57. To assess the polarization of M1 and M2 macrophages after PF treatment, we measured the expression of specific markers such as inducible nitric oxide synthase (iNOS) for M1 macrophages and cluster of differentiation 206 (CD206) for M2 macrophages. As shown in Fig. 4c–e, LPS stimulation significantly increased the proportion of iNOS-positive cells (69.3%). However, treatment with PF notably reduced this percentage to 22.3%, indicating a potent inhibitory effect of PF on LPS-induced M1 macrophage polarization. In parallel, the proportion of CD206-positive cells increased from 0.13% to 14.9% following PF treatment, suggesting that PF effectively promoted M2 macrophage polarization. In addition to macrophage polarization, we also evaluated the levels of key pro-inflammatory cytokines, such as tumor necrosis factor-alpha (TNF-α) and interleukin-6 (IL-6), both of which are known to exacerbate the progression of atherosclerosis48. As shown in Fig. 4f, g, LPS stimulation resulted in a significant increase in both IL-6 and TNF-α levels, reflecting an aggravated inflammatory environment. However, subsequent treatment with PF effectively downregulated the levels of these pro-inflammatory cytokines, demonstrating its potential to mitigate the inflammatory response in atherosclerosis. Furthermore, RT-qPCR analysis revealed that PF treatment also markedly downregulated key inflammatory markers, including NF-κB, MMP3, and MMP9 (Supplementary Fig. 14), indicating potent anti-inflammatory effects at both the transcriptional level and functional level.
Moreover, given the remarkable biocompatibility of PF, we investigated its intracellular behavior at ultra-high doses, specifically at concentrations five times higher than the normal dose (160 μg/mL, 5xPF). As shown in Supplementary Fig. 15, treatment with 5xPF effectively induced mitophagy in foam cells, as evidenced by increased LC3-II levels, along with a concomitant decrease in p62 and TOM20 levels. As anticipated, 5xPF treatment not only reduced the lipid droplet content in foam cells (Supplementary Fig. 16), but also mitigated DNA damage (Supplementary Fig. 17). The TEM images further suggest that treatment with 5xPF effectively reversed mitochondrial shrinkage, repaired mitochondrial ruptures, and restored the characteristic structure of the mitochondrial cristae (Supplementary Fig. 18). Typically, the oxidative stress induced by cationic polymers is dose-dependent. However, surprisingly, PF does not exhibit such a dose-dependent effect in regulating cellular inflammation. Notably, 5xPF was able to inhibit LPS-stimulated macrophage polarization towards the M1 phenotype and promote M2 polarization, with effects similar to those observed at normal PF concentrations (Fig. 4c–e). The secretion levels of inflammatory cytokines such as IL-6 and TNF-α further support this conclusion (Fig. 4f, g). Although the precise mechanism underlying this phenomenon remains unclear, the lack of dose-dependency in the cellular response to PF is highly promising for biomedical applications. This behavior suggests that PF can exert beneficial biological effects at low doses, reducing concerns about potential damage caused by the use or accumulation of higher doses. Taken together, these results underscore the favorable biocompatibility of PF, highlighting its potential for therapeutic applications.
PF restored mitochondrial function in the foam cells through lipid metabolism regulation
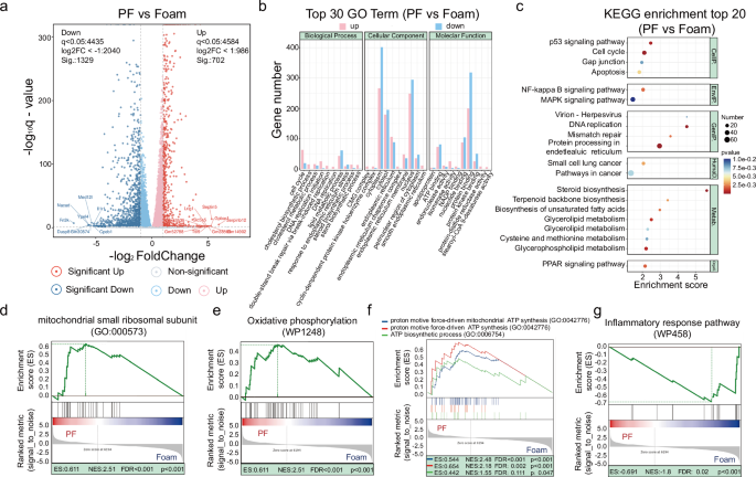
We next performed RNA-seq analysis to compare the gene expression profiles between foam cells treated with or without PF, aiming to uncover the underlying molecular mechanisms by which PF inhibits foam cell formation. A total of 702 genes were significantly upregulated, and 1329 genes were significantly downregulated between the PF-treated and untreated foam cells (Fig. 5a and Supplementary Fig. 19). Gene ontology (GO) enrichment analysis revealed that the differentially expressed genes were closely associated with several biological processes, including the cell cycle, DNA repair, endoplasmic reticulum (ER) stress, and lipid synthesis and metabolism (Fig. 5b). Notably, five of the top 10 most significantly altered GO biological processes were linked to lipid metabolism, encompassing lipid metabolism, sterol biosynthesis, cholesterol biosynthesis, cholesterol metabolism, and steroid biosynthesis. These findings suggest that PF plays a pivotal role in regulating lipid metabolism in foam cells. Additionally, GO analysis identified the enrichment of four processes related to DNA replication, including DNA replication, DNA replication initiation, cell cycle regulation, and double-strand break repair via break-induced replication. Genes associated with DNA replication and repair were predominantly upregulated in the PF-treated group, indicating that PF treatment supports the cell cycle and enhances DNA repair mechanisms. Furthermore, enriched GO terms related to cellular components, such as the CMG complex and cyclin-dependent protein kinase holoenzyme complex, further corroborate the idea that PF treatment promotes DNA replication and repair in foam cells. GO analysis also highlighted differences in ER stress between the PF-treated and untreated groups. The interplay between ER stress and mitochondrial function is bidirectional, influenced by shared signaling pathways, including ROS production, calcium handling, and autophagy58. These processes are essential for maintaining cellular homeostasis and responding to stress. These results suggest that PF treatment regulates lipid metabolism, DNA replication and repair, and oxidative stress in foam cells, offering valuable insights into the molecular mechanisms underlying PF’s inhibition of foam cell formation.
a Volcano plots of differentially expressed genes between foam cells with and without PF treatment. The upregulated and downregulated genes are shown in red and blue, respectively. b GO enrichment analysis. c KEGG enrichment analysis. d–g GSEA enrichment analysis. Source data are provided as a Source data file.
To identify the key pathways regulated by PF, we performed Kyoto Encyclopedia of Genes and Genomes (KEGG) analysis on differentially expressed genes between foam cells with and without PF treatment. Enrichment analysis revealed that signaling pathways involved in lipid metabolism, the immune system, and infectious diseases in foam cells were activated, which are closely related to atherosclerosis (Fig. 5c). PF significantly regulated the biosynthesis of steroids, terpenoid backbones, unsaturated fatty acids, as well as the metabolism of glycerolipids, glycerophospholipids, and several amino acids in foam cells, indicating that PF plays a crucial role in regulating the metabolic pathways of foam cells and further influences the formation and development of foam cells. Besides, the PPAR signaling pathway, the MAPK signaling pathway, the NF-κB signaling pathway, and the p53 signaling pathway are all well-known pathways associated with atherosclerosis59. These pathways were activated following PF treatment, suggesting that PF inhibits the formation and development of foam cells through multiple mechanisms.
Since PF effectively activates mitophagy, a key process for maintaining mitochondrial quality and function, we conducted gene set enrichment analysis (GSEA) to evaluate whether PF treatment led to the upregulation or downregulation of mitochondrial function-related terms and pathways. The results showed that PF treatment significantly enhanced pathways associated with the mitochondrial small ribosomal subunit and oxidative phosphorylation (Fig. 5d, e). These pathways are crucial for mitochondrial protein synthesis, regulation of mitochondrial function, and the cellular stress response and adaptation. In addition, GSEA revealed the upregulation of several ATP production-related pathways, including the ATP biosynthetic process, proton motive force-driven mitochondrial ATP synthesis, and proton motive force-driven ATP synthesis (Fig. 5f). Furthermore, PF treatment effectively attenuated the inflammatory response in foam cells, as demonstrated by the downregulation of inflammatory-related pathways, including the inflammatory response pathway, interleukin-2 family signaling, IL-5 signaling, and negative regulation of interleukin-10 production, as identified through GSEA analysis (Fig. 5g and Supplementary Figs. 20–22). Taken together, PF treatment restored mitochondrial function and alleviated the inflammatory response in foam cells, offering a potential therapeutic strategy for atherosclerosis.
PF in the treatment of atherosclerosis
We then investigated the therapeutic effect of PF in an ApoE−/− C57 mouse model. ApoE−/− mice are commonly used in atherosclerosis research as they spontaneously develop atherosclerotic lesions when fed a high-fat, cholesterol-rich diet48. We first investigated whether the fluorescence property of PF could be utilized for in vivo imaging. As shown in Fig. 6a, b, 6 h after intravenous injection, a strong red fluorescence signal from PF was clearly observed in the arteries harvested from the atherosclerosis model, demonstrating effective accumulation of PF in arterial regions. In contrast, the fluorescence signal in the arterial areas of healthy control mice was much lower, indicating less PF accumulation in healthy arteries. Recent studies have suggested that a similar enhanced permeability and retention effect occurs in inflammatory lesions, where nanoparticles within a certain size range can accumulate at the inflamed sites due to extravasation across leaky vasculature and subsequent sequestration, a phenomenon referred to as the ELVIS effect60. Additionally, PF nanoparticles were predominantly distributed in the liver and kidneys of the atherosclerosis model (Fig. 6c, d). To provide a more comprehensive evaluation of PF’s therapeutic efficacy and mechanistic interpretation, we conducted additional fluorescence imaging and quantitative analyses to assess the biodistribution of PF nanoparticles in major organs and arteries at multiple time points within 48 h post-injection. As shown in Supplementary Fig. 23, PF was enriched in the artery after 3 h and gradually increased over time. The results demonstrate that PF nanoparticles exhibit prolonged retention in arterial plaque regions, with detectable signals persisting for at least 48 h, supporting their potential for sustained anti-inflammatory activity. Furthermore, biodistribution across major organs indicates that PF accumulation peaks in the liver at approximately 6 h, providing insight into their systemic distribution and metabolic profile (Supplementary Fig. 24).
Fluorescence bioimaging (a) and quantitative analysis (b) of the PF fluorescent signal in aortic tissues from healthy control mice and atherosclerosis (AS) model mice. Fluorescence imaging (c) and quantitative analysis (d) of radiant efficiency in major organs of atherosclerosis model mice. The control group consisted of healthy C57 mice fed a normal diet, while the AS model group consisted of ApoE−/− mice fed a high-fat diet for 9 weeks. Six hours post-injection, aortas and other major organs were harvested from all groups. e Schematic illustration of the treatment protocols. f Representative photographs of Oil Red O-stained aortas from atherosclerotic mice after treatment. g Quantitative analysis of lesion area in the aortas. h Representative photographs of H&E-stained aorta root sections. i Illustration summarizing the therapeutic efficacy of PF in the treatment of atherosclerosis. Data are presented as mean ± standard deviation (n = 5 biologically independent mice per group). Statistically significant difference was analyzed by a two-sided unpaired Student’s t-test. Source data are provided as a Source data file.
Next, we assessed the therapeutic effects of PF nanoparticles in the ApoE−/− mouse model of atherosclerosis (Fig. 6e). To determine the most appropriate treatment regimen, we conducted a preliminary in vivo study in an AS mouse model to compare the therapeutic efficacy of once-weekly versus twice-weekly dosing of PF nanoparticles. ApoE−/− mice were fed a high-fat diet for 9 weeks and then randomly divided into three groups: PBS, once-weekly PF nanoparticle dosing, and twice-weekly PF nanoparticle dosing for 8 weeks, respectively. Following the treatment, the arteries were harvested and stained with Oil Red O (ORO). As shown in Supplementary Fig. 25a, b, twice-weekly administration leads to superior therapeutic effects and significantly reduced plaque area, compared to the once-weekly dosing group. These effects were further confirmed by hematoxylin and eosin (H&E) staining, which provided histological evidence of plaque reduction (Supplementary Fig. 25c). Therefore, the twice-weekly dosing regimen was selected as the PF therapeutic strategy for AS.
Then, the AS mouse model was randomly divided into three groups. These groups were intravenously injected with PBS, PF at a low dose (PF-L, 0.67 mg/kg), or PF at a high dose (PF-H, 1.33 mg/kg) twice a week for an additional 8 weeks. As shown in Fig. 6f, g, the PBS-treated group exhibited a larger area of ORO positivity compared to the healthy control group, indicating increased lipid deposition in the atherosclerotic arteries. In contrast, both PF-L and PF-H treatments significantly reduced the plaque area in the diseased arteries, from 25.1% to 7.4% and 3.1%, respectively. These effects were further confirmed by H&E staining. As shown in Fig. 6h, the PBS-treated group displayed significant plaque accumulation, whereas PF treatments effectively reduced plaque burden and restored arterial health (Fig. 6i).
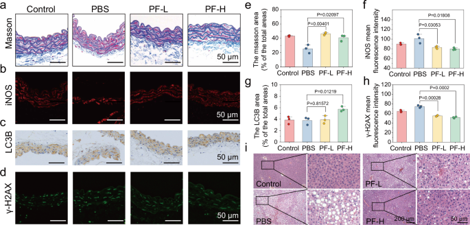
Unstable plaques are at risk of rupture, which can lead to the formation of arterial embolisms and potentially life-threatening complications. Collagen is a major component of the fibrous cap in arterial plaques and plays a crucial role in plaque stability. A decrease in collagen content weakens the fibrous cap, making it thinner and more prone to rupture. To assess the impact of PF treatment on plaque stability, we evaluated the collagen content in the arterial plaques using Masson’s trichrome staining, a well-established method for collagen detection. As shown in Fig. 7a, e, the PBS-treated group exhibited reduced collagen content in the plaques compared to the control group, indicating diminished plaque stability. In contrast, both low and high doses of PF significantly increased collagen content in the plaques, from 25.4% to 46.4% and 40.9%, respectively, suggesting improved plaque stability. Collectively, these findings suggest that intravenous injection of PF nanoparticles can effectively stabilize atherosclerotic plaques and reduce the risk of plaque rupture.
Immunofluorescence and immunohistochemistry images (a–d) and quantitative analysis (e–h) of collagen (a, e), iNOS (b, f), LC3B (c, g), and γ-H2AX (d, h) expression in aortic root sections from ApoE−/− mice after treatments. i H&E staining images of livers in the mice after treatment. Data are presented as mean ± standard deviation (n = 5 biologically independent mice per group). Statistically significant difference was analyzed by a two-sided unpaired Student’s t-test. Source data are provided as a Source data file.
In addition to evaluating the morphological changes, we further investigated the anti-atherosclerotic mechanisms of PF in vivo, focusing on its effects on macrophage polarization and inflammatory responses, both of which play critical roles in the pathogenesis of atherosclerosis. As shown in Fig. 7b, f, immunohistochemical analysis of atherosclerotic plaques revealed that PF treatment significantly reduced the expression of iNOS, a key marker of pro-inflammatory M1 macrophages, indicating that PF may modulate macrophage polarization towards an anti-inflammatory phenotype. Next, we assessed the autophagic activity induced by PF within the atherosclerotic plaques. As demonstrated in Fig. 7c, g, LC3 protein levels were significantly elevated in the PF-treated group compared to the PBS control group, suggesting that PF effectively activated autophagy in the pathological environment of the plaques. Furthermore, γ-H2AX staining revealed a notable reduction in the number of senescent cells within the plaque area in PF-treated mice (Fig. 7d, h), indicating that PF treatment may reduce cellular senescence. Taken together, these findings suggest that PF nanoparticles effectively attenuate oxidative stress, promote autophagy, and reduce cellular senescence in atherosclerotic plaques, thus contributing to their therapeutic efficacy.
We then performed histological analysis on the major organs of the treated mice to evaluate potential systemic effects and organ-specific toxicity of PF. Histopathological examination of organs, including the heart, spleen, lungs, liver, and kidneys, showed no significant differences compared to those of healthy control mice (Fig. 7i and Supplementary Fig. 26), indicating that PF did not cause overt toxicity in these organs. Besides, notable changes were observed in the liver in the disease mice (Fig. 7i). A significant accumulation of lipid droplets, evident as large white areas in the liver of atherosclerotic mice, was observed, indicating the presence of fatty liver disease. Although atherosclerosis and fatty liver are distinct conditions, they share common pathophysiological mechanisms, including chronic inflammation and metabolic dysregulation. After PF treatment, particularly in the PF-H group, the white areas in the liver were significantly reduced, approaching levels comparable to those in healthy mice. Taken together, these results suggest that intravenous administration of PF effectively attenuates the progression of atherosclerosis and may offer additional therapeutic benefits for other inflammation-related conditions, such as fatty liver disease.
In conclusion, we design a type of fluoroalkylated polypyridinium that effectively induces mitophagy, restores mitochondrial function, and alleviates the inflammatory response for the treatment of atherosclerosis. Despite its cationic nature, the polymer exhibits high anti-serum adsorption and superior biocompatibility, and demonstrates spontaneous fluorescence under physiological conditions, allowing for real-time nanoparticle tracking during treatment. Following intravenous administration, the nanoparticles accumulate in the arteries of atherosclerotic mice, efficiently attenuating the progression of atherosclerosis. While fluoroalkyl polypyridinium shows promising efficacy in mouse models, several challenges remain before clinical application in humans. These include, but are not limited to, the development of biodegradable PF formulations that can be safely eliminated from the body after degradation, as well as the need for comprehensive safety and efficacy evaluations.
Methods
All animal procedures were conducted in strict adherence to the guidelines for the care and use of laboratory animals established by the National Institutes of Health (NIH) and were approved by the Animal Welfare Ethics Committee of Shanghai General Hospital (2022AW039).
Materials
Poly (4-vinyl pyridine) (P4VP) with a molecular weight of 60,000 Da was purchased from Macklin (Shanghai, China). 1H,1H,2H,2H-nonafluorohexyl iodide was obtained from Bidepharm (Shanghai, China), and iodohexane was purchased from Meryer (Shanghai, China). Lipopolysaccharide (LPS) and oxidized low-density lipoprotein (oxLDL) were sourced from Shanghai Yuanye Bio-Technology Co., Ltd (Shanghai, China).
Synthesis and characterization of polypyridiniums
P4VP (0.05 g, 0.208 mM) was reacted with 1H,1H,2H,2H-nonafluorohexyl iodide (0.178 g, 119 mM) at a molar ratio of 1:571 in dimethyl sulfoxide (DMSO) at 50 °C for 7 days. The product was then purified by extensive dialysis against deionized water and subsequently freeze-dried. The number of fluoroalkyl chains conjugated to each P4VP molecule was determined using proton nuclear magnetic resonance (1H NMR) spectroscopy (Bruker, 500 MHz, 2 mg/mL, d6-DMSO). Similarly, P4VP (0.05 g, 0.208 mM) was reacted with iodohexane (0.055 g, 64.8 mM) at a molar ratio of 1:314 according to the same procedure. The number of alkyl chains conjugated to each P4VP molecule was determined using proton nuclear magnetic resonance (1H NMR) spectroscopy (Bruker, 500 MHz, 2 mg/mL, D2O).
Fluorescence spectra
The obtained polypyridiniums were dissolved in various solvents, including distilled water, 110 mM NaCl, Dulbecco’s modified Eagle’s medium (DMEM, Gibco), PBS, and a 20:80 (v/v) DMSO/DCM mixture at different concentrations. Fluorescence spectra were recorded using a fluorescence spectrophotometer (Gangdong SCI&TECH, China) at an excitation wavelength of 561 nm.
Serum protein adsorption assay
Each polymer (0.1 mg) was dissolved in 400 μL of aqueous solution containing 20% (v/v) FBS and incubated at room temperature for 2 h. The polymer nanoparticles were separated by centrifugation at 22,000 × g for 40 min at 4 °C. The sediments were washed three times with an aqueous solution to remove unbound proteins. The precipitates and supernatants from the final wash were evaluated by sodium dodecyl sulfate-polyacrylamide gel electrophoresis (SDS-PAGE) and BCA assays, respectively.
For SDS-PAGE, the protein complexes were dissolved in 10 μL of 1x protein loading buffer (Epizyme Biotech, China) containing 2-mercaptoethanol and denatured at 100 °C for 10 min. The samples were loaded onto a 12.5% polyacrylamide gel and electrophoresed at 80 V for 30 min (spacer gel), followed by 120 V for 1 h (separation gel). For the BCA assay, 20 μL of supernatant was mixed with 200 μL of BCA working reagent and analyzed following the protocol provided in the Enhanced BCA Protein Assay Kit (Beyotime, P0010).
Cell culture
RAW264.7 cells, a mouse monocyte/macrophage leukemia cell line (Servicebio), and NIH 3T3, a mouse fibroblast-like cell line (Servicebio), were cultured in DMEM (Gibco) supplemented with 10% FBS, 100 μg/mL penicillin, and 100 μg/mL streptomycin. The cultures were maintained at 37 °C in a 5% CO₂ incubator. To induce inflammation, RAW264.7 cells were stimulated with 1 μg/mL lipopolysaccharide (LPS) for 12 h. Subsequently, these inflammatory cells were treated with media containing both 1 μg/mL LPS and 40 μg/mL oxidized low-density lipoprotein (oxLDL) for another 12 h to promote foam cell formation.
Colocalization of PF with Mitochondria
143B cells stably expressing mitoGFP were seeded into confocal dishes and cultured overnight. The cells were then incubated with 32 μg/mL of the polymer for different time points (1 h and 3 h), followed by washing with PBS. The colocalization of the polymer with mitochondria was visualized using a confocal laser scanning microscope (CLSM, Zeiss LSM880 NLO, Germany). The colocalization coefficient was calculated using ImageJ software.
Analysis of mitophagy in foam cells
RAW264.7 macrophages were stimulated to differentiate into foam cells as described above, which were subsequently incubated with the polymers (PF, 32 μg/mL; 5xPF, 160 μg/mL) for 6 h. The cells were then fixed, permeabilized, and blocked before incubation overnight at 4 °C with primary antibodies against LC3B (Abcam, ab192890), TOM20 (Abcam, ab186734), γ-H2AX (Abcam, ab81299), and p62 (Abcam, ab280086), respectively. Afterward, secondary antibodies (Abcam, ab150079, ab150077) were applied at room temperature for 1 h in the dark. The nuclei were stained with Hoechst 33342, and the cells were imaged using a CLSM.
For Western blot analysis, foam cells treated with PF (32 μg/mL) were lysed to extract proteins. The proteins were then separated by electrophoresis and transferred to PVDF membranes. The membranes were blocked with 5% skim milk for 1 h at room temperature and incubated overnight at 4 °C with primary antibodies against LC3, TOM20, p62 (Abcam, ab109012), and β-actin (Beyotime, AF5003). After washing, the membranes were incubated with secondary antibodies (Beyotime, A0208) for 1 h at room temperature. Protein bands were visualized using BeyoECL Plus (Beyotime, P0018S) and quantified with ImageJ software.
Analysis of lipid droplet accumulation in foam cells
Foam cells were treated with various polymers (PF, 32 μg/mL; 5xPF, 160 μg/mL) for 6 h. Then, the cells were stained by the Lipid Droplets Green Fluorescence Assay Kit with BODIPY 493/503 (Beyotime, C2053S) according to the manufacturer’s instructions. The stained cells were visualized using CLSM and quantitatively analyzed using flow cytometry (BD FACS Verse, USA).
Analysis of cholesterol efflux in foam cells
Foam cells were treated with PF polymers (32 μg/mL) for 6 h. The cells were then washed three times with PBS. After lysis at room temperature for 10 min, the lysates were centrifuged at 2000 × g for 5 min to collect the supernatant. The cholesterol content in each sample was measured using a total cholesterol assay kit (Applygen, E1015) according to the manufacturer’s instructions.
Analysis of ATP levels and mitochondrial membrane potential (ΔΨm)
Foam cells treated with PF were assessed following the protocols provided with the ATP Assay Kit (Beyotime, S0026) and Mitochondrial Membrane Potential Assay Kit with Rhodamine 123 (Beyotime, C2008S).
Mitochondrial respiration assay (Seahorse OCR)
Foam cells were treated with PF polymers (32 μg/mL) for 6 h. Then, the medium was removed and cells were gently washed twice with assay medium prepared from Seahorse XF Base Medium (Agilent, 103575-100) supplemented with 10 mM glucose, 1 mM sodium pyruvate, and 2 mM L-glutamine (pH 7.4). Plates were equilibrated for 1 h at 37 °C in a non-CO2 incubator. OCR was measured on a Seahorse XFe96/XF Pro analyzer using the Seahorse XFe96/XF Pro FluxPak Mini (Agilent 103793-100) and XF Cell Mito Stress Test Kit (Agilent, 103015-100) with sequential injections of oligomycin (1 μM), FCCP (1.5 μM), and rotenone/antimycin A (0.5 μM each). Each measurement cycle consisted of 3 min mixing, 2 min waiting, and 3 min measuring. At least five technical replicate wells were included per condition, and experiments were repeated in ≥3 independent biological replicates. Data were exported with Wave software, normalized to total protein per well determined by BCA assay, and presented as mean ± SEM; wells affected by mechanical disturbance or injection failure were excluded a priori. Basal respiration, ATP-linked respiration, maximal respiration, and spare respiratory capacity were calculated according to the manufacturer’s guidelines.
TEM imaging of mitochondria in foam cells
Foam cells were treated with 32 μg/mL or 160 μg/mL of PF for 6 h. The cells were then collected and processed according to standard procedures, followed by observation using TEM.
Intracellular and mitochondrial ROS measurement
RAW264.7 cells were stimulated with 1 μg/mL LPS for 12 h. Then, the inflammation cells were treated with PF (32 μg/mL) for 6 h. The intracellular ROS levels were assessed using a Reactive Oxygen Species Assay Kit (Beyotime, S0033S), and mitochondrial ROS were assessed using MitoSOX Green mitochondrial superoxide indicator (Invitrogen, M36005), following the manufacturer’s instructions. The results were observed by CLSM and quantitatively analyzed using flow cytometry.
Macrophage polarization analysis
RAW264.7 cells were stimulated with 1 μg/mL LPS for 12 h. Following this, the inflammatory cells were treated with various polymers (PF, 32 μg/mL; 5xPF, 160 μg/mL) for 6 h. After treatment, cell polarization was analyzed using a well-established immunofluorescence assay. The levels of the inflammatory cytokines and chemokines TNF-α and IL-6 were quantified using ELISA kits.
Reverse transcription PCR (RT-qPCR)
RAW264.7 cells were stimulated with 1 μg/mL LPS for 12 h and subsequently treated with PF (32 μg/mL) for 6 h. The mRNA expression levels of the transcription factor NF-κB, MMP3, and MMP9 were quantified using RT-qPCR. Briefly, total RNA was extracted using TRIzol reagent. cDNA was synthesized from the RNA using the First Strand cDNA Synthesis Kit (Beyotime, D7168M) according to the manufacturer’s protocol, with a reaction mixture containing primers, ribonuclease inhibitor, dNTPs, and reverse transcriptase. The resulting cDNA was used directly as the template for RT-qPCR, performed with the BeyoFast™ SYBR Green One Step qRT-PCR Kit (Beyotime, D7268S) following the manufacturer’s instructions. The primer sequences used in this study are provided in Table 1.
Cell cytotoxicity assessment
NIH 3T3 cells and RAW264.7 cells were seeded in 96-well plates and treated with PF or PC at various concentrations. Cell cytotoxicity was assessed using the CCK-8 assay, following the manufacturer’s instructions. Cell proliferation was evaluated using the BeyoClick™ EdU Cell Proliferation Kit with Alexa Fluor 488 (Beyotime, C0071S).
RNA sequencing (RNA-Seq) analysis
Total RNA was extracted from foam cells treated with 32 μg/mL of PF using TRIzol reagent. RNA sequencing was then performed by Oebiotech Corporation (Shanghai, China).
Establishment of an atherosclerosis animal model
All animal procedures were conducted in strict adherence to the guidelines for the care and use of laboratory animals established by the NIH and were approved by the Animal Welfare Ethics Committee of Shanghai General Hospital (2022AW039). ApoE-deficient (ApoE−/−) male C57BL/6 mice, aged 8 weeks, were fed a high-cholesterol diet to induce the development of an atherosclerotic model.
In vivo treatment of atherosclerosis
Eight-week-old ApoE−/− C57BL/6 mice were fed a high-cholesterol diet for 9 weeks to induce atherosclerosis. Then, the mice were intravenously administered PBS or PF at either high doses (1.33 mg/kg) or low doses (0.67 mg/kg) twice weekly. After 8 weeks of treatment, the mice were anesthetized and underwent cardiac perfusion with 10 mL of PBS followed by 5 mL of paraformaldehyde. The aortas, still attached to the heart, were harvested and fixed in paraformaldehyde. Aortic sections (4 μm thick) were prepared for H&E staining, Masson’s trichrome staining, and immunohistochemical analysis (LC3, γ-H2AX, and iNOS). Additionally, aortic tissue was processed for ORO staining. Major organs, including the heart, liver, spleen, lungs, and kidneys, were collected, preserved, and subjected to H&E staining to evaluate the biosafety of the administered formulations.
Organ distribution experiment
After intravenous injection of PF (1.33 mg/kg) at different time points (3, 6, 12, 24, 48 h), the aortas, heart, liver, spleen, lungs, and kidneys were harvested and analyzed using fluorescence bioimaging. Normal mice were used as controls.
Reporting summary
Further information on research design is available in the Nature Portfolio Reporting Summary linked to this article.
Data availability
All data needed to evaluate the conclusions in the paper are present in the paper and/or the Supplementary Materials. RNA-seq data generated in this study have been deposited at the NCBI Gene Expression Omnibus (GEO) under the accession PRJNA1245052. Source data are provided with this paper.
References
Suomalainen, A. & Nunnari, J. Mitochondria at the crossroads of health and disease. Cell 187, 2601–2627 (2024).
Zong, Y. et al. Mitochondrial dysfunction: mechanisms and advances in therapy. Signal Transduct. Target. Ther. 9, 124 (2024).
Desdín-Micó, G. et al. T cells with dysfunctional mitochondria induce multimorbidity and premature senescence. Science 368, 1371–1376 (2020).
Nunnari, J. & Suomalainen, A. Mitochondria: in sickness and in health. Cell 148, 1145–1159 (2012).
Lin, M. T. & Beal, M. F. Mitochondrial dysfunction and oxidative stress in neurodegenerative diseases. Nature 443, 787–795 (2006).
Sun, K., Jing, X., Guo, J., Yao, X. & Guo, F. Mitophagy in degenerative joint diseases. Autophagy 17, 2082–2092 (2021).
Wang, S. et al. The mitophagy pathway and its implications in human diseases. Signal Transduct. Target. Ther. 8, 1–28 (2023).
Mito, T. et al. Mosaic dysfunction of mitophagy in mitochondrial muscle disease. Cell Metab. 34, 197–208.e5 (2022).
Li, J. et al. PINK1/Parkin-mediated mitophagy in neurodegenerative diseases. Ageing Res. Rev. 84, 101817 (2023).
Fang, E. F. et al. Mitophagy inhibits amyloid-β and tau pathology and reverses cognitive deficits in models of Alzheimer’s disease. Nat. Neurosci. 22, 401–412 (2019).
Fang, E. F. et al. NAD+ augmentation restores mitophagy and limits accelerated aging in Werner syndrome. Nat. Commun. 10, 5284 (2019).
Katayama, H. et al. Visualizing and modulating mitophagy for therapeutic studies of neurodegeneration. Cell 181, 1176–1187.e16 (2020).
Cao, M. et al. Natural compounds modulating mitophagy: implications for cancer therapy. Cancer Lett. 582, 216590 (2024).
Zeng, J. et al. Restoration of lysosomal acidification rescues autophagy and metabolic dysfunction in non-alcoholic fatty liver disease. Nat. Commun. 14, 2573 (2023).
Ryu, D. et al. Urolithin a induces mitophagy and prolongs lifespan in C. elegans and increases muscle function in rodents. Nat. Med. 22, 879–888 (2016).
Sarkar, J. et al. Epigallocatechin-3-gallate inhibits osteoclastic differentiation by modulating mitophagy and mitochondrial functions. Cell Death Dis. 13, 1–12 (2022).
Suvorova, I. I., Knyazeva, A. R., Petukhov, A. V., Aksenov, N. D. & Pospelov, V. A. Resveratrol enhances pluripotency of mouse embryonic stem cells by activating AMPK/Ulk1 pathway. Cell Death Discov. 5, 1–14 (2019).
Zhang, T., Liu, Q., Gao, W., Sehgal, S. A. & Wu, H. The multifaceted regulation of mitophagy by endogenous metabolites. Autophagy 18, 1216–1239 (2022).
Modica-Napolitano, J. S. & Aprille, J. R. Delocalized lipophilic cations selectively target the mitochondria of carcinoma cells. Adv. Drug Deliv. Rev. 49, 63–70 (2001).
Zielonka, J. et al. Mitochondria-targeted triphenylphosphonium-based compounds: syntheses, mechanisms of action, and therapeutic and diagnostic applications. Chem. Rev. 117, 10043–10120 (2017).
Lyamzaev, K. G. et al. Induction of autophagy by depolarization of mitochondria. Autophagy 14, 921–924 (2018).
Sun, C. et al. MitoQ regulates autophagy by inducing a pseudo-mitochondrial membrane potential. Autophagy 13, 730–738 (2017).
Hine, C. An antioxidant to attenuate aortic aging. Sci. Transl. Med. 9, eaaq1235 (2017).
Lee, S. et al. Mitochondrial H2O2 generated from electron transport chain complex I stimulates muscle differentiation. Cell Res. 21, 817–834 (2011).
Chung, Y. J. et al. Elevated Na is a dynamic and reversible modulator of mitochondrial metabolism in the heart. Nat. Commun. 15, 4277 (2024).
Xie, C. et al. Amelioration of Alzheimer’s disease pathology by mitophagy inducers identified via machine learning and a cross-species workflow. Nat. Biomed. Eng. 6, 76–93 (2022).
Cai, R. & Chen, C. The crown and the scepter: roles of the protein corona in nanomedicine. Adv. Mater. 31, 1805740 (2019).
Tenzer, S. et al. Rapid formation of plasma protein corona critically affects nanoparticle pathophysiology. Nat. Nanotechnol. 8, 772–781 (2013).
Suk, J. S., Xu, Q., Kim, N., Hanes, J. & Ensign, L. M. PEGylation as a strategy for improving nanoparticle-based drug and gene delivery. Adv. Drug Deliv. Rev. 99, 28–51 (2016).
Shi, D. et al. To PEGylate or not to PEGylate: Immunological properties of nanomedicine’s most popular component, polyethylene glycol and its alternatives. Adv. Drug Deliv. Rev. 180, 114079 (2022).
Huang, Y. et al. Pyridinium-substituted tetraphenylethylenes functionalized with alkyl chains as autophagy modulators for cancer therapy. Angew. Chem. Int. Ed. 59, 10042–10051 (2020).
Hoogenboezem, E. N. & Duvall, C. L. Harnessing albumin as a carrier for cancer therapies. Adv. Drug Deliv. Rev. 130, 73–89 (2018).
Fang, R. H., Kroll, A. V., Gao, W. & Zhang, L. Cell membrane coating nanotechnology. Adv. Mater. 30, 1706759 (2018).
Parrott, M. C. & DeSimone, J. M. Relieving PEGylation. Nat. Chem. 4, 13–14 (2012).
Tao, Y., Jakobsson, V., Chen, X. & Zhang, J. Exploiting albumin as a versatile carrier for cancer theranostics. Acc. Chem. Res. 56, 2403–2415 (2023).
Chen, Y., Zhu, M., Huang, B., Jiang, Y. & Su, J. Advances in cell membrane-coated nanoparticles and their applications for bone therapy. Biomater. Adv. 144, 213232 (2023).
Purser, S., Moore, P. R., Swallow, S. & Gouverneur, V. Fluorine in medicinal chemistry. Chem. Soc. Rev. 37, 320–330 (2008).
Qiu, J. et al. A fluorinated peptide with high serum- and lipid-tolerence for the delivery of siRNA drugs to treat obesity and metabolic dysfunction. Biomaterials 285, 121541 (2022).
Lv, J., Wang, H., Rong, G. & Cheng, Y. Fluorination promotes the cytosolic delivery of genes, proteins, and peptides. Acc. Chem. Res. 55, 722–733 (2022).
Zhang, T. et al. Fluorinated oligoethylenimine nanoassemblies for efficient siRNA-mediated gene silencing in serum-containing media by effective endosomal escape. Nano Lett. 18, 6301–6311 (2018).
Brinen, J. S., Koren, J. G., Olmstead, H. D. & Hirt, R. C. Charge-transfer absorption and luminescence spectra of alkyl halide salts of Pyridine1a. J. Phys. Chem. 69, 3791–3794 (1965).
Handa, T., Utena, Y., Yajima, H., Ishii, T. & Morita, H. Excimer emission in protonated pyridine systems. 1. Fluorescence spectroscopy of protonated pyridine and its methyl derivatives in rigid glass solution at 77 K. J. Phys. Chem. 90, 2589–2596 (1986).
Nishiyama, S., Tajima, M. & Yoshida, Y. Luminescence properties of surface-modified poly(4-vinylpyridine) thin films. J. Photopolym. Sci. Technol. 16, 671–677 (2003).
Lv, J. & Cheng, Y. Fluoropolymers in biomedical applications: state-of-the-art and future perspectives. Chem. Soc. Rev. 50, 5435–5467 (2021).
Cametti, M., Crousse, B., Metrangolo, P., Milani, R. & Resnati, G. The fluorous effect in biomolecular applications. Chem. Soc. Rev. 41, 31–42 (2011).
Zhang, Z. et al. The fluorination effect of fluoroamphiphiles in cytosolic protein delivery. Nat. Commun. 9, 1377 (2018).
Liu, Y., Zhang, J., Tu, Y. & Zhu, L. Potential-independent intracellular drug delivery and mitochondrial targeting. ACS Nano 16, 1409–1420 (2022).
Liang, M. et al. Polypyridiniums with inherent autophagy-inducing activity for atherosclerosis treatment by intracellularly co-delivering two antioxidant enzymes. Adv. Mater. 36, 2409015 (2024).
Kabeya, Y. et al. LC3, a mammalian homologue of yeast Apg8p, is localized in autophagosome membranes after processing. EMBO J. 19, 5720–5728 (2000).
Bjørkøy, G., Lamark, T. & Johansen, T. p62/SQSTM1: a missing link between protein aggregates and the autophagy machinery. Autophagy 2, 138–139 (2005).
Soubannier, V. et al. A vesicular transport pathway shuttles cargo from mitochondria to lysosomes. Curr. Biol. 22, 135–141 (2012).
Mah, L.-J., El-Osta, A. & Karagiannis, T. C. γH2AX: a sensitive molecular marker of DNA damage and repair. Leukemia 24, 679–686 (2010).
Kong, P. et al. Inflammation and atherosclerosis: signaling pathways and therapeutic intervention. Signal Transduct. Target. Ther. 7, 1–24 (2022).
Zhong, Z., Sanchez-Lopez, E. & Karin, M. Autophagy, inflammation, and immunity: a troika governing cancer and its treatment. Cell 166, 288–298 (2016).
Rubinsztein, D. C., Codogno, P. & Levine, B. Autophagy modulation as a potential therapeutic target for diverse diseases. Nat. Rev. Drug Discov. 11, 709–730 (2012).
Jiménez-Loygorri, J. I. et al. Mitophagy curtails cytosolic mtDNA-dependent activation of cGAS/STING inflammation during aging. Nat. Commun. 15, 830 (2024).
Agrawal, D. et al. Correlation of m1 and m2 macrophages with the severity of atherosclerosis and insulin resistance. Atherosclerosis 235, e38–e39 (2014).
Biczo, G. et al. Mitochondrial dysfunction, through impaired autophagy, leads to endoplasmic reticulum stress, deregulated lipid metabolism, and pancreatitis in animal models. Gastroenterology 154, 689–703 (2018).
Shrimali, D. et al. Targeted abrogation of diverse signal transduction cascades by emodin for the treatment of inflammatory disorders and cancer. Cancer Lett. 341, 139–149 (2013).
Wang, D. & Goldring, S. R. The bone, the joints and the balm of Gilead. Mol. Pharm. 8, 991–993 (2011).
Acknowledgements
The authors thank the support from the National Natural Science Foundation of China (No. 22135002), the Basic Research Program of Science and Technology Commission of Shanghai Municipality (Grant No. 21JC1401800).
Author information
Authors and Affiliations
Contributions
M.L., S.R. and Q.W. contributed equally to this work. Conceptualization: M.L., H.W. and Yiyun Cheng. Methodology: M.L., S.R., Q.W., Y.C. and J.L. Investigation: M.L., S.R. and Q.W. Data curation: M.L., S.R. and Q.W. Formal analysis: M.L., S.R. and Q.W. Visualization: M.L., S.R. and Q.W. Resources: C.W., H.W. and Yiyun Cheng. Supervision: C.W., H.W. and Yiyun Cheng. Writing—original draft: M.L. and H.W. Writing—review and editing: C.W., H.W. and Yiyun Cheng. Funding acquisition: Yiyun Cheng. Project administration: Yiyun Cheng.
Corresponding authors
Ethics declarations
Competing interests
The authors declare no competing interests.
Peer review
Peer review information
Nature Communications thanks Jingjing Zhang and the other, anonymous, reviewer(s) for their contribution to the peer review of this work. A peer review file is available.
Additional information
Publisher’s note Springer Nature remains neutral with regard to jurisdictional claims in published maps and institutional affiliations.
Supplementary information
Source data
Rights and permissions
Open Access This article is licensed under a Creative Commons Attribution-NonCommercial-NoDerivatives 4.0 International License, which permits any non-commercial use, sharing, distribution and reproduction in any medium or format, as long as you give appropriate credit to the original author(s) and the source, provide a link to the Creative Commons licence, and indicate if you modified the licensed material. You do not have permission under this licence to share adapted material derived from this article or parts of it. The images or other third party material in this article are included in the article’s Creative Commons licence, unless indicated otherwise in a credit line to the material. If material is not included in the article’s Creative Commons licence and your intended use is not permitted by statutory regulation or exceeds the permitted use, you will need to obtain permission directly from the copyright holder. To view a copy of this licence, visit http://creativecommons.org/licenses/by-nc-nd/4.0/.
About this article
Cite this article
Liang, M., Ruan, S., Wang, Q. et al. A mitochondria-targeted fluoropolymer nanoparticle with inherent mitophagy-inducing and red fluorescence properties for treatment of atherosclerosis. Nat Commun 16, 9845 (2025). https://doi.org/10.1038/s41467-025-64813-0
Received:
Accepted:
Published:
Version of record:
DOI: https://doi.org/10.1038/s41467-025-64813-0









