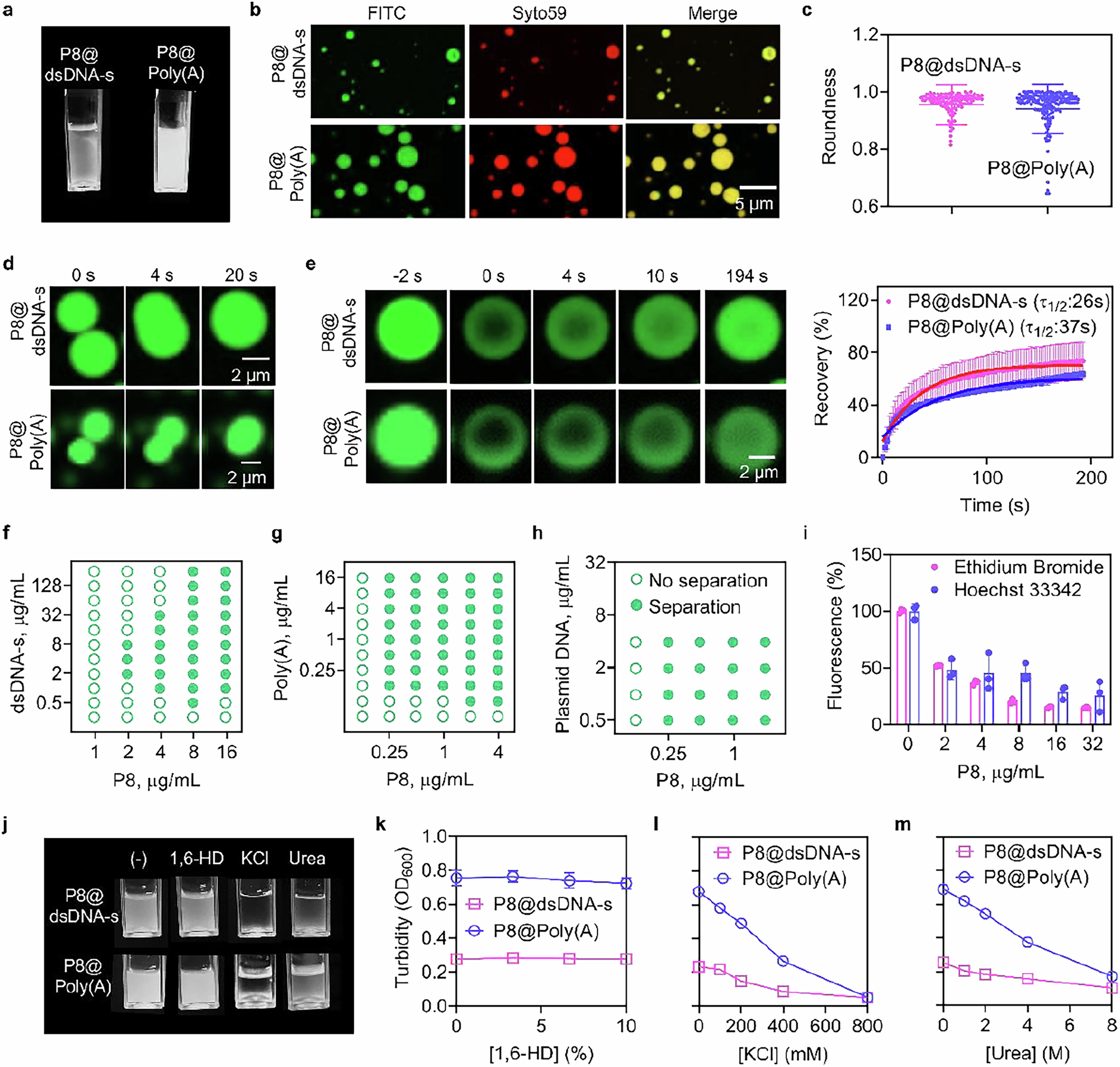
Fig. 2: P8-induced liquid-liquid phase separation of nucleic acid in vitro.

a Digital images of P8@dsDNA-s and P8@Poly(A) condensates formed in 5% w/v PEG (20 kDa), 150 mM KCl, 1 mM MgCl2 and 50 mM HEPES (pH 7.3). b Representative confocal microscopy image of P8@dsDNA-s and P8@Poly(A) condensates formed in above condition. P8 was labelled with FITC. Poly(A) and dsDNA-s were stained with Syto59. c The roundness of P8@dsDNA-s (n = 117) and P8@Poly(A) (n = 168) condensates formed in (b). d Representative microscopy images of P8@dsDNA-s and P8@Poly(A) condensate fusion. e Representative images and dynamics of fluorescence recovery of P8@dsDNA-s and P8@Poly(A) condensates after photobleaching (the number of tested condensates n = 3). The right plots show fluorescence recovery (%) quantified by fitting the average normalized intensity (solid dots with error bars) to first order exponential decay model (red and blue lines). Phase diagrams of P8 with f dsDNA-s, g poly(A) and h eGFP plasmid DNA. i Fluorescence quenching of the dye-dsDNA-s complex in the presence of P8. Ethidium bromide (DNA intercalator) and Hoechst 33342 (minor groove binder) were used as DNA dyes (the number of dye-dsDNA-s complex sample n = 3). j Visual appearance of P8@dsDNA-s and P8@Poly(A) condensates without (−) and with 10% w/v 1,6-HD, 800 mM KCl or 8 M urea. The turbidity of P8@dsDNA-s and P8@Poly(A) condensates after introduction of k 1,6-HD, l KCl and m urea at various concentrations (n = 3). Data are presented as mean ± standard deviation.