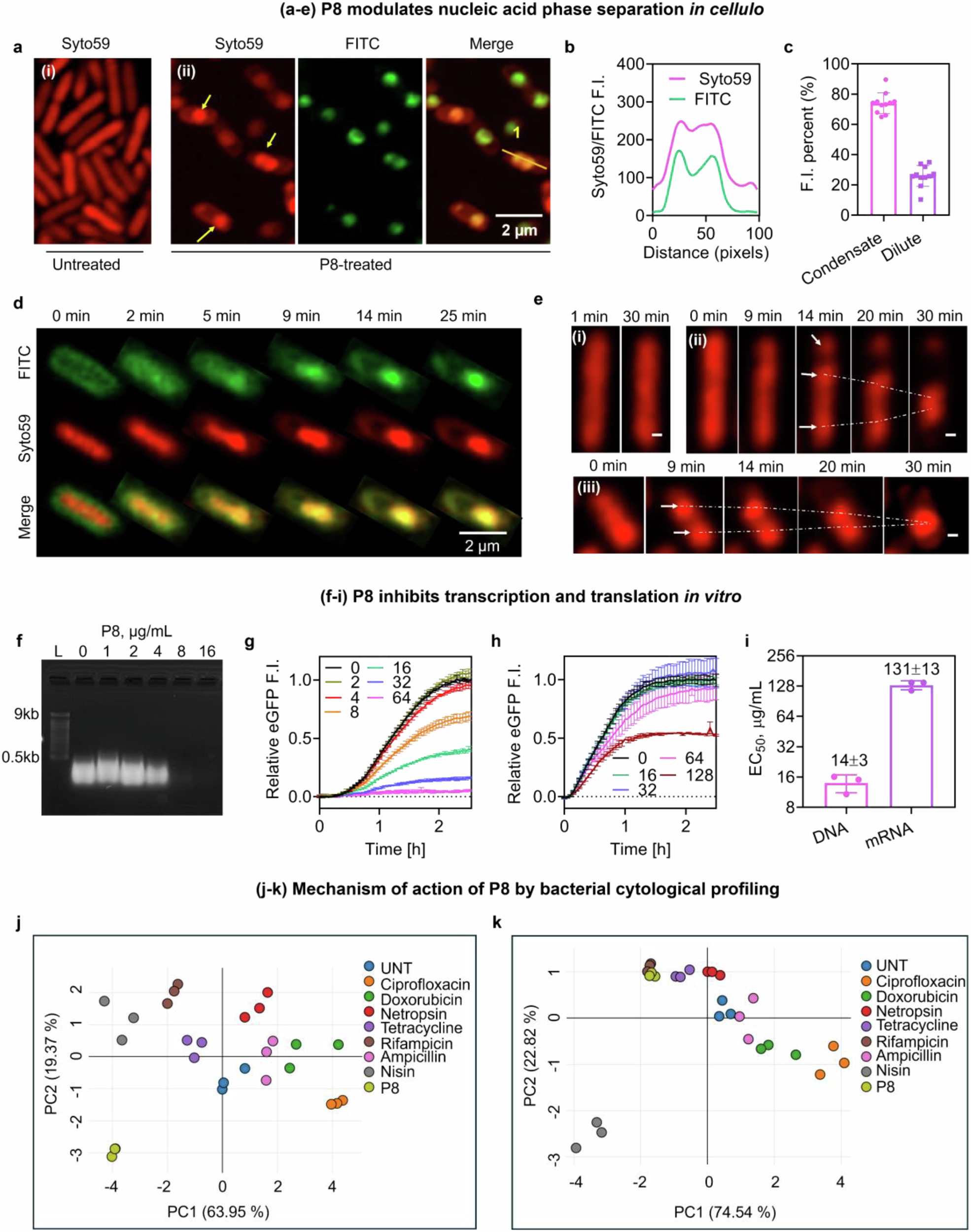
Fig. 3: P8 forms intracellular condensates with nucleic acid and inhibits transcription and translation.

a–e P8 modulates nucleic acid phase separation in cellulo; f–i P8 inhibits transcription and translation in vitro; (j-k) mechanism of action of P8 by bacterial cytological profiling. a Fluorescence microscopy of P. aeruginosa PAO1 (i) without and (ii) with FITC-P8 treatment. The nucleic acids in P. aeruginosa PAO1 were stained with Syto59. The yellow arrows indicate nucleic acid clusters. The experiment was repeated three times. b Fluorescence intensity (F.I.) profiles of Syto59/FITC along the line 1 in (a). c Fluorescence intensity percent (F.I. percent (%)) in condensate and dilute phases (the number of bacteria n = 11). d Time-lapse confocal images of P. aeruginosa PAO1 treated with FITC-P8. Syto59 was used to stain nucleic acids. e Time-lapse confocal images of untreated (i) and P8-treated ((ii) and (iii)) P. aeruginosa PAO1. white arrows indicate the formation of nucleic acid condensates. The dashed lines indicate the fusion process of nucleic acid condensates. Scale bar: 200 nm. f In vitro transcription reaction in the absence (0 µg/mL) and presence of varying concentrations of P8 (1, 2, 4, 8 and 16 µg/mL). L refers to RNA ladder (0.5, 1, 1.5, 2, 2.5, 3, 4, 5, 6 and 9 kb). g Cell-free eGFP translation initiated with eGFP plasmid DNA in the absence (0 µg/mL) and presence of P8 (2, 4, 8, 16 32 and 64 µg/mL) (n = 3). h Cell-free eGFP synthesis initiated with mRNA in the absence (0 µg/mL) and presence of P8 (16, 32, 64 and 128 µg/mL) (n = 3). i Half maximal effective concentration of P8 against CFPS (EC50) in plasmid DNA- or mRNA-initiated CFPS reaction (n = 3). j PCA graph using PC1 (63.95%) and PC2 (19.37%). PCA analysis was based on bacterial cell morphology, DNA parameters and SYTOX Green intensity signals. k PCA graph using PC1 (74.54%) and PC2 (22.82%). PCA analysis was based on bacterial cell morphology and SYTOX Green intensity signals. Three independent cultures of B. subtilis ATCC 6633 were treated with each antibiotic or P8. Data are presented as mean ± standard deviation.