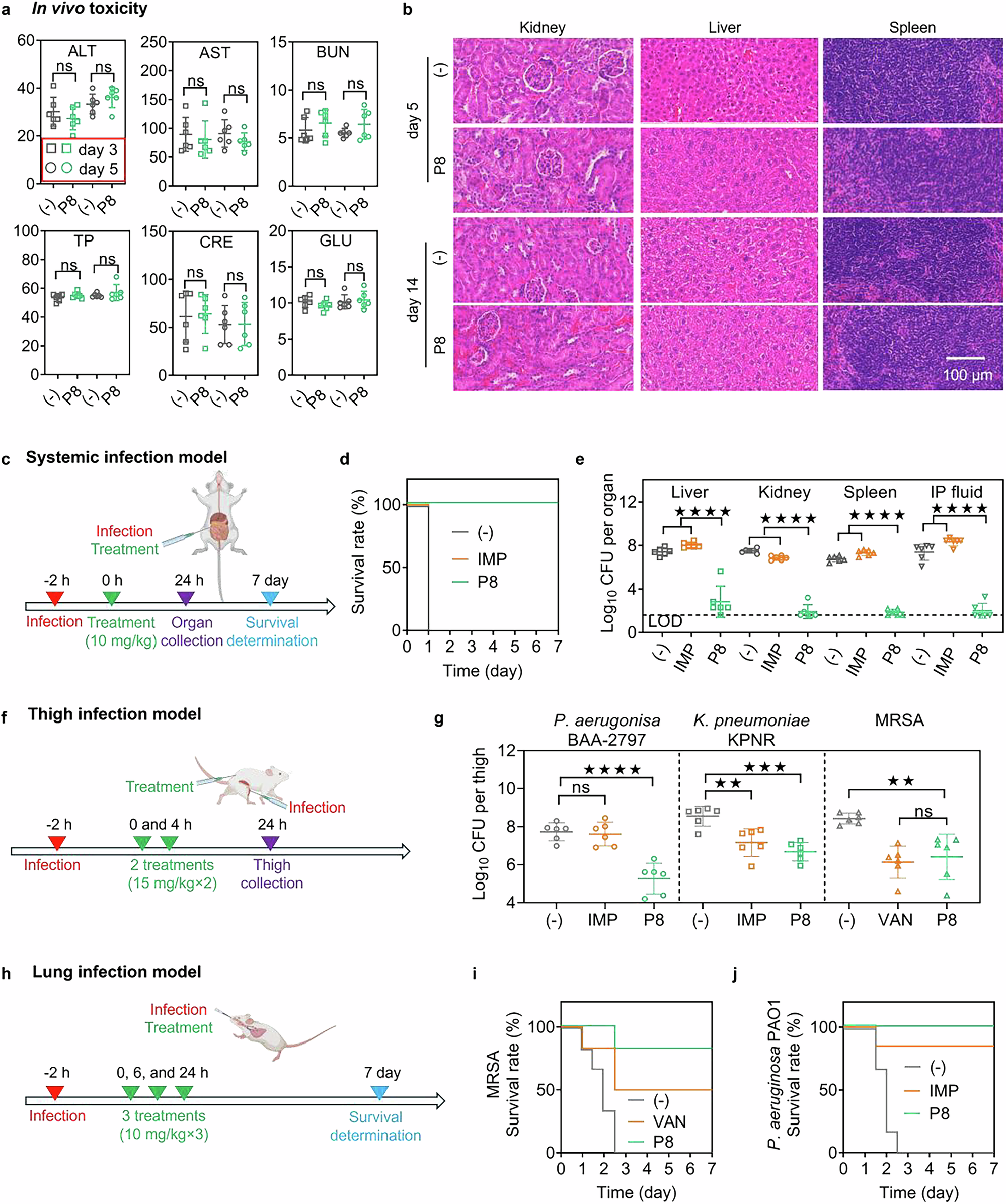
Fig. 4: P8’s in vivo activities.

In vivo toxicity. a Serum biochemistry analysis and b representative histological images of uninfected mouse treated with PBS (-) or P8. Mice were i.p. injected with 10 doses of PBS (-) or P8 (10 mg/kg) at 12-hour intervals. The level of alanine transaminase (ALT), aspartate transaminase (AST), blood urea nitrogen (BUN), total protein (TP), creatinine (CRE) and glucose (GLU) were measured in mice (n = 6) blood samples drawn at day 3 and day 5 after the administration of the first injection of PBS (-) or P8 (day 0). Kidney, liver and spleen were collected from mice on day 5 and day 14 for sectioning and H&E staining. Murine systemic infection model. c Illustrated scheme of the systemic infection model. d Survival rate (%) and e antimicrobial potency of P8 in systemic infection model. There were 6 mice in each group. Murine thigh infection model. f Illustrated scheme of the neutropenic thigh infection model. g Antibacterial potency of P8 against P. aeruginosa BAA-2797, K. pneumoniae KPNR and MRSA in neutropenic thigh infections. There were 6 mice per group. Murine lung infection model. h Illustrated scheme of the lung infection model. Survival rate of lung-infected mice with i MRSA and j P. aeruginosa PAO1. There were 6 mice per group. One-way ANOVA analysis for e and g: *P < 0.05; **P < 0.01, ***P < 0.001; ****P < 0.0001; ns (not significant). The exact P values are provided in Source Data. Two-tailed t-test for a. Data are presented as mean ± standard deviation. Illustrations for c, f, and h were created in BioRender. Chan, M. (2025) https://BioRender.com/ctpibvl.