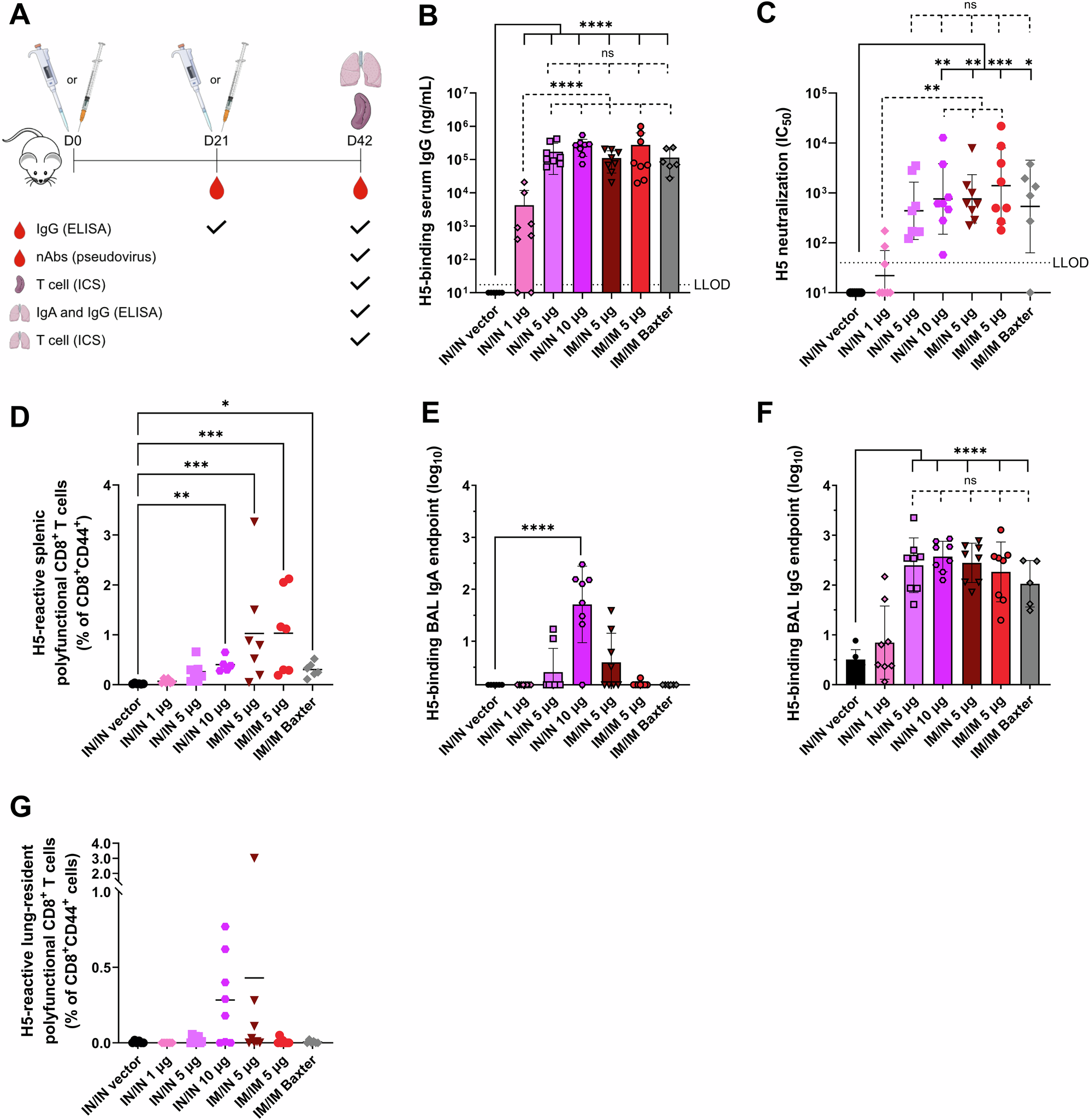
Fig. 1: Intranasal administration of monovalent H5 replicon-NLC establishes systemic and mucosal immune responses in mice.

A Study design. Images for figure were obtained from Nicolás De Francesco/SciDraw (https://scidraw.io/) and Servier Medical Art (https://smart.servier.com/) under a CC BY 4.0 license (https://creativecommons.org/licenses/by/4.0/). Post-boost B serum H5-binding IgG titers, C serum H5 pseudovirus neutralization capacity (IC50), D splenic H5-reactive polyfunctional (IFNγ+ IL-2+ TNFα+) CD8+ T cells, E H5-binding IgA titers in BAL samples, F H5-binding IgG titers in BAL samples, and G lung-resident (CD69+ CD103+) H5-reactive polyfunctional (IFNγ+ IL-2+ TNFα+) CD8+ T cells. n = 6 for vector control group and n = 8 for experimental groups. All groups were sex balanced. Two statistical hypotheses were tested within each figure, with filled lines showing comparisons to the vector control and dotted lines representing tests between key experimental groups. B, E, F Statistical analyses performed on log-transformed data using one-way ANOVA with Dunnett’s (filled lines) or Tukey’s (dotted lines) multiple comparisons test. C Statistical analysis performed on log-transformed data using Kruskal–Wallis test with Dunn’s multiple comparisons. D, G Statistical analysis represents Kruskal–Wallis test with Dunn’s multiple comparisons. Data are presented as B, C geometric mean +/− geometric SD or E, F mean +/− SD. IN Intranasal, IM Intramuscular, LLOD lower limit of detection, ns not significant. * p < 0.05, ** p < 0.01, *** p < 0.001, **** p < 0.0001. Associated post-prime IgG and post-boost CD4+ and CD8+ T cell data in Supplementary Fig. 4. Source data are provided as a Source Data file.