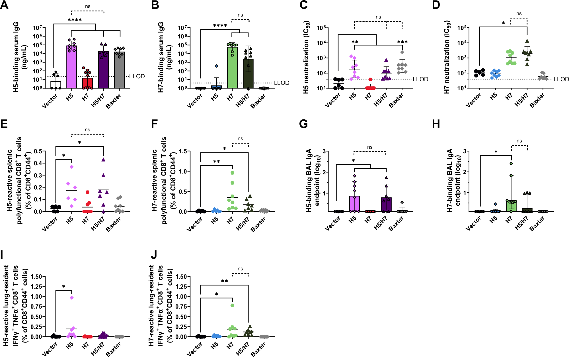
Fig. 4: Intranasal vaccination with bivalent H5/H7 replicon-NLC establishes both systemic and mucosal immunity in mice.

Post-boost serum A H5- and B H7-binding IgG titers, serum C H5 and D H7 pseudovirus neutralization capacity (IC50), splenic E H5- and F H7-reactive polyfunctional (IFNγ+ IL-2+ TNFα+) CD8+ T cells, G H5- and H H7-binding IgA antibody titers in BAL samples, and lung-resident (CD69+ CD103+) I H5- and J H7-reactive bifunctional (IFNγ+ TNFα+) CD8+ T cells. For all assays, n = 6 animals for vector control group, n = 8 for experimental groups. All groups were sex balanced. Two statistical hypotheses were tested within each figure, unless specifically listed, with filled lines showing comparisons to the vector control and dotted lines representing tests between key experimental groups. A, B, G, H Statistical analyses performed on log-transformed data using one-way ANOVA with Dunnett’s (filled lines) or Tukey’s (dotted lines) multiple comparisons test. C, D Statistical analysis performed on log-transformed data used Kruskal–Wallis test with Dunn’s multiple comparisons. E, F Statistical analysis performed using Kruskal–Wallis test with Dunn’s multiple comparisons (filled lines) or unpaired two-sided t-tests (dotted lines). I, J Statistical analysis performed using Kruskal–Wallis test with Dunn’s multiple comparisons (filled lines) or Mann–Whitney tests (dotted lines). Data are presented as A–D geometric mean +/− geometric SD or G, H mean +/− SD. IN Intranasal, IM Intramuscular, LLOD lower limit of detection, ns significant. * p < 0.05, ** p < 0.01, *** p < 0.001, **** p < 0.0001. Associated post-prime and post-boost data in Supplementary Figs. 10 and 11. Source data are provided as a Source Data file.