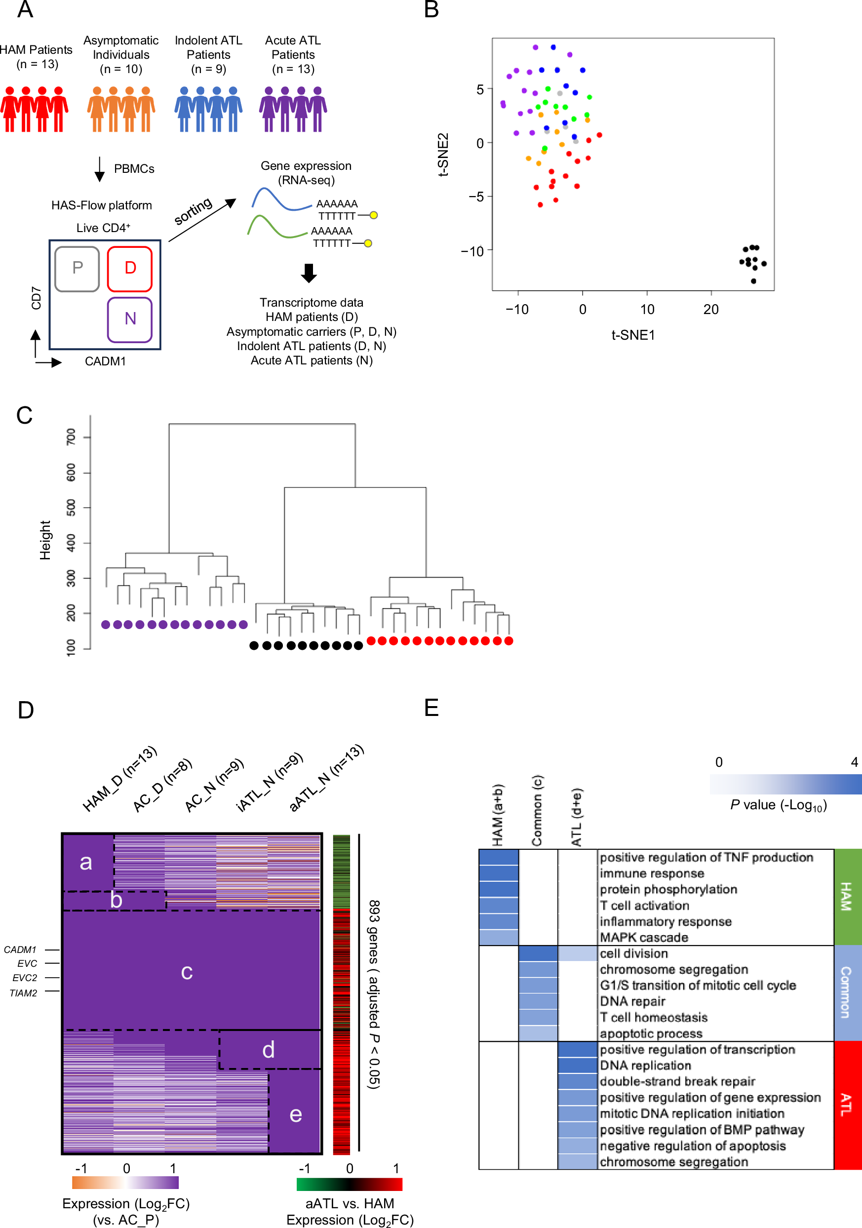
Fig. 1: Identification of the HAM-specific highly expressed genes among HTLV-1-infected CD4+ T cells in HTLV-1-associated diseases.

A Workflow illustrating the collection and processing of CD4+CADM1+CD7+ cells from the PBMCs of patients with HAM (D population, n = 13). The transcriptome data from these cells were integrated with those of HTLV-1-infected CD4+ T cells from asymptomatic carriers (P, D, and N populations, n = 10, 8, and 9, respectively), patients with indolent ATL (D and N populations, n = 5 and 9, respectively), and patients with acute ATL (N population, n = 13). P, D, and N populations represent CD4+CADM1−CD7+ cells, CD4+CADM1+CD7+ cells, and CD4+CADM1+CD7− cells, respectively. B Non-hierarchical dimensional reduction using t-SNE based on the expression of all genes (22,074 genes). AC_P (black), AC_D (orange), and AC_N (green) represent HTLV-1-uninfected, CD7-positive HTLV-1-infected, and CD7-negative HTLV-1-infected CD4+ T cells in asymptomatic individuals, respectively. HAM_D (red) represents CD7-positive HTLV-1-infected CD4+ T cells from patients with HAM. iATL_D (gray) and iATL_N (blue) represent CD7-positive and CD7-negative ATL cells, respectively, in patients with indolent ATL. aATL_N (purple) represents CD7-negative ATL cells in patients with acute ATL (C) Hierarchical clustering based on the expression of all genes using HTLV-1-uninfected CD4+ T cells (AC_P: black), HTLV-1-infected CD4+ T cells from patients with HAM (HAM_D: red), and acute ATL cells (aATL_N: purple). D The heatmap depicts relative expression levels of significantly differentially expressed genes in HAM_D, AC_D, AC_N, iATL_N, and aATL_N compared to AC_P, respectively (log2 FC ≧ 1, adjusted P < 0.05, TPM ≧ 2). Statistical analysis was performed using a two-sided test with Bonferroni correction for multiple comparisons. Adjusted P values are reported. E Heatmap showing genes upregulated only in HAM_D and AC_D compared with AC_P (groups a + b); genes commonly upregulated in HAM_D, AC_D, AC_N, iATL_N, and aATL_N compared with AC_P (group c); and genes upregulated only in iATL_N and aATL_N compared with AC_P (d + e). Enriched gene ontology terms are depicted for the upregulated gene sets. P values were calculated using a one-sided Fisher’s exact test and are shown as −log10(P). Nominal P values are reported.