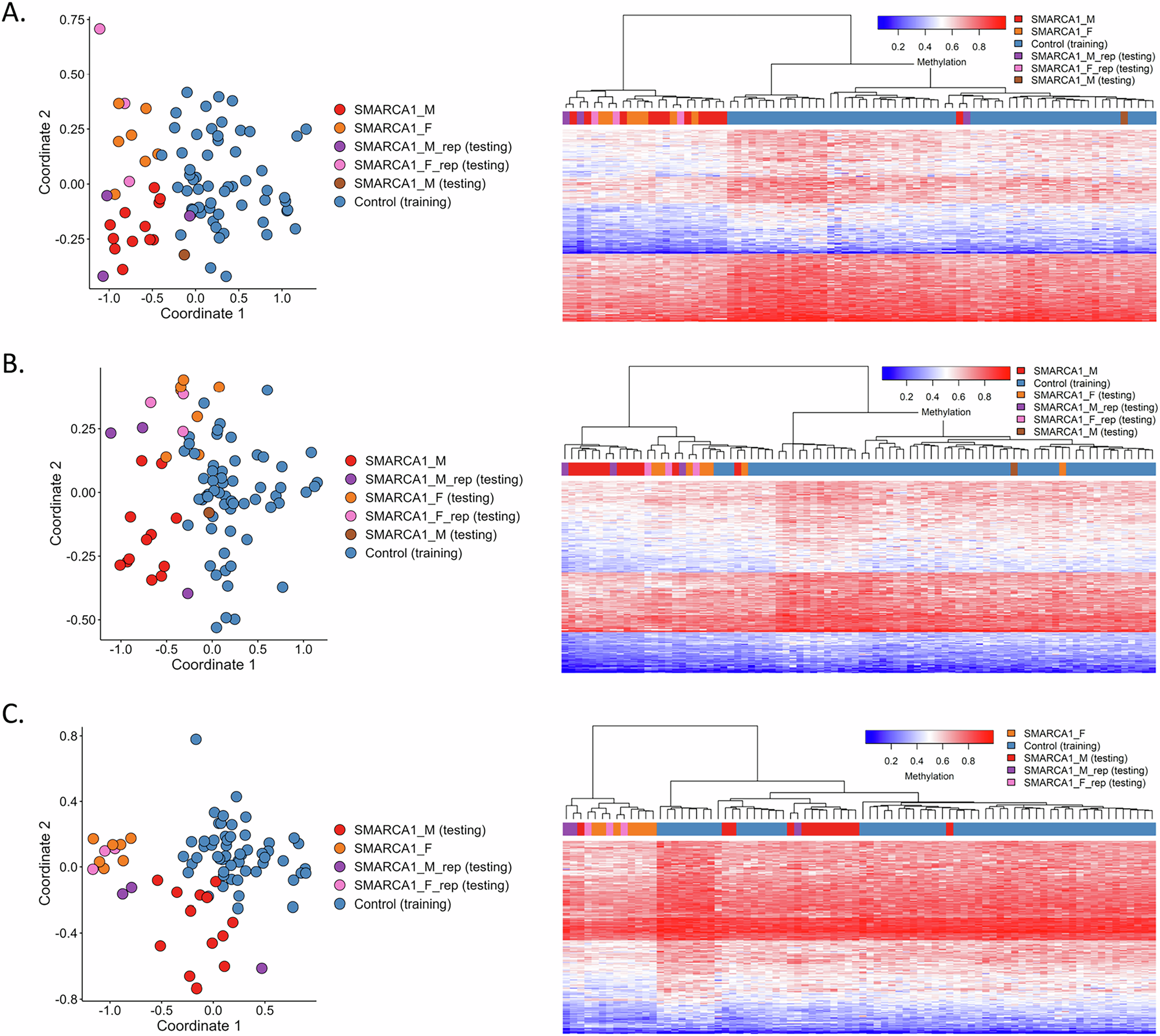
Fig. 4: Unsupervised clustering for non-discovery samples using methylation probes for the SMARCA1 cohort.

Other SMARCA1 samples not used in SMARCA1 profile discovery were investigated using unsupervised analysis and examined using the distinct profiles for A SMARCA1 cohort, B SMARCA1-M cohort, and C SMARCA1-F cohort. As expected, replicates cluster with respective similar cases for each profile.