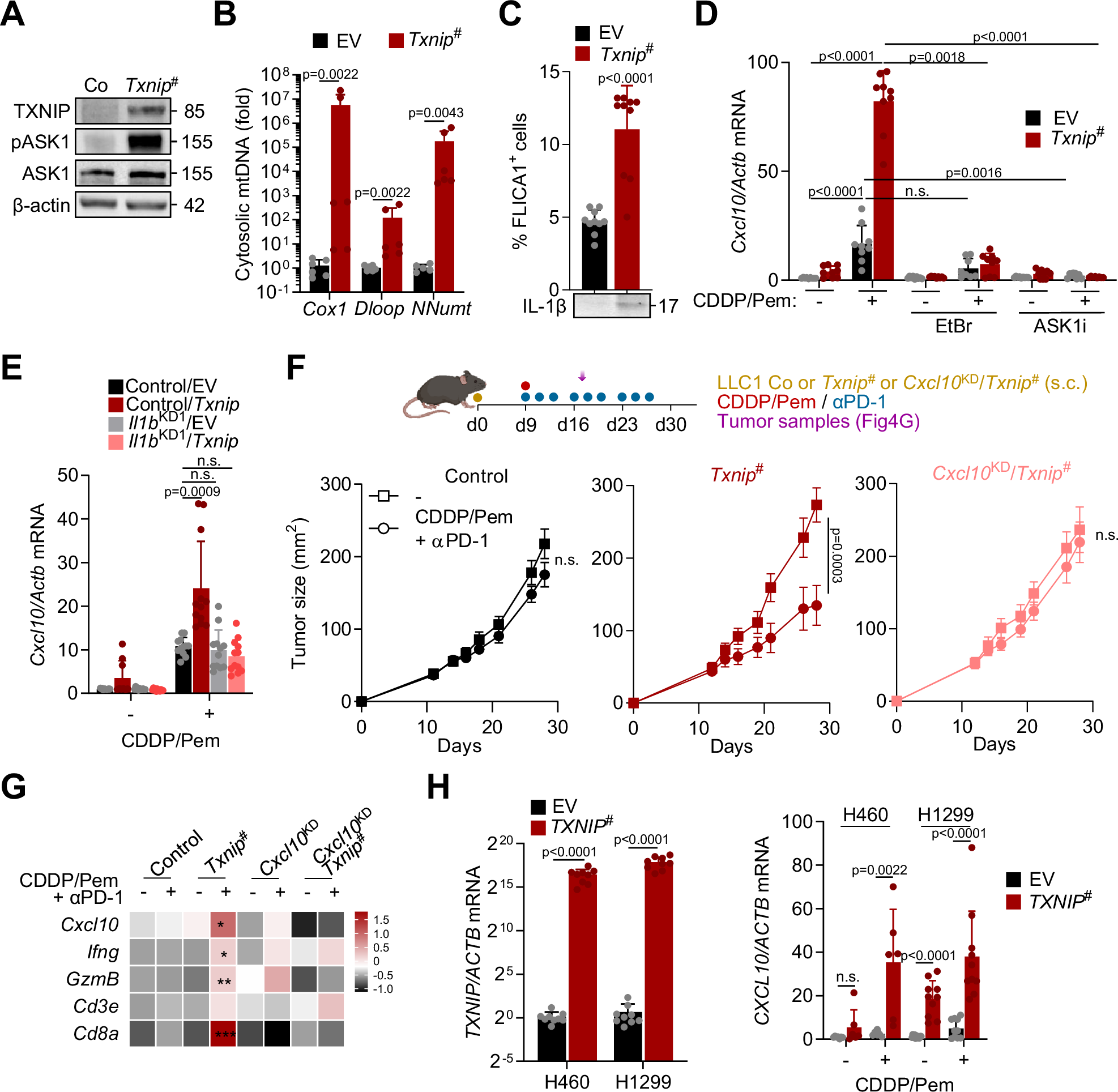
Fig. 4: TXNIP overexpression triggers chemo-immunotherapy efficacy.
From: Cancer cell-derived IL-1β reverses chemo-immunotherapy resistance in non-small cell lung cancer

A Western Blot analysis of indicated proteins in LLC1 cells stably transfected with empty vector (EV) or Txnip (Txnip#). β-Actin was used as a loading control. Numbers indicate molecular weights in kDa. B Cox1, Dloop and Non-Numt mitochondrial DNA expression was analyzed by RT-qPCR in cytosolic fractions from EV or Txnip# LLC1 cells (n = 6 independent wells). C EV or Txnip# LLC1 cells were seeded in plates, and caspase-1 activity was analyzed after FLICA1 staining by flow cytometry (n = 12 independent wells) and the presence of IL-1β was analyzed in cell supernatants by Western Blot. Number indicates molecular weight in kDa. D EV or Txnip# LLC1 cells were treated or not with 3.7 µM cisplatin (CDDP) and 33 µM pemetrexed (Pem). After 18 h of treatment in the presence or absence of EtBr or ASK1 inhibitor (Selonsertib 25 µM), Cxcl10 mRNA expression was analyzed by RT-qPCR (n = 9 independent wells). E control or Il1bKD LLC1 cells transfected with empty vector (EV) or overexpressing Txnip were treated as in (D). Cxcl10 mRNA expression was analyzed by RT-qPCR after 18 hours of treatment (n = 12 independent wells). F, G C57BL/6 mice were s.c. injected either with control, Txnip overexpressing LLC1 cells (Txnip#) or Cxcl10-deficient and Txnip overexpressing LLC1 cells (Cxcl10KD/Txnip#) at d0. Tumor-bearing mice were treated with cisplatin (6 mg/kg ip), pemetrexed (100 mg/kg ip) at d9 and anti-PD-1 mAb (10 mg/kg ip, 3 times a week from d9, for 3 weeks). Tumor size (left panel: n = 7, middle panel: n = 8, right panel: n = 7) was monitored (F), and tumor biopsies (Control: n = 10, Txnip#: n = 10, Cxcl10KD: n = 4, Cxcl10KD/Txnip#: n = 6) were recovered 8 days after chemotherapy treatment to analyze indicated gene expression (z-score) by RT-qPCR (G). H H460 and H1299 human lung cancer cell lines were transfected with TXNIP (TXNIP#) or empty vector (EV). Left panel: TXNIP mRNA expression was analyzed by RT-qPCR (n = 9). Right panel: CXCL10 mRNA expression was analyzed by RT-qPCR after 18 h of treatment with 3.7 µM cisplatin (CDDP) and 33 µM pemetrexed (Pem) (H460: n = 6 independent wells; H1299: n = 12 independent wells). Data represent mean ± SEM (F) or z-score analysis (G). Data represent mean ± SD of three independent experiments (B–E and H). The data represent one experiment representative of three independent experiments (A). Unpaired t test comparing indicated conditions (B–E and H). Unpaired t test comparing CDDP/Pem/αPD-1 (+) with untreated conditions (−) for each cell type. No star = not significant (G). Two-way ANOVA (F). *p < 0.05, **p < 0.01, ***p < 0.001, ns, not significant. Source data are provided as a Source Data file. Panel (F) was created in part with BioRender.