Abstract
Multiple sclerosis (MS) is a chronic, inflammatory condition characterized by neurodegeneration and lost myelin, or demyelination. This lost myelin may be regenerated in people with MS through a process called remyelination, that is prone to failure and is impaired with age. Remyelination is facilitated by microglia but our understanding of the microglial response during remyelination is incomplete. Here, we profile the microglial response during remyelination in the lysolecithin mouse model using single-cell RNA sequencing and find several distinct microglial states during the early stages of remyelination that coalesce into a resolved state defined by the presence of myelin transcripts, a state also present in MS brains. We also observe a delay in the appearance of several microglial states with age, in concordance with delayed remyelination. This multi-faceted microglial response during efficient remyelination provides the basis of multi-faceted microglia-specific targets for future MS therapies.
Similar content being viewed by others
Introduction
Multiple sclerosis (MS) is a debilitating neurodegenerative condition characterized by multiple demyelinating lesions1, leading to cognitive, motor, and sensory impairments2. Remyelination is a spontaneously occurring regenerative process with the potential to rescue functional deficits, reduce disability, and protect against neurodegeneration due to demyelination3,4,5,6,7. However, remyelination is highly variable—ranging from 20–80%—in people with MS3,6,7,8 and declines with age9,10,11,12. There are currently several remyelination-based therapies in clinical trials, yet none have been approved to treat MS13,14.
Remyelination is intricately regulated by the innate immune system11,15,16,17, which performs the rate-limiting step of clearing inhibitory myelin debris18,19,20. Following acute demyelination, monocytes are recruited to the injury site along with the resident microglia16,21. Here, the microglia and monocyte-derived macrophages begin to clear the myelin debris resulting from the demyelinating injury16,21. Additionally, microglia facilitate remyelination through other, non-redundant, mechanisms16 that remain incompletely understood.
Microglia alter their transcriptional states while performing these diverse functions22,23. Microglia form several transcriptionally distinct states during development, which converge into a homogeneous state of homeostasis during adulthood24,25,26 and further diverge into reactive states during aging and disease25,27,28. While the complexities of these distinct states are being investigated, less is known about the states specific to remyelination and the impacts of aging on remyelination-specific states.
By understanding the microglial response during efficient remyelination in young mice and inefficient remyelination in middle-aged mice9,12, we aim to identify mechanisms of age-related remyelination delay. In this study, we sequenced microglial RNA at the single-cell level throughout remyelination using the lysolecithin (LPC) model in young and middle-aged mice. Microglia adopted a diverse, or multi-faceted, response in the early stages of remyelination characterized by transcriptionally distinct states, which later coalesced into a partially resolved state characterized by myelin transcripts—myelin transcript-enriched microglia (MTEM)—at the late stages of remyelination. MTEM were present during myelin pruning, which could be the source of their myelin transcripts. We also found MTEM in human MS brains, enriched within remyelinating shadow plaques. With age, slow remyelination was associated with delayed emergence of certain microglial states.
Results
A multifaceted microglial response is present during early oligodendrogenesis and resolves with remyelination in young mice
Microglia shift their transcriptomic signature into several distinct states during degenerative conditions such as MS and Alzheimer’s disease22,29,30,31 but it is unclear how these microglial states arise or resolve. In the murine system, remyelination is a robust regenerative response that protects axons13,32,33,34. However, the microglial states that arise and change during remyelination are incompletely understood. We first coupled scRNAseq with lineage tracing tools to validate that bioinformatics could be used to accurately distinguish microglia from monocyte-derived macrophages. This was a critical initial step because microglia downregulate the expression of canonical homeostatic genes during injury and adopt a reactive transcriptional profile similar to monocyte-derived macrophages21,35. We conducted single-cell RNA sequencing (scRNAseq) on fluorescence-activated cell sorting (FACS)-isolated F4/80+ myeloid cells from 2-month-old, sham-lesioned Cx3cr1creERT2; Rosa26tdTomato spinal cords. Here, microglia and border-associated macrophages (BAM), but not monocyte-derived macrophages, are permanently labeled with tdTomato16,21,36 (Supplementary Fig. 1a). Hexb, P2ry12 and Tmem119 overlapped considerably (up to 98.4%) with tdTomato-labeled microglia and lacked expression of genes used to identify other cell types (Supplementary Fig. 1b–d). Therefore, Hexb, P2ry12 and Tmem119 sufficiently defined microglia in place of lineage tracing. In this validation, we isolated cells through warm, enzymatic tissue digestion and similar to Marsh and colleagues, we found this method yielded an ex vivo artifact including early response genes like Fos and Junb37 (Supplementary Fig. 1c). All subsequent isolations of microglia were conducted using cold, mechanical dissociation to prevent this ex vivo artifact37, ensuring that microglial signatures recapitulate gene expression found in vivo (Supplementary Fig. 1e, g).
To define microglial states present during remyelination, we used the lysolecithin (LPC) mouse model wherein LPC injection into the spinal cord results in a demyelinating lesion that remyelinates over three weeks38. We isolated F4/80+ myeloid cells via FACS and conducted scRNAseq throughout remyelination at 7 days post LPC injection (DPI), when oligodendrogenesis begins, 14 DPI21,39, when oligodendrogenesis peaks and 21 DPI16, when remyelination is largely complete, along with sham-lesioned and naïve control groups (Fig. 1a–d). Following quality control, we clustered all cells and re-clustered 26,424 microglia (Hexb+, P2ry12+, Fcrls+, Tmem119+) (Fig. 1b).
a scRNAseq experimental workflow. Created in BioRender. Ho, M. (2025) https://BioRender.com/sm1j9hf. b UMAP showing 26,424 microglia collected from (c) naïve (nM = 5 pooled per control sample) and (d) sham (nM = 5) controls and at (e) 7 (nM = 10 pooled per LPC-injected sample), (f) 14 (nM = 10) and (g) 21 DPI (nM = 12) from young, 2-month-old mice. h Proportion and (i) total counts of each sample present in each microglial cluster identified in (b). j Differentially expressed genes used to define microglial states. Representative and 3D rendered images (scale bar = 10 μm) of spinal cord lesions from Tmem119creERT2; Rosa26tdTomato mice with tdTomato (magenta) labeling microglia, k mRNA probes for Igf1 (green) and Irf7 (gray) and m Plp1 (gray) l Quantification of Igf1, Irf7 (3 DPI, nF = 0, nM = 5; 7 DPI, nF = 5, nM = 0; 21 DPI, nF = 3, nM = 2) positivity in tdTomato+ microglia at 3, 7 and 21 DPI. Two-way analysis of variance (ANOVA) with Tukey’s multiple comparisons post-hoc test. n Quantification of Plp1 (3 DPI, nF = 0, nM = 4; 7 DPI, nF = 4, nM = 0; 21 DPI, nF = 2, nM = 2) positivity in tdTomato+ microglia at 3, 7 and 21 DPI. One-way analysis of variance (ANOVA) with Sidak’s multiple comparisons post-hoc test. Each point represents one animal, and all data are presented as mean ± SEM. All library cell numbers are normalized to the library with the lowest cell count. Source data are provided as a source data file. nF = nFemale Mice and nM = nMale Mice.
We identified 14 microglial states across all stages of remyelination and found the greatest diversity present at 7 DPI, a stage that coincides with early stages of oligodendrogenesis (Fig. 1h, i). Homeostatic microglia (HM; P2ry12+, Cx3cr1+) were enriched in cells isolated from naïve and sham-lesioned mice. States common to both injured and uninjured conditions were classified as transitioning microglia (TM) and states enriched in translation-related genes, but not other markers of microglial reactivity, were classified as primed microglia (PM). PM were specific to naïve and sham groups (PM1) or 7 and 21 DPI (PM2 and PM3). Given that there was a transition from high to low homeostatic gene expression between PM1 and PM2, the primed microglial state may represent an early response to damage or dysfunction. The majority (80.6%) of the proliferative microglia (Mki67 + and Top2a+)40 were present at 7 DPI, coinciding with the late stages of microglial proliferation in this model21. Interferon-responsive microglia (IRM; Irf7 +, Ifitm3 +) were present at 7 DPI and sustained until 21 DPI at very low levels (Fig. 1h, i). Interestingly, we found similar levels of microglial states across three independent replicates (Supplementary Fig. 2).
We identified three states specific to remyelination that we refer to as remyelination-associated microglia (ReAM) (Fig. 1). Igf1 ReAM and Ccl3 ReAM, characterized by Igf1 and Ccl3, respectively, were specific to 7 and 14 DPI. Myelin transcript-enriched microglia (MTEM) (1 and 2), specific to 21 DPI, were characterized by myelin transcripts, including Mobp, Plp1 and Mbp, but surprisingly not OPC or oligodendrocyte cell body restricted transcripts (Supplementary Fig. 3a). MTEM 2 also contained higher levels of myelin transcripts compared to MTEM 1, suggesting variability with this microglial state. Interestingly, MTEM (1 and 2) contained higher levels of HM markers and lower levels of Igf1 and Ccl3 ReAM markers, suggesting a partial resolution of inflammatory processes (Fig. 1j).
To confirm the presence of Igf1 ReAM, IRM and MTEM in vivo, we performed RNAscope with Igf1, Irf7 and Plp1 mRNA probes, respectively at 3, 7, and 21 DPI in Tmem119creERT2; Rosa26tdTomato mice. Here, tdTomato expression is restricted to microglia, excluding both BAM and monocyte-derived macrophages41,42,43. Igf1 and Irf7 expression—indicative of Igf1 ReAM and IRM respectively—peaked at 7 DPI (Fig. 1k, l, Supplementary Fig. 1h, i) and Plp1 expression—indicative of MTEM—was largely restricted to 21 DPI (Fig. 1m, n, Supplementary Fig. 1j). Plp1 expression in microglia was not due to autofluorescence (Supplementary Fig. 1f). Interestingly, Plp1 mRNA was minimally present inside microglia at 3 and 7 DPI, when there is ongoing debris clearance16.
Overall, microglial transcriptional states changed during remyelination with early stages characterized by a multi-faceted microglial response that included Igf1 ReAM, Ccl3 ReAM, IRM and proliferative microglia and late stages characterized by a partially resolved, more homogeneous, state containing myelin transcripts (MTEM).
Microglial states in early stages of remyelination are associated with lipid processing and cytokine production while states in the later stages of remyelination prune newly laid myelin
Gene regulatory networks (GRN) comprising transcription factors, factors that regulate and are regulated by these transcription factors, and downstream target genes are critical in defining cell states. We used the Single Cell Regulatory Network Interference and Clustering (SCENIC)44 tool to determine active GRN in microglial states as a further indicator of distinctiveness. Indeed, the Igf1 and Ccl3 ReAM, IRM and MTEM have minimal GRN overlap, suggesting these are distinct states (Fig. 2a). Igf1 ReAM activate Pparg(+) and Maff(+) GRN which are associated with lipid sensing and cholesterol metabolism respectively45.
a Heatmap showing gene regulatory networks active in Igf1 ReAM, Ccl3 ReAM, MTEM (1 and 2), and IRM where each network contains the active transcription factors, regulators, and the downstream target genes. The networks are denoted by ‘(+)’ following the transcription factor’s name. b Functional terms associated with the differentially expressed genes in Igf1 ReAM, Ccl3 ReAM, MTEM (1 and 2), and IRM as determined by the KEGG, REACTOME and Gene Ontology databases. c Dot plot describing the mean expression level of the cytokine, chemokine and growth factor genes expressed by microglial states. d Electron microscopy image of a microglia at 21 DPI from a Cx3Cr1CreERT2+/−; ROSA26iDTR- mouse showing the cell membrane (red outline), nuclear membrane (yellow outline), lysosomes (green), autophagolysosomes (yellow), endoplasmic reticulum (red), dilated endoplasmic reticulum (white asterisk), empty phagosome (black asterisk), myelin containing phagosome (blue) and lipid droplets (red arrows). Individual image taken. e Schematic describing tamoxifen injection followed by LPC injection into the corpus callosum of PDGFRαCreERT2; Rosa26mGFP mice, and tissue isolation at 28 DPI. Created in BioRender. Ho, M. (2025) https://BioRender.com/1yvoyb1. f 3D rendering of IBA1+ microglia (red), MBP (blue), GFP (yellow) and colocalization of MBP with GFP (teal) from the corpus callosum of PDGFRαCreERT2; Rosa26mGFP mice at 28 DPI.
The Igf1 and Ccl3 ReAM both express the Ddit3(+) GRN. Ddit3, also known as Chop, is expressed during apoptosis through endoplasmic reticulum (ER) stress. In microglia, ER stress occurs after myelin debris uptake, likely due to cholesterol esterification in the ER46. Ccl3 ReAM are also characterized by the Relb(+), Myc(+), and Crem(+) GRN. The Relb(+) network forms a complex to regulate the activities of NFΚB signaling, a critical regulator of cytokine and chemokine production. The Myc(+) network is broadly important in growth response, and is sufficient to immortalize microglia in culture47. Crem(+), or cyclic AMP (cAMP) response element modulator, is critical in cAMP signaling, with an unknown role in microglia.
In line with interferon response genes, IRM expressed Irf7(+), Stat1(+), and Stat2(+) networks that are active in response to interferons. Finally, MTEM upregulated Cebpb (+), Cebpd (+), Mef2a (+), Mafb(+) and Maf(+) networks that define homeostatic microglia48,49, further suggesting that MTEM shift towards a homeostatic microglial state.
To understand potential functional differences between microglial states, we examined functions associated with genes that were differentially expressed by Igf1 ReAM, Ccl3 ReAM, IRM and MTEM (Fig. 2b). Confirming the active GRNs, Igf1 ReAM were associated with cholesterol metabolism along with iron uptake and transport. As oligodendrocytes are rich in both iron and cholesterol50,51, Igf1 ReAM may phagocytose and process oligodendrocyte and myelin debris.
Ccl3 ReAM were associated with IL-10 and IL-6 production, NFΚB signaling, and response to TGFβ, suggesting an involvement in cytokine regulation (Fig. 2b). We systematically evaluated cytokine, chemokine, and growth factor gene expression by microglia throughout remyelination. We found that Ccl3 ReAM expressed chemokines (Ccl2, Ccl3, Ccl4, Ccl12, and Cxcl16) as well as canonical pro-inflammatory cytokines (Il1α, Il1β, and Tnf) suggesting this state is a hub for chemokine and cytokine regulation (Fig. 2c), many of which are known to impact OPC proliferation, migration, and differentiation52. Igf1 ReAM expressed these pro-inflammatory cytokines and chemokines to a lesser extent, demonstrating that there are multiple pro-inflammatory microglial states during remyelination.
IRM were associated with type I and type II interferon responses (α, β and γ), and expressed the classical interferon-dependent chemokine, Cxcl10 (Fig. 2b, c). Consistent with their name, MTEM were enriched in genes associated with constituents of the myelin sheath and RAC1 GTPases, but expressed limited cytokine, chemokine, or growth factor genes (Fig. 2b, c). Taken together, the diverse microglial states likely take on different functions through ligand production and other means.
We were intrigued by the presence of Plp1, which encodes a myelin protein53, in MTEM. The presence of myelin protein transcripts was not an artifact of aberrant isoforms or ambient RNA capture (Supplementary Fig. 3a–c) and Plp1 was also present in tdTomato+ microglia (Fig. 1m, n). Additionally, MTEM expressed other oligodendrocyte-defining (Mbp, Mog, Mobp) genes but not neuron-defining (Rbfox3, Tubb3), astrocyte-defining (Gfap, Aldh1l1), or pericyte-defining genes (Pdgfrβ, Abcc9) (Supplementary Fig. 3d). While Mbp is enriched in oligodendrocytes, a transcript variant of Mbp—called Golli Mbp—is expressed by other immune cells, like T lymphocytes54. We found two variants of Golli Mbp comprising 0.01% of the Mbp transcripts identified within microglia (Supplementary Fig. 3a), suggesting that microglia minimally express Golli Mbp, and instead obtain myelin transcripts from oligodendrocytes.
The presence of MTEM at 21 DPI is well after the clearance of myelin debris from the initial demyelinating injury16. Microglia engulf and prune over-produced myelin under homeostatic conditions in development55,56, which is thought to explain developmental microglia expressing myelin transcripts24. Late stages of remyelination (21 DPI) may similarly involve ongoing myelin pruning. Myelin contains mRNA transcripts57,58,59 and we reasoned that myelin pruning may be a mechanism by which these transcripts enter microglia. Indeed, microglial ultrastructure within electron micrographs confirmed the presence of myelin inside microglial phagosomes at 21 DPI (Fig. 2d). To delineate engulfment of myelin debris from newly-laid myelin, we labeled OPC and the resulting newly-laid myelin following demyelination using PDGFRαCreERT2; Rosa26mGFP mice. These mice were injected with LPC into the corpus callosum and given tamoxifen for 5 days to activate the expression of membrane-tethered GFP in OPC (Fig. 2e). Using 3D rendering of microglia in these mice, we confirmed the presence of GFP+MBP+ newly-laid myelin inside IBA1+ microglia at 28 DPI (Fig. 2f). Myelin pruning is a likely source of the presence of myelin transcript, although the possibility of myelin transcript transfer by extracellular vesicles60 or ribosomal transfer by oligodendrocytes and OPC61 remains.
We recently showed that microglia facilitate remyelination independent of myelin debris clearance16. Here, through active GRN and functional associations, Igf1 ReAM likely engage in lipid processing, Ccl3 ReAM likely secretes pro-inflammatory cytokines, IRM respond to interferon and MTEM likely return to homeostasis and prune remyelinated axons.
Igf1 ReAM, MTEM, and TM3 are terminal states of microglial trajectories while IRM is a transitional state leading to MTEM
The appropriate initiation and resolution of the microglial response, while critical for remyelination11,15,16,62,63,64,65, remains incompletely understood. We identified several microglial states during remyelination and used scVelo to determine how microglial states change over time and whether they co-exist independently or are direct derivatives of preceding states66,67. The trajectory followed by any given state was determined by the ratio of spliced to unspliced mRNA transcripts for all measured genes compared to those of the neighboring cells.
The microglial response during remyelination did not follow a single linear trajectory from 7 to 21 DPI (Fig. 3a). Using scVelo, we found that the microglial response originated from PM and proliferating microglial states. We identified Igf1 ReAM, MTEM 2 and TM3 (Fig. 3b) as the three terminal states of microglial transition based on stability (Supplementary Fig. 4a), or states with mostly incoming cells and few outgoing cells (Supplementary Fig. 4c). Consistent with their definition of being terminal states, the Igf1 ReAM, MTEM 2 and TM3 have high confidence in the velocity measurement (Supplementary Fig. 4b) and low velocity length suggesting lower rates of transcription (Supplementary Fig. 4d).
a Microglial trajectories mapped using RNA velocity. Microglial trajectories terminate in (b) Igf1 ReAM, MTEM 2 and TM3 states as identified by a stability index > = 0.96. c Circular projection plot of cell fates towards the terminal states (vertices), where the cells closer to the terminal states are committed to the trajectory while the cells present in the centre of the triangle have multi-lineage potential. Random walk analyses, where the orange circles represent the supervised origin point and the yellow circles represent the unsupervised termination point, showing that (d) proliferative microglia terminate in Igf1 ReAM, e IRM terminate in MTEM 2 and f schematic describing microglial transitions. Pseudotime-determined trajectory showing the driver genes of the Igf1 ReAM state, g Igf1 and h Gpnmb increase towards the termination of the Igf1 ReAM trajectory, but not the MTEM 2 or TM3 trajectories. i Density of IRM lineage (YFP+IBA1+) microglia from Mx1cre; Rosa26YFP mice at 3 DPI (nF = 1, nM = 4), 7 DPI (nF = 3, nM = 2) and 21 DPI (nF = 2, nM = 2). One-way analysis of variance (ANOVA) with Tukey’s multiple comparisons post-hoc test. j, l Representative images (scale bar = 10 μm) of spinal cord lesions from Mx1cre; Rosa26YFP mice with YFP (green) labeling Interferon responsive lineage cells, IBA1 (magenta) labeling microglia and probes for (j) Irf7 (top gray) and Igf1 (bottom gray) showing interferon lineage derived IRM and Igf1 ReAM respectively at 7 DPI or (l) Plp1 probe (gray) showing IRM lineage derived MTEM at 21 DPI. k Quantification of Igf1, Irf7 positivity in YFP+IBA1+ microglia shown in (j). Two-tailed unpaired t-test. m Quantification of Plp1 positivity in YFP+Iba1+ microglia shown in (l) at 3 DPI (nF = 1, nM = 40), 7 DPI (nF = 3, nM = 2) and 21 DPI (nF = 2, nM = 2). One-way analysis of variance (ANOVA) with Tukey’s multiple comparisons post-hoc test. Each point represents one animal, and all data are presented as mean ± SEM. Source data are provided as a source data file. nF = nFemale Mice and nM = nMale Mice.
Surprisingly, we found Igf1 ReAM to be a terminal state despite being predominantly present during early stages of remyelination, at 7 DPI. Visualizing the transitions in a circular projection plot, where cells are placed closest to their terminal state, we found PM transitioned into Igf1 ReAM and MTEM (Fig. 3c). As Igf1 ReAM were a terminal state of microglial transition peaking during the initiation of oligodendrogenesis, we further explored the predicted functions of Igf1 ReAM and microglial states present at 7 DPI on oligodendrogenesis, specifically through OPC differentiation. Using predictive modeling, we determined that microglia may secrete PDGFA, TGFβ, CSF1, JAM2, SEMA4D and GAS6 onto OPCs (Supplementary Fig. 5a), however, these factors did not promote OPC differentiation into oligodendrocytes in vitro (Supplementary Fig. 5b–d). Igf1 ReAM may interact with OPCs to promote proliferation or differentiation through other means.
To assess the trajectory of specific states, we used random walk assessment and found that proliferative microglia terminate in Igf1 ReAM (Fig. 3d) and IRM terminate in MTEM (Fig. 3e). As IRM arise from PM, this suggests that IRM are an intermediate state of microglial transition to MTEM. We further assessed the differentiation potential of each cell along the three terminal trajectories using CytoTrace and report Spp1, Gpnmb, Igf1, Lilrb4a genes, specific to the Igf1 ReAM state, increase in expression towards the end of the Igf1 ReAM trajectory but not the MTEM or TM3 trajectories (Fig. 3g, h, Supplementary Fig. 4e, f). We supplemented the predictive lineage tracing with in vivo lineage tracing using the Mx1cre; Rosa26YFP mice, where interferon lineage cells are labeled with YFP. We found IRM lineage microglia peaked at 7 DPI (Fig. 3i) and 60% of which were IRM expressing Irf7 (Fig. 3j, k). In contrast to the predicted trajectory, we found 20% of IRM lineage microglia expressing Igf1, suggesting the Igf1 ReAM state may partially originate from IRM (Fig. 3j, k). Interestingly, 40% of IRM lineage microglia transitioned to MTEM at 21 DPI, as predicted (Fig. 3l, m).
Together, microglial state trajectories terminate 1) early during remyelination in Igf1 ReAM, having transitioned from PM, Ccl3 ReAM, proliferative microglia and partially through IRM, 2) later during remyelination in MTEM, having transitioned from PM with IRM acting as a transient intermediate state or 3) within TM3 (Fig. 3f).
Absence of IRM negatively affects remyelination
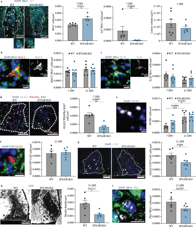
To determine how early microglial states impact later microglial states and remyelination we induced focal demyelination in mice lacking responsivity to type I interferons (IFNAR1KO mice). Type I interferons are critical factors initiating the IRM state68 during neurodegeneration. At 7 DPI, IFNAR1KO mice showed increased numbers of IBA1+ cells, indicative of greater microglia and macrophage recruitment. Consistent with type I interferons inducing IRM, IFNAR1KO mice were almost completely deficient in IRM inside the lesion, based on Irf7 + IBA1+ cells (Fig. 4a). As the vast majority of myeloid cells inside the lesion are microglia16, the drop in Irf7 + IBA1+ cells is likely due to impaired induction of IRM. IFNAR1KO mice did not show differences in lesion volume, suggesting no heightened demyelination (Fig. 4b). To assess different ReAM populations we quantified MAC2+ (enriched in Igf1 ReAM) or IL1β+ (enriched in Ccl3-ReAM) microglia. IFNAR1KO had no differences in density of MAC2+ or IL1β+ microglia, suggesting IRM do not impact ReAM subpopulations (Fig. 4c, d). Interestingly, the lack of IRM had a profound impact on the oligodendrocyte lineage, reducing the density of proliferative OPCs at 7 DPI (Fig. 4e) and myelinating oligodendrocytes at 21 DPI (Fig. 4h), without changing the density of newly differentiated oligodendrocytes (Fig. 4f, g). IFNAR1KO also had a roughly 60% reduction in remyelination at 21 DPI (Fig. 4i). Notably, the reduction of myelinating oligodendrocytes and remyelination was concomitant with 30% reduction (p = 0.787) in Plp1+ IBA1+MTEM (Fig. 4j). Overall, type I interferon is critical for remyelination, inducing IRM, which transition into MTEM.
Representative images and quantification of (a) IBA1 (green), Irf7 (gray) density at 7 DPI from WT (nF = 3, nM = 3) and IFNAR1KO (nF = 3, nM = 2) mice. Arrowheads highlight Irf7+IBA1+ cells. Representative microglia for each group (gray square) are shown in the inset. b IBA1 (green), MAC2 (red) density at 7 (WT, nF = 4, nM = 3; IFNAR1KO, nF = 4, nM = 4) and 21 DPI (WT, nF = 3, nM = 3; IFNAR1KO, nF = 4, nM = 2). Inset shows MAC2 in greyscale. c IBA1 (green), IL1β (gray) density at 7 (WT, nF = 4, nM = 3; IFNAR1KO, nF = 4, nM = 4) and 21 DPI (WT, nF = 3, nM = 3; IFNAR1KO, nF = 4, nM = 2). Inset shows IL1β in greyscale. d OLIG2 (gray), PDGFRα (red), KI67 (green) density at 7 DPI (WT, nF = 4, nM = 2; IFNAR1KO, nF = 3, nM = 2). Arrowheads highlight OLIG2+PDGFRα+KI67+ cells. e MYRF (gray) density at 7 (WT, nF = 4, nM = 3; IFNAR1KO, nF = 4, nM = 2) and 21 DPI (WT, nF = 3, nM = 3; IFNAR1KO, nF = 4, nM = 2). f CNP (green), OLIG2 (red) density at 21 DPI (WT, nF = 3, nM = 3; IFNAR1KO, nF = 4, nM = 2). g CAII (gray) density at 21 DPI (WT, nF = 3, nM = 3; IFNAR1KO, nF = 4, nM = 2). Arrowheads highlight CAII+ cells. h MBP (gray) density at 21 DPI (WT, nF = 3, nM = 3; IFNAR1KO, nF = 4, nM = 2). i IBA1 (green), Plp1 (gray) density at 21 DPI (WT, nF = 3, nM = 3; IFNAR1KO, nF = 4, nM = 2). a, d, h, f, i: two-tailed Student’s t-test; a: Irf7+IBA1+ density: Mann–Whitney test; b, c, e: two-way ANOVA with Sidak’s post-hoc. Dotted lines outline lesions. Each point represents one animal, and data are presented as mean ± SEM. Source data are provided as a source data file. nF = nFemale Mice and nM = nMale Mice.
ReAM appearance is delayed and more heterogeneous in middle-aged mice
Remyelination is delayed with age for people with MS and is recapitulated in middle-aged mouse models9,10,13,32. Remyelination declines largely due to impaired engulfment and trafficking of remyelination-inhibiting myelin debris9,69,70,71, however, it remains unknown whether this delay is due to impaired functioning of microglial states that carry out these functions. We used scRNAseq to compare microglial states present in middle-aged (10-month-old) mice with young (2-month-old) mice in the LPC model. We isolated F4/80+ myeloid cells from 2-month-old and 10-month-old C57BL/6 mice using FACS and sequenced samples at 7 and 21 DPI along with age-matched naïve controls (Fig. 5a).
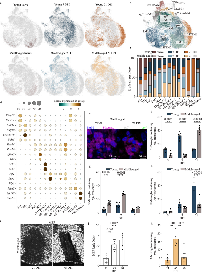
a UMAP showing 38,592 microglia collected from young mice from naïve (nM = 10, pooled per sample), 7 DPI (nM = 20) and 21 DPI (nM = 22) and middle-aged mice from naïve (nM = 5), 7 DPI (nM = 10) and 21 DPI (nM = 10) conditions, resulting in (b) 13 clusters. c Proportion of each condition present in each microglial cluster identified in (b). d Differentially expressed genes used to define microglial states. e Representative images (scale bar = 10 μm) of lesions from Tmem119creERT2; Rosa26tdTomato mice with tdTomato (magenta) labeling microglia, mRNA probes for Igf1 (green) and Irf7 (gray). Quantification of (f) Igf1 positivity in tdTomato+ microglia and (g) Irf7 positivity in tdTomato+ microglia in young (3 DPI, nF = 0, nM = 5; 7 DPI, nF = 5, nM = 0; 21 DPI, nF = 3, nM = 2) and middle-aged (3 DPI, nF = 2, nM = 3; 7 DPI, nF = 2, nM = 3; 21 DPI, nF = 2, nM = 3) mice. h Quantification of Plp1 positivity in tdTomato+ microglia in young (3 DPI, nF = 0, nM = 4; 7 DPI, nF = 4, nM = 0; 21 DPI, nF = 2, nM = 2) and middle-aged (3 DPI, nF = 2, nM = 3; 7 DPI, nF = 2, nM = 3; 21 DPI, nF = 1, nM = 4) mice. Two-way analysis of variance (ANOVA). i Representative images (scale bar = 100 μm) of lesions from middle-aged, C57BL/6 mice with MBP (gray) labeling myelin. j Rank order of MBP inside lesions in middle-aged (21 DPI, nM = 5; 45 DPI, nM = 5; 60 DPI, nM = 5) mice. One-way analysis of variance (ANOVA). k Quantification of Plp1 positivity in IBA1+ microglia present in middle-aged (21 DPI, nM = 5; 45 DPI, nM = 5; 60 DPI, nM = 5) mice. One-way analysis of variance (ANOVA). All ANOVA were performed with Tukey’s multiple comparisons post-hoc test. Each point represents one animal, and data are presented as mean ± SEM. Source data are provided as a source data file. nF = nFemale Mice and nM = nMale Mice.
Middle age did not result in additional age-specific microglial states, but rather increased the heterogeneity of states compared to young animals (Fig. 5b, c), as identified through the same gene expression pattern (Figs. 1j, 5d). Although Igf1 ReAM were more heterogeneous in middle-age and formed four clusters, in middle-aged mice, we found Igf1 and Ccl3 ReAM expanded from 7 to 21 DPI (proportion of microglia in these clusters went from 30.7% to 60.6%), unlike microglia from young mice which decreased from 19.2% to 7% from 7 to 21 DPI (Fig. 5c). Similar to young mice (Supplementary Fig. 2), the states found in middle-aged mice were also recapitulated in independent replicates (Supplementary Fig. 6). Tissue assessment of Igf1+ lesional microglia confirmed fewer Igf1 ReAM at 3 and 7 DPI, yet more at 21 DPI in middle-aged mice, suggesting a delayed maturation of this state with age (Fig. 5e, f). In contrast to these delays, we found IRM and proliferative microglia were enriched at 7 DPI in middle-aged compared to young mice (Fig. 5c, e, g). In agreement with the age-dependent delay in remyelination, the late remyelination-specific MTEM found in young mice were greatly reduced in middle-aged mice at 21 DPI (Fig. 5c, h). We next explored whether the maturation of MTEM coincided with delayed remyelination by investigating lesions of middle-aged mice at 21, 45 and 60 DPI. Remyelination increased from 21 to 45 DPI (Fig. 5i, j), accompanied by a delayed increase in MTEM at 45 DPI (Fig. 5k).
To confirm microglial heterogeneity at the protein level, we used high-dimensional flow cytometry with spinal cord tissue from naïve or LPC-injured C57BL/6 mice at 7 DPI and 21 DPI, from young and middle-aged mice. We clustered Cd45+Cd11b+Mrc1-Ly6c-Ly6g- microglia (Fig. 6a) after removing dead cells and doublets (Supplementary Fig. 7a). We used two or more proteins for each state to detect distinct subsets of microglia (Fig. 6b–i, Supplementary Fig. 7b–k). Using high-dimensional flow cytometry, we found we were not able to demarcate microglial states as clearly as with single-cell RNA sequencing. However, we could identify two Igf1 ReAM and homeostatic states as well as an IRM and an antigen-presenting (MHC-II) state. We found that Igf1 ReAM and IRM were predominantly present at 7 DPI in young mice and at both 7 DPI and 21 DPI in middle-aged mice (Fig. 6c), similar to the transcriptional states (Fig. 5). We also found that microglia isolated from naïve middle-aged mice were enriched within the MHC-II state compared to the HM state, consistent with a more reactive microglial state for middle-aged microglia (Fig. 6c).
a Representative scatterplot showing Ly6g+ neutrophils, Ly6c+ monocytes and Ly6c-Ly6g- microglia from Cd45+Mrc1-Cd11b+ cells. b Unsupervised clustering of 47,871 microglia and the (c) proportional contribution of each cluster isolated from d–f young, 2-month-old and g–i middle-aged, 10-month-old male mice from naïve (nyoung = 10, nmiddle-aged = 10), 7 DPI (nyoung = 8, nmiddle-aged = 12) and 21 DPI (nyoung = 10, nmiddle-aged = 12) conditions, respectively. j UMAP depicting the expression of Idh2—a protein involved in the oxidative phosphorylation pathway. k Proportions of each sample (naïve (nyoung = 10, nmiddle-aged = 10), 7 DPI (nyoung = 8, nmiddle-aged = 12) and 21 DPI (nyoung = 10, nmiddle-aged = 12)) present in neutrophil and monocyte populations. Two-way analysis of variance (ANOVA) with Sidak’s post-hoc test. Each point represents two animals combined, and all data are presented as mean ± SEM. Metabolic pathway activity across (l) microglial states identified in (Fig. 1), throughout remyelination in (m) young mice and (n) young combined with middle-aged mice as a function of the genes found in the KEGG metabolic pathways. Source data are provided as a source data file.
Other phagocytic myeloid cells were also present during remyelination. With flow cytometry, we also identified monocytes (Cd45+Cd11b+Mrc1-Ly6g-Ly6c+) and neutrophils (Cd45+Cd11b+Mrc1-Ly6c-Ly6g+), which both increased by 21 DPI compared to naïve mice, more prominently in young mice (Fig. 6k). We then examined the scRNAseq data of these myeloid populations by isolating monocytes (based on Ly6c2, Chil3, Plac8, Ace, Ifit3 gene expression) and neutrophils (based on Camp, S100a8, Ly6g gene expression) and re-clustering these populations separately. We found both neutrophils (Supplementary Fig. 8a–d) and monocytes (Supplementary Fig. 8e–h) were heterogeneous, with 11 neutrophil clusters (Supplementary Fig. 8a, b) and 7 monocyte clusters (Supplementary Fig. 8e, f). In middle-aged—but not young—mice, we found that monocytes shifted towards states enriched in proliferative genes (Mki67) and Ccr2 by 21 DPI (Supplementary Fig. 8g). Most neutrophils varied between Ly6g highCxcr2 low and Ly6g lowCxcr2 high populations, with pseudotime analysis suggesting that neutrophils Ly6g highCxcr2 low are more mature. Neutrophils from all clusters were found at higher levels by 21 DPI, compared to neutrophils isolated from naïve and 7 DPI mice (Supplementary Fig. 8c, d), suggesting that neutrophils continued to accumulate over time during remyelination for unknown reasons.
Overall, we found that aging results in a temporal dysregulation of microglial states, which is associated with delayed remyelination. The Igf1 ReAM, Ccl3 ReAM and MTEM states, but not IRM or proliferative microglia, were delayed and associated with the age-related delay in remyelination in middle-aged mice.
Changes in metabolic pathway activity and reactive oxygen species are largely restricted to proliferative microglia and Igf1 ReAM
Metabolic features can guide the transition of immune cells into distinct states72. To determine whether this was the case with young and middle-aged microglia, we used Landscape73—a metabolic pathway tool—to evaluate metabolic changes in ReAM. We found that Igf1 ReAM and proliferative microglia were the most metabolically active states, characterized by pathways related to phenylalanine metabolism, glycolysis, oxidative phosphorylation, glucosaminoglycan biosynthesis and alanine, aspartate, and glutamate metabolism (Fig. 6l). Using high-dimensional flow cytometry, we confirmed that oxidative phosphorylation (Idh2) was elevated in both Igf1 ReAM and proliferative microglia (Fig. 6j). Correspondingly, overall metabolic activity decreased in young mice by 21 DPI when these states were no longer present (Fig. 6m) and remained sustained at 21 DPI in middle-aged mice as these states also persisted (Fig. 6n).
Aging and inflammation are also associated with greater production of reactive oxygen species (ROS) and DNA damage74,75. We broadly assessed ROS production indirectly through malondialdehyde (MDA), a marker of lipid peroxidation, in young and middle-aged mice. We found that MDA deposition was increased in middle-aged mice compared to young mice at 21 DPI but not at 3 or 7 DPI, in contrast to the metabolic changes (Fig. 6n). We further assessed ROS production using flow cytometry through CellROX (cellular ROS) and MitoSOX (mitochondrial ROS) intensity in microglia, Igf1 ReAM, OPC, oligodendrocytes, astrocytes, endothelial cells, neutrophils and monocytes. Interestingly, not microglia, but young OPC, oligodendrocytes, endothelial cells, neutrophils and astrocytes increased mitochondrial ROS and young OPCs increased cellular ROS production at 21 DPI compared to middle-aged cells (Fig. 7c–k, Supplementary Fig. 7n–u).
a Representative images (scale bar = 50 μm) of spinal cord lesions from Cx3cr1creERT2; Rosa26tdTomato mice with MDA (gray) showing lipid peroxidation in young (top) and middle-aged (bottom) mice at 21 DPI. b Quantification of the MDA present in lesions from Cx3cr1creERT2; Rosa26tdTomato (3 DPI, nM = 4; 7 DPI, nF = 1, nM = 4; 21 DPI, nF = 3, nM = 2) mice. Two-way analysis of variance (ANOVA) with Sidak’s multiple comparisons post-hoc test. c Representative flow cytometry plots of Cd11b+ microglia and CellROX intensity. Cells from 7 DPI (nyoung = 5, nmiddle-aged = 5) and 21 DPI (nyoung = 6, nmiddle-aged = 5) conditions were previously gated to include single cells based on forward scatter area and height then live cells based on live dead blue staining. Geometric mean intensity of CellROX in (d) microglia (Ly6c−Ly6g−Cd11b+), e Igf1 ReAM (Ly6c-Ly6g-Cd11b+Cd11c+), f OPC (Cd140a+), g astrocytes (Aqp4+) and MitoSOX in (h) microglia (Ly6c-Ly6g-Cd11b+), i Igf1 ReAM (Ly6c-Ly6g-Cd11b+Cd11c+), j OPC (Cd140a+), k astrocytes (Aqp4+) in young mice at 7 DPI (Dark blue) and 21 DPI (Dark Orange) and middle-aged mice at 7 DPI (Light blue) and 21 DPI (Light Orange). Two-way analysis of variance (ANOVA) with Sidak’s multiple comparisons post-hoc test. l Split violin plots showing the differences between the Naïve, 7 DPI and 21 DPI conditions isolated from young and middle-aged mice in the ROS producer score and ROS scavenger score. m UMAPs depicting the gene-weighted density estimation of ROS producer score and ROS scavenger score showing increased expression in Igf1 ReAM 1 and 2. n Heatmap of genes for ROS producer enzymes and ROS scavenger enzymes across HM, IRM, Ccl3 ReAM, Igf1 ReAM (1–4), MTEM and proliferative microglia shown in (o) describing increased expression in Igf1 ReAM 1 and 2. o UMAP describing microglia from young and middle-aged mice across naïve, 7 and 21 DPI as shown in Fig. 5a. Each point represents one animal, and all data are presented as mean ± SEM. Source data are provided as a source data file. nF = nFemale Mice and nM = nMale Mice.
To understand whether microglia sequestered ROS in response to increased ROS production, we used previously classified ROS producing and scavenging enzyme genes76 to evaluate changes in ROS across microglia during remyelination in young and middle-aged mice. We found that microglia from middle-aged mice expressed greater levels of ROS producing enzyme genes, and also ROS scavenging enzyme genes, at 7 and 21 DPI compared to young mice (Fig. 7l). We then used gene-weighted density estimation of gene expression to determine which specific states contributed to changes in ROS in middle-aged mice (Fig. 7o). Igf1 ReAM (1 and 2) and proliferative microglia expressed the highest levels of ROS producing and ROS scavenging enzyme genes (Fig. 7l–n, Supplementary Fig. 7l, m).
Taken together, the delayed appearance of specific microglial states in middle-aged mice is reflected in unresolved metabolic activity. Lipid peroxidation increased at 21 DPI in middle-aged mice; however, cell-specific production of cellular and mitochondrial ROS is higher in cells from young mice. The discrepancy in ROS production and accumulation may be explained by heightened levels of both ROS producing and scavenging enzyme genes, which have a net impact of balancing global ROS output.
Igf1 ReAM are transcriptionally similar to microglia found in aged mouse brains and MTEM are present in MS shadow plaques
In recent years, several microglial states specific to aging and neurodegeneration have been identified21,22,23,24,28,31,35,76,77. We used hierarchical clustering of differentially expressed genes to compare microglial states specific to remyelination in young and middle-aged environments to the previously identified states in aged, 24-month-old mice28 and disease-associated microglia (DAM) present in APPNL-G-F mice, a model of Alzheimer’s disease78.
We identified four gene sets that distinguished microglial states during remyelination in young mice (Supplementary Fig. 9a). Gene sets one and two were characterized by homeostatic genes and gene sets three and four by reactive microglial genes. Igf1 ReAM formed the most distinct signature with limited expression of sets one and two, high expression of set three and modest expression of set four (Supplementary Fig. 9a, Supplementary Data. 1). Comparing microglia across conditions, young Igf1 ReAM were transcriptionally similar to the middle-aged Igf1 ReAM 1 (Supplementary Fig. 9b) and aged reactive white matter-associated microglia (RWAM)28 (Supplementary Fig. 9c), but not DAM or cuprizone-associated microglia (CAM) (Supplementary Fig. 9d,e). Interestingly, middle-aged Igf1 ReAM clusters were less comparable than young Igf1 ReAM were with aged RWAM and DAM clusters (Supplementary Fig. 9d).
To determine whether microglia in the LPC mouse model were similar to microglia in MS lesions, we trained a machine learning classifier to accurately identify Igf1 and Ccl3 ReAM, IRM, HM, and MTEM (Supplementary Fig. 10) in previously published single-nucleus RNA sequencing (snRNAseq) datasets of MS lesions79,80. We first applied the classifier to a dataset with 1815 microglia from chronic active and inactive MS lesions, and healthy controls79 (Fig. 8a). Here, we identified 149 and 24 Igf1 ReAM within chronic active and inactive MS lesions, respectively (Fig. 8b–d). We found lower proportions of IRM (0.44%) and Ccl3 ReAM (0.055%), potentially due to the transient nature of these states. Interestingly, the greatest proportion of microglia was identified as MTEM (73.2%) (Fig. 8b, d). Of note, not all cells classified as MTEM expressed the PLP1 myelin transcript (Fig. 8c), suggesting that the unbiased classification included genes in addition to those found inside myelin as this is likely a resolved microglial state.
a Unsupervised clustering of 1815 microglia isolated from chronic active and chronic inactive MS lesions along with healthy controls in a published dataset. b Unsupervised classification of HM, IRM, MTEM, Igf1 ReAM and Ccl3 ReAM identified from young mice during remyelination. A classifier was trained using SVMradial and avNNet machine learning models on the principal components used to cluster the mouse dataset and identified the HM, IRM, MTEM, Igf1 ReAM and Ccl3 ReAM states in the human MS dataset. c UMAP showing the expression level of PLP1 restricted to a portion of cells classified as MTEM in (b). d Proportion of classified microglial states present in each lesion type in (a). e Unsupervised clustering of 4137 microglia isolated from chronic active and chronic inactive MS lesion edges, lesion core, periplaque white matter, and control white matter in a published dataset. f Unsupervised classification of HM, IRM, MTEM, Igf1 ReAM and Ccl3 ReAM states as described in (b). g UMAP showing the expression level of PLP1 restricted to a portion of cells classified as MTEM in (f). h Proportion of classified microglial states present in each lesion type in (e). Representative images showing identification of MS lesions using (i) Luxol fast blue and PLP1 staining, where intense staining indicates NAWM (n = 5), lack of staining indicates a lesion and intermediate staining indicates a shadow plaque (n = 3). Further classification of shadow plaque as regions of intermediate, but distinct, BCAS1 staining (arrowheads) and classification of the identified lesion in (i) and (j) as inactive (n = 4) by lack of LN3 expression, or mixed (n = 1) by LN3 expression at the peripheries of the lesion. Lesions were collectively isolated from six brain regions isolated from five patients. Representative images of MS shadow plaque with PLP1 mRNA (white) and IBA1 (red) to identify IBA1+ microglia expressing PLP1 mRNA. j Quantification of PLP1 positivity in IBA1+ microglia. Each point represents one lesion, and all data are presented as mean ± SEM. Source data are provided as a source data file.
We similarly assessed microglial states present in another MS snRNAseq dataset with 4137 microglia from the lesion core, periplaque white matter, chronic active and inactive lesion edge, and control white matter (Fig. 8e)80. Here, we found Igf1 ReAM mostly present in the chronic active lesion edge (Fig. 8f–h) while the majority of microglia (80.1%) were classified as MTEM, with low expression of the PLP1 myelin transcript (Fig. 8g). The PLP1 expression was high in microglia from the lesion edge, where remyelination is more common81.
As MTEM were the predominant state in both MS snRNAseq datasets, we examined the spatial distribution of PLP1-expressing MTEM in post-mortem MS brains. We classified lesions as mixed, inactive, or as a shadow plaque, a biomarker of remyelination. These lesions were compared to normal appearing white matter (NAWM) (Fig. 8i). We differentiated between mixed and inactive lesions based on LN3 and PLP1 immunoreactivity and defined shadow plaques based on intermediate luxol fast blue staining with BCAS1 positivity (Fig. 8i). We identified MTEM as IBA1+ microglia and macrophages containing PLP1 mRNA. We found that PLP1+ IBA1+ cells were largely present in shadow plaques and NAWM (10% of microglia) and were negligible within mixed and inactive lesions (Fig. 8j). The presence of PLP1 in a population of microglia and macrophages is consistent with the idea that microglia may prune myelin in people with MS.
Discussion
Here, we used scRNAseq to track the microglial response during remyelination. Using trajectory mapping, we found that primed microglia transitioned into one of four major states during the early stages of remyelination: IRM, Ccl3 ReAM, proliferative microglia and Igf1 ReAM. The microglial response coalesced into MTEM during late remyelination, which is a likely resolved microglial state associated with myelin pruning. Notably, certain microglial states (Ccl3 ReAM, Igf1 ReAM, MTEM) were delayed with age, which coincided with delayed remyelination in aging animals9,10,69,71,82. Interestingly, MTEM was a common microglial state in snRNAseq of human MS autopsy tissue and was found predominantly in shadow plaques, consistent with being a state defining remyelination in mice.
In recent work, we and others have begun to dissect what may promote microglial transitions. We find that cultured primary murine microglia express a marker of cuprizone-associated microglial state—reminiscent of DAM—by exposure to both myelin debris and necrotic oligodendrocyte carcasses76. Similarly, exposure of induced pluripotent stem cell (iPSC) human microglia to myelin debris, amyloid beta, apoptotic neurons, or synaptosomes induces a transition to DAM and is dependent upon transcription factor MITF83. It may be that the state changes we observed in early remyelination reflect similar pathways—primed microglia contact myelin or oligodendrocyte debris, and the ensuing response prompts a change in transcriptional state. Future work will need to define how such demyelination signals prompt such multi-faceted microglial responses. The Igf1 ReAM also upregulate Trem2, a mediator of transition to the protective DAM state in several models of neurodegeneration77,84,85,86. In culture, Trem2 increases phagocytosis of myelin by binding lipids present in myelin, galactosylceramide and sulfatide85,87, which may be a mechanism employed by Igf1 ReAM to induce the uptake of myelin debris. Consistent with a role for ReAM clearing myelin debris, we found that these states upregulated various metabolic pathways. Microglia broadly increase metabolic pathways as a result of phagocytosis88. Indeed, where myelin clearance is delayed in middle-aged mice9,69,70,71, so too do we find a delay in Ccl3 ReAM and Igf1 ReAM states. Future work will need to define how neurodegenerative signals like myelin debris cause this multifaceted microglial response and how to accelerate the maturation into Ccl3 ReAM and Igf1 ReAM states.
Here we found IRM during remyelination to complement our previous finding that IRM are present following demyelination21. Here, we also found that IRM were present one week after demyelination in young and middle-aged mice. During remyelination, we found IRM are induced by type I interferons, which are required for remyelination. IRM also appear in development89, a tau model90 and amyloid producing mouse models of neurodegeneration78, post-mortem samples from patients with Alzheimer’s disease68,90, and during aging91. Interestingly, the mechanisms that lead to IRM may be context dependent. Both RIG1-MAVS sensing of double stranded RNA in engulfed neurons89 and STING activation by mitochondrial DNA leakage90 can induce IRM in development and a tau model, respectively. However, it remains unclear what triggers IRM after demyelination. Considering the conserved IRM response, this state may govern microglial responses to pronounced environmental changes. In the context of our work, IRM facilitate OPC recruitment and oligodendrocyte maturation, potentially by bolstering microglial recruitment via Cxcl10, an identified microglial chemoattractant, following demyelination92.
During late remyelination, MTEM upregulated gene expression patterns similar to homeostatic microglia, suggesting a partial resolution of the microglial response. Though initially surprising that microglia contained myelin transcripts in late remyelination (MTEM), but not in earlier stages characterized by myelin debris phagocytosis, a few potential explanations may exist for such a phenomenon. As LPC induces lytic cell death within the lesion site38, myelin RNA could be rapidly degraded upon release from the degrading myelin93, resulting in a lack of myelin RNA in consumed debris during early remyelination. In contrast, the pruning of newly laid myelin could lead to the presence of myelin transcripts within microglia—as occurs in development24,55,56—and may be analogous to the presence of neuronal transcripts within microglia following developmental neuronal engulfment89. Whether the presence of these myelin transcripts alters microglial function remains unclear. Additionally, while MTEM are present in MS brains, the transcriptional similarity between MTEM and HM leads to limitations when utilizing unbiased tools to differentiate between these populations. Further supervised identification through manual gene comparisons or partially supervised identification through algorithms using a defined gene list may mitigate misclassifications.
How does age impact the initial damage following LPC and, thus, the subsequent microglial response? LPC is a lipid-disrupting agent that kills cells rapidly and is cleared quickly38. Following this initial damage and clearance, middle-aged mice—but not young mice—have lesion expansion in the first 72 h after LPC injection94. Age-related lesion expansion was associated with more microglial NADPH oxidase and was reversed with a ROS-lowering medication, indapamide94, suggesting that the microglial response in middle-aged mice is not different due to more primary damage, but instead, the initial microglial response is more damaging. Is the disrupted microglial response in middle-aged mice due to intrinsic or environmental differences? While the microglial response to LPC in middle-aged mice is “primed” and more damaging94,95, a recent explanation for this “primed” response is that microglia lose the ability to mount a precisely adjusted immune response96. In this regard, microglia become more rigid as a result of aging. Microglia have epigenetic changes that cause them to respond more ineffectively during remyelination, which can be reversed with innate training96. However, environmental cues likely also impact these microglial epigenetic age-related microglial changes. The contribution of how the aging CNS environment impacts microglial rigidity is an exciting question for future research. Overall, the pronounced damage and debris of the lesion environment promote microglial transitions into several states throughout remyelination. The restriction of microglial states to early (Igf1 ReAM, Ccl3 ReAM, IRM) and late (MTEM) remyelination suggests specialized functions that govern the entirety of the remyelination promoting microglial response.
Through scRNAseq of microglia during remyelination in the LPC mouse model, we determined that early stages of remyelination were characterized by a multi-faceted response associated with increased metabolic activity, cytokine production and lipid processing. This response coalesced into MTEM—a resolved and bioinformatically identified terminal state of microglial transition that pruned newly-laid myelin in vivo. Interestingly, middle-aged microglia did not display age-specific states but rather an increase in heterogeneity and delay in appearance of existing states. We also identified HM, Igf1 and Ccl3 ReAM, IRM and MTEM in human MS snRNAseq datasets but, surprisingly, MTEM predominated. Furthermore, we found MTEM enriched in shadow plaques in human MS brain. These findings may be expanded on to develop therapies for MS through specific targeting of microglial states.
Methods
Mouse models of MS and MS patients
Mice
All work was reviewed and approved by animal use subcommittees at the University of Alberta under the animal use protocol 2605 and all animal experiments were conducted in accordance with procedures that were reviewed and approved by animal subcommittees at the University of Alberta and University of British Columbia (for PDGFRαCreERT2; Rosa26mGFP mice39). Young, 2-month-old (Charles River Canada, Cat. No. 027) and middle-aged, 10-month-old (Charles River Canada, Cat. No. 701) male C57BL/6 mice were used for the flow cytometry (single-cell RNA sequencing validation - nyoung = 26, nmiddle-aged = 34; metabolic activity assay - nyoung = 24 and nmiddle-aged = 24) and single-cell RNA sequencing experiments (replicate 1 - nyoung = 42; replicate 2 - nyoung = 25 and nmiddle-aged = 25, replicate 3 - nyoung = 24 and nmiddle-aged = 24). Here, nF is the number of female mice and nM is the number of male mice. Mice were housed in the University of Alberta animal facility and habituated for one week prior to lysolecithin (LPC) injections. Tmem119creERT2 (The Jackson Laboratory, Cat. No. 031820), Cx3cr1creERT2 (The Jackson Laboratory, Cat. No. 021160) and Rosa26tdTomato (The Jackson Laboratory, Cat. No. 007909) mice were also used for the single cell RNA sequencing experiments and RNAscope assays. Tmem119creERT2 and Cx3cr1creERT2 mice were crossed with Rosa26tdTomato and were bred in the University of Alberta animal facility. The genotype of all mice was confirmed by Transnetyx® via real-time PCR. Young, 2-month-old Cx3cr1creERT2; Rosa26tdTomato mice (nF = 3, nM = 2) were used for the single-cell RNA sequencing experiments and Tmem119creERT2; Rosa26tdTomato mice (nyoung (F) = 14, nyoung (M) = 13, nmiddle-aged (F) = 11, nmiddle-aged (M) = 19), Cx3cr1creERT2; Rosa26tdTomato mice (nyoung (F) = 4, nyoung (M) = 10, nmiddle-aged (F) = 9, nmiddle-aged (M) = 6) were used for lipid peroxidation assay, Mx1cre; Rosa26YFP mice (nyoung (F) = 6, nyoung (M) = 8) and C57BL/6 mice (nmiddle-aged (M) = 15) were used for the RNAscope assays. Cx3cr1creERT2 mice were crossed with Rosa26iDTR mice and the resulting Cx3cr1CreERT2+/−; ROSA26iDTR- mice (nF = 1) were used for the electron microscopy experiment. Young, 2-3-month-old C57BL/6 mice (Charles River Canada, Cat. No. 027) (nF = 7, nM = 6) and B6(Cg)-Ifnar1tm1.2Ees/J (The Jackson Laboratory, Cat. No. 028288, RRID:IMSR_JAX:028288) (nF = 8, nM = 6) were used for RNAscope assays and immunohistochemistry. For cell culture experiments, CD-1® IGS mice (Charles River Canada, Cat. No. 022) were used. All mice were housed in the University of Alberta animal facility under 12 h light-dark cycles, 20–24 °C and 40–70% humidity.
Injections
Tamoxifen (Sigma-Aldrich, Cat. No. T5648) was dissolved in corn oil (Sigma-Aldrich, Cat. No. C8267) to achieve a concentration of 20 mg/mL. All transgenic pups were injected with 0.05 mL tamoxifen intraperitoneally for three consecutive days beginning at postnatal day (P) 13. Cx3Cr1CreERT2+/−; ROSA26iDTR- mice were injected daily intraperitoneally with a solution of diphtheria toxin (Cedarlane, Cat. No. 150(LB)) in 0.01 M PBS at a dose of 11.12–16.67 ng/g, from 8–20 days after injection.
Lysolecithin (LPC) model of MS
Two-month and 10-month-old mice were anesthetized with an intraperitoneal cocktail injection of ketamine (Western drug distribution centre, Cat. No. 109585, 100 mg/kg) and xylazine (Rompun, Cat. No. 02169592, 5 mg/kg) dissolved in 0.9% saline. Once the mouse reached the surgical plane of anesthesia, the fur was trimmed, the skin was disinfected with 10% chlorhexidine digluconate (Sigma-Aldrich, Cat. No. C9394) and the eyes were sealed with lubricant (Western Drug Distribution Centre, Cat. No. 135726). The mouse was then placed on a stereotaxic frame where the long spinous process of T2 was used as a landmark and an incision was made in the dura mater between the thoracic vertebrae, T3 to T4. 0.5 μL (Sigma-Aldrich, L1381, 1% in 0.1 M phosphate buffered saline (PBS)) or 0.7 µL (Sigma-Aldrich, L4129, 1% in 0.1 M PBS) LPC was injected at an angle of 10° and a depth of 1.3 mm from the midline between the dorsal columns, into the ventral funiculus of the spinal cord at the rate of 0.25 μL/min. Sham controls were injected with an equivalent volume of PBS. Following injection, the skin and underlying connective tissue were sutured (Vycril type IV curved, tapered, Ethicon, Cat. No. J304H). Post-operatively, the mice were subcutaneously given slow-release buprenorphine (0.5 mg/kg) for pain, 0.9% saline for hydration and atipamezole (1.67 mg/kg, Revertor, Cat. No. 02337207) to arouse the mice from sedation while they recovered on heating pads. The mice were monitored for one week following recovery or the experimental endpoint, whichever came first.
Brain tissue from human MS patients
For all experiments with human tissue, we adhered to the Netherlands Code of Conduct for Research Integrity and the Declaration of Helsinki, with consent obtained prior to death and protocol approval by the Medical Ethical Committee of the Amsterdam UMC. We received formalin-fixed paraffin-embedded brain sections from the Netherlands Brain Bank through collaboration with Dr. Geert Schenk. A total of 12 brain tissue blocks containing white matter from one relapsing remitting and nine progressive MS cases (Supplementary Table 1) were collected in collaboration with the Netherlands Brain Bank (https://www.brainbank.nl/). The average MS disease duration was 27.5 years (ranging from 16 to 43 years) and the average post-mortem delay was 279 min (ranging from 150 to 365 min). The tissue selection and dissection were guided by post-mortem MRI as described previously97. Before death, the subjects, or their next of kin, provided written, informed consent for the use of their tissue and clinical information for research purposes to the Netherlands Brain Bank. For each case, the selected tissue blocks were paraffin-embedded, sliced into 10 µm sections and mounted on glass slides.
Flow cytometry
Spinal cord isolation
LPC-lesioned and naïve mice were injected intraperitoneally with 0.4 mL 1% Neutral Red98 (Fisher Scientific, Cat. No. N129-25) in 0.1 M phosphate buffer (PB, (sodium phosphate dibasic anhydrous; Fisher Scientific, Cat. No. 374-1 and sodium dihydrogen phosphate monohydrate; Anachemia, Cat. No. 10049-21-5 in water) 2 h prior to euthanasia. Mice were euthanized with an intraperitoneal injection of 0.1 mL Dorminal (Rafter Products, DIN 02333708) and transcardially perfused with 20 mL ice-cold Hanks’ Balanced Salt Solution (HBSS; Gibco, Cat. No. 14175-079). The spinal cords were dissected, and the lesions were isolated based on visual identification through neutral red staining. Comparable segments of whole spinal cords were isolated as control tissue from naïve mice. Tissue from two mice was pooled per sample, finely micro-dissected on ice in ice-cold HBSS and then transferred to a tube with 1.5 mL Dulbecco’s Modified Eagle Medium (DMEM; Gibco, Cat. No. 11960-044) for mechanical dissociation via five oscillations of a loose-fitting dounce. The cells were sequentially filtered through 70 μm and 40 μm filters and washed with 7.5 mL DMEM after each filtration step.
Debris removal
The cells were pelleted (300 G, 10 min, 4 °C) and resuspended in 6.2 mL HBSS and 1.8 mL Debris Removal Solution (Miltenyi Biotec, Cat. No. 130-109-398). The suspension was mixed by inverting the tube five times, and 4 mL of HBSS was carefully overlaid. The suspension was centrifuged (3000 × g, 10 min, 4 °C), the top two layers were aspirated and topped up to 15 mL with HBSS. The suspension was mixed by inverting the tube 5 times and pelleted (1000 × g, 10 min, 4 °C).
Extracellular staining
The pellet was resuspended in 200 μL of CD16/32 antibody (1:100, eBiosciences, Cat. No. 14-0161-82) and HBSS solution for 20 min on ice and centrifuged (300 × g, 5 min, 4 °C). The pellet was resuspended for 20 min in 200 μL of extracellular stain cocktail containing HBSS, 10 μL BD Brilliant Stain Buffer Plus (BD Biosciences, Cat. No. 566385) and the following antibodies in a 1:100 dilution: Brilliant Violet 421 CD11b Antibody (Clone M1/70, BioLegend, Cat. No. 101236), PE/Cyanine5 CD45 Antibody (Clone 30-F11, BioLegend, Cat. No. 103110), Brilliant Violet 510 Ly-6C Antibody (Clone HK1.4, BioLegend, Cat. No. 128033), Brilliant Violet 785 Ly-6G Antibody (Clone 1A8, BioLegend, Cat. No. 127645), Brilliant Violet 650 I-A/I-E Antibody (Clone M5/114.15.2, BioLegend, Cat. No. 107641), Brilliant Violet 605 CD11c Antibody (Clone N418, BioLegend, Cat. No. 117334), PE AQP4 Antibody (Clone B-5, Santa Cruz Biotechnologies, Cat. No. sc-390488), PE/Cyanine7 CD140a Antibody (Clone APA5, BioLegend, Cat. No. 135912), Alexa Fluor 700 O1 Antibody (Clone O1, R&D Systems, Cat. No. FAB1327N), PE/Dazzle 594 Anti-mouse CD31 Antibody (Clone MEC13.3, Biolegend, Cat. No. 102526). Isotype controls were resuspended for 20 min in 200 μL of single isotype controls at 1:100 dilution in HBSS: Brilliant Violet 421 Rat IgG2b, κ Isotype Control Antibody (Clone RTK4530, BioLegend, Cat. No. 400640), PE/Cyanine5 Rat IgG2b, κ Isotype Control Antibody (Clone RTK4530, BioLegend, Cat. No.400610), Brilliant Violet 785 Rat IgG2a, κ Isotype Control Antibody (Clone RTK2758, Biolegend, Cat. No. 400545), Brilliant Violet 650 Rat IgG2b, κ Isotype Control Antibody (Clone RTK4530, BioLegend, Cat. No. 400651), Brilliant Violet 605 Armenian Hamster IgG Isotype Control Antibody (Clone HTK888, BioLegend, Cat. No. 400943), PE/Cyanine7 Rat IgG2a, κ Isotype Ctrl Antibody (Clone RTK2758, Biolegend, Cat. No. 400522). The bead reference controls were prepared by combining 1 drop of positive beads (AbC Total Antibody Compensation Bead Kit; Invitrogen, Cat. No. A10497) and 1 μL of each antibody listed in the extracellular stain cocktail. The reference controls were also incubated for 20 min. All pellets were washed with 2 mL HBSS and centrifuged (300 × g, 5 min, 4 °C). Following extracellular staining, cells were either stained with CellROX Deep Red and MitoSOX Green or stained with intracellular markers.
CellROX and MitoSOX staining
CellROX Deep Red (500 nM; Invitrogen Cat. No. C10491) and MitoSOX Green (1 μM; Invitrogen, Cat. No. M36006) were added to the cell suspension for 25 min and the samples were analyzed on the Cytek Aurora analyzer at the University of Alberta Flow Cytometry Core without washing.
Intracellular staining
The pellets were resuspended in 200 μL of 1% paraformaldehyde (Millipore Sigma, Cat. No. 441244-3KG) in 0.1 M PB for 10 min at room temperature and centrifuged (500 × g, 5 min, 4 °C). The pellet was resuspended in 200 μL of True Nuclear 1x Perm Buffer (BioLegend, Cat. No. 424401) and immediately centrifuged (600 × g, 5 min, 4 °C). This permeabilization step was performed twice. The pellet was resuspended for 40 min in 200 μL of intracellular stain cocktail containing HBSS, 10 μL of BD Brilliant Stain Buffer (BD Biosciences, Cat. No. 566385) and the following antibodies at a 1:100 dilution: Alexa Fluor 647 GAPDH Antibody (#3907, Cell Signaling Technology, Cat. No. 3907S), Alexa Fluor 700 Ki-67 Antibody (Clone 16A8, BioLegend, Cat. No. 652420), Alexa Fluor 488 IRF7 Antibody (Bioss, Cat. No. BS-3196R-A488), APC-eFluor 780 CD68 Antibody, (FA-11, eBioscience, Cat. No. 47-0681-82), DyLight 350 IGF-I/IGF-1 Antibody (Novus Biologicals, Cat. No. NBP2-48001UV), DyLight 594 IDH2 Antibody (Novus Biologicals, Cat. No. NBP2-22166DL594), Brilliant Violet 711™ CD206 Antibody (Clone C068C2, BioLegend, Cat. No. 141727), PE Osteopontin Antibody (R&D Systems, Cat. No. IC808P), PE/Cyanine7 Phospho STAT1 Antibody (Clone A15158B, BioLegend, Cat. No. 686408), PerCP-eFluor™ 710 Ccl3 Antibody (eBioscience, Cat. No. 46-7532-82) and centrifuged (600 × g, 5 min, 4 °C). The pellet was resuspended in 200 μL of True Nuclear 1x Perm Buffer, immediately centrifuged (600 × g, 5 min, 4 °C) and resuspended in 200 μL of HBSS. The bead reference controls were prepared by combining 1 drop of positive beads (AbC Total Antibody Compensation Bead Kit; Invitrogen, Cat. No. A10497). Isotype controls were resuspended for 40 min in 200 μL of single isotype controls at 1:100 dilution in HBSS: Alexa Fluor 647 Rabbit IgG Isotype Control Antibody (#3452, Cell Signaling Technology, Cat. No. 3452S), Alexa Fluor 700 Rat IgG2a, κ Isotype Control Antibody (Clone RTK2758, BioLegend, Cat. No. 400528), Alexa Fluor 488 Rabbit IgG Isotype Control Antibody (Bioss, Cat. No. BS-0295P-A488), APC-eFluor 780 Rat IgG2a kappa Isotype Control Antibody (eBioscience, Cat. No. 47-4321-82), DyLight 350 Mouse IgG1 Kappa Isotype Control Antibody (Novus Biologicals, Cat. No. NBP1- 43319UV-0.5 ml), DyLight 594 Rabbit IgG Isotype Control Antibody (Novus Biologicals, Cat. No. NBP2-24891DL594), Brilliant Violet 711 Rat IgG2a, κ Isotype Control Antibody (Clone RTK2758, BioLegend, Cat. No. 400551), PE Goat IgG Antibody (R&D Systems, Cat. No. IC808P), PE/Cyanine7 Mouse IgG1, κ Isotype Control Antibody (Clone MOPC-21, BioLegend, Cat. No. 400126), PerCP-eFluor 710 Rat IgG2a kappa Isotype Control Antibody (eBioscience, Cat. No. 46-4321-82). The bead reference controls were prepared by combining 1 drop of positive beads (AbC Total Antibody Compensation Bead Kit; Invitrogen, Cat. No. A10497). All pellets were washed with 2 mL of HBSS, centrifuged (300 × g, 5 min, 4 °C) and resuspended in 200 μL of HBSS. The samples were analyzed on the Cytek Aurora at the University of Alberta Flow Cytometry Core.
Gating and clustering
All flow cytometry data were analyzed using FlowJo (v.10.9.0). Doublets were excluded through the forward scatter and side scatter exclusion. For the ROS assessment: live (Live Dead blue-) cells were gated for microglia (Ly6g-Ly6g-CD11b+), Igf1 ReAM (Ly6g-Ly6g-CD11b+CD11c+), OPC (CD140a+), neutrophils (Ly6g+), monocytes (Ly6c+), oligodendrocytes (O1+) and endothelial cells (CD31+) and the geometric median fluorescence of CellROX and MitoSOX was calculated in FlowJo (v.10.9.0). For the scRNAseq validation: All CD206-CD11b+ cells were classified as either microglia, monocytes, or neutrophils. Specifically, CD206-CD11b+Ly6g-Ly6c+ cells were identified as monocytes, CD206-CD11b+Ly6g+Ly6c- cells were identified as neutrophils and CD206-CD11b+Ly6g-Ly6c- cells as microglia. The microglia were concatenated using the DownSample PlugIn (v.3.3.1), including all microglia per sample if the cell counts were under 2000 or down-sampled to 2000 if the cell counts were greater than 2000. The concatenated sample was clustered using the XShift plugin (v1.4.1) and the geometric median fluorescence values were plotted on a heatmap in FlowJo (v.10.9.0).
Fluorescence-activated cell sorting (FACS)
The spinal cord tissue was processed as described above (see Flow cytometry—Spinal cord isolation, Debris removal, and Extracellular staining) with 10 LPC-injected spinal cord lesions pooled per sample. The spinal cords were labeled with Zombie AquaTM Fixable Viability Kit (BioLegend, Cat. No. 423102), DRAQ5TM Fluorescent probe solution (ThermoFisher Scientific, Cat. No. 62254) and FITC anti-mouse F4/80 antibody (Clone BM8; BioLegend, Cat. No. 123107) and sorted on the flow cytometry cell sorter (BD FACSAria III) at the University of Alberta Flow Cytometry Core. The Zombie Aqua-DRAQ5+F4/80+ cells were isolated and cell counts were manually confirmed using a hemocytometer.
Single-cell RNA sequencing
Interactive web applications of the dataset shown in Fig. 1 (downsampled to 3000 cells/time point) can be found at: https://sameerazia.shinyapps.io/shinyapp_v2/_w_730c72065ad64e898c6f7a91c005cebe/ and the dataset shown in Fig. 5 (downsampled to 2500 cells/time point) can be found at: https://sameerazia.shinyapps.io/shinyapp/_w_c5cf2dbd78bb4130bd816f0c4f92d80b/.
Library preparation
The FACS-isolated cells (see Flow cytometry—Fluorescence-activated cell sorting) were processed on the 10x chromium controller following the 10x Genomics Next GEM Single Cell 3′ GEM, library, and Gel Bead kit v3.1 (10x Genomics; Cat. No. 1000121). Samples were sequenced on the Illumina HiSeq P150 sequencer at Novogene Corporation Inc. The samples were paired-end, single-index sequenced at an average read depth of 50,000 reads per cell. The resulting BCL files were demultiplexed into FASTQ files and aligned to a custom Mus Musculus 10 (MM10) reference genome adjusted to include Clec7a, a polymorphic pseudogene. The Clec7a annotation was added to the 10x Genomics pre-built MM10 genome (2020-A) GTF file from the 10x Genomics parent GTF file (gencode.vM23.primary_assembly.annotation.gtf.gz). The custom genome was created by combining the MM10 genome (2020-A) FASTA file with the Clec7a modified GTF file using the cellranger mkref function in the 10x cell ranger pipeline (v3.0.0). Finally, the samples were aligned to a custom genome using the cellranger count function to generate barcoded and sparse matrices, both raw and filtered, along with BAM files for downstream analyses.
Quality control, dimensionality reduction and clustering
Quality control, dimensionality reduction and initial clustering were performed in the R statistical environment (v4.1.2) using Seurat99,100 (v5.0; https://github.com/satijalab/seurat). One Seurat object was created per dataset to include genes expressed in a minimum of three cells and cells expressing a minimum of 200 genes using the CreateSeuratObject() function. The object was further refined to exclude doublets and multiplets by removing cells with high gene counts (>3000 genes) and dead cells by removing cells with high percentages of mitochondrial genes (>10%). All datasets were merged using the merge() function and normalized using the SCTransform() function according to the binomial regression model101 (Highly variable features = 3000, nCount and mitochondrial genes regressed).
Dimensionality reduction was performed using RunPCA(), FindNeighbors() (Dimensions = 15) and FindClusters() functions. Twenty-five principal components were used for downstream analyses as determined by the PCA elbow plot. The FindClusters() function was run at multiple resolutions, ranging from 0 to 1, separated by 0.1. All clustering resolutions (0 to 1) were plotted on a tree generated by the Clustree package102 using the clustree() function. The 0.5 resolution was chosen for clustering based on the most stable level as identified by clustree().
The final clustering of the dataset was performed in a Jupyter notebook (v6.0.3) running a python environment (Python 3.8.3) and using the Single Cell Clustering Assessment Framework (SCCAF) package103 (v0.0.10, https://github.com/SCCAF/sccaf). The SeuratObject was converted to an h5ad file using SeuratDisk by first converting the RDS file to an h5Seurat file using the Saveh5Seurat() and converting the h5Seurat file to an h5ad file using the convert() function (Destination = h5ad). The h5ad file was read into the python environment using Scanpy (v1.6.0)104. The clustering was refined using the SCCAF_optimize_all() function (minimum accuracy = 95%, iterations = 150). The machine learning algorithm iteratively clustered the dataset until a 95% self-projection accuracy was reached. The final clustering iteration was projected onto a UMAP using the sc.pl.umap() function. To avoid overclustering, we used Clustree and SCCAF to establish our resolution. However, these tools still favored overclustering with our set resolution. To account for overclustering we used expert opinion to label distinct microglia states with names and then stratified subsequent microglial clusters for a given microglia state by number. For example, homeostatic cluster with several homeostatic clusters (HM) they would be HM1, HM2, etc. States common to both injured and uninjured conditions were classified as transitioning microglia (TM), as described by others105. States enriched in translation-related genes but not other markers of microglial reactivity, as identified by others28, were classified as primed microglia (PM). For single-cell bar graphs, each library was downsampled to the cell numbers of the library with the lowest cell counts by multiplying the cell numbers in each cluster for any given library with the proportion of library with the lowest cell counts. The percentage of each library was calculated by dividing the new downsampled cluster value for each library by the total number of cells in the library.
Gene set comparisons
Gene sets were calculated in Seurat by comparing the datasets where mice were given LPC to those that were not, i.e., datasets collected from young mice at 7, 14 and 21 days post LPC injection (DPI) to naïve and sham controls28,76. The differentially expressed genes (DEGs) between the LPC and non-LPC groups were calculated using the FindAllMarkers() function (only.pos = FALSE, min.pct = 0.25, min.threshold = 0.25) on the SCTransformed assay. One-hundred twenty-five DEGs (p < 0.05) were retained and were clustered using the R stats package (v4.1.2). The Euclidean distance between the DEGs was calculated using the dist() function and the DEGs were clustered using the Ward’s method in the hclust() function (method = ward.D2). The clustered branches were divided into four gene sets using the cutree() function and the average gene expression values were plotted in Seurat using the DoHeatmap() function.
Functional Gene Ontology pathway analysis
The gProfiler106 web server (https://biit.cs.ut.ee/gprofiler/gost) was used to identify functional Gene Ontology pathways based on overlap of cluster-specific DEGs, as identified using FindAllMarkers() function (only.pos = FALSE, min.pct = 0.25, min.threshold = 0.25), with the gene ontology (molecular function, cellular component and biological processes), KEGG and REACTOME databases. Pathways with a p-value < 0.05 were plotted on an alluvial plot using the ggalluvial package (v0.12.3) based on the number of genes intersecting with the total genes present in the pathways. The genes associated with each pathway were averaged and the kernel density was plotted using the plot_density function of the Nebulosa package107 (v1.4.0).
Gene regulatory network analysis
The gene regulatory networks active in each cluster were determined using the python-based Single Cell Regulatory Network Inference and Clustering pipeline44,108 (pySCENIC, v0.10.0, https://github.com/aertslab/pySCENIC). All databases were downloaded from the cisTarget databases (https://resources.aertslab.org/cistarget/). The gene expression matrix was extracted using the GetAssayData() function in Seurat and transposed to be compatible with the pySCENIC Command Line Interface pipeline. The co-expression modules were determined using the arboreto_with_multiprocessing.py function (method = grnboost2, num_workers = 20, seed = 42) in the python 3.7 environment using the transposed gene expression matrix and the Mus Musculus transcription factors (allTF_mm.txt). The co-expression modules were pruned with the pyscenic ctx function (num_workers = 20) using the co-expression module output, gene count matrix, the motif annotation data (Mus Musculus v10) and the genome ranking databases, specifically the Mus Musculus 10 (500 base pairs upstream and 100 base pairs downstream of the transcription start site, including introns; Motif collection v10) and Mus Musculus 10 (10k bases around the transcription start site for a total of 20k bases, including introns; Motif collection v10) databases. The gene regulatory network activity was scored using the pyscenic aucell function (num_workers = 20). The co-expression modules were loaded into Jupyter Notebook running the python 3.8.3 environment using the loadmotifs() function and the network activity was integrated with the overall sequencing dataset using the add_scenic_metadata() function. The network activity per cluster was calculated using the regulon_specificity_scores() function and the top five networks (as determined by z-scores) were plotted on a heatmap using the sns.heatmap() function.
Metabolic activity
Metabolic Landscape73 (https://github.com/LocasaleLab/Single-Cell-Metabolic-Landscape) was used to define the metabolic pathway activity between clusters. A subset of the dataset was created to include cells with at least 1000 molecules (nCount > 1000) and genes expressed in at least 5 cells. The dataset was normalized using the deconvolution method from the scran R package (v1.22.1) using the quickCluster() and calculateSumFactors() functions to reduce technical noise and maintain expression levels of high similarity between cells. The normalized dataset was imputed using the MAGIC R package (v.2.0.3) using the magic() function as genes present in metabolic pathways have low expression and the pathway activity was calculated via the metabolic landscape package using the KEGG database pathways.
ROS and senescence comparisons
Expression levels for genes associated with ROS producing enzymes (Qsox1, Lox, Nos1, Nos2, Nos3, Nox4, Ncf2, Mtnd1, Sdha, Sdhb, Sdhc, Sdhd, Cyc1, Ogdh, Gpd1, Dao, Ddo, Pipox, Hao1, Hao2, Paox, Uox, Duox1, Duoxa1, Cox1, Cox2, Xdh, Nrf2, Syk, Acox1, Acox2, Acox3, Tafa4, Romo1, Thbs1, Ulbp1, mt-Co2, Ero1a, Ero1b, Pdi, Nox1, Cybb, Cyba, Nox3, Atpsckmt, Etfa, Sod1, Sod2) and ROS scavenging enzymes (Prdx1, Prdx2, Prdx4, Prdx3, Prdx5, Prdx6, Txn1, Txn2, Txnrd1, Txnrd2, Txnrd3, Txndc5, Gpx1, Gpx2, Gpx3, Gpx4, Gpx5, Gpx6, Cat, Glrx, Glrx2, Glrx3, Glrx5, Nqo2, Scara3, Gsr, Sod1, Sod2) were individually summed. These genes were identified by compiling expert opinions and GO terms from previous work76. The summed expression was added to the Seurat Object as a metadata column and the kernel density estimation was plotted through Nebulosa (v1.4.0) using the plot_density() function. The heatmap was created by downsampling all states to 100 cells using the subset() function (downsample = 100). Lollipop plots were plotted with dotchart().
Trajectory analysis
Cell trajectories were determined through RNA velocity calculated using the velocyto package109 (v0.17.17, https://github.com/velocyto-team/velocyto.py), specifically the velocyto run10x function on the Cell Ranger exported BAM files and the custom GTF file. The RNA velocity data was merged with the sequenced dataset in the scVelo package66 (v0.2.2, https://github.com/theislab/scvelo) using the utils.merge() function. The spliced and unspliced gene abundancies were recovered using the tl.velocity() function (mode = stochastic) and graphed using the tl.velocity_graph() function. The RNA velocity was plotted in streamlines using the pl.velocity_embedding_stream() function. The initial and terminal states were defined through CellRank67 (v1.0.0, https://github.com/theislab/cellrank) using the tl.initial_states() and tl.terminal_states() (weight_connectivities = 0.2) functions respectively. The proportion of clusters terminating in each terminal state was calculated using tl.paga() and plotted with pl.cluster_fates(). Gene trajectories were calculated using the CytoTRACE kernel and the compute_cytotrace() function. The GAMR() function was used to initiate generalized additive models (GAM) fitting and the gene trend lines were plotted using the pl.gene_trends() function (time_key = cytotrace).
Receptor–ligand interactions
Receptor-ligand interactions were determined using the intercellular communication package, NicheNet110 (v1.0.0, https://github.com/saeyslab/nichenetr). We assessed ligands from microglia present at 7 DPI predicted to interact with receptors on oligodendrocyte precursor cells (OPCs), identified in a publicly available dataset111 (GSE147075). Pre-determined ligand-target (ligand_target_matrix.rds), ligand-receptor (lr_network.rds) and weighted network (weighted_networks.rds) matrices were downloaded from NicheNet (https://zenodo.org/record/3260758#.Y2U9wezMKw4). All genes expressed by microglia and OPCs were identified using the get_expressed_genes() function (pct=0.10) and further refined to contain only the genes present in the ligand-receptor network (sender_celltype = microglia, receiver = OPCs). Differentially expressed genes between microglia and OPC were identified using the FindMarkers() function (ident.1 = OPCs, ident.2 = microglia, min.pct = 0.10) and further filtered to retain genes with adjusted p-value <= 0.05 and absolute value of log threshold > 0.25. The ligand and receptor genes from the ligand-receptor network that were found in both genes expressed by the microglia and OPCs were identified using the intersect() function and the interactive activity was calculated using the predict_ligand_activities() function and sorted by Pearson correlation. The stronger predicted receptor-ligand interactions were plotted on a heatmap.
Human dataset comparison
Comparisons of Igf1 ReAM, Ccl3 ReAM, MTEM, IRM and HM between the young, 2-month-old mouse dataset and published single nucleus datasets (PRJNA544731, GSE180759) were made using scPred. CellBender112 (v.0.3.0, https://github.com/broadinstitute/CellBender) was first used to remove ambient RNA from the raw data (PRJNA544731) using the cellbender-remove background function and including 50,000 droplets (total-droplets-included 50,000) and the dataset was clustered using Seurat V5 (see Single-cell RNA sequencing – Quality control, dimensionality reduction and clustering). A subset of the mouse dataset including only the Igf1 ReAM, Ccl3 ReAM, MTEM, IRM and HM states was created using the subset() function to use as a reference dataset in scPred113 (v.1.9.2, https://github.com/powellgenomicslab/scPred). Information from the top 50 principal components was collected using the getfeaturespace() function. The SVM radial classifier was initially trained to identify the microglial states using the trainModel() function (model = ‘svmradial’). The performance probabilities of the sensitivity, specificity and receiver operator characteristic (ROC) were plotted using the plot_probabilties() function. The Igf1 ReAM cluster was reclassified using the avNNet model as the positive and negative cells were not clearly distinguishable. Finally, the comparator human dataset was aligned to the training space using harmony and the trained classifer was using to identify the cells assigned to Igf1 ReAM, Ccl3 ReAM, MTEM, IRM and HM states using the scPredict() function. UMAP was created using the top 30 principal components in the runUMAP function (dims = 1:30) and plotted using the DimPlot() function.
In vivo assays
Tissue processing
Mice were euthanized via intraperitoneal injection of sodium pentobarbital (Western drug distribution centre, Cat. No 127189, 0.1 mL/mouse) and transcardially perfused with ice-cold 0.01 M PBS followed by 4% paraformaldehyde (Sigma-Aldrich, Cat. No. 441244). The spinal cords were dissected and post-fixed in 4% paraformaldehyde overnight at 4 °C followed by cryopreservation in a 30% sucrose solution (30% in 0.01 M PBS) for 24 h at 4 °C. The tissue was embedded in Optimum Cutting Temperature compound (Fisher Scientific, Cat. No. 14-373-65), flash frozen with dry ice and 2-methylbutane (Sigma-Aldrich, Cat. No. M32631) and stored at −80 °C. Spinal cords were serially cryosectioned (Leica, Cat. No. CM1950) into 20 μm sections onto superfrost slides (FisherBrand, Cat. No. 22-037-246) and stored at −80 °C. The corpus callosum from PDGFRαCreERT2; Rosa26mGFP mice was obtained at 28 DPI and sectioned at 20 μm as previously described39.
Electron microscopy
Mice used for electron microscopy were injected intraperitoneally with 0.4 mL 1% Neutral Red98 (Fisher Scientific, Cat. No. N129-25) in 0.1 M PB 2–3 h prior to euthanasia. The mice were euthanized with sodium pentobarbital, and transcardially perfused with ice-cold PBS (0.01 M) followed by 20 mL of electron microscopy fixative (4% paraformaldehyde, 2% glutaraldehyde, 0.1 M sodium cacodylate, 0.002 M calcium chloride). The spinal cords were dissected and post-fixed in electron microscopy fixative for 15 min at room temperature. The lesion area, as identified by neutral red labeling, was cut into a 2 mm section and further incubated in electron microscopy fixative overnight at 4 °C. The tissue was processed for embedding by osmication and uranyl acetate staining in the following steps: sodium cacodylate buffer with 0.002 M calcium chloride (three 5-min submersions), 1% osmium tetroxide (2.5 h undisturbed followed by 2.5 h on a shaker), double-distilled (dd) H2O (three 5-min submersions) and 1% uranyl acetate (overnight at 4 °C on a shaker). The tissue was dehydrated using ddH2O (three 5-min submersions), 30% ethanol (two 10-min submersions), 50% ethanol (two 10-min submersions), 70% ethanol (10 min), 95% ethanol (10 min), 100% ethanol (two 5 min submersions 1:1 propylene oxide (PO):ethanol (15 min) and 100% PO (two 15-min submersions). Finally, the tissue was infiltrated with resin by incubating in 2:1 PO:resin (Embed 812, EMS, Cat. No. 14120) (4 hr), 1:1 PO:resin (overnight), 1:2 PO:resin (4 h), 100% resin (1 h), 100% resin (overnight) and 100% resin (4 h). The resin was cured for 66 h at 60 °C, trimmed and sectioned into semi-thin sections using a glass knife on an ultramicrotome. All slides were stained with toluene blue and imaged on the Zeiss Observer.Z1 microscope to determine the lesion site. Ultrathin sections (70 nm) were collected. All ultrathin sections were placed on a 300-mesh copper grid and successively incubated in 1% uranyl acetate (15 min), ddH2O (5 min), 1% lead citrate in 10% 1 N NaOH (3 min). Sections were rinsed with ddH2O for 5 min and air-dried overnight. All grids were coated with 3 nm of carbon (Leica EM ACE600 Sputter Coater).
RNAscope
RNAscope was performed using the ACDbio Multiplex V2 protocol (Doc. No. UM323100) for fixed frozen tissue using the HybEZ II system. The HybEZ II system contained the HybEZ II oven (ACD, Cat. No. 321710-R), humidity control tray (ACD, Cat. No. 310012), EZ-Batch Slide Holder (ACD, Cat. No. 321716), EZ-Batch Wash Tray (ACD, Cat. No. 321717), and HybEZ Humidifying Paper (ACD, Cat. No. 310025), The slides were rehydrated using PBS for 5 min and baked at 60 °C in the ACD HybEZ II oven. The slides were post-fixed in 4% paraformaldehyde for 30 min at 4 °C and dehydrated through a series of ethanol (Greenfield Global, Cat. No. P016EAAN) submersions (50%, 70%, 100%, 100% ethanol at 5 min each). The slides were submerged in hydrogen peroxide from the ACD H2O2 and Protease Reagents kit (Cat. No. 322381) for 10 min at room temperature and in RNAscope target retrieval reagent (ACD, Cat. No. 322000) for 5 min in a steamer at 95°C. Protease Plus from the ACD H2O2 and Protease Reagents kit (ACD, Cat. No. 322381) was added until the tissue was covered, and the slides were baked for 15 min at 40 °C. C2-Plp1 (ACD, Cat. No. 428181) and C3-Irf7 (ACD, Cat. No. 534541) probes were diluted in C1-Igf1 (ACD, Cat. No. 443901) at a 1:50 dilution, added to the slides and baked for 2 h at 40 °C. The RNAscope 3-plex positive control probe-Mm (ACD, Cat. No. 320881) and RNAscope 3-plex negative control probe-Mm (ACD, Cat. No. 320871) were used as positive and negative controls, respectively. The signal amplification, signal detection and counterstaining was carried out using the RNAscope Multiplex Fluorescent Detection Reagents v2 kit (ACD, Cat. No. 323110). The signal was amplified using AMP1, AMP2 and AMP3 which were baked for 30 min, 30 min and 15 min, respectively at 40 °C. The signal was developed by baking the slides with HRP-C1, C2, or C3 for 15 min at 40 °C and baking the slides with opal dyes 520 (Akoya Biosciences, Cat. No. OP-001001), 570 (Akoya Biosciences, Cat. No. OP-001003) or 650 (Akoya Biosciences, Cat. No. OP-001005) diluted in RNAscope LS Multiplex TSA Buffer (ACD, 322810) at a 1:1500 dilution for 30 min at 40 °C and then baking the slides with the HRP blocker for 15 min at 40 °C. The tdTomato signal was enhanced, and microglia were labeled with ionized calcium-binding adapter molecule 1 (IBA1), through immunofluorescence. First the tissue was submerged in antibody blocking solution (10% Donkey Serum (Sigma Aldrich, Cat.No. D9663), 0.1% Fish Skin Gelatin (Truin Science, Cat.No. FG800), 0.1% Triton X-100 (Fisher Scientific, Cat.No. BP151-500), 0.05% Tween 20 (Sigma Aldrich, Cat.No. P1379) in 0.01 M PBS at pH 7.4) for 45 min and was submerged overnight in goat-tdTomato antibody (Sicgen, Cat. No. AB8181-200) diluted at 1:200 or rabbit-IBA1 (Wako, Cat. No. 019-19741) diluted at 1:1000 or chicken-GFP (Abcam, Cat. No. AB300643) diluted at 1:200 or rabbit-malondialdehyde (Abcam, Cat. No. Ab27642) diluted at 1:100 in antibody dilution buffer (0.1% Fish Skin Gelatin (Truin Science, Cat.No. FG800), 0.5% Triton X-100 (Fisher Scientific, Cat.No. BP151-500), in 0.01 M PBS at pH 7.4). The slides were washed (six 5-min submersions in PBS) and the tdTomato signal was developed and the tissue was counterstained for 2 h with goat-Alexa Fluor 594 (Jackson ImmunoResearch Laboratories, Cat. No. 705-586-147), rabbit-Alexa Fluor 594 (Jackson ImmunoResearch Laboratories, Cat. No. 711-586-152) or chicken-Alexa Fluor 488 (Jackson ImmunoResearch Laboratories, Cat. No. 703-546-155) and DAPI (Invitrogen, Cat. No. D1306) diluted at 1:400, 1:400, 1:400 and 1:1000, respectively in antibody dilution buffer. The slides were washed (six 5-min submersions in PBS) and mounted using Prolong Gold Antifade mounting media (Invitrogen, Cat. No. P36930). Slides were washed twice after the hybridization, each signal amplification and signal detection step for 2 min with the RNAscope wash buffer (ACD, Cat. No. 310091). All slides were imaged on a Zeiss Axio imager microscope at 20X magnification and tile scanned. All images were processed using QuPath (v.0.5.1)114 where a neural network was trained to identify nuclei and cells, providing an automated and unbiased count—where cells containing four or more mRNA transcripts115 were identified as positive. Assessors were blinded to experimental conditions during quantification.
Immunofluorescence
Mouse
Immunohistochemistry was performed on 20 µm spinal cord sections from young C57BL/6 wild type (WT) and B6(Cg)-Ifnar1tm1.2Ees/J mice (IFNAR1KO) at 7 and 21 DPI. Slides were thawed at room temperature for 40 min and rehydrated in 0.01 M PBS (pH 7.4) for 10 min. For the myelin basic protein (MBP) labeling a delipidation step was performed by rinsing the slides in ascending and descending graded ethanol for 2 min per wash (50% − 75% − 85% − 95% − 100% − 95% − 85% − 75% − 50%). In the case of interleukin 1β (IL1β), MAC2 and myelin regulatory factor (MYRF) staining, antigen retrieval was achieved by incubating slides in a solution of 10 mM citric acid and 0.05% Tween 20 (pH 6.0) at 60 °C for 20 min and in the case of anti-2′, 3′-cyclic nucleotide 3′-phosphodiesterase CNP1 (CNP) and CAII116, by incubating the slides in a solution 10 mM Tris base, 1 mM EDTA and 0.05% Tween 20 (pH 9.0) at 98 °C for 3 min and let it cool down in the same solution for 15 min. After delipidation or antigen retrieval steps sections were washed in PBS 3 times for 5 min each. Sections were then incubated with antibody blocking solution (10% Donkey Serum (Sigma-Aldrich, Cat.No. D9663), 0.1% Fish Skin Gelatin (Truin Science, Cat.No. FG800), 0.1% Triton X-100 (Fisher Scientific, Cat.No. BP151-500), 0.05% Tween 20 (Sigma Aldrich, Cat.No. P1379) in 0.01 M PBS at pH 7.4) for 60 min. Then, sections were covered in primary antibody diluted in antibody dilution buffer (0.1% Fish Skin Gelatin (Truin Science, Cat. No. FG800), 0.5% Triton X-100 (Fisher Scientific, Cat. No. BP151-500), in 0.01 M PBS at pH 7.4) at 4 °C overnight. The primary antibodies used were: rabbit-IBA1 (1:1000, Wako, Cat. No. 019-19741), rat-MAC2 (1:400, BioLegend, Cat. No. 125402), goat-IL1β (7 µg/ml, R&D Systems, Cat. No. AF-401-NA), rabbit-OLIG2 (1:200, Millipore, Cat. No. AB9610(CH)), goat-platelet-derived growth factor receptor alpha (PDGFRα, 1:400, R&D Systems, Cat. No. AF1062), rat-KI67 (1:200, eBioscience, Cat. No. 14-5698-82), rabbit-MYRF (1:1000, ABclonal, Cat. No. A16355), guinea pig-CNP (1:500, SYSY Antibodies, Cat. No. 355 004), mouse-CAII (1:500, Santa Cruz Biotechnology, Cat. No. sc-48351), chicken-MBP (1:200, Aves Lab, Cat. No. MBP-0020). The next day, slides were washed (six 5-min submersions in PBS with 0.05% Tween 20) and tissue was covered with secondary antibodies diluted at 1:400 and DAPI (Invitrogen, Cat. No. D1306) at 1:1000 in antibody dilution buffer for 1 h. The secondary antibodies used were: chicken-Alexa Fluor 647 (Jackson ImmunoResearch Laboratories, Cat. No. 703-605-155), goat-Alexa Fluor 594 (Jackson ImmunoResearch Laboratories, Cat. No. 705-586-147), goat-Alexa Fluor 647 (Jackson ImmunoResearch Laboratories, Cat. No. 705-606-147), mouse-Alexa Fluor 647 (Jackson ImmunoResearch Laboratories, Cat. No. 715-606-151), guinea pig-Alexa Fluor 488 (Jackson ImmunoResearch Laboratories, Cat. No. 706-545-148), rabbit-Alexa Fluor 488 (Jackson ImmunoResearch Laboratories, Cat. No. 711-546-152), rabbit-Alexa Fluor 594 (Jackson ImmunoResearch Laboratories, Cat. No. 711-586-152), rabbit-Alexa Fluor 647 (Jackson ImmunoResearch Laboratories, Cat. No. 711-606-152), rat-Alexa Fluor 488 (Jackson ImmunoResearch Laboratories, Cat. No. 712-546-153), rat-Alexa Fluor 594 (Jackson ImmunoResearch Laboratories, Cat. No. 712-586-153). The slides were washed (six 5-min submersions in PBS with 0.05% Tween 20) and mounted using Fluoromount-G mounting media (Invitrogen, Cat. No. 00-4958-02). Between 2-3 sections were imaged from each animal – the epicenter for maximal lesion size and the surrounding closest alternatives— determined using phase-contrast images acquired with the Zeiss Observer Z1 microscope. Sections labeled for MYRF were imaged on the Zeiss Axioscan. Z1 Slide Scanner at 20× magnification. Sections labeled for OLIG2, PDGFRα and KI67 were imaged on a Leica SP8 Laser Scanning Confocal Microscope at 10X magnification. All the other sections were imaged in a Leica THUNDER deconvolution widefield fluorescence microscope at 20× using a 20X/0.5 dry objective lens. All images were processed using QuPath to assess positive cells or myelin sheath density. Assessors were blinded to experimental conditions during quantification. To assess lesion volume at 7 DPI, we acquired phase contrast images with the Zeiss Observer Z1 microscope at 10X magnification of consecutive sections of a lesion separated by a 200 µm distance. We estimated the lesion volume using the Cavalieri method, multiplying the area of the lesion in each section imaged obtained using Fiji (ImageJ, v1.0) by the distance that separates one section from the following (200 µm) and then adding each volume to obtain the total lesion volume per animal. Assessors were blinded to experimental conditions during quantification.
Human
Immunofluorescence was performed on formalin-fixed paraffin-embedded tissue. The tissue was deparaffinized (three 10-min submersions in xylene, followed by a graded series of ethanol 95–70%, 5 min per submersion) and staining protocols using luxol fast blue (LFB)117, antibodies against proteolipid protein (PLP1, 1:500, BioRad Laboratories, Cat. No. AB_2237198) and major histocompatibility complex type II (MHC-II, LN3, 1:100, Invitrogen, Cat. No. MA5-11966) were used to assess the tissue presence of myelin and immune cells to identify NAMW and WM pathology118. For LFB staining, sections were incubated overnight at 58 °C in 0.1% LFB solution (Gurr, Electron Microscopy Sciences, Hatfield, PA, USA), washed-out in 96% ethanol and milli-Q water (2–3 s, and 3 s, respectively), differentiated (0.05% lithium carbonate solution, 5 s, Merck Millipore, Germany and 70% ethanol, 5–7 s) dehydrated (Milli-Q water followed by 96–100% ethanol and xylene; 3–5 min, two 5-min submersions, three 5-min submersions, respectively) and cover-slipped using Entellan (Sigma Aldrich, US). For immunofluorescence experiments, anti-PLP1 or anti-MHC-II primary antibodies were incubated after deparaffination, antigen retrieval (30 min, 95 °C, Tris-EDTA, pH 9.0, BDH, Germany), hydrogen peroxidase blockade (1–3% H2O2, Sigma Aldrich, US) and blocking solution steps (normal goat or donkey serum, Agilent, US; Jackson IR, US or bovine serum albumin, Sigma Aldrich, US; 3% in tri-phosphate buffer-TBS 1X and 0.1% Triton-X). After overnight incubation biotinylated secondary antibody application (1:400 in blocking solution for 2 h) was followed by steps with avidin-biotin complex kits (ABC; 15 min; Vector laboratories, US), diaminobenzidine (DAB) (15 min; +0.0015% H2O2, Agilent, US) hematoxylin staining (1 min; Fluka GmbH, Germany) and coverslip with Entellan (Sigma Aldrich, US). The same procedure was used to identify Breast carcinoma amplified sequence-1 (BCAS1, 1:500, Santa Cruz Biotechnologies, Cat. No. AB_10839529), a marker for remyelinating oligodendrocytes119. Next, stained sections were scanned (Vectra Polaris, Perkin Elmer inc., US) using conventional light microscopy and digitized for WM assessment (LFB and PLP1), MHC-II+ and BCAS1+ cell localization. All slides were imaged on the Olympus VS 2000 slide scanner at 20X magnification at the Amsterdam University Medical Center, Amsterdam.
In vitro assays
Cell culture
Oligodendrocyte progenitor cells were isolated from P5-P7 CD1 mouse cortices by immunopanning. Briefly, cortical tissue was enzymatically and mechanically dissociated using gentleMACs Neural Tissue Dissociation Kit P (Miltenyi Biotec, Cat. No. 130-092-628). The residual enzymatic activity was inhibited by pelleting homogenates through an ovomucoid gradient (Worthington, Cat. No. LS003086). The pellet was resuspended in 0.02% bovine serum albumin (BSA, Sigma Aldrich, Cat. No. A4161), DNase (33 µg/ml; Worthington LS002007), Dulbecco’s phosphate-buffered saline (DPBS) with calcium and magnesium (DPBS+/+; Gibco 14040182) and passed through a series of 70 and 40 µm filters. Cells were then incubated at 37 °C for 45 min to facilitate antigen retrieval before passing over an anti-CD11b (clone M1/70, Invitrogen, Cat. No. 14-0112-85) coated dish to remove microglia, a GalC hybridoma-coated dish to remove oligodendrocytes, and an O4-hybridoma dish to positively select for OPCs. Bound OPCs were trypsinized (50,000 units/mL; Sigma Aldrich, Cat. No. T9935) for 4–6 min at 37 °C before inhibiting trypsin activity by adding 30% fetal bovine serum. Bound OPCs were then dislodged by repeated pipetting and isolated OPCs were centrifuged (300 × g, 10 min, 20 °C) and 50,000 OPCs were pre-plated in 100 µL of OPC base media in 24-well glass bottom plates (CellVis, Cat. No. P24-1.5H-N) for 7 min at room temperature before topping up to 500 µL with OPC proliferation media. OPC base media contained SATO (100 µg/mL BSA, Sigma Aldrich, Cat. No. A4161; 100 µg/mL transferrin, Sigma Aldrich, Cat. No. T1147; 16 µg/mL putresceine, Sigma Aldrich, Cat. No. P5780; 60 ng/mL progesterone, Sigma Aldrich, Cat. No. P8783; 40 ng/mL sodium selenite, Sigma Aldrich, Cat. No. S5261), Glutamax (2 mM; Gibco, Cat. No. 35050-061), sodium pyruvate (1 mM; Gibco, Cat. No. 11360-070), penicillin/streptomycin (100 U/mL; Gibco, Cat. No. 15140122), insulin (5 µg/mL; Sigma Aldrich, Cat. No. I6634), N-Acetyl cysteine (5 mg/mL; Sigma Aldrich, Cat. No. A8199), d-biotin (10 ng/ml; Sigma Aldrich, Cat. No. B4639), Trace Elements B (1x; Cellgro, Cat. No. 99-175-CI), B27 plus supplement (1x; Gibco, Cat. No. A3582801), CNTF (10 ng/mL; Gibco, Cat. No. AF-450-13), and forskolin (4.2 µg/mL; Sigma Aldrich, Cat. No. F6886) in DMEM (Gibco, Cat. No. 11960069). OPC proliferation media contained PDGF-AA (10 ng/mL; Gibco, Cat. No. AF-100-13A) and NT-3 (10 ng/mL; Gibco, Cat. No. PHC7036) in OPC base media.
After 24 h, cells were treated with PDGF-AA (Gibco, Cat. No. AF-100-13A), CSF1 (Gibco, Cat. No. 315-02), TGFβ2 (Gibco, Cat. No. 100-35B), SEMA4D (R&D Systems, Cat. No. 5235-S4B-050), GAS6 (R&D Systems, Cat. No. 986-GS-025/CF), and JAM2 (R&D Systems, Cat. No. 988-VJ-050) at 10 ng/mL in OPC base media for 72 h. Cells were fixed by diluting 8% paraformaldehyde in treatment media (1:1) for a final concentration at 4% for 10 min. Cells were washed with DPBS with calcium and magnesium (Gibco, Cat. No. 14040182), blocked with 10% Donkey Serum (Sigma Aldrich, Cat.No. D9663) in 0.1% Triton-X100 (Sigma Aldrich, Cat No. X100) in DPBS with calcium and magnesium for 30 min and assessed OPC differentiation by labeling with goat-PDGFRα (1:50, Novus Biologicals, Cat. No. AF1062) and rat-MBP (1:100, Abcam, Cat. No. ab7349) overnight at 4 °C. Antibodies were washed with DPBS with calcium and magnesium and added rat-Alexa Fluor 488 (1:400, Jackson Immunoresearch, Cat. No. 711-546-152) and goat-Alexa Fluor 647 (1:400, Jackson Immunoresearch, Cat. No. 705-606-147) antibodies for 2 h at room temperature before washing with DBPS with calcium and magnesium. Cells were imaged on an ImageXpress Pico (Molecular Devices) at 10X analyzed using the 3-channel Cell Scoring analysis package on CellReporterXpress (v2.9.4.1690, Molecular Devices).
Image analysis
Electron microscopy characterization
Microglial cell bodies were identified by their dark cytoplasm, irregular shape, distinctive heterochromatin pattern, long stretches of endoplasmic reticulum (ER), presence of lipidic inclusions (i.e., lipid droplets, lysosomes) and phagosomes120,121. Mitochondria were identified by their double membrane and internal cristae. Phagosomes were identified by their defined outline and electron-lucent interior containing partially digested cellular elements or fully digested elements giving them a fully clear appearance122. Lysosomes were identified by their single membrane, dark heterogeneous electron-dense pattern and association with lipid droplets and digestive vesicles123. Lipid bodies were identified by their smooth and uniform pattern123. Myelin was identified as dark concentric membranes. ER was identified as long and narrow stretches of membranes located through the cytoplasm. ER were considered dilated when the thickness of the cisternae surpassed 100 nm in length. Autophagosomes are identified by their double membrane, round shape and lack of internal membrane system.
3D rendering
All three-dimensional (3D) rendered images were generated using IMARIS (v10.1.0, Oxford Instruments). Image processing algorithms that include Gaussian filtering, median filtering and background subtraction were applied on DAPI, MBP, GFP, IBA1, tdTomato, Irf7, Igf1 and Plp1 from z-stacked images. IBA1 or tdTomato ROI were created using the surface creation tool and all channels, either DAPI, GFP and MBP or DAPI, Igf1, Irf7 and Plp1, were deleted outside the ROI. All channels inside the ROI were 3D rendered using the surface creation tool. To process GFP and MBP colocalization in the PDGFRαCreERT2; Rosa26mGFP mice, an additional GFP and MBP colocalization channel was created and processed as described.
Statistical analyses
All bar graphs were generated with GraphPad Prism (v10.0.3) and significance was set at *P \({{{\boldsymbol{\le }}}}\) 0.05; **P \({{{\boldsymbol{\le }}}}\) 0.01; ***P \({{{\boldsymbol{\le }}}}\,\)0.001; ****P \({{{\boldsymbol{\le }}}}\) 0.0001. When two groups were compared, we applied parametric two tailed Student t test or nonparametric Mann–Whitney test. When more than two groups were compared we used a one-way or two-way analysis of variance (ANOVA) with either Sidak’s or Tukey’s multiple comparisons post hoc test. Details for each statistical analysis are described in the figure legends. All data are presented as mean ± SEM.
Reporting summary
Further information on research design is available in the Nature Portfolio Reporting Summary linked to this article.
Data availability
The single-cell RNA sequencing data generated in this study have been deposited in the GEO database under the accession code GSE281947. The processed data of the dataset shown in Fig. 1 (downsampled to 3000 cells/time point) and Fig. 5 (downsampled to 2500 cells/time point) can be accessed through the UAlberta Neuroimmunology and Pain Laboratory Website. The previously published single-cell and single-nucleus RNA sequencing data used in this study from Absinta et al.80 can be accessed through GSE180759, Schirmer et al.79 can be accessed through PRJNA544731, Zia et al.76 can be accessed through GSE207750, Frigerio et al.78 can be accessed through GSE127893, Safaiyan et al.28 can be accessed through GSE166548. Source data are provided with this paper.
References
Lassmann, H. Mechanisms of white matter damage in multiple sclerosis. Glia 62, 1816–1830 (2014).
Simmons, R. D., Tribe, K. L. & McDonald, E. A. Living with multiple sclerosis: longitudinal changes in employment and the importance of symptom management. J. Neurol. 257, 926–936 (2010).
Bodini, B. et al. Dynamic imaging of individual remyelination profiles in multiple sclerosis. Ann. Neurol. 79, 726–738 (2016).
Duncan, I. D., Brower, A., Kondo, Y., Curlee, J. F. Jr. & Schultz, R. D. Extensive remyelination of the CNS leads to functional recovery. Proc. Natl. Acad. Sci. USA 106, 6832–6836 (2009).
Tonietto, M. et al. Periventricular remyelination failure in multiple sclerosis: a substrate for neurodegeneration. Brain 146, 182–194 (2023).
Patrikios, P. et al. Remyelination is extensive in a subset of multiple sclerosis patients. Brain 129, 3165–3172 (2006).
Bramow, S. et al. Demyelination versus remyelination in progressive multiple sclerosis. Brain 133, 2983–2998 (2010).
Frischer, J. M. et al. Clinical and pathological insights into the dynamic nature of the white matter multiple sclerosis plaque. Ann. Neurol. 78, 710–721 (2015).
Ruckh, J. M. et al. Rejuvenation of regeneration in the aging central nervous system. Cell Stem Cell 10, 96–103 (2012).
Shields, S. A., Gilson, J. M., Blakemore, W. F. & Franklin, R. J. Remyelination occurs as extensively but more slowly in old rats compared to young rats following gliotoxin-induced CNS demyelination. Glia 28, 77–83 (1999).
Miron, V. E. et al. M2 microglia and macrophages drive oligodendrocyte differentiation during CNS remyelination. Nat. Neurosci. 16, 1211–1218 (2013).
Sim, F. J., Zhao, C., Penderis, J. & Franklin, R. J. The age-related decrease in CNS remyelination efficiency is attributable to an impairment of both oligodendrocyte progenitor recruitment and differentiation. J. Neurosci. 22, 2451–2459 (2002).
Plemel, J. R., Liu, W. Q. & Yong, V. W. Remyelination therapies: a new direction and challenge in multiple sclerosis. Nat. Rev. Drug Discov. 16, 617–634 (2017).
Klotz, L., Antel, J. & Kuhlmann, T. Inflammation in multiple sclerosis: consequences for remyelination and disease progression. Nat. Rev. Neurol. 19, 305–320 (2023).
Cunha, M.I. et al. Pro-inflammatory activation following demyelination is required for myelin clearance and oligodendrogenesis. J. Exp. Med. 217, https://doi.org/10.1084/jem.20191390 (2020).
Baaklini, C. S. et al. Microglia promote remyelination independent of their role in clearing myelin debris. Cell Rep. 42, 113574 (2023).
McNamara, N. B. et al. Microglia regulate central nervous system myelin growth and integrity. Nature 613, 120–129 (2023).
Plemel, J. R., Manesh, S. B., Sparling, J. S. & Tetzlaff, W. Myelin inhibits oligodendroglial maturation and regulates oligodendrocytic transcription factor expression. Glia 61, 1471–1487 (2013).
Kotter, M. R., Li, W. W., Zhao, C. & Franklin, R. J. Myelin impairs CNS remyelination by inhibiting oligodendrocyte precursor cell differentiation. J. Neurosci. 26, 328–332 (2006).
Kotter, M. R., Setzu, A., Sim, F. J., Van Rooijen, N. & Franklin, R. J. Macrophage depletion impairs oligodendrocyte remyelination following lysolecithin-induced demyelination. Glia 35, 204–212 (2001).
Plemel, J. R. et al. Microglia response following acute demyelination is heterogeneous and limits infiltrating macrophage dispersion. Sci. Adv. 6, eaay6324 (2020).
Paolicelli, R. et al. Defining microglial states and nomenclature: a roadmap to 2030. Cell. https://doi.org/10.2139/ssrn.4065080 (2022).
Zia, S. et al. Microglia diversity in health and multiple sclerosis. Front Immunol. 11, 588021 (2020).
Li, Q. et al. Developmental heterogeneity of microglia and brain myeloid cells revealed by deep single-cell RNA sequencing. Neuron 101, 207–223.e10 (2019).
Hammond, T. R. et al. Single-cell RNA sequencing of microglia throughout the mouse lifespan and in the injured brain reveals complex cell-state changes. Immunity 50, 253–271.e6 (2019).
Wlodarczyk, A. et al. A novel microglial subset plays a key role in myelinogenesis in developing brain. EMBO J. 36, 3292–3308 (2017).
Flowers, A., Bell-Temin, H., Jalloh, A., Stevens, S. M. & Bickford, P. C. Proteomic anaysis of aged microglia: shifts in transcription, bioenergetics, and nutrient response. J. Neuroinflammation 14, 96 (2017).
Safaiyan, S. et al. White matter aging drives microglial diversity. Neuron 109, 1100–1117.e10 (2021).
Deczkowska, A. et al. Disease-associated microglia: a universal immune sensor of neurodegeneration. Cell 173, 1073–1081 (2018).
Masuda, T., Sankowski, R., Staszewski, O. & Prinz, M. Microglia heterogeneity in the single-cell era. Cell Rep. 30, 1271–1281 (2020).
Hammond, B.P., Manek, R., Kerr, B.J., Macauley, M.S., Plemel, J.R. Regulation of microglia population dynamics throughout development, health, and disease. Glia. https://doi.org/10.1002/glia.24047 (2021).
Franklin, R. J. & ffrench-Constant, C. Remyelination in the CNS: from biology to therapy. Nat. Rev. Neurosci. 9, 839–855 (2008).
Franklin, R. J., ffrench-Constant, C., Edgar, J. M. & Smith, K. J. Neuroprotection and repair in multiple sclerosis. Nat. Rev. Neurol. 8, 624–634 (2012).
Duncan, G. J. et al. Remyelination protects neurons from DLK-mediated neurodegeneration. Nat. Commun. 15, 9148 (2024).
Jordao, M.J.C. et al. Single-cell profiling identifies myeloid cell subsets with distinct fates during neuroinflammation. Science 363, https://doi.org/10.1126/science.aat7554 (2019).
Goldmann, T. et al. A new type of microglia gene targeting shows TAK1 to be pivotal in CNS autoimmune inflammation. Nat. Neurosci. 16, 1618–1626 (2013).
Marsh, S. E. et al. Dissection of artifactual and confounding glial signatures by single-cell sequencing of mouse and human brain. Nat. Neurosci. 25, 306–316 (2022).
Plemel, J. R. et al. Mechanisms of lysophosphatidylcholine-induced demyelination: a primary lipid-disrupting myelinopathy. Glia 66, 327–347 (2018).
Duncan, G. J. et al. Myelin regulatory factor drives remyelination in multiple sclerosis. Acta Neuropathol. 134, 403–422 (2017).
Belhocine, S. et al. Context-dependent transcriptional regulation of microglial proliferation. Glia 70, 572–589 (2022).
Kaiser, T, Feng, G. Tmem119-EGFP and Tmem119-CreERT2 transgenic mice for labeling and manipulating microglia. eNeuro 6, https://doi.org/10.1523/ENEURO.0448-18.2019 (2019).
Bedolla, A. M. et al. A comparative evaluation of the strengths and potential caveats of the microglial inducible CreER mouse models. Cell Rep. 43, 113660 (2024).
Faust, T. E. et al. A comparative analysis of microglial inducible Cre lines. Cell Rep. 42, 113031 (2023).
Aibar, S. et al. SCENIC: single-cell regulatory network inference and clustering. Nat. Methods 14, 1083–1086 (2017).
Bernardo, A. & Minghetti, L. PPAR-gamma agonists as regulators of microglial activation and brain inflammation. Curr. Pharm. Des. 12, 93–109 (2006).
Gouna, G. et al. TREM2-dependent lipid droplet biogenesis in phagocytes is required for remyelination. J. Exp. Med. 218, https://doi.org/10.1084/jem.20210227 (2021).
Blasi, E., Barluzzi, R., Bocchini, V., Mazzolla, R. & Bistoni, F. Immortalization of murine microglial cells by a v-raf/v-myc carrying retrovirus. J. Neuroimmunol. 27, 229–237 (1990).
Gosselin, D. et al. Environment drives selection and function of enhancers controlling tissue-specific macrophage identities. Cell 159, 1327–1340 (2014).
Gosselin, D. et al. An environment-dependent transcriptional network specifies human microglia identity. Science 356, https://doi.org/10.1126/science.aal3222 (2017).
Stephenson, E., Nathoo, N., Mahjoub, Y., Dunn, J. F. & Yong, V. W. Iron in multiple sclerosis: roles in neurodegeneration and repair. Nat. Rev. Neurol. 10, 459–468 (2014).
Berghoff, S. A., Spieth, L. & Saher, G. Local cholesterol metabolism orchestrates remyelination. Trends Neurosci. 45, 272–283 (2022).
Watson, A. E. S., Goodkey, K., Footz, T. & Voronova, A. Regulation of CNS precursor function by neuronal chemokines. Neurosci. Lett. 715, 134533 (2020).
Zhang, Y. et al. An RNA-sequencing transcriptome and splicing database of glia, neurons, and vascular cells of the cerebral cortex. J. Neurosci. 34, 11929–11947 (2014).
Feng, J. M., Fernandes, A. O., Campagnoni, C. W., Hu, Y. H. & Campagnoni, A. T. The golli-myelin basic protein negatively regulates signal transduction in T lymphocytes. J. Neuroimmunol. 152, 57–66 (2004).
Hughes, A. N. & Appel, B. Microglia phagocytose myelin sheaths to modify developmental myelination. Nat. Neurosci. 23, 1055–1066 (2020).
Djannatian, M. et al. Myelination generates aberrant ultrastructure that is resolved by microglia. J. Cell Biol. 222, https://doi.org/10.1083/jcb.202204010 (2023).
Fedder-Semmes, K. N. & Appel, B. The Akt-mTOR pathway drives myelin sheath growth by regulating cap-dependent translation. J. Neurosci. 41, 8532–8544 (2021).
Thakurela, S. et al. The transcriptome of mouse central nervous system myelin. Sci. Rep. 6, 25828 (2016).
Herbert, A. L. et al. Dynein/dynactin is necessary for anterograde transport of Mbp mRNA in oligodendrocytes and for myelination in vivo. Proc. Natl. Acad. Sci. USA 114, E9153–E9162 (2017).
Huo, L., Du, X., Li, X., Liu, S. & Xu, Y. The emerging role of neural cell-derived exosomes in intercellular communication in health and neurodegenerative diseases. Front Neurosci. 15, 738442 (2021).
Mayrhofer, F. et al. Transfer of nuclear and ribosomal material from Sox10-lineage cells to neurons in the mouse brain. J. Exp. Med. 220, https://doi.org/10.1084/jem.20221632 (2023).
Neumann, H., Kotter, M. R. & Franklin, R. J. Debris clearance by microglia: an essential link between degeneration and regeneration. Brain 132, 288–295 (2009).
Lloyd, A. F. et al. Central nervous system regeneration is driven by microglia necroptosis and repopulation. Nat. Neurosci. 22, 1046–1052 (2019).
Berghoff, S. A. et al. Microglia facilitate repair of demyelinated lesions via post-squalene sterol synthesis. Nat. Neurosci. 24, 47–60 (2021).
Garcia Corrales, A. V. et al. Fatty acid elongation by ELOVL6 hampers remyelination by promoting inflammatory foam cell formation during demyelination. Proc. Natl. Acad. Sci. USA 120, e2301030120 (2023).
Bergen, V., Lange, M., Peidli, S., Wolf, F. A. & Theis, F. J. Generalizing RNA velocity to transient cell states through dynamical modeling. Nat. Biotechnol. 38, 1408–1414 (2020).
Lange, M. et al. CellRank for directed single-cell fate mapping. Nat. Methods 19, 159–170 (2022).
Roy, E. R. et al. Concerted type I interferon signaling in microglia and neural cells promotes memory impairment associated with amyloid beta plaques. Immunity 55, 879–894.e6 (2022).
Cantuti-Castelvetri, L. et al. Defective cholesterol clearance limits remyelination in the aged central nervous system. Science 359, 684–688 (2018).
Natrajan, M. S. et al. Retinoid X receptor activation reverses age-related deficiencies in myelin debris phagocytosis and remyelination. Brain A J. Neurol. 138, 3581–3597 (2015).
Rawji, K. S. et al. Niacin-mediated rejuvenation of macrophage/microglia enhances remyelination of the aging central nervous system. Acta Neuropathol. https://doi.org/10.1007/s00401-020-02129-7 (2020).
O’Neill, L. A., Kishton, R. J. & Rathmell, J. A guide to immunometabolism for immunologists. Nat. Rev. Immunol. 16, 553–565 (2016).
Xiao, Z., Dai, Z. & Locasale, J. W. Metabolic landscape of the tumor microenvironment at single cell resolution. Nat. Commun. 10, 3763 (2019).
Harrington, J. S., Ryter, S. W., Plataki, M., Price, D. R. & Choi, A. M. K. Mitochondria in health, disease, and aging. Physiol. Rev. 103, 2349–2422 (2023).
Han, J. J. The ticking of aging clocks. Trends Endocrinol. Metab. 35, 11–22 (2024).
Zia, S. et al. Single-cell microglial transcriptomics during demyelination defines a microglial state required for lytic carcass clearance. Mol. Neurodegener. 17, 82 (2022).
Keren-Shaul, H. et al. A unique microglia type associated with restricting development of Alzheimer’s disease. Cell 169, 1276–1290.e17 (2017).
Sala Frigerio, C. et al. The major risk factors for Alzheimer’s disease: age, sex, and genes modulate the microglia response to beta plaques. Cell Rep. 27, 1293–1306.e6 (2019).
Schirmer, L. et al. Neuronal vulnerability and multilineage diversity in multiple sclerosis. Nature 573, 75–82 (2019).
Absinta, M. et al. A lymphocyte-microglia-astrocyte axis in chronic active multiple sclerosis. Nature 597, 709–714 (2021).
Kuhlmann, T. et al. An updated histological classification system for multiple sclerosis lesions. Acta Neuropathol. 1–12. https://doi.org/10.1007/s00401-016-1653-y (2016).
Rawji, K. S. et al. Deficient surveillance and phagocytic activity of myeloid cells within demyelinated lesions in aging mice visualized by ex vivo live multiphoton imaging. J. Neurosci. 38, 1973–1988 (2018).
Dolan, M. J. et al. Exposure of iPSC-derived human microglia to brain substrates enables the generation and manipulation of diverse transcriptional states in vitro. Nat. Immunol. 24, 1382–1390 (2023).
Lampron, A. et al. Inefficient clearance of myelin debris by microglia impairs remyelinating processes. J. Exp. Med. 212, 481–495 (2015).
Nugent, A. A. et al. TREM2 regulates microglial cholesterol metabolism upon chronic phagocytic challenge. Neuron 105, 837–854.e9 (2020).
Krasemann, S. et al. The TREM2-APOE pathway drives the transcriptional phenotype of dysfunctional microglia in neurodegenerative diseases. Immunity 47, 566–581.e9 (2017).
Wang, Y. et al. TREM2-dependent microglial function is essential for remyelination and subsequent neuroprotection. Glia. https://doi.org/10.1002/glia.24335 (2023).
He, D. et al. Disruption of the IL-33-ST2-AKT signaling axis impairs neurodevelopment by inhibiting microglial metabolic adaptation and phagocytic function. Immunity 55, 159–173.e9 (2022).
Escoubas, C. C. et al. Type-I-interferon-responsive microglia shape cortical development and behavior. Cell 187, 1936–1954.e24 (2024).
Udeochu, J. C. et al. Tau activation of microglial cGAS-IFN reduces MEF2C-mediated cognitive resilience. Nat. Neurosci. 26, 737–750 (2023).
Roy, E. R., Li, S., Saroukhani, S., Wang, Y. & Cao, W. Fate-mapping and functional dissection reveal perilous influence of type I interferon signaling in mouse brain aging. Mol. Neurodegener. 19, 48 (2024).
Clarner, T. et al. CXCL10 triggers early microglial activation in the cuprizone model. J. Immunol. 194, 3400–3413 (2015).
Plemel, J. R. et al. Unique spectral signatures of the nucleic acid dye acridine orange can distinguish cell death by apoptosis and necroptosis. J. Cell Biol. 216, 1163–1181 (2017).
Michaels, N. J. et al. Aging-exacerbated acute axon and myelin injury is associated with microglia-derived reactive oxygen species and is alleviated by the generic medication indapamide. J. Neurosci. 40, 8587–8600 (2020).
Perry, V. H. & Holmes, C. Microglial priming in neurodegenerative disease. Nat. Rev. Neurol. 10, 217–224 (2014).
Tiwari, V. et al. Innate immune training restores pro-reparative myeloid functions to promote remyelination in the aged central nervous system. Immunity 57, 2173–2190.e8 (2024).
Seewann, A. et al. Translating pathology in multiple sclerosis: the combination of postmortem imaging, histopathology and clinical findings. Acta Neurol. Scand. 119, 349–355 (2009).
Baydyuk, M. et al. Tracking the evolution of CNS remyelinating lesion in mice with neutral red dye. Proc. Natl. Acad. Sci. USA 116, 14290–14299 (2019).
Stuart, T. et al. Comprehensive integration of single-cell data. Cell 177, 1888–1902.e21 (2019).
Hao, Y. et al. Integrated analysis of multimodal single-cell data. Cell 184, 3573–3587.e29 (2021).
Hafemeister, C. & Satija, R. Normalization and variance stabilization of single-cell RNA-seq data using regularized negative binomial regression. Genome Biol. 20, 296 (2019).
Zappia, L., Oshlack, A. Clustering trees: a visualization for evaluating clusterings at multiple resolutions. Gigascience 7, https://doi.org/10.1093/gigascience/giy083 (2018).
Miao, Z. et al. Putative cell type discovery from single-cell gene expression data. Nat. Methods 17, 621–628 (2020).
Wolf, F. A., Angerer, P. & Theis, F. J. SCANPY: large-scale single-cell gene expression data analysis. Genome Biol. 19, 15 (2018).
Wang, S. et al. TREM2 drives microglia response to amyloid-beta via SYK-dependent and -independent pathways. Cell 185, 4153–4169.e19 (2022).
Raudvere, U. et al. g:Profiler: a web server for functional enrichment analysis and conversions of gene lists (2019 update). Nucleic Acids Res. 47, W191–W198 (2019).
Alquicira-Hernandez, J., Powell, J.E. Nebulosa recovers single cell gene expression signals by kernel density estimation. Bioinformatics. https://doi.org/10.1093/bioinformatics/btab003 (2021).
Van de Sande, B. et al. A scalable SCENIC workflow for single-cell gene regulatory network analysis. Nat. Protoc. 15, 2247–2276 (2020).
La Manno, G. et al. RNA velocity of single cells. Nature 560, 494–498 (2018).
Browaeys, R., Saelens, W. & Saeys, Y. NicheNet: modeling intercellular communication by linking ligands to target genes. Nat. Methods 17, 159–162 (2020).
Beiter, R. M. et al. Evidence for oligodendrocyte progenitor cell heterogeneity in the adult mouse brain. Sci. Rep. 12, 12921 (2022).
Fleming, S. J. et al. Unsupervised removal of systematic background noise from droplet-based single-cell experiments using CellBender. Nat. Methods 20, 1323–1335 (2023).
Alquicira-Hernandez, J., Sathe, A., Ji, H. P., Nguyen, Q. & Powell, J. E. scPred: accurate supervised method for cell-type classification from single-cell RNA-seq data. Genome Biol. 20, 264 (2019).
Bankhead, P. et al. QuPath: open source software for digital pathology image analysis. Sci. Rep. 7, 16878 (2017).
Avegno, E. M. et al. Alcohol dependence activates ventral tegmental area projections to central amygdala in male mice and rats. Addict. Biol. 26, e12990 (2021).
Chapman, T. W., Kamen, Y., Piedra, E. T. & Hill, R. A. Oligodendrocyte maturation alters the cell death mechanisms that cause demyelination. J. Neurosci. 44, e1794232024 (2024).
Huitema, M.J.D. et al. Myelin quantification in white matter pathology of progressive multiple sclerosis post-mortem brain samples: a new approach for quantifying remyelination. Int. J. Mol. Sci. 22, https://doi.org/10.3390/ijms222312634 (2021).
Kiljan, S. et al. Cortical axonal loss is associated with both gray matter demyelination and white matter tract pathology in progressive multiple sclerosis: evidence from a combined MRI-histopathology study. Mult. Scler. 27, 380–390 (2021).
Fard, M.K. et al. BCAS1 expression defines a population of early myelinating oligodendrocytes in multiple sclerosis lesions. Sci. Transl. Med. 9, https://doi.org/10.1126/scitranslmed.aam7816 (2017).
Nahirney, P. C. & Tremblay, M. E. Brain ultrastructure: putting the pieces together. Front. Cell Dev. Biol. 9, 629503 (2021).
Peters, A., Palay, S., Henry, W. The Fine Structure of the Nervous System: The Neurons and Supporting Cells. First edition (W. B. Saunders Company, 1976).
St-Pierre, M. K., González Ibáñez, F., Kroner, A. & Tremblay, M. Microglia/macrophages are ultrastructurally altered by their proximity to spinal cord injury in adult female mice. J. Neuroinflammation 20, 273 (2023).
Bordeleau, M. et al. Maternal high-fat diet in mice induces cerebrovascular, microglial and long-term behavioural alterations in offspring. Commun. Biol. 5, 26 (2022).
Acknowledgements
S.Z. was funded by a Master’s NSERC studentship, C.S.B. was funded by a Master’s and Doctoral MS Society studentship, B.P.H. was funded by a Master’s and Doctoral NSERC studentship. M.B. was funded by the Alberta Innovates Summer Research studentship and L.A. was funded by the ELITE program. J.R.P. holds a Canada Research Chair in Glial Neuroimmunology. This project was funded by operating grants held by J.R.P., including funding from Canadian Institutes of Health Research, National Science and Engineering Research Council of Canada, the University of Alberta Department of Medicine and Multiple Sclerosis Centre, and the University Hospital Foundation Medical Research Competition. This investigation was supported in part by a Pilot Grant (#NMSS PRG PP-1912-35420) from the National Multiple Sclerosis Society. This work was supported by the Department of Defense through the Multiple Sclerosis Research Program under Award No. W81XWH-21-1-0797. Opinions, interpretations, conclusions and recommendations are those of the authors and are not necessarily endorsed by the Department of Defense. We would like to acknowledge the University of Alberta Faculty of Medicine & Dentistry Flow Cytometry Facility, Advanced Cell Exploration Core, Faculty of Medicine and Dentistry Cell Imaging Core, Cross Cancer Cell Imaging Facility, the SMART Network Imaging Core and the University of Alberta Health Sciences Lab Animal Services.
Author information
Authors and Affiliations
Contributions
Conceptualization, S.Z., B.J.K., S.S., M.T., J.B., G.S., and J.R.P.; methodology, S.Z., M.E.T., C.S.B., B.P.H., R.K.J., K.M.S., L.K.A.A., S.P., M.K.B., E.D., A.M.R., A.O.F., D.Z., S.C., E.H., S.B.M., K.V.L., M.F.S.H., T.N.F., A.D.M., A.P., O.F., B.S., L.T., D.V., O.R.L.C., and J.R.P.; formal analysis, S.Z., M.E.T., N.M., R.K.J., L.K.A.A., F.G.I., M.K.B., A.M.R., and D.Z.; investigation, S.Z., M.E.T., C.S.B., L.K.A.A., S.P., M.K. B., A.M.R., A.O.F., and D.Z.; writing–original draft, S.Z., and J.R.P.; review and editing, S.Z., M.E.T., B.P.H., R.K.J., F.G.I., T.N.F., W.T., G.J.D., A.V., B.J.K., S.S., M-E.T., J.B., G.S., and J.R.P.; supervision, J.R.P.; funding acquisition, J.R.P.
Corresponding author
Ethics declarations
Competing interests
The authors declare no competing interests.
Peer review
Peer review information
Nature Communications thanks Junyue Cao and the other anonymous reviewer(s) for their contribution to the peer review of this work. A peer review file is available.
Additional information
Publisher’s note Springer Nature remains neutral with regard to jurisdictional claims in published maps and institutional affiliations.
Rights and permissions
Open Access This article is licensed under a Creative Commons Attribution-NonCommercial-NoDerivatives 4.0 International License, which permits any non-commercial use, sharing, distribution and reproduction in any medium or format, as long as you give appropriate credit to the original author(s) and the source, provide a link to the Creative Commons licence, and indicate if you modified the licensed material. You do not have permission under this licence to share adapted material derived from this article or parts of it. The images or other third party material in this article are included in the article’s Creative Commons licence, unless indicated otherwise in a credit line to the material. If material is not included in the article’s Creative Commons licence and your intended use is not permitted by statutory regulation or exceeds the permitted use, you will need to obtain permission directly from the copyright holder. To view a copy of this licence, visit http://creativecommons.org/licenses/by-nc-nd/4.0/.
About this article
Cite this article
Zia, S., Traetta, M.E., Baaklini, C.S. et al. Age-impaired remyelination is associated with dysregulated microglial transitions. Nat Commun 16, 9951 (2025). https://doi.org/10.1038/s41467-025-64906-w
Received:
Accepted:
Published:
Version of record:
DOI: https://doi.org/10.1038/s41467-025-64906-w










