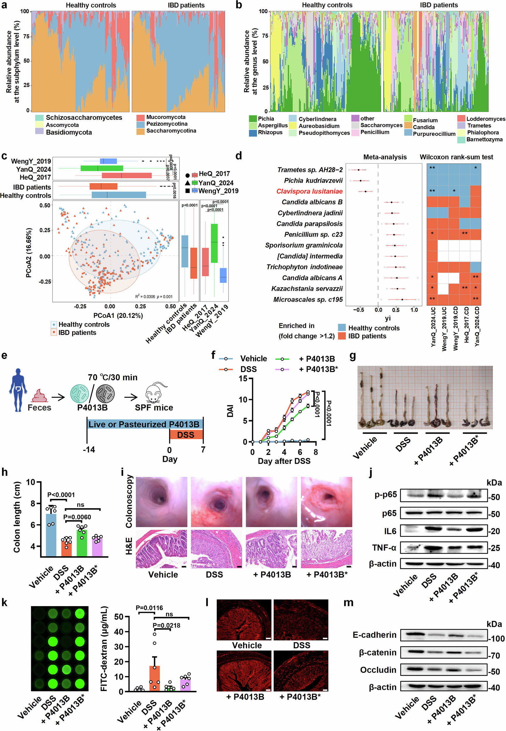
Fig. 1: Clavispora lusitaniae is depleted in IBD cohorts and attenuates DSS-induced colitis in mice.

a, b Phylogenetic composition of the gut mycobiome of IBD patients and healthy controls at the phylum (a) and genus (b) levels. The bars indicate the relative abundance of each phylum/species and are colored according to their taxonomic assignments. Only species with an average relative abundance of > 2% are presented. c Principal coordinate analysis (PCoA) of the gut mycobiome in three Chinese fecal metagenomic datasets. The first two principal coordinates (PCs) and their explained variances are presented. Upper and left boxplots show the disease scores in the first two PCs. Statistics: two-sided Wilcoxon rank-sum test. Box plots show median (line), IQR (box), and 1.5 × IQR (whiskers). Outliers are shown as individual points. d Meta-analysis (left panel) and Wilcoxon rank-sum test analysis (right panel) of the gut fungal signatures of IBD. Forest plot displays the Hedges’g standardized mean differences of gut fungi between IBD patients and healthy controls. Solid red lines indicate the 95% confidence intervals. Heatmap showing the enrichment of each species in each case-control comparison. Wilcoxon rank-sum test: *, q < 0.05; **, q < 0.01. n = 169 IBD patients and n = 178 healthy controls in (a–d). e Schematic diagram of the experimental study design for the transplantation and functional evaluation of the clinically isolated Clavispora lusitaniae P4013B strain. f Disease Activity Index (DAI) of mice after 3% DSS induction. g, h Gross morphology and length of colons. i Colonoscopy and H&E-staining of colons. Scale bars, 50 μm. j Expression levels of inflammation-associated proteins in colons. k Plasma concentration of FITC-dextran after oral administration for 4 h. l Immunofluorescence analysis of colonic ZO-1. Scale bars, 50 μm. m Expression levels of tight junctions (TJs) and adherens junctions (AJs) proteins in colons. Statistics: one-way ANOVA with Tukey’s multiple comparison test (f, h, k). The data represent the means ± SEM, n = 6 biological replicates in (f, h, k). Source data are provided as a Source Data file.