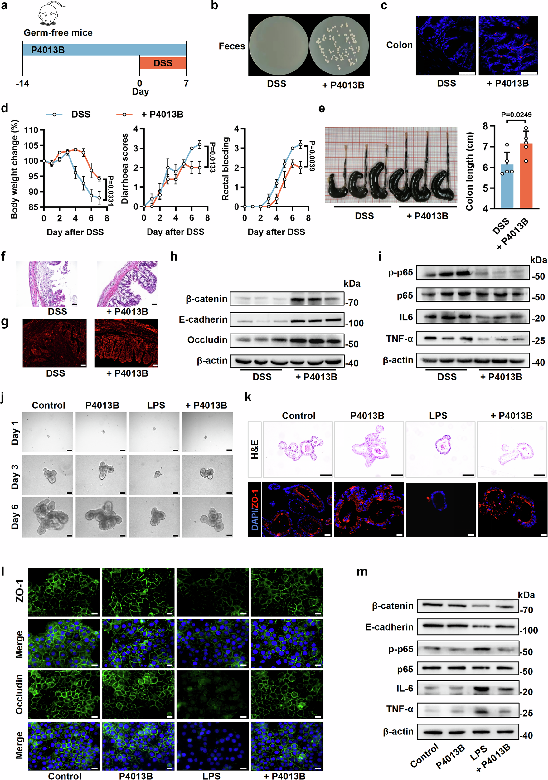
Fig. 2: P4013B attenuates colitis independent of inherent gut microbiota.

a After colonization without or with P4013B for two weeks, germ-free mice were administered 3% DSS in drinking water for 7 days to induce acute colitis. b P4013B colonies after incubation of stool samples from mice with or without P4013B colonization on agar plates. c P4013B colonization in colon visualized by fluorescence in situ hybridization (FISH). Scale bars, 50 μm. d The body weight change, diarrhea and rectal bleeding scores after 3% DSS induction. e Gross morphology and length of colons. f H&E-staining of colons. Scale bars, 50 μm. g Immunofluorescence analysis of colonic ZO-1. Scale bars, 50 μm. h Expression levels of AJ proteins (E-cadherin and β-catenin) and TJ protein occludin in colons. i Expression levels of inflammation-associated proteins (p65, TNF-α, and IL6) in colons. Statistics: two-tailed Student’s t test (d, e). The data represent the means ± SEM, n = 5 biological replicates in (d, e). j, k Colonic crypts were isolated and cultured for 6 days in the absence or presence of LPS (5 μg/mL) or P4013B fermentation broth (5%). j Representative images of organoid formation. Scale bars, 50 μm. k H&E-staining (Scale bars, 50 μm) and Immunofluorescence analysis of ZO-1 in colonic organoid (Scale bars, 10 μm). l, m Normal human colon epithelial cells NCM460 were treated by LPS (1 μg/mL) in the absence or presence of P4013B fermentation broth (5%). l Immunofluorescence analysis of ZO-1 and Occludin in NCM460 cells. Scale bars, 50 μm. m Expression levels of AJ proteins (E-cadherin and β-catenin) and inflammation-associated proteins (p65, TNF-α, and IL6) in NCM460 cells. Source data are provided as a Source Data file.