Abstract
Gene discoveries in obesity have largely relied on homogeneous populations, limiting their generalizability across ancestries. Here, we conduct a gene-based rare variant association study of BMI on 839,110 individuals from six ancestries across two population-scale biobanks. A cross-ancestry meta-analysis identifies 13 genes, including YLPM1, RIF1, GIGYF1, SLC5A3, and GRM7, that confer about three-fold risk for severe obesity, are expressed in the brain and adipose tissue, and are linked to obesity traits such as body-fat percentage. While YLPM1, MC4R, and SLTM show consistent effects, GRM7 and APBA1 show significant ancestral heterogeneity. Polygenic risk additively increases obesity penetrance, and phenome-wide studies reveal additional associations, including YLPM1 with altered mental status. These genes also influence cardiometabolic comorbidities, including GIGYF1 and SLTM towards type 2 diabetes with or without BMI as a mediator, and altered levels of plasma proteins, such as LECT2 and NCAN, which in turn affect BMI. Our findings provide insights into the genetic basis of obesity and its related comorbidities across ancestries and ascertainments.
Introduction
Obesity is a complex and heritable disorder that contributes to numerous comorbidities and poses significant public health challenges1. Obesity is influenced by a combination of genetic and lifestyle factors2,3, yet the genetic component underlying the etiology of obesity remains a key area of investigation. While large-scale studies have identified roles for common variants4, including significant effects of polygenic risk scores (PGS)5, and rare protein-truncating variants (PTVs) in obesity risk genes such as MC4R and BSN6,7,8,9, as well as protective genes such as GPR759, these studies have predominantly focused on populations of European ancestry6,7,8. In fact, most recent obesity gene discoveries have been driven by population-scale rare variant analyses of the ‘white British’ population in the UK Biobank (UKB) cohort7,10,11, which represents a relatively homogeneous group of healthy aging adults from a specific demographic, shaped by an inherent survivor bias and a largely similar environment12. The consequences of this bias extend beyond gene discovery, affecting the generalizability of obesity-related findings to the broader global population and limiting the effectiveness of precision medicine approaches13. To overcome these limitations, heterogeneous cohorts such as the All of Us (AoU) program, which more closely represent the general population, provide an opportunity to not only assess genetic effects in a different ascertainment context but also to identify novel associations14. For example, a recent multi-ancestry study identified rare PTVs in UBR3 to be associated with multiple metabolic disorders by combining association statistics across biobanks, including UKB and AoU15. Such studies underscore the power of heterogeneous populations in expanding our understanding of the genetics of complex disorders.
Here, we conducted a rare variant association study of body-mass index (BMI) using genetic and phenotypic data from 839,110 adults from six continental ancestries, leveraging cohorts from the UKB and AoU initiatives. Unlike previous rare variant association studies of BMI, our study encompasses a wide range of ancestries, with substantial representation of non-European populations. By combining statistics across ancestries, we identified 13 genes, five of which have not been previously linked to BMI. While some genes showed consistent risk-conferring effects across ancestries, others showed European ancestry-specific bias, with significantly reduced effect sizes in non-European populations. These disparities highlight the critical need for more inclusive genomic studies for a complete understanding of the etiology and to ensure equitable interventions for obesity.
Results
Cross-ancestry analysis to identify BMI-associated genes
We analyzed genetic and electronic health record data of 839,110 adults from the UKB and AoU cohorts representing six ancestries14,16 (Table 1). We used REGENIE v3.317 to perform gene-burden association tests by collapsing rare (minor allele frequency < 0.1%) protein-truncating variants (PTVs, defined as predicted loss of function or deleterious missense variants) for each gene and measuring their effect on BMI independently for each ancestry across the two cohorts. The gene burden association studies for each ancestry across biobanks were statistically well-calibrated (λGC = 0.82–1.17) with genomic inflation rates comparable to previous rare-variant burden studies6,7 (Supplementary Fig. 1).
Using individuals of European ancestry for discovery and those of non-European ancestry for replication, we performed an exome-wide inverse-variance weighted fixed-effect meta-analysis and identified 13 genes associated with BMI at an exome-wide level of statistical significance (P < 8.34 × 10−7, Bonferroni multiple testing correction for 20,000 genes and three variant collapsing models, see “Methods”) in both European and cross-ancestry meta-analysis (Fig. 1 and Supplementary Data 1). Eight genes, including MC4R, SLTM, APBA1, UBR3, BSN, PCSK1, UBR2, and BLTP1, have been associated with BMI or obesity in previous multi-ancestry or European ancestry-specific gene-based rare variant analysis6,7,9,11,15. We discovered previously unreported associations for five genes with increased BMI, including RIF1 (β = 0.36, CI: 0.23, 0.50, P = 9.05 × 10−8), YLPM1 (β = 0.36, CI: 0.24, 0.47, P = 5.41 × 10−10), GIGYF1 (β = 0.29, CI: 0.19, 0.39, P = 4.3 × 10−9), SLC5A3 (β = 0.15, CI: 0.10, 0.21, P = 1.90 × 10−7), and GRM7 (β = 0.12, CI: 0.08, 0.17, P = 2.25 × 10−7) with effect sizes comparable to known obesity genes (Fig. 1). Re-analyses after adjusting for genomic inflation using METAL18 retained significant associations for all genes, except SLC5A3 (P = 1 × 10−6) and GRM7 (P = 1 × 10−6) that only reached suggestive significance (Supplementary Data 2). The rare variant burden associations for all five genes were independent of any nearby common-variant BMI associations (at P < 0.01), with effect sizes consistent with our original analysis (Supplementary Data 3, see “Methods”). We also performed leave-one-variant-out sensitivity analysis and found that the effect on BMI is not driven by a single PTV, but rather by any of the PTVs in these genes (Supplementary Data 4).
Forest plot with means of the effect size estimates (Beta in BMI standard deviation units) along with 95% confidence intervals (CI) and significance values (P-value) in European, non-European, and all ancestry meta-analysis for BMI-associated genes. Significance values for heterogeneity in effect sizes (Pheterogeneity) between European and non-European groups are also shown for each gene. Three variant collapsing models were tested for each gene, and the most deleterious mask that reached exome-wide significance (Bonferroni, P < 8.34 × 10⁻⁷; 20,000 genes × 3 masks) is shown here. Previously unreported BMI-associated genes are indicated in bold letters. Effect size estimates and standard errors derived from ancestry and biobank-specific gene burden association tests obtained through linear regression were pooled using inverse variance weighted (IVW) fixed effects meta-analysis into European, non-European and all ancestry groups. Statistical significance was assessed using two-sided Wald Z-tests. Cochran’s Q test was used to assess heterogeneity in effect sizes between European and non-European groups. The number of PTV carriers (n) for each gene: MC4R (372), SLTM (249), APBA1 (193), UBR3 (191), BSN (201), RIF1 (180), YLPM1 (246), PCSK1 (215), UBR2 (261), GIGYF1 (355), SLC5A3 (1054), BLTP1 (1586), GRM7 (1635). The total number of samples used for the meta-analysis was 839,110. Source data are provided in Supplementary Data 1.
The effect of YLPM1 on BMI was consistent in both European (β = 0.35, CI: 0.23, 0.47, P = 3.81 × 10−8) and non-European (β = 0.39, CI: 0.12, 0.65, P = 3.87 × 10−3) subgroups, with no evidence of ancestral heterogeneity (Fig. 2 and Supplementary Data 1 and 5, Cochran’s Q = 0.06, P = 0.80). Such consistency in effect sizes between the two subgroups was observed only for MC4R (Cochran’s Q = 0.14, P = 0.71) and SLTM (Cochran’s Q = 0.01, P = 0.92) among the known obesity genes. On the other hand, RIF1, GIGYF1, SLC5A3, and GRM7 showed about two-fold reduction in effect sizes in the non-European group, with GRM7 also showing evidence of significant heterogeneity (Supplementary Fig. 2 and Supplementary Data 1 and 5, Cochran’s Q = 7.33, P = 0.006). We also observed a similar reduction in effect sizes in the non-European group for known obesity genes, such as APBA1, PCSK1, and BLTP1, as well, with APBA1 showing significant heterogeneity between European and non-European groups (Supplementary Data 1 and 5, Cochran’s Q = 3.85, P = 0.05).
Forest plot with means of the effect size estimates (Beta in BMI standard deviation units) along with 95% confidence intervals (CI), significance values (P-value) and number of heterozygous PTV carriers (N) of the YLPM1 gene on BMI across ancestries and biobanks. Significance values for heterogeneity in effect sizes (Pheterogeneity) between European and non-European groups are also shown for the gene. Three variant collapsing models were tested for the gene, and the most deleterious mask that reached exome-wide significance (Bonferroni, P < 8.34 × 10⁻⁷; 20,000 genes × 3 masks) is shown here. Effect size estimates and standard errors were obtained through linear regression for the ancestry and biobank-specific associations and were pooled using inverse variance weighted (IVW) fixed effects meta-analysis into European, non-European and all ancestry groups. Statistical significance for the meta-analysis results was assessed using two-sided Wald Z-tests. Cochran’s Q test was used to assess heterogeneity in effect sizes between European and non-European groups. N indicates the number of independent participants used to derive the statistics. For association tests with less than or equal to 20 samples, the number of participants is masked, conforming to biobank norms and guidelines. The total number of samples used for the meta-analysis was 839,110. Ancestry abbreviations: AFR African, AMR American, EAS East Asian, EUR European, SAS South Asian. Biobank abbreviations: UKB UK Biobank, AoU All of Us. Source data are provided in Supplementary Data 1.
To further explore the ancestry-related heterogeneity observed for APBA1 and GRM7, we assessed the overlap of PTVs contributing to gene-based associations between European and non-European groups in AoU. Majority of the variants were ancestry-specific, with only 3 out of 42 in APBA1 and 50 out of 217 variants in GRM7 shared between European and non-European samples in the AoU cohort. We then performed an aggregate analysis by grouping carriers of shared and ancestry-specific variants, and compared normalized BMI between ancestries using analysis of covariance (ANCOVA). While APBA1 showed no significant ancestry-related differences in normalized BMI among carriers of either shared or unique variants (Supplementary Fig. 3a and Supplementary Data 6), GRM7 exhibited a significantly attenuated BMI effect for shared variants in non-European carriers (Supplementary Fig. 3b and Supplementary Data 7, F-statistic = 8.77, P = 0.003). However, given the limited number of carriers per variant and the grouping approach used to maximize statistical power, this observation should be interpreted with caution. Larger studies and functional follow-up will be required to determine whether these differences reflect true ancestry-specific biological effects (e.g., genetic background interactions) or are influenced by confounding factors such as lifestyle variation.
To gather supporting functional evidence for the discovered BMI associations, we extracted information from multiple sources, including the Genotype-Tissue Expression project (GTEx)19, International Mouse Phenotypic Consortium (IMPC)20, and Common Metabolic Diseases Knowledge Portal (CMDKP)21. The findings are summarized in Table 2. Notably, we observed Ylpm1 heterozygous knockout mice to have significantly increased total body fat mass in males, as well as increased fasting circulating glucose level and decreased bone mineral content in a combined analysis of both males and females20. We also found “very strong” genetic support (Human Genetic Evidence, or HuGE scores22 ≥ 30) for YLPM1 towards 12 cardiometabolic traits, including LDL cholesterol, total cholesterol, with obesity showing the highest evidence (HuGE score=133.61). Rare variant associations for obesity-associated traits have also been reported for GIGYF1 and RIF1 (Table 2). For example, large-scale sequencing analysis have linked GIGYF1 and SLC5A3 to increased waist-hip ratio adjusted for BMI and body fat percentage23. In addition, copy number variations at the GRM7 locus have been associated with severe early-onset obesity24, and a more recent study reported correlations between PTVs in RIF1 and multiple obesity-related traits, including whole-body fat mass and hip circumference10.
Most obesity genes, including the five discovered BMI-associated genes, are primarily expressed in the brain (Table 2) and are associated with nervous system disorders, such as neurodevelopmental disorders for GRM725 and GIGYF126 and bipolar disorder for YLPM115. To ensure that the observed associations with BMI were not driven by the use of medications for psychiatric disorders (anti-psychotics and anti-depressants), which induce weight gain, we also accounted for medication intake and re-assessed gene burden associations for the five unreported genes and found the results to be consistent with our original analysis (Supplementary Data 8).
Cardiometabolic profile of carriers of PTVs in BMI-associated genes
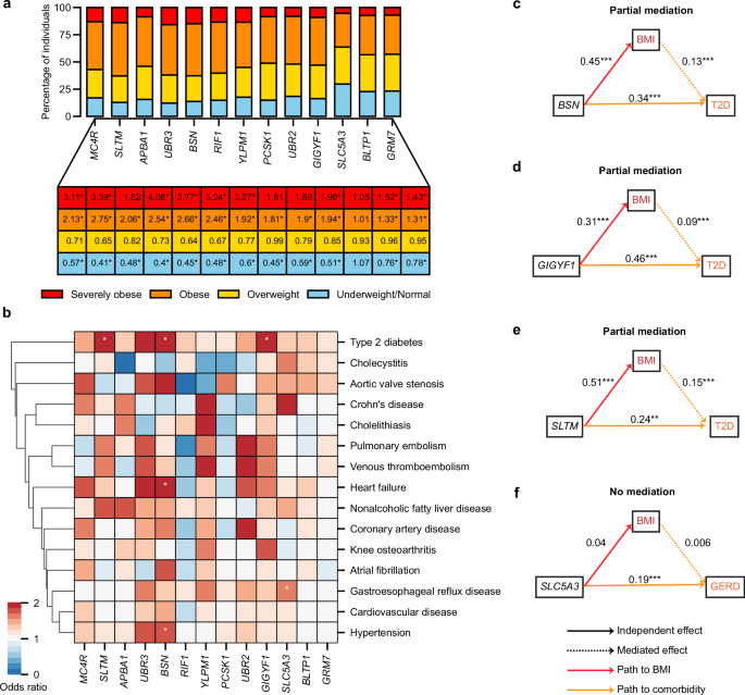
We examined whether PTV carriers in the BMI-associated genes were enriched across different obesity categories, namely, underweight/normal (BMI < 25), overweight (25 ≤ BMI < 30), obese (30 ≤ BMI < 40), and severely obese (BMI ≥ 40) in a combined analysis of all ancestries and biobanks. All eight known BMI-associated genes conferred increased risk for obese category (OR = 1.33 to 2.74, P = 2.08 × 10−5 to 1.22 × 10−15), while five (MC4R, SLTM, UBR3, BSN, and BLTP1) also conferred risk for severe obesity (OR = 1.52 to 4.06, P = 1.73 × 10−5 to 3.73 × 10−12) after multiple testing correction (Supplementary Data 9, P < 9.61 × 10−4, Bonferroni correction for 13 genes and 4 obesity categories). Along the same lines with the known genes, PTV carriers in YLPM1, RIF1, GIGYF1, and GRM7 were at an increased risk for both obese (OR = 1.31 to 2.46, P = 3.32 × 10−7 to 6.15 × 10−10) and severely obese (OR = 1.18 to 2.26, P = 3.80 × 10−4 to 2.33 × 10−9) categories (Fig. 3a, Supplementary Data 9). We did not observe significant enrichment for obese (OR = 1.01, CI: 0.89, 1.15, P = 0.87) or severely obese (OR = 1.05, CI: 0.80, 1.35, P = 0.69) clinical categories among SLC5A3 carriers.
a Top: Proportion of PTV carriers within the obesity clinical categories (underweight or normal, overweight, obese, and severely obese) for BMI-associated genes. Bottom: Odds ratio of obesity clinical categories in carriers compared to non-carriers. *P < 9.61 × 10−4 (Bonferroni corrected for 13 genes and four categories). Extended data with the odds ratios, 95% confidence intervals and exact P-values are available in Supplementary Data 9. b Odds ratio for obesity-related comorbidities in PTV carriers of risk or protective genes compared to non-carriers. *P < 2.56 × 10−4 (Bonferroni corrected for 13 genes and 15 comorbidities). Extended data with the odds ratios, 95% confidence intervals and exact P-values are available in Supplementary Data 10. Structural equation models depicting the path through which the gene affects increased comorbidity risk with BMI acting as a (c) partial mediator for BSN and type 2 diabetes (T2D), (d) partial mediator for GIGYF1 and T2D, (e) partial mediator for SLTM and T2D, and (f) not mediating gastroesophageal reflux disease (GERD) in SLC5A3 carriers. **P < 0.01, ***P < 0.001. The path coefficients were estimated through regression models using maximum likelihood estimate. Models were fit separately for individuals in UKB and AoU and combined using inverse variance weighted fixed effects meta-analysis to obtain the displayed mean effect sizes. Statistical significance for the meta-analysis results was assessed using two-sided Wald Z-tests. Source data are available in Supplementary Data 11.
We also tested risks for 15 cardiometabolic comorbidities among PTV carriers of the obesity-risk genes compared to non-carriers (Fig. 3b and Supplementary Data 10, P < 2.56 × 10−4, Bonferroni correction for 13 genes and 15 comorbidities). In addition to the known association of BSN (OR = 2.63, 95% CI: 1.87, 3.64, P = 5.61 × 10−8) and GIGYF1 (OR = 2.79, 95% CI: 2.18, 3.55, P = 7.76 × 10−15) with type 2 diabetes (T2D)7,27, we also observed increased risk for hypertension (OR = 1.75, 95% CI: 1.32, 2.33, P = 1.03 × 10−4) and heart failure (OR = 2.60, 95% CI: 1.59, 4.06, P = 1.26 × 10−4) phenotypes among PTV carriers of BSN. Further, we found additional associations of SLTM and SLC5A3 conferring increased risk for T2D (OR = 2.19, 95% CI: 1.59, 2.98, P = 1.73 × 10−6) and gastroesophageal reflux disease (OR = 1.57, 95% CI: 1.36, 1.80, P = 1.55 × 10−9), respectively.
To investigate the shared genetic architecture of obesity and its related traits, as well as to dissect the independent effect of the genes in the context of BMI towards increased comorbidity risk, we next performed structural equation modeling (SEM). SEM, represented by a path diagram, helps to understand the structure of relationships between independent and dependent variables in the context of other variables acting as mediators (Supplementary Fig. 4). With PTVs in a gene as an independent variable, BMI acting as a mediator, and the relevant comorbidity enriched in PTV carriers as the outcome, we observed distinct mechanisms through which the comorbidity risk increases (Supplementary Data 11). For example, we observed BMI acting as a partial mediator for T2D risk in BSN, GIGYF1, and SLTM carriers where the direct effect of the genes (Fig. 3c–e, BSN: β = 0.34, CI: 0.16, 0.53, P = 3.31 × 10−4, GIGYF1: β = 0.46, CI: 0.33, 0.60, P = 2.53 × 10−11, SLTM: β = 0.24, CI: 0.07, 0.41, P = 5.51 × 10−3) was higher than the indirect effect through BMI (BSN: β = 0.13, CI: 0.09, 0.16, P = 4.07 × 10−10, GIGYF1: β = 0.09, CI: 0.06, 0.12, P = 1.23 × 10−9, SLTM: β = 0.15, CI: 0.12, 0.19, P = 3.40 × 10−17). On the other hand, we observed no mediation through BMI (β = 0.006, CI: − 0.001, 0.014, P = 0.11) but a significant direct effect of SLC5A3 on increased risk for gastroesophageal reflux disease (β = 0.19, CI: 0.10, 0.27, P = 1.37 × 10−5) (Fig. 3f).
Using a phenome-wide study, we also identified additional associations for the five discovered genes (Supplementary Data 12). For example, YLPM1 PTV carrier status was associated with “mental disorders” such as altered mental status (Fig. 4a, β = 1.33, CI: 0.79, 1.87, P = 1.41 × 10−6) and “digestive disorders” such as cholelithiasis (β = 0.94, CI: 0.50, 1.38, P = 2.48 × 10−5). In addition, GIGYF1 showed increased risk of hypothyroidism (β = 1.17, CI: 0.88, 1.46, P = 1.98 × 10−15) and chronic renal failure (β = 1.01, CI: 0.61, 1.41, P = 9.98 × 10−7) along with the already identified association with T2D (Fig. 4b).
PheWAS results of (a) YLPM1 and (b) GIGYF1 demonstrating the associated phenotypes clustered by their broader categories based on phecodes definitions. ach point represents a phecode-defined phenotype, plotted as the -log10 of the exact P-value obtained from ancestry- and biobank-specific logistic regression of carrier status on phenotype (adjusted for age, sex, age², age × sex, and 10 genetic principal components), followed by inverse variance weighted fixed effects meta-analysis across cohorts. Statistical significance was assessed with two-sided Wald Z-tests, and the pink horizontal line denotes the Bonferroni-corrected threshold (P < 2.7 × 10⁻⁵; 1852 phecodes tested). The total number of samples used to calculate meta-analysis statistics was 839,110. Significant PheWAS results for all five discovered genes, along with source data, are available in Supplementary Data 12.
Influence of PGS on obesity risk conferred by rare variants
Previous studies investigating the effect of polygenic burden on obesity risk in rare variant carriers have suggested an additive influence of common variants in MC4R and a non-additive in BSN PTV carriers7,9. We used linear regression to test multiplicative interactions between PGS and each disrupted gene towards changes in BMI among Europeans. Our meta-analysis of both UKB and AoU cohorts suggests polygenic burden affects BMI and obesity penetrance in an additive manner, including in BSN carriers (Supplementary Fig. 5a and Supplementary Data 13). Among PTV carriers of all obesity genes in UKB, there was a steady rise in obesity prevalence from 22% among individuals in the lowest PGS quintile to 48% among individuals in the highest quintile (Supplementary Fig. 5b). Similarly, in AoU, obesity prevalence rose from 38% to 54% from the lowest to the highest quintile among PTV carriers of obesity genes (Supplementary Fig. 5b). The difference in mean BMI between PTV carriers in the highest PGS quintile and those in the lowest quintile was 3.88 and 2.63 kg/m2 in UKB and AoU, respectively (Supplementary Fig. 5b and Supplementary Data 14).
Effect of obesity-associated genes on plasma protein levels
We next evaluated the impact of PTVs in the obesity-associated genes on the levels of 2923 plasma proteins available for approximately 50,000 individuals in UKB. We detected significant changes in plasma protein levels with PTV carrier status for four genes (Supplementary Fig. 6 and Supplementary Data 15). For example, we identified SLTM PTV carriers had increased LECT2 (β = 1.27, CI: 0.69, 1.84, P = 1.48 × 10−5) protein levels. LECT2 is a hepatokine that has been previously linked to obesity28, and we found a significant association of LECT2 levels with BMI in UKB as well (β = 0.21, CI: 0.20, 0.22, P < 1 ×1 0−100, Fig. 5, Supplementary Data 16). In addition, GIGYF1 PTV carriers had decreased ODAM (β = − 0.76, CI: − 1.09, − 0.42, P < 1.10 × 10−5) and NCAN (β = − 0.67, CI: − 0.97, − 0.37, P < 1.41 × 10−5) protein levels, while BLTP1 PTV carriers had increased CD164 (β = 0.51, CI: 0.30, 0.73, P < 2.24 × 10−6) and TNFSF12 (β = 0.48, CI: 0.27, 0.69, P < 5.76 × 10−6) protein levels, and we further found the levels of all these proteins to also be significantly associated with BMI (Fig. 5 and Supplementary Data 16). Our results highlight the potential downstream protein targets through which obesity-associated genes might act to cause the phenotype.
Forest plot with mean effect size, 95 % CI and P-value, obtained from a linear regression model constructed using plasma protein levels as the independent variable and BMI as the dependent variable, adjusting for age, sex, age², age × sex, polygenic risk score for BMI, exome release batch and 10 genetic principal components. Only proteins where the PTV carrier status of BMI-associated genes were significantly associated with their expression level were used to create protein models of BMI. Statistical significance was assessed using two-sided t-tests for the regression coefficients. The total number of samples with protein data was 53,058. Source data are available in Supplementary Data 16.
Effect of previously identified obesity genes on BMI across ancestries and biobanks
We next examined the strength of association of previously identified obesity-associated genes that did not pass statistical significance in our study. Of the four genes with pLoF variants reported by Akbari and colleagues, three genes, including ROBO1, ANO4, and GPR75, showed suggestive significance in our dataset (P < 10−6, Supplementary Fig. 7a and Supplementary Data 17), reinforcing the potential role of those genes in obesity9. Akbari and colleagues also identified eight additional BMI-associated genes based on both pLoF and deleterious missense variants, but due to substantial differences in the deleterious missense prediction methods used in the two studies (see “Methods”), a direct comparison could not be performed. By conducting a sex-stratified study across ancestries, we also examined the effect of three female-specific obesity genes (DIDO1, PTPRG, and SLC12A5) identified by Kaisinger and colleagues11. While we found similar trends among Europeans, where female carriers showed increased BMI and males remained largely unaffected, these patterns did not reach exome-wide significance across ancestries (Supplementary Fig. 7b and Supplementary Data 18).
Discussion
Here, we discovered five genes that associated with increased BMI, four of which (YLPM1, RIF1, GIGYF1, and GRM7) also associated with obesity and severe obesity in a multi-ancestry analysis. The effect sizes of YLPM1 and RIF1 were comparable to canonical obesity genes such as MC4R and BSN. The associations with BMI discovered in the European cohort was confirmed in a non-European cohort and were also supported by additional evidence, such as increased fat body mass in a previously phenotyped mouse knockout model for Ylpm1. We also examined the impact of known obesity-related genes across multiple ancestries, leveraging additional AoU data that prioritized the recruitment of individuals from less studied genetic backgrounds, including African and Native American populations. While some genes, such as YLPM1, MC4R, and SLTM, showed consistent effects across ancestries, others, such as GRM7 and APBA1, showed a significant European bias, which could impact their potential as therapeutic targets for obesity.
In addition to obesity, a phenome-wide association study of PTV carriers of the previously unreported genes revealed further associations with obesity-related comorbidities, for example, YLPM1 with cholelithiasis and GIGYF1 with T2D and hypothyroidism. In addition, we also observed an association of YLPM1 with “mental disorders” such as altered mental status. While prior studies have reported associations between YLPM1 and psychiatric disorders15, our analysis demonstrates that YLPM1 influences metabolic disorders as well, highlighting its pleiotropic effect on multiple phenotypes. This is further supported by the ubiquitous expression of YLPM1 across multiple tissues and its potential role in transcriptional regulation. Moreover, obesity-associated genes, including the ones identified in this study (Table 2), have been implicated in neuronal processes, including appetite regulation, neurodevelopment, and neurogenesis4,6,29. Nevertheless, further functional characterization of YLPM1 is essential to elucidate the biological mechanisms through which it might influence obesity and related disorders.
Beyond YLPM1, the genes identified in this study offer further insights into obesity biology. GRM7, a metabotropic glutamate receptor, interacts with other glutamate receptors and proteins involved in neurotransmission and appetite regulation, implicating glutamatergic signaling pathways in BMI regulation. GIGYF1, which interacts with GRB10, modulates insulin and insulin-like growth factor signaling and may influence energy homeostasis and metabolic disease risk, consistent with its association with type 2 diabetes in our study. RIF1 and SLC5A3, while less well characterized in the context of obesity, may contribute through previously unreported or indirect mechanisms, including chromatin dynamics and cellular osmoregulation, respectively. Together, these findings suggest that beyond canonical leptin–melanocortin pathways, glutamatergic signaling, endocrine regulation, and potentially unrelated pathways contribute to obesity risk. Moreover, most genes are brain-expressed, reinforcing the central role of CNS regulation in weight homeostasis. Future functional studies are warranted to clarify the specific mechanisms through which these genes influence adiposity and related traits.
Although additive effects are the most common mechanism underlying the combined influence of high-effect rare variants and low-effect common variants on obesity susceptibility, a recent study suggested a potential non-additive risk increase driven by PGS in BSN PTV carriers7. This observation, however, was limited to a homogeneous population of White British individuals from a single cohort. In contrast, our analysis of European individuals across multiple cohorts does not provide sufficient evidence to support non-additive interactions between common variants and rare PTVs for any of the discovered genes. However, we observed a substantial effect of the combined influence of both risk factors on obesity penetrance across cohorts.
Along with non-additive interactions between obesity-associated variants, protective obesity genes, often driven by variants with lower frequencies and smaller effect sizes, have typically been more challenging to identify than risk genes. Notable examples such as GPR75, GPR151, and GIPR have only recently emerged through large-scale rare variant association studies6,9,15. Despite leveraging datasets from multiple cohorts across ancestries, our study remains underpowered to detect protective effects, as evidenced by GPR75 reaching only a suggestive threshold of significance. Among genes with negative effect sizes in our combined cross-ancestry analysis, PLCB4 and LMX1B displayed effect sizes, PTV carrier counts, and P-values comparable to GPR75. While nearby common variant signals associated with BMI have been reported previously for these two genes, rare variant associations did not reach exome-wide significance in our study, suggesting that larger datasets will be required to confirm their associations with obesity.
So far, gene discoveries related to obesity have predominantly focused on individuals of European ancestry, largely due to limited sample sizes from non-European populations. Despite commendable efforts by the AoU program to build an ancestrally varying biobank, our results suggest that current sample sizes remain underpowered to enable ancestry-specific gene discoveries in non-European populations. For instance, no genes reached exome-wide significance in any non-European ancestry group, whereas five genes crossed the threshold in UKB Europeans and another five in AoU Europeans, underscoring the need for larger sample sizes to enable robust ancestry-specific gene discoveries beyond European populations. Nevertheless, YLPM1, MC4R, and SLTM showed consistent effects on BMI across multiple ancestries and cohorts, highlighting the generalizability of these associations across various genetic backgrounds, environmental exposures, and ascertainments. Overall, using a multi-ancestry approach, we provide a more comprehensive view of obesity genetics, identifying previously unreported genes, refining the effects of known genes, and demonstrating the importance of including heterogeneous populations in genetic studies.
Methods
SNP array quality control and filtering
We accessed SNP array data of 488,377 individuals released by UKB and available in PLINK format in the UKB Research Analysis Platform (RAP). First, we lifted over the SNPs from GRCh37 to GRCh38 format using Picard’s LiftoverVCF tool30. We then applied the quality control filters on the lifted over SNP and retained SNPs with minor allele frequency (MAF) > 0.01, minor allele count (MAC) > 100, missing call rate < 0.1, and Hardy-Weinberg equilibrium exact test P-value (HWE P) > 1 × 10−15. The filtered SNPs were further LD pruned with an r2 threshold of 0.9, a 1000-variant window size and 100 variant window slides using PLINK v231. Samples with a missing call rate > 0.1 were also removed.
Similarly, for AoU, we accessed array data of 447,278 individuals and applied the same filters using PLINK v2 in the AoU Researcher Workbench.
Variant quality control, filtering, and annotation
We analyzed whole-exome sequencing data of 469,835 individuals from the UKB cohort, available as multi-sample project variant call format (pVCF) files in the UKB RAP. The sequencing method and preparation of the pVCF files have been previously described32. Using the Hail33 platform on DNANexus, we first filtered low-quality genotypes and variant calls. Genotype calls with genotype quality (GQ) ≥ 20, depth (DP) ≥ 10 (5 for haploid genotypes on sex chromosomes), and allele balance (AB) ≥ 0.2 and ≤ 0.8 (for heterozygous genotypes only) were retained following gnomAD guidelines34. Variants with call rate > 90%, HWE P > 1 × 10−15, not within Ensembl low-complexity regions, and not monomorphic, were retained. Second, we performed sample quality control using a set of high-quality autosomal and X-chromosome variants (see Supplementary Notes). Samples failing quality control parameters, such as missing microarray data, duplicated samples, sex discordance, < 90% exome variant call rate, or significantly deviated from ancestry residualized genetic quality-control metrics, were flagged (Supplementary Notes). Third, we extracted the quality-controlled exome variants retaining rare variants (MAF < 0.1%) present within the autosomes and annotated them using variant effect predictor35 (VEP v109) and dbNSFP v436 to identify the predicted variant effects on gene transcripts. We categorized each variant based on their most deleterious functional impact on the transcript into three categories, from the most harmful to the least harmful, as follows: (1) predicted loss of function or “pLoF”, which included frameshift, stop gained, splice acceptor, and splice donor VEP annotations, (2) “Missense strict”, which included missense variants predicted to be deleterious by nine deleteriousness prediction tools (SIFT37, LRT38, FATHMM39, PROVEAN40, MetaSVM41, MetaLR41, PrimateAI42, DEOGEN243, and MutationAssessor44) available through dbNSFP database, and (3) “Missense lenient”, which included missense variants predicted to be deleterious by at least seven out of the nine deleteriousness prediction tools. After filtering out the flagged samples from the sample quality control step, we collected the sample ids of both heterozygous and homozygous samples carrying the retained variants. Finally, we added gnomAD exome MAF annotations of five superpopulations (AFR, AMR, EAS, SAS, EUR) to the retained variants using VEP v109 and Hail. For each variant, we assigned an alternate allele frequency (AAF) based on the maximum of the MAF observed in the UKB cohort and the five gnomAD-annotated superpopulations. All UKB analyses were performed in the DNANexus UKB RAP.
We also analyzed whole-genome sequencing data of 414,830 individuals in the AoU cohort. Variant call files for regions overlapping with the exomes were available as a Hail matrix table in the AoU portal. The AoU team has centrally performed extensive variant and sample quality control filtering using genomic data before its release and made all quality control information available through the research portal. In addition to the centrally performed quality control, we further filtered genotype and variant calls based on gnomAD guidelines as described for UKB variant quality control. For sample quality control, we flagged all the samples that failed AoU quality control parameters using the AoU-provided quality control files. In addition, we removed possible duplicate samples based on available kinship scores > 0.354 and those with sex at birth not reported as Male or Female. After filtering the variants for intracohort frequency (< 0.001), we annotated the variants using Nirvana45, available in the AoU research platform as a Hail table, and determined the functional impact of each variant and the heterozygous or homozygous samples for the variants using the same criteria as defined for the UKB data. Additionally, using gnomAD genome MAF annotations for the five superpopulations available through Nirvana, we assigned AAF to each variant based on the maximum of the MAF observed in the AoU cohort and the five gnomAD-annotated superpopulations. All AoU analyses were performed in the Researcher Workbench of the AoU portal.
Ancestry inference
For inferring the ancestries of each sample in UKB, we followed the same protocol as previously used to predict ancestry in AoU14. In brief, we extracted samples with labeled ancestries from the Human Genome Diversity Project and the 1000 Genome project, consisting of 4151 individuals46. After filtering related samples and those who failed gnomAD quality control filters, 3224 samples were retained to use as reference samples. We then identified overlapping SNPs between the reference and the UKB array and further filtered the overlapped sites to retain autosomal variants with MAF> 0.1%, call rate > 99% and LD pruned variants with a cutoff r2 of 0.1 to obtain a maximal subset of uncorrelated variants within a 1-Mbp window. We next generated the first 16 principal components (PC) of the reference sample using the “hwe normalized pca” function in Hail. We then projected the genotypes of the UKB samples to the PC space of the reference samples using the “pc project” function in Hail. The 16 PCs were used as feature vectors for the reference samples to train a random forest model using scikit learn with six gnomAD assigned continental ancestries (African (afr); South Asian (sas); East Asian (eas); Middle Eastern (mid); Latino/admixed American (amr); European (eur), composed of Finnish (fin) and Non-Finnish European (nfe) as labels. The trained model was used to predict probabilities of the six ancestries among the UKB samples. Samples with predicted ancestral probability > 75% were assigned that ancestry, while individuals with < 75% probability for all ancestries were assigned as “other”. We assessed the concordance of the predicted ancestries with self-reported ethnicities, and report our findings in the Supplementary Notes.
In AoU, we extracted previously calculated genetic ancestry14 of each sample from auxiliary files available through the AoU researcher workbench.
Phenotype, comorbidities, and polygenic risk analyses
For the UKB cohort, BMI (Data Field 21001), genetic sex (Data Field 22001), age (Data Field 21003), ethnic background (Data Field 21000), BMI PGS (Data Field 26216), genetic kinship (Data Field 22021), and the top 10 genetic principal components (PCs; Data Field 22009) on 502,368 individuals in UKB were accessed and preprocessed through the UKB RAP. Numerical fields such as BMI and age, measured across multiple visits, were averaged. International Classification of Diseases (ICD-10) 10th revision summary diagnosis codes corresponding to each individual were also extracted from the Hospital Episode Statistics (HES) data available in the UKB RAP. For each ICD code, we obtained the samples who were assigned that particular code, as well as any lower-level ICD codes which fell under the hierarchy of the original code based on the hierarchical ICD tree. We next obtained the specific ICD codes for obesity associated comorbidities based on previous BMI-related studies and annotated individuals as carrying a comorbidity if they were diagnosed with the corresponding ICD codes. A list of the comorbidities and the ICD codes used to categorize an individual as carrying the comorbidity is provided in Supplementary Table 1. Finally, we filtered samples without exome data, those who failed any of the genetic data quality control filters, those without BMI information, those without ancestry predictions or ancestry predicted as “oth” and with 10 or more third-degree relatives from our analysis based on previously published kinship estimates16, resulting in a final cohort of 454,645 individuals with exome, phenotype, and covariate data.
For the AoU cohort, we obtained BMI, age, genetic sex, 10 genetic PCs, and sample IDs of related individuals from the AoU Workbench. We calculated the age based on the date of birth and the BMI measurement data concepts (“concept” defined here as a collection of similar data stored together) available in AoU. We used the “sex at birth” concept, available in AoU, to denote the genetic sex of an individual. The genetic sex of all individuals with survey sex listed as Male and Female in AoU were concordant as per centrally performed quality control statistics. Therefore, we retained individuals with “sex at birth” field listed as either “Male” or “Female” as well as those with BMI values between 12 and 75 kg/m2 to ensure consistency between UKB and AoU. In addition, we filtered individuals who failed genetic quality control parameters and those without ancestry predictions or with ancestry predicted as “oth”, resulting in a final cohort of 384,465 individuals.
We calculated PGS for BMI in individuals in the AoU cohort by using the GWAS summary statistics from a previous study4. To ensure consistency across cohorts, we used the same GWAS summary statistics and polygenic score construction method as those employed to construct the UKB standard PGS for BMI47. Duplicate and ambiguous single-nucleotide polymorphisms (SNPs) were filtered from the summary statistics. Genotype data of the AoU cohort filtered for common variants (MAF > 0.01) was obtained as a Hail matrix table. We further removed variants with HWE P-value < 1 × 10−6 and retained variants that overlapped between summary statistics data and the AoU genotyped data with a call rate > 0.9. We then used the predetermined effect sizes of the SNPs as Bayesian priors, weighed them based on the AAF observed in individuals, and summed the weighted effect sizes to obtain individual-specific polygenic risk for BMI. All calculations were conducted using Hail, available in the AoU Researcher Workbench. ICD-10 diagnosis codes corresponding to each individual in the AoU cohort was extracted using the researcher workbench. We next obtained the specific ICD codes for obesity associated comorbidities based on previous BMI-related studies and annotated individuals as carrying a comorbidity if they were diagnosed with the corresponding ICD codes, as performed in UKB.
The prepared phenotype files with BMI, covariates, BMI PGS and obesity-associated comorbidities from both cohorts were separated into six ancestry-specific phenotype files. BMI was rank inverse-normal transformed for each ancestry, grouped by the sex of individuals. Finally, we binarized the genetic sex field, assigning a value of 1 to females and 0 to males, and calculated age2 and age × sex covariate terms.
Gene burden association test using REGENIE
We used REGENIE v3.317 to conduct gene burden association tests. Similar to most whole-genome regression tools, REGENIE operates in two steps. First, it uses SNP data, preferably a genotyped array of SNPs, from across the genome to fit a null model that estimates a polygenic score for the trait to be tested (i.e., normalized BMI in our study). This step accounts for population structure and relatedness between samples. For both UKB and AoU cohorts, we used the already prepared and quality-controlled SNP array files. In the second step, REGENIE calculates associations between the genetic variants of interest and the trait after considering the null model, calculated in step 1, and other user-defined covariates. In our study, we used age, age2, sex, age × sex and the first ten genetic PCs obtained from both UKB and AoU cohorts as additional covariates. In UKB, the exome release batch was added as an additional covariate. REGENIE is capable of collapsing variants to a gene-level with user-defined masks and annotation files, apart from the usual variant data as input before running association tests. We supplied our already annotated variant file based on their impact on gene transcripts and defined three variant masks to collapse variants on a gene level, namely, (a) “pLoF” variants only, (b) “pLoF” and “Missense strict” variants, and (c) “pLoF”, “Missense strict” and “Missense lenient” variants. In addition, the AAF of the variants to be considered within a gene mask could also be specified. We provided the previously assigned AAF of the variants calculated based on the maximum of cohort frequency and gnomAD annotated superpopulation frequencies as input. We performed independent gene-based rare variant association tests for all six continental ancestries across both biobanks and generated statistics for all individual gene-mask pairs considering variants with a maximum AAF of 0.001.
Meta-analysis and ancestral heterogeneity calculation
Results from the individual ancestry study in each biobank were pooled into the three meta statistics (a) European: combined eur ancestry statistics from AoU and UKB, (b) Non-European: combined afr, amr, eas, sas, and mid ancestry statistics from AoU and UKB, and (c) All ancestry: combined all six ancestry statistics from AoU and UKB independent tests using an inverse variance-weighted (IVW) fixed-effects model. The meta-analysis calculation was implemented using the Python packages SciPy and NumPy packages with in-house generated scripts. Each gene-variant mask was associated with meta-statistics for three meta-populations. Any gene-variant mask that passed the Bonferroni multiple testing correction threshold of 8.34 × 10−7, accounting for 20,000 genes and three variant collapsing models, in the “European meta” and in the “All ancestry meta” population was considered to be significantly associated with BMI across ancestries. We also used the meta-analysis tool METAL to calculate combined statistics for the three meta studies while controlling for genomic inflation rates for the independent rare variant burden tests18.
To assess heterogeneity in effect sizes between European and non-European ancestries, we applied Cochran’s Q test, a standard approach for assessing between-group variation in meta-analyses. Effect sizes and their corresponding standard errors from each ancestry group were used to compute the Q statistic, which quantifies deviation from the weighted mean effect size. The weights were determined based on the inverse variance of each effect size estimate. The p-value for heterogeneity was obtained by comparing the Q statistic to a chi-squared distribution with one degree of freedom. We additionally aggregated carriers of shared and ancestry-specific PTVs within genes showing significant ancestral heterogeneity and compared normalized BMI between European and non-European carriers using ANCOVA, adjusting for age and sex. Carriers were grouped to increase power given the limited per-variant sample sizes. Statistical significance was evaluated using the F-statistic. All statistical analyses were conducted in Python using NumPy, SciPy and Statsmodels packages.
Sensitivity analysis
For the gene burden associations of the five genes identified in this study that crossed exome-wide significance in our cross-ancestry analysis, we performed LOVO analysis, which creates burden masks by iteratively excluding a single variant and recalculating the gene burden association statistics17. If a single variant contributed to the significant association of the gene, then the burden study after leaving the variant will result in a substantially decreased association statistic for that mask, enabling the identification of such a variant through LOVO analysis.
We also tested for potential shadow effects of nearby common variants within a 2-Mbp locus of the start coordinates of the genes, which were significant in the independent gene burden test. Any common variant that falls within the locus and shows suggestive association with BMI (P < 0.01), based on a previous study4, was included as an additional covariate in a reanalysis of the gene-burden association for the five genes identified in our study.
In addition, we reanalyzed the effect of the five genes on BMI by accounting for medication intake (antipsychotic and antidepressants) as an additional covariate in the gene-burden association tests. In the UKB cohort, we extracted the medications consumed data by each individual (Data Field 20003) and categorized the medications based on Anatomical Therapeutic Chemical (ATC) Classification System codes using mappings prepared by a previous study48. Subsequently, we categorized the individuals in the cohort based on whether or not they consumed medications classified as ATC codes N06A for antidepressants and N05A for antipsychotics. In the AoU cohort, medications were already mapped to their ATC codes. We extracted samples who consumed medications that fell in either of the two categories, N06A or N05A. Finally, we used the defined medication consumption field as an additional covariate in the gene-burden association tests to recalculate effect sizes of the five genes on BMI.
Odds-ratio calculation for obesity clinical categories and obesity-related disorders
To calculate risk across the obesity clinical categories among carriers of PTVs in the discovered genes compared to non-carriers, we first categorized each individual into their respective clinical category based on their BMI values: underweight or normal (< 25), overweight (25–30), obese (30–40) and severely obese ( > 40). We then created 2 × 2 contingency tables using their carrier status as the first variable and whether they belong to the respective obesity category as opposed to any other category as the second variable. Finally, we calculated the conditional odds ratio and the significance value using a two-sided Fisher’s exact test. The significance threshold was selected as P < 9.61 × 10−4 after Bonferroni multiple testing correction for 13 genes and 4 obesity categories.
To calculate risk for obesity related disorders, we obtained the specific ICD codes for comorbidities frequently associated with obesity, based on previous BMI-related studies1,3, and calculated the odds of PTV carriers diagnosed with the comorbidity compared to non-carriers using Fisher’s exact test. A list of the comorbidities and the ICD codes used to categorize an individual as carrying the comorbidity is provided in Supplementary Table 1. All odds ratio calculations were conducted using the SciPy v1.11.3 package. The significance threshold was selected as P < 2.56 × 10−4 after Bonferroni multiple testing correction for 13 genes and 15 comorbidities.
Mediation analysis
We conducted structural equation modeling (SEM) to explore the complex relationship between gene, BMI, and obesity-associated comorbidities of the BMI-associated genes, which are also associated with increased risk of obesity-associated comorbidities. We hypothesized paths from (1) gene → BMI, (2) gene → comorbidity, and (3) gene → BMI → comorbidity. A graphical representation of the path diagram is shown in Supplementary Fig. 4. Since our path contains main effects of the gene on the comorbidity and their mediation effect through BMI, we performed a mediation analysis using lavaan49 to test the most likely path of propagation of disease risk. For each of the four BMI-associated genes, which also increased the risk of obesity-associated comorbidities, we fitted an SEM model separately in the UKB and AoU cohorts to obtain model coefficients and relevant statistics for the specified paths in the path diagram. We then combined the statistics generated from the two cohorts using IVW fixed effect meta-analysis to obtain meta-statistics for the coefficients. The meta-analysis was performed using Python packages SciPy and NumPy with in-house generated scripts.
Phenome-wide association study
To identify additional phenotypic associations for the five discovered genes, we conducted a PheWAS across multiple ancestries. ICD-10 diagnosis codes were mapped to phecodes using the PheWAS R package50 to create phenotype variables. Gene carrier status was assigned based on the presence of rare PTVs, collapsed by the most deleterious gene burden mask, which reached exome-wide significance for that gene. PheWAS was then performed separately for each ancestry using the R PheWAS package, adjusting for relevant covariates such as age, age2, sex, age × sex and 10 genetic PCs. The analysis was restricted to phenotypes with at least fifty cases, and ancestry-specific associations were combined using IVW fixed-effect meta-analysis. Phenotypes that reached a Bonferroni corrected threshold (P < 2.7 × 10−5; 1852 phecodes tested) were considered significant associations.
Interaction model for rare variants and polygenic risk
To assess interactive effects between each gene and PGS, we used a linear regression model to predict BMI using individual as well as interactive terms between PGS and PTV carrier status for the discovered genes while accounting for age, age2, sex, age × sex and ten genetic PCs. We obtained separate model coefficients in European individuals of the UKB and AoU cohorts and then used IVW fixed effect meta-analysis to combine the statistics from the two cohorts. The models were trained using the “ols” function from the statsmodels v0.14.2 package, available in Python.
Proteomics data analysis
Normalized plasma protein expression data for 2923 proteins from 53,058 individuals were obtained through the DNANexus portal of the UKB RAP. For each protein, multiple technical replicates were averaged to generate a single readout per individual. Additional proteomics-related covariates, including the number of proteins tested per individual (Field 30900) and the assay plate used (Field 30901), were extracted for inclusion in the analysis. To assess the impact of PTVs in BMI-associated genes on plasma protein levels, we employed linear regression models, adjusting for age, age2, sex, age × sex, age2 × sex, number of proteins measured, plate used, genotyping array batch, and 20 genetic PCs. Statistical significance was determined using a Bonferroni-corrected threshold of P < 1.71 × 10−5, accounting for the number of proteins tested (N = 2923). To further evaluate the downstream consequences of significant protein changes, we examined the association between these proteins and normalized BMI using linear regression, adjusting for age, age2, sex, age × sex, BMI PGS, exome release batch, and 10 genetic PCs. All models were implemented using the “ols” function from the statsmodels v0.14.2 package in Python.
Ethics
All analyses complied with relevant ethical regulations. UKB operates under Research Tissue Bank approval from the North West Multi-center Research Ethics Committee, under which researchers may conduct approved research using the resource; all participants provided informed consent. The AoU protocol was approved by the All of Us Institutional Review Board; all participants provided informed consent. AoU uses a data-passport access model for authorized researchers, which does not require project-specific IRB review within the Workbench.
Reporting summary
Further information on research design is available in the Nature Portfolio Reporting Summary linked to this article.
Data availability
The UK Biobank and All of Us genetic and phenotypic data analyzed in this study are publicly available to registered researchers through their respective analysis portals. This study used data from the All of Us Research Program’s Controlled Tier Dataset v8, available to authorized users on the Researcher Workbench. Additional information about registration for access to the data is available at https://www.ukbiobank.ac.uk/ and https://www.researchallofus.org/ for UK Biobank and All of Us, respectively. Processed data and summary statistics generated in this study are provided in the Supplementary Information.
Code availability
The code for pre-processing, filtering, annotating genetic data, association tests and statistical analysis is available on GitHub (https://github.com/deeprob/BMI_monogenic) and archived at Zenodo51.
References
Kivimäki, M. et al. Body-mass index and risk of obesity-related complex multimorbidity: an observational multicohort study. Lancet Diabetes Endocrinol. 10, 253–263 (2022).
Kilpeläinen, T. O. et al. Physical activity attenuates the influence of FTO variants on obesity risk: a meta-analysis of 218,166 adults and 19,268 children. PLoS Med. 8, e1001116 (2011).
Kim, M. S. et al. Association of genetic risk, lifestyle, and their interaction with obesity and obesity-related morbidities. Cell Metab. 36, 1494–1503 (2024).
Locke, A. E. et al. Genetic studies of body mass index yield new insights for obesity biology. Nature 518, 197–206 (2015).
Khera, A. V. et al. Polygenic prediction of weight and obesity trajectories from birth to adulthood. Cell 177, 587–596 (2019).
Turcot, V. et al. Protein-altering variants associated with body mass index implicate pathways that control energy intake and expenditure in obesity. Nat. Genet. 50, 26–41 (2018).
Zhao, Y. et al. Protein-truncating variants in BSN are associated with severe adult-onset obesity, type 2 diabetes and fatty liver disease. Nat. Genet. 56, 579–584 (2024).
Zhu, N. et al. Rare predicted loss of function alleles in Bassoon (BSN) are associated with obesity. NPJ Genom. Med. 8, 33 (2023).
Akbari, P. et al. Sequencing of 640,000 exomes identifies GPR75 variants associated with protection from obesity. Science 373, eabf8683 (2021).
Baya, N. A. et al. Combining evidence from human genetic and functional screens to identify pathways altering obesity and fat distribution. Am. J. Hum. Genet. 112, 2316–2337 (2025).
Kaisinger, L. R. et al. Large-scale exome sequence analysis identifies sex- and age-specific determinants of obesity. Cell Genom. 3, 100362 (2023).
Schoeler, T. et al. Participation bias in the UK Biobank distorts genetic associations and downstream analyses. Nat. Hum. Behav. 7, 1216–1227 (2023).
Sirugo, G., Williams, S. M. & Tishkoff, S. A. The missing diversity in human genetic studies. Cell 177, 1080 (2019).
All of Us Research Program Genomics Investigators. Genomic data in the All of Us research program. Nature 627, 340–346 (2024).
Jurgens, S. J. et al. Rare coding variant analysis for human diseases across biobanks and ancestries. Nat. Genet. 56, 1811–1820 (2024).
Bycroft, C. et al. The UK Biobank resource with deep phenotyping and genomic data. Nature 562, 203–209 (2018).
Mbatchou, J. et al. Computationally efficient whole-genome regression for quantitative and binary traits. Nat. Genet. 53, 1097–1103 (2021).
Willer, C. J., Li, Y. & Abecasis, G. R. METAL: fast and efficient meta-analysis of genomewide association scans. Bioinformatics 26, 2190–2191 (2010).
GTEx Consortium. The genotype-tissue expression (GTEx) project. Nat. Genet. 45, 580–585 (2013).
Groza, T. et al. The international mouse phenotyping consortium: comprehensive knockout phenotyping underpinning the study of human disease. Nucleic Acids Res, 51, D1038–D1045 (2023).
Common Metabolic Diseases Knowledge Portal (cmdkp.org); (RRID:SCR_020937).
Dornbos, P. et al. Evaluating human genetic support for hypothesized metabolic disease genes. Cell Metab. 34, 661–666 (2022).
Deaton, A. M. et al. Rare loss of function variants in the hepatokine gene INHBE protect from abdominal obesity. Nat. Commun. 13, 4319 (2022).
Serra-Juhé, C. et al. Novel genes involved in severe early-onset obesity revealed by rare copy number and sequence variants. PLoS Genet. 13, e1006657 (2017).
Zaki-Dizaji, M., Abazari, M. F., Razzaghi, H., Shkolnikov, I. & Christie, B. R. GRM7 deficiency, from excitotoxicity and neuroinflammation to neurodegeneration: Systematic review of GRM7 deficient patients. Brain Behav. Immun. Health 39, 100808 (2024).
Chen, G. et al. GIGYF1 disruption associates with autism and impaired IGF-1R signaling. J. Clin. Invest. 132, e159806 (2022).
Deaton, A. M. et al. Gene-level analysis of rare variants in 379,066 whole exome sequences identifies an association of GIGYF1 loss of function with type 2 diabetes. Sci. Rep. 11, 21565 (2021).
Lan, F. et al. LECT2 functions as a hepatokine that links obesity to skeletal muscle insulin resistance. Diabetes 63, 1649–1664 (2014).
Loos, R. J. F. & Yeo, G. S. H. The genetics of obesity: from discovery to biology. Nat. Rev. Genet 23, 120–133 (2022).
Picard (http://broadinstitute.github.io/picard/).
Chang, C. C. et al. Second-generation PLINK: rising to the challenge of larger and richer datasets. Gigascience 4, 7 (2015).
Backman, J. D. et al. Exome sequencing and analysis of 454,787 UK Biobank participants. Nature 599, 628–634 (2021).
Hail Team. Hail 0.2. (https://github.com/hail-is/hail).
Karczewski, K. J. et al. The mutational constraint spectrum quantified from variation in 141,456 humans. Nature 581, 434–443 (2020).
McLaren, W. et al. The ensembl variant effect predictor. Genome Biol. 17, 122 (2016).
Liu, X., Li, C., Mou, C., Dong, Y. & Tu, Y. dbNSFP v4: a comprehensive database of transcript-specific functional predictions and annotations for human nonsynonymous and splice-site SNVs. Genome Med. 12, 103 (2020).
Ng, P. C. & Henikoff, S. Predicting deleterious amino acid substitutions. Genome Res. 11, 863–874 (2001).
Chun, S. & Fay, J. C. Identification of deleterious mutations within three human genomes. Genome Res. 19, 1553–1561 (2009).
Shihab, H. A. et al. Predicting the functional, molecular, and phenotypic consequences of amino acid substitutions using hidden Markov models. Hum. Mutat. 34, 57–65 (2013).
Choi, Y., Sims, G. E., Murphy, S., Miller, J. R. & Chan, A. P. Predicting the functional effect of amino acid substitutions and indels. PLoS ONE 7, e46688 (2012).
Dong, C. et al. Comparison and integration of deleteriousness prediction methods for nonsynonymous SNVs in whole exome sequencing studies. Hum. Mol. Genet. 24, 2125–2137 (2015).
Sundaram, L. et al. Predicting the clinical impact of human mutation with deep neural networks. Nat. Genet. 50, 1161–1170 (2018).
Raimondi, D. et al. DEOGEN2: prediction and interactive visualization of single amino acid variant deleteriousness in human proteins. Nucleic Acids Res. 45, W201–W206 (2017).
Reva, B., Antipin, Y. & Sander, C. Predicting the functional impact of protein mutations: application to cancer genomics. Nucleic Acids Res. 39, e118 (2011).
Stromberg, M. et al. Nirvana: Clinical Grade Variant Annotator. In Proceedings of the 8th ACM International Conference on Bioinformatics, Computational Biology, and Health Informatics 596–596 https://doi.org/10.1145/3107411.3108204 (ACM, Boston Massachusetts USA, 2017).
1000 Genomes Project Consortium et al. A global reference for human genetic variation. Nature 526, 68–74 (2015).
Thompson, D. J. et al. A systematic evaluation of the performance and properties of the UK Biobank Polygenic Risk Score (PRS) Release. PLoS ONE 19, e0307270 (2024).
Wu, Y. et al. Genome-wide association study of medication-use and associated disease in the UK Biobank. Nat. Commun. 10, 1891 (2019).
Rosseel, Y. lavaan: An R Package for Structural Equation Modeling. J. Stat. Soft. 48, 1–36 (2012).
Carroll, R. J., Bastarache, L. & Denny, J. C. R. PheWAS: data analysis and plotting tools for phenome-wide association studies in the R environment. Bioinformatics 30, 2375–2376 (2014).
Banerjee, D. Discovery of obesity genes through cross-ancestry analysis. deeprob/BMI_monogenic. https://doi.org/10.5281/ZENODO.16955384 (2025).
Acknowledgements
We thank the participants and investigators in the UK Biobank and All of Us research studies who made this work possible. This research has been conducted using the UK Biobank Resource under Application Number 45023. We also thank the National Institutes of Health’s All of Us Research Program for making available the participant data examined in this study. This work was supported by NIH R01-GM121907, resources from the Huck Institutes of the Life Sciences and the Pennsylvania State University to S.G.
Author information
Authors and Affiliations
Contributions
S.G. and D.B. conceived the study, acquired, analyzed and interpreted the data, and wrote the manuscript.
Corresponding author
Ethics declarations
Competing interests
The authors declare no competing interests.
Peer review
Peer review information
Nature Communications thanks Adam Locke and the other anonymous reviewer(s) for their contribution to the peer review of this work. A peer review file is available.
Additional information
Publisher’s note Springer Nature remains neutral with regard to jurisdictional claims in published maps and institutional affiliations.
Supplementary information
Rights and permissions
Open Access This article is licensed under a Creative Commons Attribution-NonCommercial-NoDerivatives 4.0 International License, which permits any non-commercial use, sharing, distribution and reproduction in any medium or format, as long as you give appropriate credit to the original author(s) and the source, provide a link to the Creative Commons licence, and indicate if you modified the licensed material. You do not have permission under this licence to share adapted material derived from this article or parts of it. The images or other third party material in this article are included in the article’s Creative Commons licence, unless indicated otherwise in a credit line to the material. If material is not included in the article’s Creative Commons licence and your intended use is not permitted by statutory regulation or exceeds the permitted use, you will need to obtain permission directly from the copyright holder. To view a copy of this licence, visit http://creativecommons.org/licenses/by-nc-nd/4.0/.
About this article
Cite this article
Banerjee, D., Girirajan, S. Discovery of obesity genes through cross-ancestry analysis. Nat Commun 16, 9319 (2025). https://doi.org/10.1038/s41467-025-64933-7
Received:
Accepted:
Published:
Version of record:
DOI: https://doi.org/10.1038/s41467-025-64933-7




