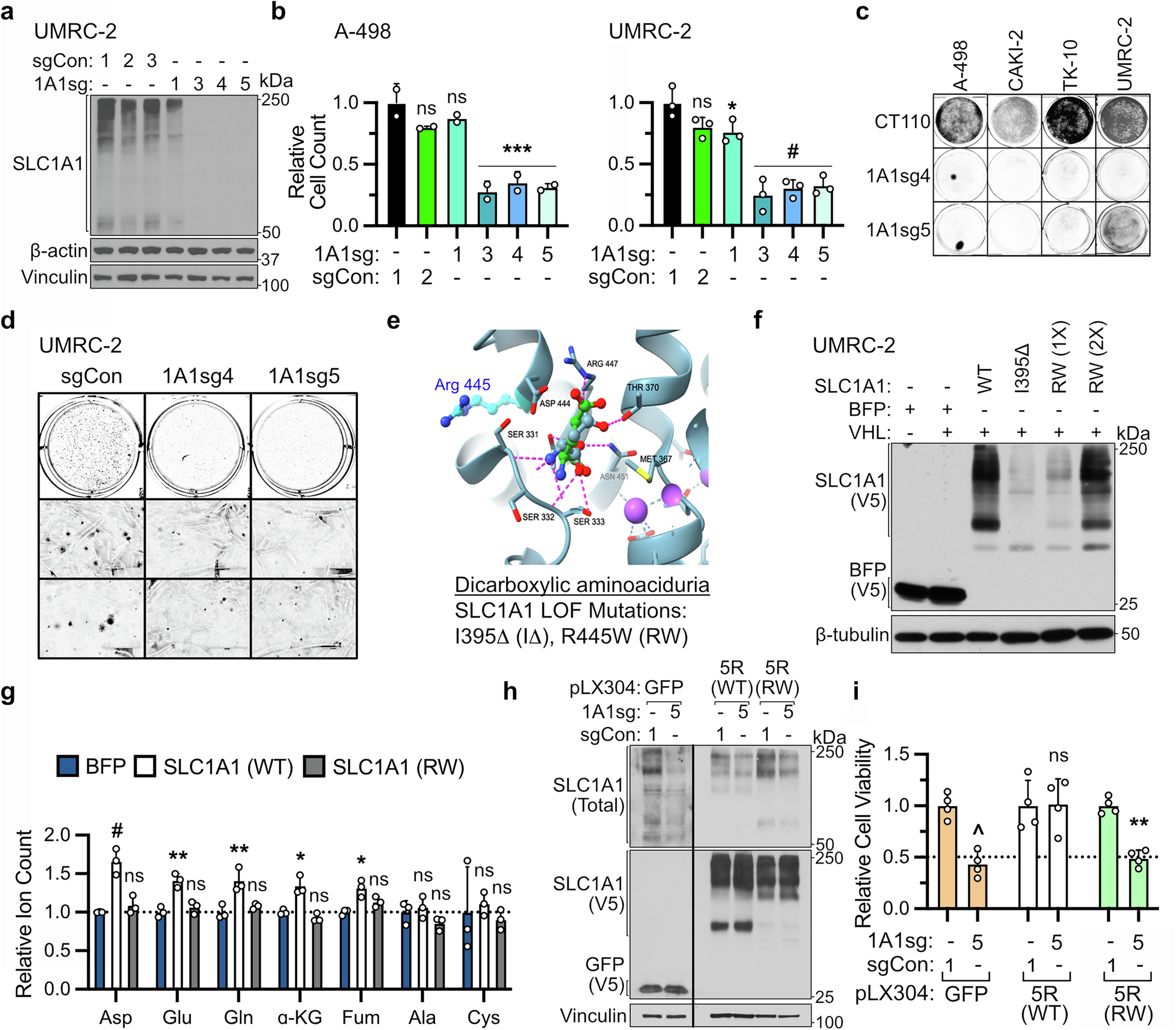
Fig. 4: SLC1A1’s metabolic function is necessary to support ccRCC growth.

a, b Immunoblot analysis (a) and normalized cell numbers [relative to control sgRNA #1 (sgCon 1)] (b), in the indicated cell lines that were lentivirally transduced to express sgRNAs targeting SLC1A1 (1A1sg) or non-targeting controls (sgCon). Cell counts for A-498 and UMRC-2 were performed 7- and 14-days post selection, respectively. Counts plotted as mean ± S.D. were compared to sgCon 1 using one-way ANOVA with Dunnett’s multiple comparison test. For A498, n = 2 biological replicates. For UMRC-2, n = 3 biological replicates. c Crystal violet staining of indicated cell lines transduced to express sgRNAs targeting SLC1A1 (1A1sg4, 1A1sg5) or non-targeting control (sgCon). d Full well scans and representative photomicrographs of INT-stained colonies formed after 6 weeks of growth in soft agar using UMRC-2 cells lentivirally transduced to express sgRNAs targeting SLC1A1 (1A1sg4, 1A1sg5) or non-targeting controls (sgCon). e Structural modeling of Asp and Glu within the SLC1A1 ligand-binding pocket, indicating certain loss-of-function mutations found in dicarboxylic aminoaciduria. f Immunoblot analysis of wild-type (WT) SLC1A1, Ile395 (I395Δ) and Arg445 ->Trp [R445W (RW)] SLC1A1 mutants, or BFP control, in pVHL-deficient or proficient versions of UMRC-2 cells, as indicated. g Normalized abundance, relative to the total ion count, of the listed metabolites, measured using LC-MS/MS from pVHL-proficient versions of UMRC-2 cells lentivirally transduced with the indicated forms of SLC1A1 or miscellaneous BFP control. Ion counts plotted as mean ± S.D. were compared to BFP control using two-way ANOVA with Dunnett’s multiple comparison test; n = 3 biological replicates. h, i Immunoblot analysis (h) and cell counts plotted as mean ± S.D. i of UMRC-2 cells first lentivirally transduced to express the indicated forms of SLC1A1 (or GFP control) and then transduced to express either a sgRNA targeting SLC1A1 (1A1sg5) or a non-targeting control (sgCon). Immunoblots were done 3 days post-selection in Puromycin (2 µg/ml), and cell numbers were measured 14 days post-selection. Counts in the sg5-expressing arms in (i) were compared using two-way ANOVA with Sidak’s correction for multiple testing; n = 4 biological replicates. Immunoblots in (h) were run on the same gel; however, because of the significantly greater expression of GFP, lower exposures of the first two lanes are cut and presented alongside exposures with similar intensities for WT and RW SLC1A1. All cell counts were measured using a Vi-Cell (Beckman). In (b, g, i), *p < 0.05; **p < 0.01; ^p < 0.001; #p < 0.0001; ns non-significant.