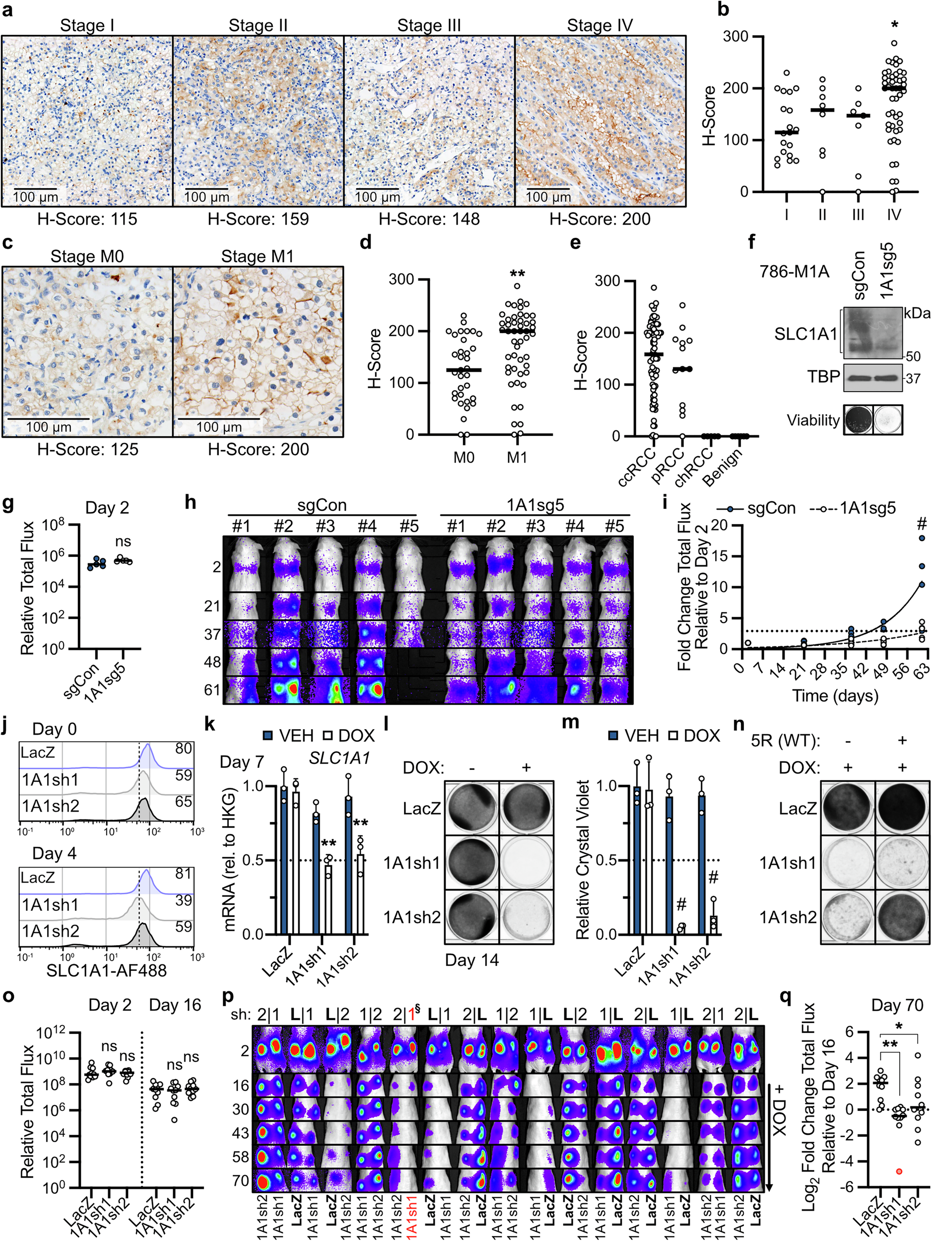
Fig. 8: SLC1A1 is necessary for ccRCC tumorigenesis and metastasis.

a, b Representative photomicrographs (a) and H-scores (b) showing SLC1A1 levels in tumors across the indicated ccRCC stages (I = 19; II = 8; III = 7; and IV = 48). *p < 0.05, determined by comparing all data to Stage I using two-way ANOVA with Dunn’s multiple comparison test. c, d Representative photomicrographs (c) and H-scores (d) determined using sections of ccRCC tumors from patients with either metastatic (M1, n = 48) or non-metastatic (M0, n = 34) disease. **p < 0.01, determined using the Mann–Whitney test. e H-scores determined from the indicated human renal tumors were compared to the ccRCC arm using two-way ANOVA with Dunn’s multiple comparison test; ccRCC (n = 82); pRCC (n = 13); chRCC (n = 5); Benign tumors (n = 7). f Immunoblotting (top) and crystal violet (bottom) of 786-M1A cells that were lentivirally transduced to express a sgRNA targeting SLC1A1 (1A1sg5) or a non-targeting control (sgCon). g–i Day 2 flux values (g), representative bioluminescence images taken at indicated timepoints (h), and fold change (relative to day 2) in flux intensity of tumor burden in the lungs of mice (i), measured using the 786-M1A cells, described in (f), that were inoculated into the tail veins of NSG mice. Experimental groups were compared using a two-tailed, unpaired t-test in (g) and using 2-way Anova with Bonferroni correction in (i). For sgCon, n = 4 biological replicates. For 1A1sg5, n = 5 biological replicates. One mouse in the control arm (g) was prematurely euthanized, unrelated to tumor burden, and images for this mouse were used in the first 3 data points in (i). j Histograms indicating the relative expression of SLC1A1 in A-498 cells expressing SLC1A1-targeting shRNAs (1A1sh1 and 1A1sh2) compared to control (LacZ). Cells were treated with 1 µg/ml Dox for 4 days or vehicle (day 0). k Relative levels of SLC1A1 mRNA (mean ± S.D.) in A-498 cells as described in (j), compared using 2-way ANOVA with Sidak correction; n = 3 biological replicates. l, m Crystal violet staining (l) and quantification (m) of the A-498 cells described in (j), grown with or without Dox (1 µg/ml) for 14 days. For (m), all conditions were normalized to vehicle-treated LacZ cells and plotted as mean ± S.D. Statistical comparisons were made using two-way ANOVA with Dunn’s multiple comparison test; n = 3 biological replicates. n Crystal violet staining of A-498 cells expressing a 1A1sh2-resistant form of SLC1A1, 5 R (WT), or vector control and subsequently infected with either SLC1A1-targeting shRNAs (1A1sh1 and 1A1sh2) or non-targeting control (LacZ). All conditions were treated with Dox (1 µg/ml) for 14 days. o–q Bioluminescence flux values at the indicated timepoints prior to Dox treatment (o), bioluminescence images taken at indicated timepoints (days) (p), and log2(fold change - relative to day 16) in flux intensity in the kidneys of mice (i), inoculated with the A-498 cells transduced with dox-inducible shRNAs targeting SLC1A1 (1: 1A1sh1 and 2: 1A1sh2) or a non-targeting control (L: shLacZ) that were injected orthotopically into the kidneys of NCRnu/nu mice. Following 16 days, all mice were placed on the Dox diet (625 mg/kg). Experimental groups were compared using 1-way ANOVA with Holm-Sidak correction; n = 10 biological replicates. In (q), statistical comparisons were made following outlier removal using the ROUT method (one datapoint in the 1A1sh1 cohort, marked by § and indicated in red in both (p, q), was excluded). *p < 0.05; **p < 0.01; ^p < 0.001; #p < 0.0001; ns non-significant. In (b, d, e) black line is plotted at the population median. In (g, o, q), the black line is plotted at the population mean.