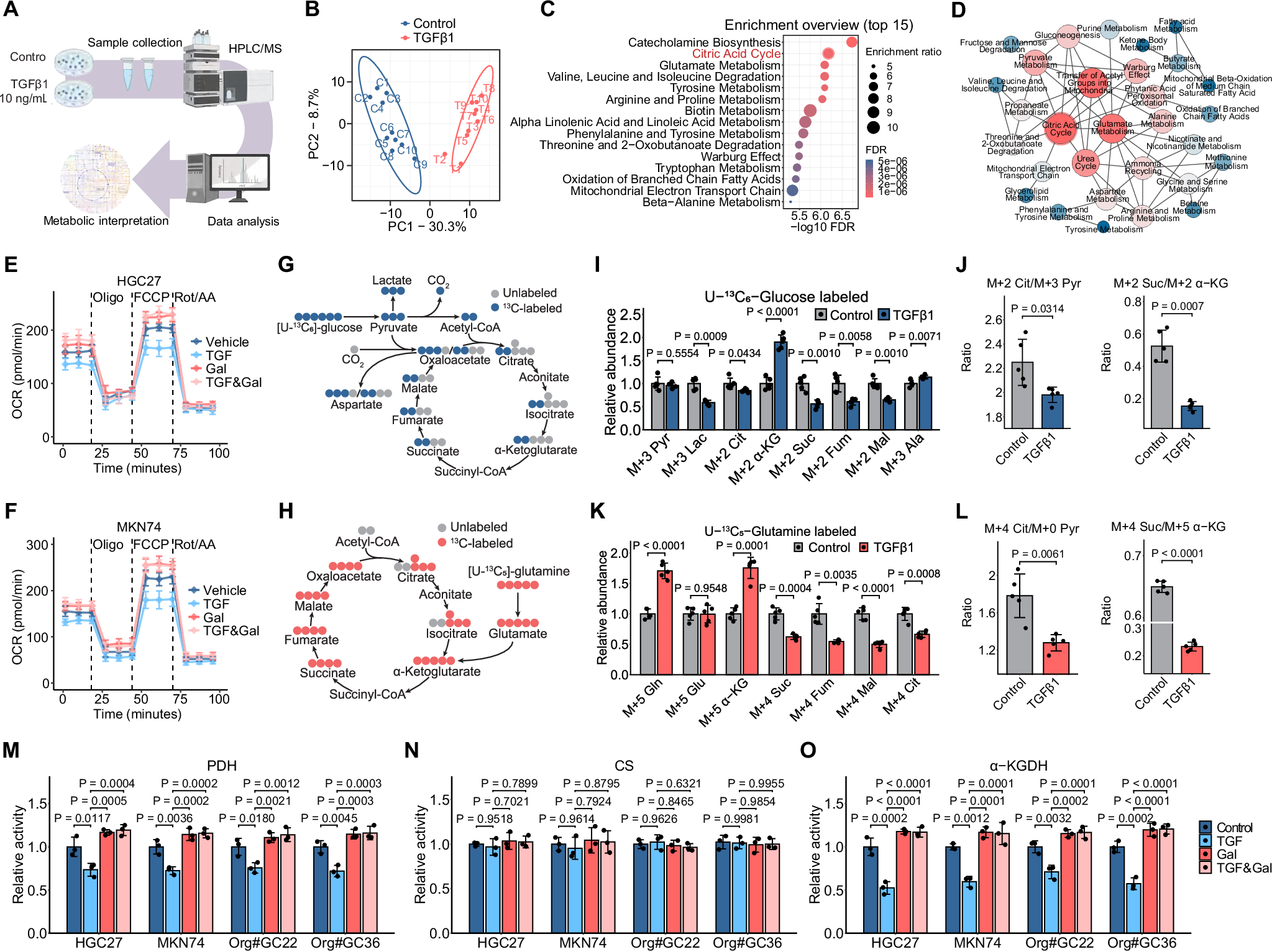
Fig. 2: TGFβ suppresses TCA cycle enzymes PDH and α-KGDH to restrict GC metabolism.

A Workflow for non-targeted metabolomics profiling of HGC27 cells treated w/wo TGFβ1 for 6 h. Created with BioRender.com. https://BioRender.com/z5unugi. B PCA of metabolites from TGFβ1-treated and untreated cells (n = 1 experiment with 10 technical replicates per group). C Top 15 enriched pathways from MSEA. D Network analysis of metabolic pathways from profiling. E, F OCR in HGC27 and MKN74 cells treated w/wo TGFβ1 and/or galunisertib for 6 h using Seahorse XFe24. Rot/AA, rotenone, and antimycin A; n = 4 independent experiments, data presented as mean ± SD. Schematic of carbon flux from U-13C6-glucose (G) or U-13C5-glutamine (H) into TCA intermediates. Abundance of labeled metabolites and product-to-substrate ratios for PDH and α-KGDH reactions in HGC27 cells treated w/wo TGFβ1 for 6 h post-tracing with U-13C6-glucose (I, J) or U-13C5-glutamine (K, L); n = 5 independent experiments, data presented as mean ± SD, two-sided Student’s t-test. M–O Relative activities of PDH, CS, and α-KGDH in HGC27, MKN74, and two patient-derived organoids treated w/wo TGFβ1/galunisertib for 6 h (TGFβ1 = 10 ng/mL, galunisertib = 20 μM, unless specified); n = 3 independent experiments, data presented as mean ± SD, two-sided one-way ANOVA with Tukey’s multiple comparison test. TGFβ1 and galunisertib concentrations were 10 ng/mL and 20 μM, respectively, unless otherwise specified.