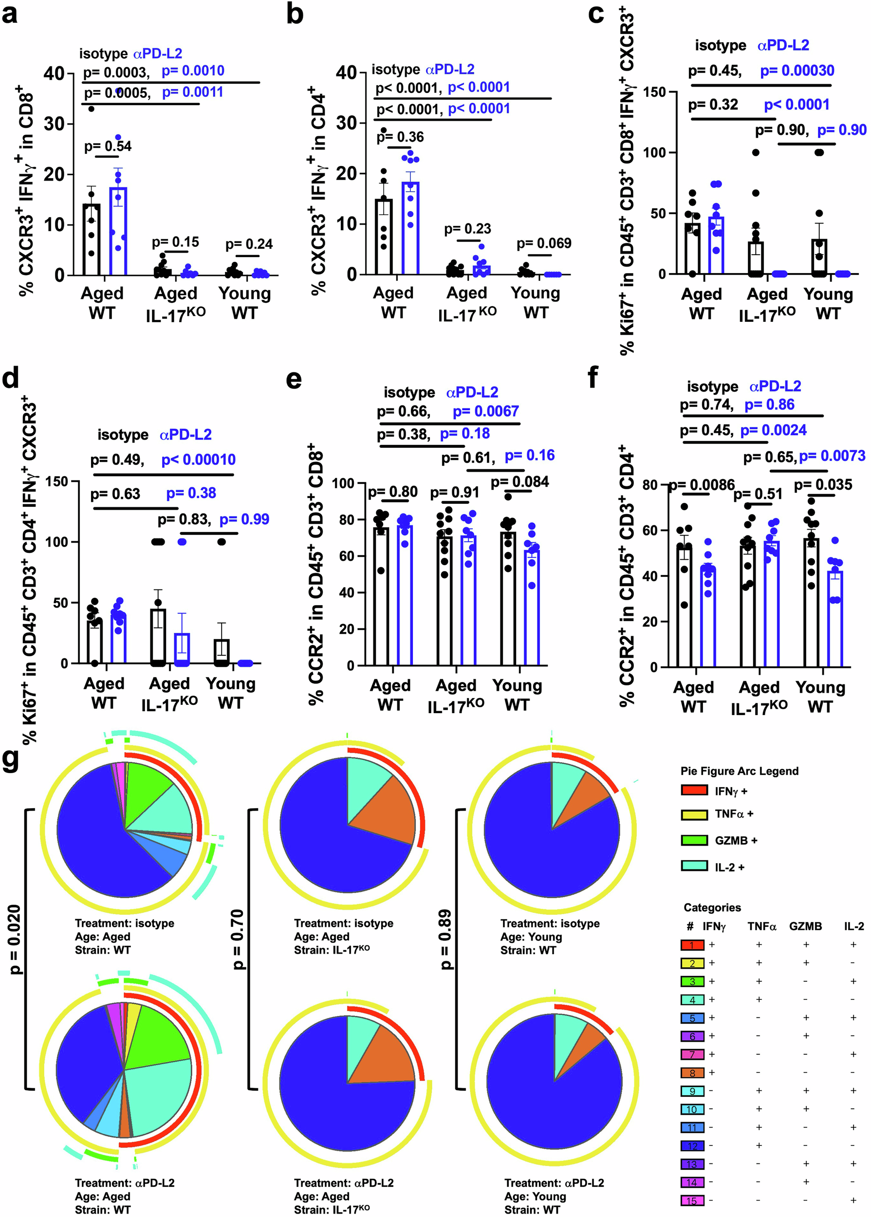
Fig. 4: Aged host IL-17 promotes conventional IFNγ+ T cell trafficking and αPD-L2-driven CD8+ T cell polyfunctionality in B16 melanoma.

a–g Flow cytometry data for wild type aged (isotype n = 4 mice, αPD-L2 n = 4 mice), wild type young (isotype n = 5 mice, αPD-L2 n = 4 mice), and IL-17KO aged mice (isotype n = 5 mice, αPD-L2 n = 4 mice) challenged subcutaneously with B16 melanoma and treated with αPD-L2 (200 µg/mouse) or isotype control (200 µg/mouse) intraperitoneally every 4 days starting on day 3. a Prevalence of tumour-infiltrating CXCR3+IFNγ+CD8+ T cells (CD45+CD3+B220-), b CXCR3+IFNγ+CD4+ T cells (CD45+CD3+B220-), c Ki67+CXCR3+IFNγ+CD8+ T cells (CD45+CD3+B220-) d Ki67+CXCR3+IFNγ+CD4+ T cells (CD45+CD3+B220-) e CCR2+CD8+ T cells (CD45+CD3+B220-) f CCR2+CD4+ T cells (CD45+CD3+B220-). g SPICE-generated graphical pie chart output with overalying phenotype arcs for tumour-infiltrating CD8+ T cells. Boolean-gated prevalences within OMIQ were formatted within Pestle and exported into SPICE. Standard error of mean indicated; p-values by (a–f) unpaired Student’s t-test (g) SPICE permutation test.