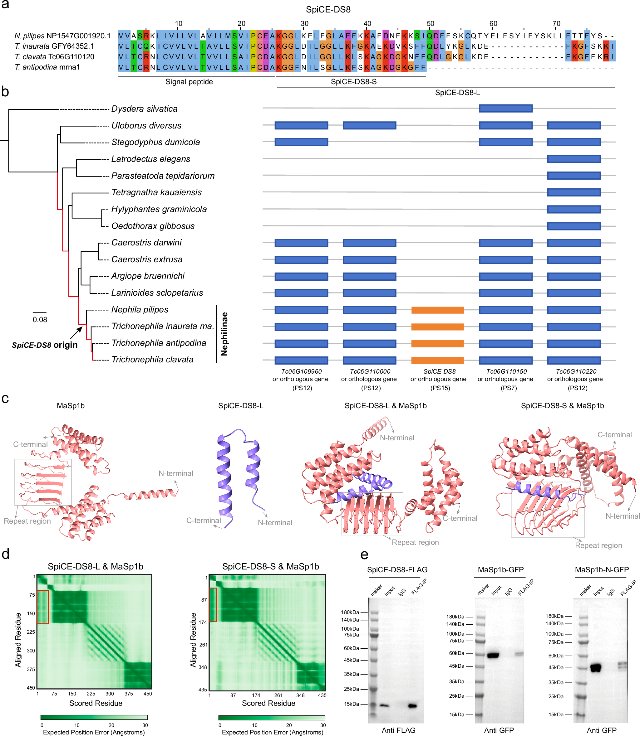
Fig. 5: Sequence evolution of the SpiCE-DS8 gene and its inferred 3D interaction structure with MaSp.
From: A newly evolved small secretory peptide enhances mechanical properties of spider silk

a Multiple sequence alignment of SpiCE-DS8 across four spiders. b Phylogenetic relationships of SpiCE-DS8 genes and their flanking genes in 16 spiders. The phylogenetic tree was constructed via the maximum likelihood (ML) method on the basis of the sequences of 144 single-copy genes. c Prediction of the 3D structure and interaction model of MaSp1b and SpiCE-DS8-L/SpiCE-DS8-S. d Interaction heatmap showing the N-terminal interaction of SpiCE-DS8-L/SpiCE-DS8-S with MaSp1b. e SpiCE-DS8 interacts with MaSp1b and its N-terminal domain (MaSp1b-N). The input group represents total protein, while the IgG and IP groups represent proteins after immunoprecipitation. The prey protein signal was detected in the IP group but not in the IgG group, indicating an interaction between the two proteins. The bait protein signal was also detected in the IP group, confirming successful immunoprecipitation. These results were reproduced in three independent biological replicates with similar outcomes. Source data are provided as a Source data file.